黑龙江省绥化市肇东市四站中学校2023-2024学年八年级下学期4月月考化学试题(原卷版+解析版)
展开可能用到的相对原子质量:H-1;C-12;O-16;Cl-35.5;Ca-40;N-14;Cu-64
一、选择题(本题15小题,每题2分,共30分,1-10题每题只有一个正确选项,11-15题每题各有一个或两个正确选项,选不全得1分,有错误选项不得分)
1. 下列说法涉及到化学变化的是
A. 酒香不怕巷子深B. 野火烧不尽,春风吹又生
C. 泥菩萨过河,自身难保D. 只要功夫深,铁杵磨成针
【答案】B
【解析】
【详解】A、酒香不怕巷子深,是分子不断运动的原因,没有新物质生成,没有涉及化学变化,故A错误;
B、野火烧不尽,春风吹又生,有新物质生成,属于化学变化,故B正确;
C、泥菩萨过河,自身难保,没有新物质生成,没有涉及化学变化,故C错误;
D、只要功夫深,铁杵磨成针,没有新物质生成,属于物理变化,没有涉及化学变化,故D错误。
故选B。
2. 下列物质属于纯净物的是
A. 生铁B. 海水C. 碘酒D. 蒸馏水
【答案】D
【解析】
【详解】A、生铁中铁、碳等,属于混合物,故选项错误;
B、海水中有氯化钠、氯化镁等,属于混合物,故选项错误;
C、碘酒中有碘、酒精,属于混合物,故选项错误;
D、蒸馏水是一种物质,属于纯净物,故选项正确。
故选D
【点睛】纯净物是由一种物质组成,纯净物又分为单质和化合物,由同种元素组成的纯净物叫单质;由两种或两种以上的元素组成的纯净物叫化合物。
3. 下列关于生铁和钢的说法中,正确的是
A. 生铁的主要成分是碳
B. 不锈钢抗腐蚀性能比纯铁好,但其硬度比纯铁小
C. 生铁和钢在成分上的主要区别是含碳量不同
D. 生铁的硬度大,钢的硬度却很小
【答案】C
【解析】
【详解】A、生铁是含碳量在之间的铁合金,其主要成分是铁,故A错误;
B、不锈钢是在钢中加入了铬、镍等,不锈钢不仅比纯铁硬,而且其抗腐蚀性能比纯铁好得多,故B错误;
C、生铁是含碳量在之间的铁合金,钢是含碳量在之间的铁合金,它们在成分上的主要区别是含碳量不同,故C正确;
D、生铁和钢的硬度都比较大,纯铁的硬度比较小,故D错误。
故选C。
4. 下列有关实验现象描述正确的是
A. 红磷在空气中燃烧产生大量白雾
B. 木炭在氧气中燃烧生成黑色固体
C. 铁丝在氧气中燃烧生成四氧化三铁
D. 硫在氧气中燃烧发出明亮的蓝紫色火焰
【答案】D
【解析】
【详解】试题分析:A、红磷在空气中燃烧产生大量白烟,而不是白雾,错误,B、木炭在氧气中燃烧生成无色无味的气体,错误,C、在描述实验现象时,不能出现生成物的名称,错误,D、硫在氧气中燃烧发出明亮的蓝紫色火焰,正确,故选D
考点:实验现象的描述
5. 对比是学习化学的重要方法,下列关于CO2与CO的比较,错误的是( )
A. CO2可用于人工降雨,CO可用于光合作用
B. 通常情况下,CO2能溶于水,CO难溶于水
C. CO2无毒,CO易与血液中的血红蛋白结合引起中毒
D. 一个二氧化碳分子比一个一氧化碳分子多一个氧原子
【答案】A
【解析】
【详解】A.固态二氧化碳可用于人工降雨,CO2可用于光合作用,一氧化碳不能,选项错误但符合题意;
B. 通常情况下,CO2能溶于水,CO难溶于水,选项正确但不符合题意;
C. CO2无毒,CO易与血液中的血红蛋白结合引起中毒,选项正确但不符合题意;
D. 一个二氧化碳分子比一个一氧化碳分子多一个氧原子,选项正确但不符合题意;
故选A。
6. 已知:同温同压下,相同体积的任何气体含有相同数目的分子。现有同温同压下等质量的甲、乙两种气体,若甲的密度大于乙的密度,则下列数据中,甲大于乙的是
①气体的体积 ②原子的数目 ③分子的数目 ④相对分子质量
A. ③B. ①③C. ②④D. ④
【答案】D
【解析】
【分析】
【详解】由题意知,甲、乙两种气体质量相等,若甲的密度大于乙的密度,则甲的相对分子质量
>乙的相对分子质量;由密度=的公式得,甲的体积<乙的体积;由同温同压 下,相同体积的任何气体含有相同数目的分子可知,所以甲的分子数目<乙的分子数目;
由于甲、乙气体分子未知,所以原子数目无法比较。故符合甲大于乙的是④,故选D。
7. 如图是某化学反应的微观示意图,不同图标代表三种不同元素的原子。从该微观示意图中可获取的信息是
A. 该反应生成了三种物质
B. 化学反应前后分子的个数一定不变
C. 化学反应前后元素的种类一定不变
D. 该反应属于化合反应
【答案】C
【解析】
【详解】A、从微观示意图中可知,有 1 个“ ”分子未 参加反应,该反应生成了两种物质,错误;
B、化学反应前有5个分子,反应后有4个分子,该反应前后分子的个数发生了改变,错误;
C、该变化过程中有新物质生成,属于化学变化,根据质量守恒定律可知,化学反应前后元素的种类一定不变,正确;
D、从微观示意图中可知,该反应的生成物有两种,故该反应不是化合反应,错误。
故选C。
8. 一种叫祖母绿的宝石的化学式是Be3Al2(SiO3)6,其中Si元素的化合价与SiO2中Si元素的化合价相同,则该宝石中Be元素的化合价为
A. +1B. +2C. +3D. +4
【答案】B
【解析】
【详解】SiO2中氧元素的化合价为-2价,根据化合物中正、负化合价的代数和为零的原则,设Si元素的化合价为x,则列式为,则x=+4,所以祖母绿的宝石中Si元素的化合价为+4价,铝元素的化合价为+3价,氧元素的化合价为-2价,根据化合物中正、负化合价的代数和为零的原则,设Be元素的化合价为y,则列式为,则y=+2,只有B符合题意。
故选B。
9. 某有机物完全燃烧,生成和,下列对该有机物的判断正确的是( )
A. 该有机物一定含碳、氢、氧元素
B. 该有机物的化学式为
C. 该有机物的相对分子质量为46
D. 该有机物由碳、氢元素组成,且碳、氢元素的质量比为
【答案】D
【解析】
【详解】A.据质量守恒定律可知,反应前后元素的种类、质量不变,由于氧气中只含有氧元素,所以生成物中碳、氢元素的质量就是有机物中碳、氢元素的质量,氢元素的质量=3.6g×,碳元素的质量=8.8g×,碳氢元素的质量和等于有机物的质量,说明有机物中只有碳、氢元素,选项错误;
B. 该有机物中碳、氢元素的质量原子个数比为: =1:2,不可能是,选项错误;
C. 无法确定物质的化学式,故不能确定其相对分子质量,选项错误;
D. 该有机物由碳、氢元素组成,且碳、氢元素的质量比为2.4g:0.4g=。
故选D。
10. 将质量比为1:2的碳与氧气的混合物放在密闭容器中充分反应,最终密闭容器中的物质是
A. COB. CO2C. CO与CO2D. O2
【答案】C
【解析】
【详解】根据碳与氧气反应关系式可知,;
当 m(C):m(O2)=24:32=3:4时,二者恰好完全反应生成CO;
当 m(C):m(O2)=12:32=3:8时,二者恰好完全反应生成CO2;
由题给条件m(C):m(O2)=1:2,介于3:4和3:8之间,说明生成物中既有CO也有CO2。
故选C。
11. 超临界流体是物质介于气态和液态之间的新状态,日前应用最广泛的是超临界二氧化碳,它在化学工业上可取代氟利昂。下列有关超临界二氧化碳的说法不正确的是
A. 超临界二氧化碳是合成的一种新物质
B. 超临界二氧化碳化学性质与二氧化碳化学性质不同
C. 超临界二氧化碳溶解某些物质后,二氧化碳在常温常压下完全挥发
D. 用超临界二氧化碳代替氟利昂,可减轻大量使用氟利昂对大气臭氧层造成的破坏
【答案】AB
【解析】
【详解】A、超临界二氧化碳是介于其气态和液态之间的新状态,不是人工合成的一种新物质,说法错误;
B、分子是保持物质化学性质的最小微粒,超临界二氧化碳与二氧化碳都是由CO2分子构成,两者化学性质相同,说法错误;
C、超临界二氧化碳是在特殊条件下的一种的新状态,在常温下变为二氧化碳气体,说法正确;
D、用超临界二氧化碳代替氟利昂,可减轻大量使用氟利昂对大气臭氧层造成的破坏,说法正确。
故选AB。
12. 某气体 X 中可能含有 H2、CO、CO2、水蒸气中的一种或几种。把 X 通入盛有过量灼热的 CuO 的试管中(已排尽空气),充分反应后,管内物质质量减少1.6 g。将反应后的气体全部通入过量的澄清石灰水中,充分反应后得到 10 g 白色沉淀。则气体的组成不可能是
A. COB. CO、H2、H2OC. H2、CO2D. CO、CO2、H2、H2O
【答案】B
【解析】
【详解】由质量守恒定律可知,将反应后的气体全部通入过量的澄清石灰水中,充分反应后得到10g白色沉淀,说明通过过量灼热的CuO的试管后二氧化碳的质量为4.4g,所以气体X是一氧化碳,则试管内物质减少的质量恰好与题目中给出的数据相等,由此推知气体的成分可能是一氧化碳或氢气和二氧化碳或一氧化碳、二氧化碳、氢气和水或氢气、二氧化碳和一氧化碳,而不可能是一氧化碳、氢气和水,因为若氢气和一氧化碳共同还原氧化铜,使管内物质质量减少1.6g,那么生成的二氧化碳的质量将小于4.4g,通入过量的澄清石灰水中,充分反应后得到白色沉淀的质量一定小于10g。
故选B。
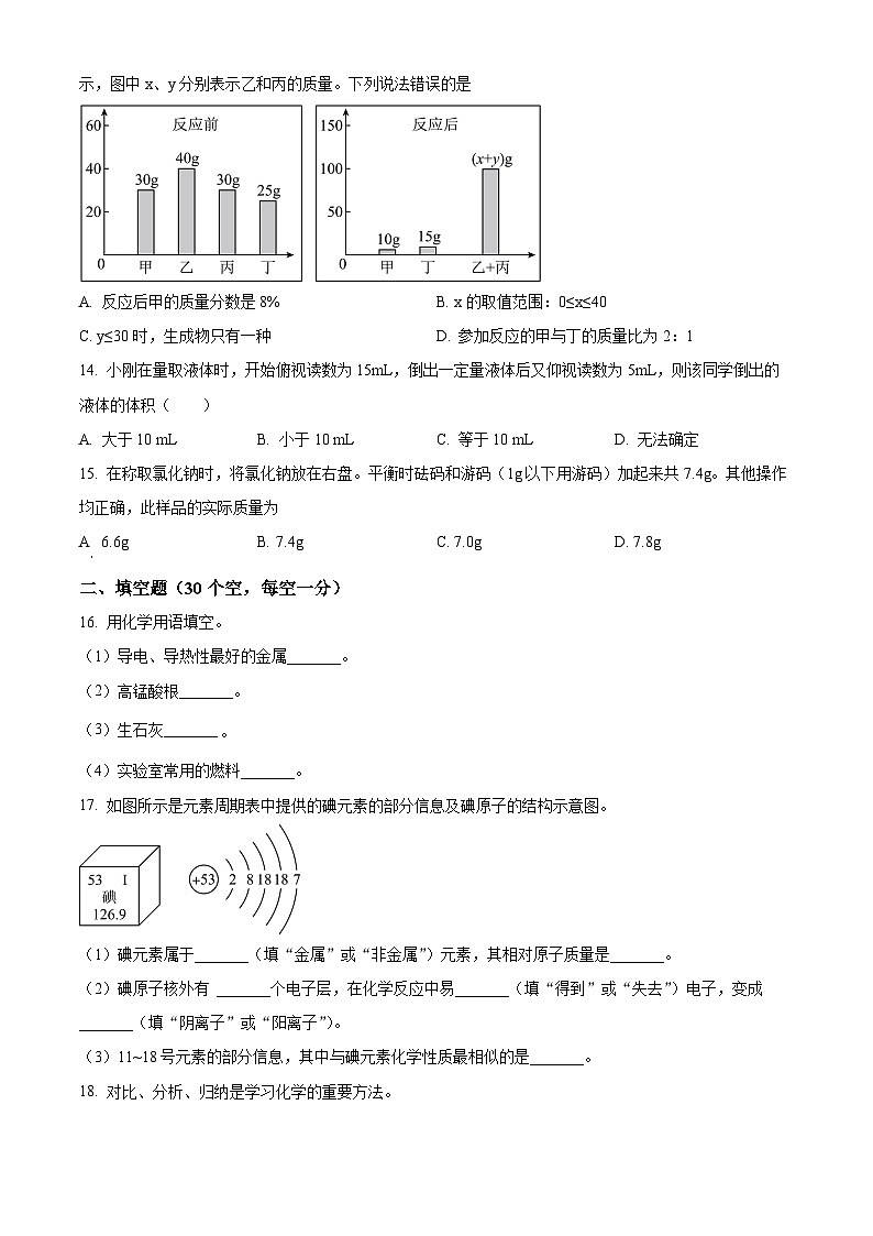
13. 一定条件下,甲、乙、丙、丁四种物质在密闭容器中发生反应,测得反应前后各物质的质量如图3所示,图中x、y分别表示乙和丙的质量。下列说法错误的是
A. 反应后甲的质量分数是8%B. x的取值范围:0≤x≤40
C. y≤30时,生成物只有一种D. 参加反应的甲与丁的质量比为2:1
【答案】B
【解析】
【详解】A、反应后甲的质量为10g,质量分数为,故选项正确;
B、由质量守恒定律可知,反应前后物质的总质量不变,即30+40+30+25=10+15+x+y,x+y=100,乙为生成物地,反应后质量大于大于40,即x的值大于40,y的值最小为0 ,故x的最大值为100,则x的取值范围为0≤ x≤100,故选项错误;
C、y≤30时,则丙不参加反应,或属于反应物,则只有乙是生成物,故选项正确;
D、根据图可知,参加反应的甲的质量为20g,参加反应的乙的质量为10g,参加反应的甲与丁的质量比为2:1,故选项正确。
故选:B。
14. 小刚在量取液体时,开始俯视读数为15mL,倒出一定量液体后又仰视读数为5mL,则该同学倒出液体的体积( )
A. 大于10 mLB. 小于10 mLC. 等于10 mLD. 无法确定
【答案】B
【解析】
【详解】小刚在量取液体时,开始采用俯视读数为15mL,俯视读数,读取数值大于实际数值,则开始液体的实际体积小于15mL,倒出一定量液体后又仰视读数为5 mL,仰视读数,读取数值小于实际数值,则液体的实际体积大于5mL,故倒出的液体的体积小于10mL;故选B。
15. 在称取氯化钠时,将氯化钠放在右盘。平衡时砝码和游码(1g以下用游码)加起来共7.4g。其他操作均正确,此样品的实际质量为
A. 6.6gB. 7.4gC. 7.0gD. 7.8g
【答案】A
【解析】
【详解】天平称量物体质量时,左盘的质量=右盘的质量+游码的质量可知:砝码质量=药品质量+游码的质量,由于1g以下需要用游码,所以本次称量:砝码质量是7g,游码的质量是0.4g,药品质量=砝码质量-游码质量,药品质量=7.0g-0.4g=6.6g。
故选A。
二、填空题(30个空,每空一分)
16. 用化学用语填空。
(1)导电、导热性最好的金属_______。
(2)高锰酸根_______。
(3)生石灰_______。
(4)实验室常用的燃料_______。
【答案】(1)Ag (2)
(3)CaO (4)C2H6O##C2H5OH
【解析】
【小问1详解】
导电导热性最好的金属是银,化学式为:Ag;
【小问2详解】
离子的表示方法是在表示该离子的元素符号(或原子团)右上角,标出该离子所带的正负电荷数,数字在前,正负符号在后,带1个电荷时,1要省略,1个高锰酸根是由1个锰原子和4个氧原子构成,带1个单位的负电荷,表示为:;;
【小问3详解】
生石灰是氧化钙的俗称,化学式为:CaO;
【小问4详解】
实验室常用的燃料是酒精,化学式为C2H6O或C2H5OH。
17. 如图所示是元素周期表中提供的碘元素的部分信息及碘原子的结构示意图。
(1)碘元素属于_______(填“金属”或“非金属”)元素,其相对原子质量是_______。
(2)碘原子核外有 _______个电子层,在化学反应中易_______(填“得到”或“失去”)电子,变成_______(填“阴离子”或“阳离子”)。
(3)11~18号元素的部分信息,其中与碘元素化学性质最相似的是_______。
【答案】(1) ①. 非金属 ②. 126.9
(2) ①. 5##五 ②. 得到 ③. 阴离子
(3)氯元素##Cl
【解析】
【小问1详解】
碘带有石字旁,碘元素属于非金属元素;由元素周期表中的一格可知,汉字下方的数字表示相对原子质量,则碘元素的相对原子质量是126.9;
【小问2详解】
碘原子核外有5个电子层,碘原子的最外层电子数为7>4,在化学反应中易得到1个电子,形成带1个单位负电荷的阴离子;
【小问3详解】
碘原子的最外层电子数为7,11~18号元素中的17号氯元素的原子最外层电子数也是7,与碘元素化学性质。
18. 对比、分析、归纳是学习化学的重要方法。
(1)已知H2、CO、C是初中化学常见的还原剂,请分析下列反应:H2 + CuOCu + H2O; 3CO + Fe2O32Fe + 3CO2;C + O2 CO2。得出的结论是:物质(如H2、CO、C)作还原剂时,所含元素中,一定有元素的化合价在反应后______(选填“升高”或“降低”或“不变”)。
(2)依据上述结论,则在反应SO2+ 2H2S = 3S + 2H2O中作为还原剂的物质是_________;该还原剂中所含元素化合价的变化是:由______价变为_____价。
【答案】 ①. 升高 ②. 硫化氢##H2S ③. -2 ④. 0
【解析】
【详解】(1)在氢气还原氧化铜的反应中,氢气得到氧,属于还原剂,氢气中氢元素化合价为0,水中氢元素显+1价,故氢元素化合价升高;在一氧化碳还原氧化铁的反应中,一氧化碳得到氧,属于还原剂,一氧化碳中碳元素显+2价,氧元素显-2价,二氧化碳中碳元素显+4价,氧元素显-2价,碳元素化合价升高;碳在氧气中燃烧生成二氧化碳,在该反应中,碳得到氧,属于还原剂,碳单质中碳元素化合价为0,二氧化碳中碳元素化合价为+4价,碳元素化合价升高,由此可见,物质(如H2、CO、C)作还原剂时,所含元素中,一定有元素的化合价在反应后升高;
(2)二氧化硫中硫元素显+4价,氧元素显-2价,硫化氢中氢元素显+1价,硫元素显-2价,单质硫中硫元素化合价为0,水中氢元素显+1价,氧元素显-2价,故硫化氢中硫元素化合价升高,是还原剂,该还原剂中所含元素化合价的变化是:由-2价变为0价。
19. 十九大报告对于“精准扶贫”做出了总体安排。脱贫先治水,让贫困地区喝上干净安全的自来水是脱贫的基本要求。
(1)自来水的生产过程中,常用活性炭去除水中异味,这是利用活性炭的_____性。
(2)有些村民用地下水作生活用水,人们常用_____检验地下水是硬水还是软水,生活中可用的_____方法降低水的硬度。
(3)下列做法会造成水体污染的是_____
①不向河中扔垃圾
②生活污水直接排放
③工业废水直接排放
④农业上合理使用农药、化肥
【答案】 ①. 吸附 ②. 肥皂水 ③. 煮沸 ④. ②③
【解析】
【分析】根据活性炭具有吸附性,检验硬水、软水的方法和硬水软化的方法,水的污染源分析解答。
【详解】(1)自来水的生产过程中,常用活性炭去除水中异味,这是利用活性炭的吸附性;
(2)有些村民用地下水作生活用水,人们常用肥皂水检验地下水是硬水还是软水,遇肥皂水产生泡沫少的是硬水,遇肥皂水产生泡沫多的是软水,硬水被煮沸后,可溶性的钙镁离子转化为碳酸钙和氢氧化镁沉淀,钙镁离子从水中沉淀下来,降低了水的硬度。水生活中可用的煮沸方法降低水的硬度;
(3)①不向河中扔垃圾,能防止水体污染;②生活污水中含有蛋白质、碳水化合物、脂肪、尿素、氨氮和大量病原微生物直接排放,会造成水体污染;③工业废水含有随水流失的工业生产用料、中间产物、副产品以及生产过程中产生的污染物直接排放,会造成水体污染;④农业上合理使用农药、化肥,能减少水体的污染。故选②③。
20. 微观示意图如下(图中的微粒恰好完全反应)。请回答下列问题。
(1)丁的化学式为_______。
(2)参加反应的甲、乙两物质的质量比为_______。(填最简整数比)
(3)由该图可知,分子和原子的本质区别是_______。
【答案】(1)H2O (2)3:22
(3)在化学变化中,分子可分,原子不可分
【解析】
【分析】根据题目信息和质量守恒定律可知,该反应是二氧化碳和氢气在催化剂作用下反应生成甲醇和水,化学方程式为3H2+CO2CH3OH+H2O;
【小问1详解】
由上述反应可知,丁的化学式为:H2O;
【小问2详解】
由方程式可知,参加反应的甲、乙两物质的质量比为:(2×3):44=3:22;
【小问3详解】
由微观示意图可知,分子在化学变化离解成原子,原子重新组合新的分子 ,分子和原子的本质区别是在化学变化中,分子可分,原子不可分。
21. 如图为木炭还原氧化铜的实验装置。请回答下列问题。
(1)试管A中发生反应的化学方程式是_____。
(2)酒精灯加网罩的作用是_____。
(3)实验中,试管B中发生反应的化学方程式是_____
(4)若要使80g氧化铜完全被还原,试管A中实际加入的碳的质量应_____6g。(选填“>”“<”或“=”)
【答案】 ①. C+ 2CuO2Cu + CO2↑ ②. 集中火焰,提高温度 ③. CO2 +Ca(OH)2 ==CaCO3↓+ H2O ④. >
【解析】
【分析】(1)根据在高温条件下,碳还原氧化铜反应原理书写化学方程式;
(2)酒精灯加网罩能集中火焰,提高温度,据此分析回答;
(3)根据二氧化碳能与氢氧化钙反应原理书写化学方程式;
(4)根据实验的过程分析回答。
【详解】(1)在高温条件下,碳能还原氧化铜生成了铜和二氧化碳,所以试管A中发生反应的化学方程式是:C+ 2CuO2Cu + CO2↑;
(2)在实验时,给酒精灯加网罩的作用是集中火焰,提高温度;
(3)二氧化碳能与氢氧化钙反应生成了碳酸钙和水,所以实验中,试管B中发生反应的化学方程式是:CO2 +Ca(OH)2 ==CaCO3↓+ H2O;
(4)若要使80g氧化铜完全被还原,根据方程式C+ 2CuO2Cu + CO2↑可知,理论上80g的氧化铜与6g的碳恰好完全反应,由于碳能与试管空气中氧气反应等,试管A中实际加入的碳的质量应>6g。
22. 甲、乙、丙是三种常见的物质,它们之间的相互转化关系如下图所示,“→”表示由一种物质转化成另一种物质(图中部分反应条件及物质略去)。
(1)若甲和丙在常温常压下都是由两种相同元素组成的无色液体,乙是空气的主要组成成分之一。则甲的名称为_______,写出乙→丙转化的化学方程式:_______,从微观的角度解释甲、丙性质有差异的原因是_______。
(2)若乙和丙在常温常压下都是由两种相同元素组成的无色气体,甲是一种黑色固体单质,甲和乙均有还原性。则甲的化学式为_______,写出丙的一种用途:_______。
【答案】(1) ①. 过氧化氢 ②. ③. 分子的构成不同
(2) ①. C ②. 灭火(合理即可)
【解析】
【小问1详解】
若甲和丙在常温常压下都是由两种相同元素组成的无色液体,乙是空气的主要组成成分之一,甲能转化为乙和丙,乙和丙能够相互转化,过氧化氢在二氧化锰的催化下分解生成水和氧气,水通电分解生成氢气和氧气,氢气和氧气点燃生成水,则甲为过氧化氢,乙为氧气,丙为水,所以乙→丙的反应是氢气和氧气点燃生成水,化学方程式为:;
甲为过氧化氢,是由过氧化氢分子构成的,乙为水,是由水分子构成的,二者的分子构成不同,所以二者的性质不同;
【小问2详解】
若乙和丙在常温常压下都是由两种相同元素组成无色气体,甲是一种黑色固体单质,甲和乙均有还原性,甲能转化为乙和丙,乙和丙能够相互转化,碳不充分燃烧生成一氧化碳,充分燃烧生成二氧化碳,一氧化碳和氧气点燃生成二氧化碳,二氧化碳和碳高温下反应生成一氧化碳,则甲为碳,乙为一氧化碳,丙为二氧化碳,所以甲的化学式为C;
丙为二氧化碳,二氧化碳密度比空气大,二氧化碳不能燃烧且不支持燃烧,可用于灭火等(合理即可)。
三、实验题(21个空,每空一分)
23. 如图所示是实验室中用于制取气体、验证性质的装置图,请回答下列问题:
(1)用高锰酸钾制取氧气所选用的发生装置和收集装置是_______,试管口塞一团棉花的目的是_______。
(2)实验室制取并收集二氧化碳所选择的装置是_______;在加药品前需要_______,液体药品从_______装入(填仪器名称),反应原理是_______。
(3)E装置利用可燃物消耗瓶内的_______,使瓶内压强减小,水经导管进入集气瓶,进而推测空气里某种气体的含量。
(4)利用F实验检验甲烷元素组成,将内壁一半涂有澄清石灰水、一半干燥的小烧杯罩在火焰上方,观察到的实验现象是_______、_______;反应方程式_______。
(5)若用过氧化氢溶液与二氧化锰混合制取氧气,反应的化学方程式为_______;基本反应类型是_______,用这种方法制取氧气的优点是:_______。从过氧化氢完全分解后的剩余物中回收二氧化锰(二氧化锰不溶于水),其操作步骤正确的顺序是_______(填数字序号)。
①洗涤 ②溶解 ③干燥 ④过滤
【答案】(1) ①. AC##AD##CA##DA ②. 防止固体粉末进入导管
(2) ①. BD##DB ②. 检查装置的气密性 ③. 长颈漏斗 ④.
(3)氧气##O2 (4) ①. 澄清的石灰水变浑浊 ②. 烧杯的干燥内壁有无色液滴(或水珠) ③.
(5) ①. ②. 分解反应 ③. 无需加热、节约能源 ④. ④③
【解析】
【小问1详解】
固体高锰酸钾制取氧气需要加热,发生装置属于固固加热型,故选A;氧气的密度比空气大,不易溶于水,故收集方法用向上排空气法或排水法,故选C或D;
试管口塞一团棉花的目的是防止固体粉末进入导管。
【小问2详解】
实验室制取二氧化碳药品是大理石或石灰石和稀盐酸,根据反应原理,反应物是固体和液体,反应不需要加热,发生装置应选固液常温型B,二氧化碳能溶于水,不能用排水集气法收集,二氧化碳密度比空气大,可用向上排空气法D收集气体;
在装药品前应检查装置的气密性,防止因装置漏气而收集不到气体;
应先在试管中装入大理石或石灰石,再从长颈漏斗中装入稀盐酸;
碳酸钙和稀盐酸反应生成氯化钙、水和二氧化碳,化学方程式为:。
【小问3详解】
E装置是红磷在集气瓶中燃烧,利用可燃物消耗瓶内的氧气,使瓶内压强减小,水经导管进入集气瓶,进而推测空气里某种气体的含量。
【小问4详解】
甲烷燃烧生成二氧化碳和水,化学方程式为:;
二氧化碳能使澄清石灰水变浑浊,生成的水能使烧杯的干燥内壁出现水珠。
【小问5详解】
过氧化氢溶液在二氧化锰的催化下生成水和氧气,化学方程式为:,该反应符合一变多,是分解反应;用这种方法制取氧气的优点是:无需加热、节约能源;制取氧气后的剩余物为不溶于水的MnO2,故回收二氧化锰,操作顺序为:过滤、干燥,故填:④③。
24. 实验是研究物质的重要途径。甲烷除具有可燃性外,还具有什么性质?小军按如图装置进行实验,一段时间后,观察到黑色的氧化铜变为红色,白色无水硫酸铜变为蓝色,澄清的石灰水变浑浊。(白色无水硫酸铜遇水变蓝)
(1)写出C装置中反应的化学方程式:_______。
(2)写出 A装置硬质玻璃管中发生反应的化学方程式:_______,由此说明甲烷还具有_______性。
(3)我市正在逐步将管道煤气由有油滤化气(主要成分是丁烷C4H10)改为无然气,小明家要进行灶具和燃气泄漏报警器的调整。请填空:
①丁烷燃烧的化学方程式为_______。
②若相同条件下,气体体积比等于分子数比。改为天然气后,同体积燃料燃烧消耗空气的体积将_______(填“增大”或“减小”),则灶具的调整方法是减小_______(填“燃料”或“空气”)的进气量。
③燃气泄漏报警器的位置要从低于灶具的地方移到高于灶具的地方,其原因是_______。
【答案】(1)
(2) ①. ②. 还原
(3) ①. ②. 减小 ③. 空气 ④. 甲烷的密度比空气小
【解析】
【小问1详解】
由题意可知,澄清石灰水变浑浊,即二氧化碳和氢氧化钙发生反应生成碳酸钙沉淀和水,化学反应方程式为,故填:;
【小问2详解】
从黑色的氧化铜变为红色,白色无水硫酸铜变为蓝色,澄清的石灰水变浑浊,可知甲烷和氧化铜在加热的条件下生成铜、水和二氧化碳,说明甲烷具有还原性,化学反应方程式为,故填:;还原;
【小问3详解】
①丁烷燃烧生成二氧化碳和水,化学反应方程式为,故填:;
②甲烷燃烧生成水和二氧化碳,化学反应方程式为;由化学方程式的微观粒子个数比可知,燃烧相同体积的液化石油气和天然气时,天然气消耗氧气少。燃烧液化石油气的灶具如需改成燃天然气,灶具的改进方法是增大燃料的进气量,减少空气的进气量,故填:减小;空气;
③甲烷的密度比空气小,燃气泄漏报警器的位置要高一些,故填:甲烷的密度比空气小。
四、计算题(本题共2小题,25题9分,26题10分,共19分)
25. 尿素是氮肥中最主要的一种,其含氮量最高,在土壤中不残留任何有害物质,长期施用没有不良影响。根据尿素的化学式CO(NH2)2计算:
(1)尿素的相对分子质量是_____。
(2)尿素中氢元素和氧元素的质量比是_____。(最简整数比)
(3)尿素中氮元素的质量分数是_____。(精确到0.1%)
【答案】(1)60;(2)1︰4;(3)46.7%
【解析】
【详解】(1)尿素的相对分子质量为:;(2)尿素中氢元素和氧元素的质量比是;(3)尿素中氮元素的质量分数是。
26. 我市盛产石灰石,主要成分是CaCO3。某同学为了测定石灰石中碳酸钙的质量分数进行了如下实验。取一定量的石灰石样品研碎和100g溶质质量分数为10%的稀盐酸放入烧杯中。在化学反应过程中对烧杯及其中的剩余物进行了五次称量,记录数据如下表:(假设反应匀速进行;杂质不溶于水,也不与稀盐酸反应,烧杯的质量为25 g。)
请计算:
(1)表中的“m”为________;
(2)该石灰石样品中碳酸钙的质量分数______________。(计算结果精确至0.1%)
【答案】(1)134.5;(2)83.3%
【解析】
【分析】(1)根据烧杯和药品质量的变化数据进行分析;
(2)根据质量守恒定律,计算出二氧化碳的质量,然后计算出碳酸钙的质量,再计算质量分数。
【详解】(1)通过分析表中的数据可以看出,反应时间20﹣40s固体减少了2.2g,所以40﹣60s也可能减少2.2g,但是反应时间80s时,固体质量是134.5g,只减少1.1g,因此到60s 时碳酸钙反应肯定结束且盐酸有剩余,所以m的值是134.5g;
(2)因为反应匀速,如果20s内碳酸钙和盐酸完全反应质量应该减少2.2g,所以反应前烧杯的总质量为140g,因此石灰石样品质量为140g﹣100g﹣25g=15g,
根据表中数据,反应中生成二氧化碳质量为140g﹣134.5g=5.5g,
设样品中含有碳酸钙质量为x。
解得x=12.5g
所以碳酸钙的质量分数为: 。
答:(1)表中的“m”为134.5; (2)该石灰石样品中碳酸钙的质量分数为83.3%。
反应时间/s
20
40
60
80
100
烧杯和药品质量/g
137.8
135.6
m
134.5
134.5
黑龙江省哈尔滨市萧红中学2023-2024学年八年级下学期3月考化学试题(原卷版+解析版): 这是一份黑龙江省哈尔滨市萧红中学2023-2024学年八年级下学期3月考化学试题(原卷版+解析版),文件包含精品解析黑龙江省哈尔滨市萧红中学2023-2024学年八年级下学期3月考化学试题原卷版docx、精品解析黑龙江省哈尔滨市萧红中学2023-2024学年八年级下学期3月考化学试题解析版docx等2份试卷配套教学资源,其中试卷共25页, 欢迎下载使用。
黑龙江省哈尔滨工业大学附属中学校2023-2024学年八年级下学期开学测化学试题(原卷版+解析版): 这是一份黑龙江省哈尔滨工业大学附属中学校2023-2024学年八年级下学期开学测化学试题(原卷版+解析版),文件包含精品解析黑龙江省哈尔滨工业大学附属中学校2023-2024学年八年级下学期开学测化学试题原卷版docx、精品解析黑龙江省哈尔滨工业大学附属中学校2023-2024学年八年级下学期开学测化学试题解析版docx等2份试卷配套教学资源,其中试卷共12页, 欢迎下载使用。
黑龙江省绥化市肇东市四站中学校2023-2024学年八年级上学期1月期末化学试题: 这是一份黑龙江省绥化市肇东市四站中学校2023-2024学年八年级上学期1月期末化学试题,共12页。试卷主要包含了5 N等内容,欢迎下载使用。

