山西省晋城市第二中学校2023-2024学年高一下学期4月月考化学试题(原卷版+解析版)
展开(考试时间:75分钟 试卷满分:100分)
注意事项:
1.本试卷分第1卷(选择题)和第Ⅱ卷(非选择题)两部分。答卷前,考生务必将自己的姓名、准考证号填写在答题卡上。
2.回答第I卷时,选出每小题答案后,用2B铅笔把答题卡上对应题目的答案标号涂黑。如需改动,用橡皮擦干净后,再选涂其他答案标号。写在本试卷上无效。
3.回答第Ⅱ卷时,将答案写在答题卡上。写在本试卷上无效。
4.测试范围;必修第二册第5~6章(人教版2019)。
可能用到的相对原子质量:H1 C12 N14 O16 Na23 Mg24 Si28 S32 Fe56 Cu64
第I卷(选择题 共45分)
一、选择题:本题共15个小题,每小题3分,共45分。在每小题给出的四个选项中,只有一项是符合题目要求的。
1. 《天工开物》中篇·燔石中记载:“凡烧硫黄石,与煤矿石同形。……石精感受火神,化出黄光飞走,遇盂掩住不能上飞,则化成汁液靠着盂底,其液流入弦袋之中,其弦又透小眼流入冷道灰槽小池,则凝结而成硫黄矣。”下列说法错误的是
A. 描述制取硫的过程中涉及氧化还原反应、气化、液化、凝固
B. 硫元素全部以化合态存在于自然界中
C. 硫难溶于水,微溶于酒精,易溶于二硫化碳中
D. 用硫粉可以处理洒落在地上的金属汞
2. 查看葡萄酒标签上的成分信息时,常发现其成分中含有少量SO2。下列关于SO2说法正确的是
A. SO2具有还原性,不能用浓硫酸干燥
B. SO2不能作食品添加剂,不该添加到葡萄酒中
C. SO2具有还原性,少量的SO2可防止葡萄酒氧化变质
D. SO2可以使酸性 KMnO4溶液褪色,体现了它的漂白性
3. 氮和硫是化工生产中的重要元素。下列相关物质的性质与用途具有对应关系的是
A. 氮气的化学性质稳定、可用作保存食品
B. 碳酸氢铵受热易分解,可用作化学肥料
C. 二氧化硫易溶于水,可用作纸浆漂白剂
D. 浓硫酸具有脱水性,可用作气体干燥剂
4. 2022年北京冬奥会雪车雪橇中心的滑雪道是以液氮作为制冷剂,以下关于氨的说法不正确的是
A. NH3易液化,故常用液氨作制冷剂
B. 可利用NH3做喷泉实验,可证明氨气极易溶于水
C NH3中N元素显-3价,故NH3具有还原性,可被氧化
D. 将分别蘸有浓氨水和浓硫酸的玻璃棒相互靠近产生白烟,可检验氨气泄露
5. 关于氮氧化物的说法正确的是
A. NO和NO2都是常见的酸性氧化物,可以在一定条件下相互转化
B. 在NO2被水吸收的反应中,NO2只作氧化剂。
C. 氨催化还原法指的是用氨作还原剂,将NO、NO2转化为无毒的气体
D. NO、NO2都是大气污染气体,在空气中都能稳定存在
6. 下列描述正确的是
A. 氯化铵和氯化钠的固体混合物可用升华法分离
B. 将少量硫酸铵和熟石灰混合在研钵中进行研磨,可以闻到刺激性气味
C. 加入澄清石灰水后,产生能使湿润的蓝色石蕊试纸变红的气体,则原溶液中有
D. 所有铵盐都易溶于水,铵盐中的氮元素均为-3价
7. 下列离子方程式书写不正确的是
A. 向BaCl2溶液中通入SO2气体:Ba2++SO2+H2O=BaSO3↓+2H+
B. Cu和浓HNO3反应生成NO2气体:Cu+4H++2=Cu2++2NO2↑+2H2O
C. Ba(OH)2溶液中通入过量CO2:OH-+CO2=
D. 少量碳酸氢钠溶液与足量澄清石灰水混合:+Ca2++OH-=CaCO3↓+H2O
8. 下列变化中,属于放热反应的是
A. 碳酸氢钠与盐酸反应B. 生石灰与水混合
C. 碳与水蒸气反应制备水煤气D. 煅烧石灰石
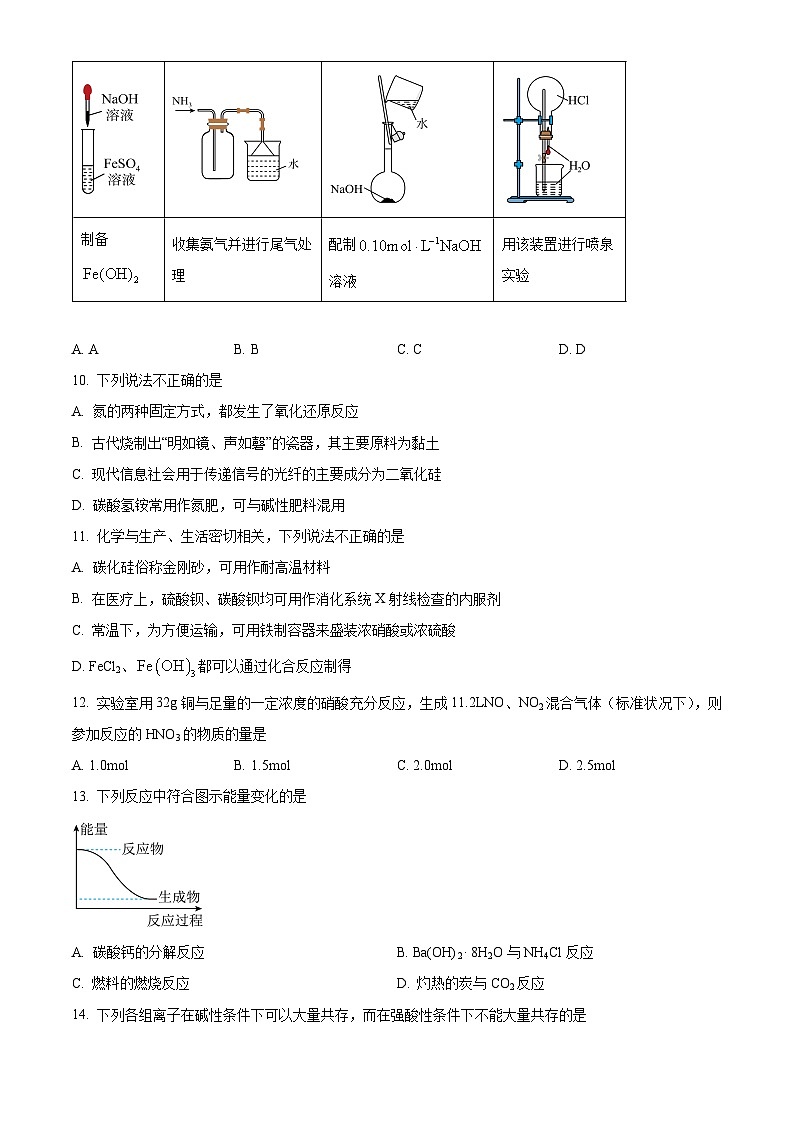
9. 下列实验装置或操作正确的是
A. AB. BC. CD. D
10. 下列说法不正确的是
A. 氮的两种固定方式,都发生了氧化还原反应
B. 古代烧制出“明如镜、声如磬”的瓷器,其主要原料为黏土
C. 现代信息社会用于传递信号的光纤的主要成分为二氧化硅
D. 碳酸氢铵常用作氮肥,可与碱性肥料混用
11. 化学与生产、生活密切相关,下列说法不正确的是
A. 碳化硅俗称金刚砂,可用作耐高温材料
B. 在医疗上,硫酸钡、碳酸钡均可用作消化系统X射线检查的内服剂
C. 常温下,为方便运输,可用铁制容器来盛装浓硝酸或浓硫酸
D. FeCl2、都可以通过化合反应制得
12. 实验室用32g铜与足量的一定浓度的硝酸充分反应,生成11.2LNO、NO2混合气体(标准状况下),则参加反应的HNO3的物质的量是
A. 1.0mlB. 1.5mlC. 2.0mlD. 2.5ml
13. 下列反应中符合图示能量变化的是
A. 碳酸钙的分解反应B. Ba(OH)2· 8H2O与NH4Cl反应
C. 燃料的燃烧反应D. 灼热的炭与CO2反应
14. 下列各组离子在碱性条件下可以大量共存,而在强酸性条件下不能大量共存的是
A. K+、Na+、Cl-、B. Ca2+、Fe3+、、Cl-
C. Ba2+、Na+、I-、D. 、Fe2+、Cl-、
15. 现有NaNO3和HCl的混合溶液400 mL,向混合溶液中逐渐加入过量的Fe粉(假设反应中HNO3只被还原成NO),如图所示。下列说法不正确的是
A. 将反应后的混合物过滤,滤液中含Na+、Fe2+、Cl-
B. 原混合溶液中硝酸钠的物质的量浓度为2.5 ml/L
C. 反应生成气体的体积为33.6 L(标准状况下)
D. 整个反应过程中每步转移的电子之和为4 ml
第Ⅱ卷(非选择题 共55分)
二、非选择题:本题共4个小题,共55分。
16. 用下列装置验证SO2的某些性质(加热及夹持装置略去)。
(1)装有浓硫酸的仪器名称是___________。
(2)铜与浓硫酸反应化学方程式是___________。
(3)能验证SO2具有氧化性的实验现象是___________。
(4)装有BaCl2溶液的试管中无任何现象,将其分成两份,分别滴加氨水和氯水,均产生白色沉淀,沉淀的化学式分别是___________,___________。
(5)写出(4)中SO2显示还原性并生成白色沉淀的总的离子方程式___________。
(6) NaOH溶液中通入过量的SO2,则其总反应的离子反应方程式是___________。
17. 高纯硅是现代信息、半导体和光伏发电等产业都需要的基础材料。工业上提纯硅有多种路线,其中一种工艺流程示意图及主要反应如下:
(1)工业上用石英砂和过量焦炭在电弧炉中高温加热生成粗硅的化学方程式为____________。当有1mlC参与反应时,该反应转移的电子数是_____________。
(2)还原炉中发生化学反应方程式为:____________。
(3)上述工艺生产中循环使用的物质除Si、SiHCl3外,还有_____________。
(4)工艺师常用氢氟酸来雕刻玻璃,该反应的化学方程式为____________。
(5)关于硅及其相关化合物叙述正确的是_____________
A.自然界中存在天然游离的硅单质
B.已知C与Si的最高正价都是正四价,由于,因此
C.硅元素在金属与非金属的分界线处,一般可用于作为半导体材料
D.SiO2既能和NaOH溶液反应,又能和氢氟酸反应,所以是两性氧化物
E.玻璃、水泥、陶瓷都是传统的硅酸盐产品
18. 某实验小组利用以下装置制取氨气并探究氨气的性质:
(1)装置A中发生反应的化学方程式为_____。
(2)装置B中的干燥剂是_____(填名称)。
(3)装置C中的现象是_____。
(4)实验进行一段时间后,挤压装置D中的胶头滴管,滴入1~2滴浓盐酸,可观察到的现象是_____,发生反应的化学方程式为_____。
(5)为防止过量氨气外逸,需在上述装置末端增加尾气吸收装置,应选用的装置是_____(填“E”或“F”)。
19. 习总书记提出要构建美丽中国的伟大构想,要实现这个构想,必须解决环境污染问题。拟综合处理含NH的废水和工业废气(主要含CO2、N2、SO2、CO、NO),处理流程如图所示:
请回答下列问题:
(1)CO2、N2、SO2、CO、NO几种气体中,能溶于水的是____,属于酸性氧化物的是____,捕获剂所捕获的产物是____。(均填化学式)
(2)流程中“固体”的主要成分的化学式是_____。
(3)流程中“气体1”与适量O2反应的化学方程式为____。
(4)写出检验某溶液中含有NH的操作、现象和结论____。
(5)流程中处理NH时,发生反应离子方程式为____。
(6)为了测定空气中SO2的含量,某同学将空气样品经过管道通入盛有400mL0.1ml/L酸性KMnO4溶液的密闭容器中,发生的离子反应为2MnO+5SO2+2H2O=5SO+2Mn2++4H+。若管道中空气流量为aL/min,经过8min溶液恰好褪色,假定样品中SO2被充分吸收,该空气样品中SO2的含量为____g/L。(假设空气中其他气体不与酸性KMnO4溶液反应)A
B
C
D
制备
收集氨气并进行尾气处理
配制溶液
用该装置进行喷泉实验
山西省教育发展联盟2023-2024学年高一下学期3月份调研测试化学试题(原卷版+解析版): 这是一份山西省教育发展联盟2023-2024学年高一下学期3月份调研测试化学试题(原卷版+解析版),文件包含山西省教育发展联盟2023-2024学年高一下学期3月份调研测试化学试题原卷版docx、山西省教育发展联盟2023-2024学年高一下学期3月份调研测试化学试题解析版docx等2份试卷配套教学资源,其中试卷共22页, 欢迎下载使用。
河南省郑州外国语学校2023-2024学年高一下学期3月月考化学试题(原卷版+解析版): 这是一份河南省郑州外国语学校2023-2024学年高一下学期3月月考化学试题(原卷版+解析版),文件包含河南省郑州外国语学校2023-2024学年高一下学期3月月考化学试题原卷版docx、河南省郑州外国语学校2023-2024学年高一下学期3月月考化学试题解析版docx等2份试卷配套教学资源,其中试卷共22页, 欢迎下载使用。
天津市第五中学2023-2024学年高一下学期3月月考化学试题(原卷版+解析版): 这是一份天津市第五中学2023-2024学年高一下学期3月月考化学试题(原卷版+解析版),文件包含天津市第五中学2023-2024学年高一下学期3月月考化学试题原卷版docx、天津市第五中学2023-2024学年高一下学期3月月考化学试题解析版docx等2份试卷配套教学资源,其中试卷共24页, 欢迎下载使用。

