所属成套资源:中考物理二轮复习难点剖析+真题汇编专题 (含解析)
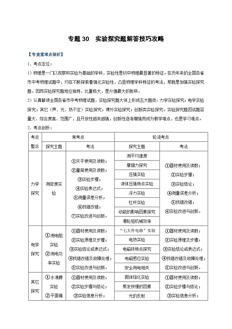
中考物理二轮复习难点剖析+真题汇编专题30 实验探究题解答技巧攻略(含解析)
展开
这是一份中考物理二轮复习难点剖析+真题汇编专题30 实验探究题解答技巧攻略(含解析),共15页。
1、考点定位:
1)物理是一门以观察和实验为基础的学科,实验性是初中物理最显著的特征。在历年来的全国各省市中考物理试题中,均在不断探索着强化实验性,凸显物理学科特征的考法,那就是加强实验探究题。因而实验探究题地位独特,比重极大,是分值最大的板块。
2)认真解读全国各省市中考物理试题,实验探究题大体上形成五大题类:力学实验探究;电学实验探究;其它(声、光、热不定)实验探究;课外实验探究;创新类实验探究。实验探究题因试题容量大、综合度高、范围广,且开放性越来越强,创新性逐渐增强而成为教学难点,也是学习难点。
2、考点剖析:
【突破技巧】
1、实验探究题固定类考法,如力学实验探究;电学实验探究等,由于变化大、能够综合的知识多,解答时思维的跨度大,而使学生难免顾此失彼,应对困难。
2、实验探究题中课外实验探究;创新类实验探究,由于应用性强、考查与解答均没有固定格式,需要的知识迁移能力高,而更让学生头疼。
3、难点:
①实验步骤不会写;
②不会设计实验数据表格;
③不会作图像;
④不会写表达式;
⑤不会改错、改进实验;
⑥不会设计实验;
3、难点原因分析:
①脱离探究主题是不会设计数据表格的原因。
②脱离探究原理是不会书写步骤、表达式的原因。
③不会应用科学探究方法是创新设计的障碍。
4、“难点”突破技巧:
【技巧一】——“探究4要素”
说明:此法为解决实验探究题的要诀,是理清实验探究题脉络的技巧。
“4句话要素”:
把握探究主题①
注意两种方法②
解读关键信息③
明确实验结论④
解读:
①“探究主题”一般在题的开头会明确指出。进入实验探究题之前,首先要找到“探究主题”并作好标注,在每一步思考前,必须进行对照,紧扣“探究主题”,思考才会事半功倍。
②“两种方法”特指初中物理中常用的“控制变量法”与“转换法”。这两种方法既是探究问题的手段,同样也是解决问题的方法,应特别注意。
③“关键”是特指题中的一些有特殊含义的关键词。如“光滑”——表示不受摩擦阻力;“水平地面”“静止”——隐含物体对地面的压力等于重力等;
“信息”包括已知的“物理量”、“数据”等信息,及需分析提取的如“表格信息”、“图像信息”、“铭牌信息”等,对这两部分内容的解读,是解决实验探究问题的前提和基础,也是方法与手段的依托。
④“明确”有两层含义:一层含义是指实验结论必须紧扣“探究主题”,不能脱离主题,胡乱结论;一层含义是指“实验结论”要明确具体,不能模棱两可,似是而非,用“也许”“差不多”等作为结论都是不正确的。
5、例析:
例:(2022 重庆B卷)(1)小丽同学用图1所示的装置探究平面镜成像的特点,应选择两支 的蜡烛进行实验;为了确定像的位置,她应该在 (选填“蜡烛”或“像”)的一侧进行观察;实验中,她发现蜡烛的像不能用光屏承接,说明平面镜所成的像是 像。
(2)用图2甲所示的装置探究水沸腾时温度变化的特点。组装器材时,酒精灯应 (选填“点燃”或“熄灭”)以确定试管的位置;实验中某时刻温度计中液面如图2乙所示,其示数为 ℃;由图2丙可知水的沸点低于100℃,可能原因是实验室里的气压 (选填“高于”“低于”或“等于”)标准大气压。
【答案】
(1)完全相同 蜡烛 虚
(2)点燃 95 低于
【解析】本题为“水沸腾实验”,正确应用“探究4要素”,合理解读信息作答是关键。
(1)比较像与物的大小关系利用的是等效替代法,因而应该选择两支“完全相同”的蜡烛;由于平面镜成的是虚像,所以在寻找蜡烛的像的位置时,人眼应在“蜡烛”这一侧观察;依据实像的“光屏性”可知,不能用光屏接收到蜡烛的像,说明平面镜成的像是“虚”像。
(2)组装图2甲所示的器材时,因为需要用酒精灯外焰加热,因而应“点燃”酒精灯;由图2乙知,温度计的分度值为1℃,对应的刻度在0℃以上,可读得温度计的示数为“95”℃;由图2丙可知水的沸点低于100℃,一个标准大气压下的水的沸点为100℃,气压减小,沸点降低,故这一现象的可能原因是实验室里的大气压强“低于”一个标准大气压。
【考场试手】
1、(2022 北京)小京为探究水沸腾前后温度随吸收热量变化的特点,进行了如下实验:用如图甲所示的装置给一定质量的水加热,当水温为90°C时,每隔一分钟记录一次水的温度,从计时开始,经5min水沸腾。水沸腾后持续加热一段时间,并记录水的温度。根据实验数据得到了水的温度随加热时间变化的关系图像,如图乙所示。
(1) 在此实验中,水吸收的热量是通过 来反映的;
(2) 由图像可得出的实验结论:水在沸腾前, ;水在沸腾过程中, 。
【答案】 (1)加热时间
(2)吸收热量,温度持续升高 吸收热量,温度保持不变
【解析】本题为“水沸腾实验”,正确应用“探究4要素”,合理解读信息作答是关键。
(1)酒精燃烧时放出热量,水吸收热量,相同时间内,水吸收热量的多少是一定的,这是利用了转换法通过“加热时间”反映水吸收热量的多少。
(2)解读图像信息可知,“0——5min”为水沸腾前,分析温度随时间变化的图像可知,水在沸腾前,一直“吸收热量”,“温度持续升高”;“5min——9min”为水沸腾过程,分析温度随时间变化的图像可知,水在沸腾过程中,仍“吸收热量”,但“温度保持不变”。
2、(2022 山西)据《天工开物》记载,3000多年前,我们的祖先在弓的基础上,又研发了能从容瞄准目标击发的弩,如图甲所示。实践小组的同学们模拟弩的结构,把一橡皮筋纸卷根稍许绷紧的橡皮筋两端固定在卫生纸卷芯开口处两边,在纸卷芯内安装带凹槽的固定装置,制作了发射器,并用吸管代替弩箭,如图乙所示。利用这个自制发射器,同学们探究吸管飞行的距离与发射角度的关系。
(1)同学们在吸管上每隔1cm标注记号,其目的是 。
(2)请你帮助小组同学设计记录实验数据的表格。( )
(3)结合弩的材料、结构特征,请你猜想吸管飞行的距离还跟自制发射器的什么因素有关?( )
【答案】 (1) 便于控制橡皮筋的形变程度一定
(2)
(3)橡皮筋的粗细;绷紧程度;纸卷的内径等(写一条即可)
【解析】本题为“课外实验”,“探究吸管飞行的距离与发射角度的关系”,正确应用“探究4要素”,合理解读信息作答是关键。
(1)依据弹簧测力计的原理可知,橡皮筋的受力原理也相同,因而同学们在吸管上每隔1cm标注记号,是利用“转换法”,为了在实验时通过向后拉动吸管的相同长度,反映控制橡皮筋的形变程度相同。
(2)实验采用控制变量法,控制材料、结构等其它因素相同,只多次改变发射角度,观察吸管飞行的距离。而用同一弩,就实现了变量控制,因而表格如下:
(3)分析可知,弩的材料、结构特征,比如弩弦的材料、粗细、绷紧程度、长度均可能对弩箭发射的距离产生影响,开放性问题,合理即可。可以猜想吸管飞行的距离还跟自制发射器的橡皮筋的粗细;绷紧程度;纸卷的内径等有关。
3、(2022 苏州)疫情期间“停课不停学”,在云课堂上物理老师要求学生利用家中的物品测量冰糖的密度。
(1)小明找来电子秤、喝糖浆用的量杯、大米等物品进行实验
①把 放在电子秤盘上,测出它的质量为m;
②向量杯中加入适量的大米,将冰糖完全放入米中,读出体积为V1;
③取出冰糖,读出量杯中大米的体积为V2;
④利用测量的数据,计算冰糖的密度ρ = (用m、V1和V2表示)。
(2)线上交流时,小华的测量方法和小明相同,只是小明用大米,小华用芝麻。你认为 的测量结果误差更小;理由是: 。
【答案】(1)①冰糖 ④ SKIPIF 1 < 0
(2)小华 用芝麻比大米测量冰糖体积更准确
【解析】本题为“测冰糖密度实验”,正确应用“探究4要素”,合理解读信息作答是关键。
(1)①由测密度原理“ SKIPIF 1 < 0 ”可得,要测量冰糖的密度,需先用电子秤测量出“冰糖”的质量;④利用排米法测量出冰糖的体积为V1-V2,则冰糖的密度为 SKIPIF 1 < 0 ;
(2)由测密度原理分析可知,小华的误差更小,因为芝麻与大米比较,体积更小,芝麻之间的空隙也会更小,这样在测冰糖的体积时误差比较小,故测得的密度误差较小。
4、(2022 广州)某个LED发光的颜色与通过其电流方向的关系如(图1)
(1)该LED在两次实验中发光情况如(图2)所示,两次实验线圈均在转动,线圈1逆时针转动,由此可知线圈2 转动 (选填“顺时针”“逆时针”)。
(2)如(图3),导体棒a与该LED相连;在某磁场中,使a垂直于纸面左右往复运动(虚线为运动轨迹),LED交替发出红、黄光,则该过程a中电流方向 (选填“不变”“变化”),该磁场可能的分布包括图4中哪些选项 ?
【答案】(1)顺时针
(2)变化 ①③④
【解析】本题为“课外探究”,探究主题为“LED发光的颜色与通过其电流方向的关系”,正确应用“探究4要素”,合理解读信息作答是关键。
(1)已知某个LED发光的颜色与通过其电流方向的关系如图1,电流方向不同,LED灯发光颜色不同,由图可知,两次灯光颜色不同,由A向B发黄光,由B向A发红光;表明线圈中的电流方向不同,而电流方向和磁场方向和线圈转动方向有关,两图中磁场方向不同,线圈转动方向相同,这样会导致电流方向不同;因而线圈也顺时针转动;(2)电流方向不同,LED灯发光颜色不同,LED交替发出红、黄光,则该过程a中电流方向变化;由电磁感应现象“4条件”可知,闭合电路的部分导体在磁场中做切割磁感线运动时,会产生感应电流,所以①③④切割磁感线,符合题意,②不能切割磁感线,不符合题意;故,选①③④。
5、 (2022 广东)题22图甲为部分电磁波的频率分布示意图。
(1)由图可知,紫外线 (选填“是”或“不是”)电磁波。它在真空中的传播速度约为 m/s。
(2)下列实例中,属于紫外线应用的是 (填字母)。
A.遥控器控制电视 B.体检时拍X光片
C.医院杀菌消毒灯 D.“测温枪”测量体温
(3)少量的紫外线照射是有益的,过量的紫外线照射会损伤皮肤。紫外线能使荧光物质发光,小明想检验某防晒霜对紫外线的阻挡作用,利用图乙所示的实验装置在暗室及一定防护下进行实验。
步骤一:如图乙所示,固定好紫外线灯和涂有荧光物质的硬纸板,将一块大小合适的玻璃板放置在 (选填“I”“Ⅱ”或“Ⅲ”)区域,且调整玻璃板与硬纸板平行;
步骤二:打开紫外线灯,荧光物质发光;
步骤三:关闭紫外线灯,荧光物质不发光;
步骤四:按产品的说明书要求在玻璃板上均匀涂满防晒霜,再次打开紫外线灯,荧光物质有微弱发光。
由此可推断,该防晒霜 (选填“能”或“不能”)阻挡全部紫外线。
【答案】(1)是 3.0×108
(2)C
(3)Ⅱ 不能
【解析】本题为“课外探究”,探究主题为“紫外线的应用”,正确应用“探究4要素”,合理解读信息作答是关键。
(1) 因为光是电磁波的一种,而紫外线又属于不可见光之一,所以紫外线属于电磁波。光在真空中的传播速度是3×108m/s,而紫外线属于看不见得光,所以紫外线在真空中的传播速度也是3×108m/s。
(2)结合紫外线的应用,分析题枝选项可知,遥控器是利用红外线可以进行遥控来工作的,A不符合题意;测温枪的工作原理是利用红外线的热效应,D不符合题意。拍X光片利用的是X射线,不属于紫外线,B不符合题意;医院杀菌消毒灯,利用的是紫外线具有杀菌作用,C符合题意;故,选C。
(3)由题意可知,小明要检验某防晒霜对紫外线的阻挡作用,因为光沿直线传播,所以应该把玻璃板放在紫外线灯和涂有荧光物质的硬纸板之间,观察荧光物质的发光情况;然后在玻璃板上均匀涂满防晒霜,观察荧光物质的发光情况,通过对比,得出某防晒霜对紫外线是否有阻挡作用。由题意可知,在玻璃板上均匀涂满防晒霜,再次打开紫外线灯,荧光物质有微弱发光,说明仍有部分紫外线照射在荧光物质上,所以该防晒霜不能阻挡全部紫外线。
6、(2022 成都A卷)小郑使用电流表测量小灯泡的电流,连接的实验电路如图甲所示。
甲
(1)如果不能估计电流大小,他应把导线a接到电流表标有 (选填“-”“0.6”或“3”)的接线柱上,通过开关来试触并观察。
(2)闭合开关后,他观察到小灯泡正常发光,而电流表指针偏转角度很小。对于该现象,下列分析合理的是 。
A. 可能某处导线断了
B. 可能电流表烧坏
C. 电流表的量程过大
D. 电源的电压过低
(3)某次测量中,小郑不小心将电流表的正、负接线柱接反了,造成表的指针反向偏转。为弄清原因,他查看了说明书,表头结构示意图如图乙。他作出如下分析:当反接时,电流方向改变,磁场对通电线圈的作用力方向改变,带动指针反偏。你认为小郑的上述分析 (选填“有”或“没有”)道理。
乙
【答案】(1)3
(2)C
(3)有
【解析】本题为“电流表测小灯泡的电流实验”,正确应用“探究4要素”,合理解读信息作答是关键。
(1)在不清楚待测电流大小的情况下,应该用大量程试触法,以免损坏电流表,试触时若指针偏转太小,则换用较小量程,因而选标有“3”的接线柱;
(2)闭合开关后,小灯泡能正常发光,说明电路是正常的通路,A、B错误;电流表的量程过大和电源的电压过低都会导致电流表的指针偏转角度很小,但是由于灯泡能正常发光,说明电源电压达到小灯泡的额定电压,因此分析合理的是电流表量程过大,C正确;D错误;故,选C。
(3)电流表指针的转动利用的原理是“通电导线在磁场中受到力的作用”,其受力的大小和方向与电流的大小和方向有关,电流反向,在磁场方向不变的情况下,磁场对通电线圈的作用力方向随之反向;故,小郑的分析有道理。
7、(2022 江苏扬州)盛夏来临,小明发现人们常常穿浅色的衣服,是不是穿浅色的衣服凉快?小明打算通过比较阳光下衣服的温度来作出判断,即探究衣服温度与颜色的关系。
(1)小明将同款不同色的三件衣服同时放在太阳下晒,对于衣服温度的测量,他提出两个方案。
方案1:用一支温度计在阳光下先后测量三件衣服的温度。
方案2:用三支温度计在阳光下同时测量三件衣服的温度。
你认为方案1是否可行? ,并说明理由 ;
方案2需在实验室同一型号的多支温度计中选取三支,你选取的办法是: 。
(2)按照正确的方案进行实验,测得数据如表。(环境温度为32℃)
分析数据可知:三种颜色的衣服在短时间内接受阳光照射,温度升高,深色衣服 本领强;当衣服温度较高时,向外放热使温度降低, 衣服放热本领最强。
(3)夏天在户外穿什么颜色的衣服,请你从物理学的角度提出一条合理建议: 。
【答案】(1)不可行 在不同时间段内衣服温度的变化可能不同
用三支温度计同时测量相同液体的温度,如果升高的温度相同,则三支温度计的准确程度相同
(2)吸热 红
(3)选择深色衣服
【解析】本题为“课外探究”,探究主题为“探究衣服温度与颜色的关系”,正确应用“探究4要素”,合理解读信息作答是关键。本题考查控制变量法的应用、器材的选择方法、分析数据归纳结论的能力,有一定难度。
(1)将同款不同色的三件衣服同时放在太阳下晒,对于衣服温度的测量,在不同时间段内衣服温度的变化可能不同,按照控制变量法,要同时测量相同时间段内衣服的温度,方案1不可行;
应用方案2,选择温度计时,可以选三支温度计同时测量相同液体的温度,如果升高的温度相同,则表明三支温度的准确程度相同。
(2)分析表格数据可知,5min内,黑色和红色的衣服温度升高的多,因此深色衣服吸热本领强;20min后,红色衣服温度降低得多,说明红色衣服放热本领强。
(3)由(2)的结论可知,夏天需要穿吸热本领弱、放热本领强的衣服,对比可知,夏天应选择深色衣服。
8、(2019 山西)六一儿童节,小明的爷爷特制了三个大小不同、外观镀有相同颜色的实心金属球,并在球上刻有对晚辈祝福的话,要分别送给小明和他的两个妹妹.爷爷对小明说,三个小球中两个材质相同的送给妹妹,另一个材质不同的送给小明,要小明自己想办法找出.请你设计实验,帮助小明找出这个小球.
(1)实验器材:________________________________________________________________________;
(2)实验步骤:_________________________________________________________;
(3)实验结论:________________________________________________________________________.
【答案】(1)电子秤 自制溢水杯 水 小杯
(2)①用电子秤分别测出小球、空小杯的质量,记作m1、m2;
②在溢水杯中装满水,让小球浸没,将溢出的水收集到小杯中,用电子秤测出小杯和溢出水的总质量,记作m3;
③则小球的密度的表达式为 SKIPIF 1 < 0 ;
④用同样的方法分别测出另外两个球的密度ρ2、ρ3
(3)比较ρ1、ρ2、ρ3,其中密度不同的小球就是送给小明的
(用天平、量筒或生活中的物品设计实验测密度鉴别小球均可.开放性试题,答案合理即可)
【解析】本题为“课外探究”,探究主题为“鉴别小球”,正确应用“探究4要素”,合理解读信息作答是关键。
(1)分析题意需鉴别小球,可以利用密度鉴别。由 SKIPIF 1 < 0 可得,若要测三个小球的密度,应测其质量,所以选电子秤;测小球体积可以用排水法,因而选自制溢出杯、水、小杯。
(2)依据实验原理设计实验步骤为:
①用电子秤分别测出小球、空小杯的质量,记作m1、m2;
②在溢水杯中装满水,让小球浸没,将溢出的水收集到小杯中,用电子秤测出小杯和溢出水的总质量,记作m3;
③则小球的密度的表达式为 SKIPIF 1 < 0 ;
④用同样的方法分别测出另外两个球的密度ρ2、ρ3
(3)实验结论时,只需比较比较ρ1、ρ2、ρ3,其中密度不同的小球就是送给小明的。
【原创预测】
1. (原创预测)小丽的爸爸是长跑爱好者,家里有好多“马拉松参赛奖牌”,号称是“金牌无数”。小丽想知道其中一块刻有“八达岭长城”的金牌材料到底是什么金属。她找了一些物品与器材:天平和砝码、大烧杯、小烧杯、细线。
(1)由于找不到量筒,小丽认为不具备实验条件,决定放弃实验。请你对小丽的做法进行评价 ;
(2)小明利用小丽的现有器材完成了实验,请你写出小明的实验方案。 。
(3)利用已有实验器材,还可以完成的实验为 。(请写出一个实验名称)
【答案】(1)小丽积极思考,创造条件进行实验是值得肯定的;但遇到困难就放弃的态度是不可取的,应继续积极努力最终完成实验。
(2)方案为:
①用天平和砝码测出金牌的质量m;
②用天平和砝码测出小烧杯的质量m1;
③将大烧杯制成溢水杯且加满水,用虚线将金牌慢慢浸没在大烧杯中,使水溢出进入小烧杯;
④用天平和砝码测出小烧杯与溢水的总质量m2;⑤应用测密度原理求得金牌材料的密度为 SKIPIF 1 < 0 。
(3)测金牌浸没时所受浮力
【解析】本题为“测密度实验”,探究主题为“测金牌密度”,正确应用“探究4要素”,合理解读信息作答是关键。
(1)实验评价需从正反两方面进行。小丽积极思考,创造条件进行实验是值得肯定的;但遇到困难就放弃的态度是不可取的,应继续积极努力最终完成实验。
(2)紧扣探究主题,结合小丽已有器材分析可知,利用天平和砝码可以方便完成金牌质量的测定;有水,可以利用排水法间接测得金牌的体积,然后利用实验原理求得金牌密度。方案为:①用天平和砝码测出金牌的质量m;②用天平和砝码测出小烧杯的质量m1;③将大烧杯制成溢水杯且加满水,用细线将金牌慢慢浸没在大烧杯中,使水溢出进入小烧杯;④用天平和砝码测出小烧杯与溢水的总质量m2;⑤应用测密度原理求得金牌材料的密度为 SKIPIF 1 < 0 ;
(3)结合器材特点分析可知,利用天平和砝码可测物体质量,利用排水法可测得金牌浸没后排开水的质量即m排,则 SKIPIF 1 < 0 ,由阿基米德原理可推得金牌浸没时所受浮力为 SKIPIF 1 < 0 。因而利用现有器材可以完成的实验是“测金牌浸没时所受浮力”。
2. (原创预测)小红同学想利用“反射与折射”,验证太阳光由七种色光组成,她找来了平面镜、水、水槽,等到了大晴天。请你帮她完成。
(1)还需准备的物品: ;
(2)验证操作过程: 。
(3)成功完成实验后,小红又找来了一支实验用温度计,她可以继续验证 与 的存在。
【答案】(1)白纸光屏
(2)①将水注满水槽,将平面镜倾斜插入水槽边;②将组装好的水槽平面镜正对着太阳光,使太阳光照射在水面下的平面镜上;③在镜子的斜上方反射光线的方向上移动白纸光屏,直至观察到光屏上的光谱带。
(3)红外线 紫外线
【解析】本题为开放性创新设计实验类试题,正确应用“探究4要素”,合理解读信息作答是关键。
(1)探究主题为验证太阳光的色散,结合已有物品可知,还需要的物品为 “白纸光屏”;
(2)设计验证过程时,应特别注意水槽的水量,可用“足量”“适量”“注满”等关联词;注意平面镜应“斜插”,使水与平面镜组成类似三棱镜的装置;注意光屏应置于“反射光线的方向上”,否则观察不到现象,验证就不成功。验证操作过程为:
①将水注满水槽,将平面镜倾斜插入水槽边;
②将组装好的水槽平面镜正对着太阳光,使太阳光照射在水面下的平面镜上;
③在镜子的斜上方反射光线的方向上移动白纸光屏,直至观察到光屏上的光谱带。
(3)结合“实验用温度计”可以测量物体温度的作用,且通过温度改变推断物体内能的变化情况,这就是转换法,因而正好可以应用此法验证不可见光“红外线”与“紫外线”的存在。考点整合
常考点
轮流考点
探究主题
考法
探究主题
考法
力学探究
测密度实验
①天平使用及读数;
②量筒使用及读数;
③实验步骤;
④实验表达式;
⑤测量误差分析;
⑥找错改错;
= 7 \* GB3 \* MERGEFORMAT ⑦实验改进与创新。
测平均速度
①器材使用及读数;
②实验步骤;
③实验结论;
④测量误差分析;
⑤找错改错;
⑥实验改进与创新。
摩擦力探究
压强实验
液体压强特点实验
浮力实验
杠杆实验
动能的影响因素探究
滑轮组机械效率
电学探究
①测电阻实验
②测电功率实验
①器材使用及读数;
②实验原理及步骤;
③实验结论或表达式;
④找错改错及故障处理;
⑤实验改进与创新。
“七大件电路”实验
①器材使用及读数;
②实验原理及步骤;
③实验结论或表达式;
④找错改错及故障处理;
⑤实验改进与创新。
电热实验
电磁铁特点探究
电磁感应实验
安全用电相关
其它探究
①水沸腾实验
②平面镜成像
①器材使用及读数;
②实验步骤与结论;
③实验信息分析;
④找错改错;
⑤实验改进与创新
固体熔化实验
①器材使用及读数;
②实验步骤与结论;
③实验信息分析;
④找错改错;
⑤实验改进与创新
蒸发快慢的因素
光的反射
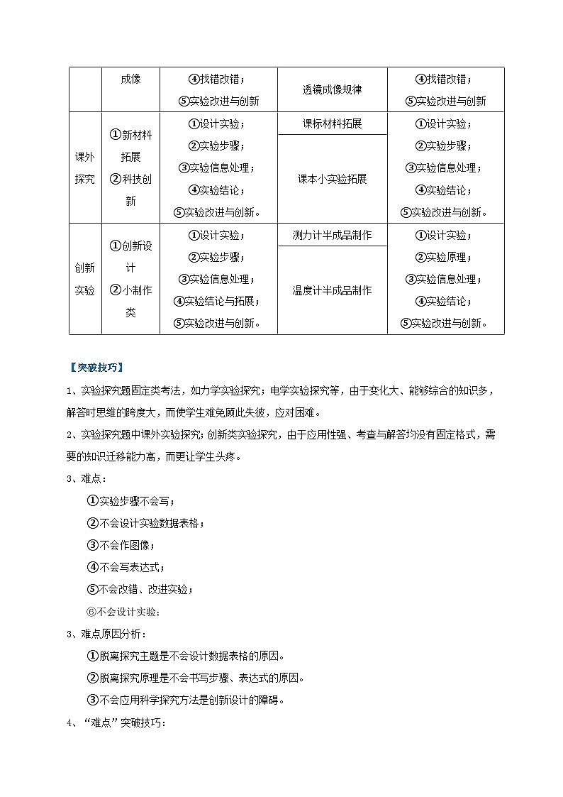
透镜成像规律
课外探究
①新材料拓展
②科技创新
①设计实验;
②实验步骤;
③实验信息处理;
④实验结论;
⑤实验改进与创新。
课标材料拓展
①设计实验;
②实验步骤;
③实验信息处理;
④实验结论;
⑤实验改进与创新。
课本小实验拓展
创新实验
①创新设计
②小制作类
①设计实验;
②实验步骤;
③实验信息处理;
④实验结论与拓展;
⑤实验改进与创新。
测力计半成品制作
①设计实验;
②实验原理;
③实验信息处理;
④实验结论;
⑤实验改进与创新。
温度计半成品制作
实验次数
发射角度
吸管飞行的距离/m
1
2
3
实验次数
发射角度
吸管飞行的距离/m
1
2
3
白色
黑色
红色
5min
38.7℃
超过40℃
超过40℃
20min
37.1℃
36.9℃
36.5℃
相关试卷
这是一份专题30 实验题——力(三) 备战中考物理重难点题型专题突破,文件包含专题30实验题力三备战中考物理重难点题型专题突破原卷版docx、专题30实验题力三备战中考物理重难点题型专题突破解析版docx等2份试卷配套教学资源,其中试卷共42页, 欢迎下载使用。
这是一份初中物理中考年年考专题:专题十 初中物理图像题考法及其解答技巧,共14页。试卷主要包含了物理图像题考什么与怎样考,用图像法解决物理问题基本思路等内容,欢迎下载使用。
这是一份2022年中考物理真题汇编 电功率 实验探究题(含答案),共77页。

