2024年陕西省西安市新城区中考模拟预测化学试题(原卷版+解析版)
展开注意事项:
1.本试卷分为第一部分(选择题)和第二部分(非选择题)。全卷共6页,总分60分。考试时间60分钟。
2.领到试卷和答题卡后,请用0.5毫米黑色墨水签字笔,分别在试卷和答题卡上填写姓名和准考证号,同时用2B铅笔在答题卡上填涂对应的试卷类型信息点(A或B)。
3.请在答题卡上各题的指定区域内作答,否则作答无效。
4.考试结束,本试卷和答题卡一并交回。
可能用到的相对原子质量:H-1 C-12 O-16 Cl-35.5 Fe-56 Zn-65
第一部分(选择题 共18分)
一、选择题(共9小题,每小题2分,计18分。每小题只有一个选项是符合题意的)
1. 下列物质中含有氮分子的是
A. 空气B. 水C. 二氧化氮D. 氨气()
【答案】A
【解析】
【详解】A、空气中含有氮气、氧气等多种物质,氮气是由氮分子构成的,所以空气中含有氮分子,故A符合题意;
B、水是由水分子构成的,不含有氮分子,故B不符合题意;
C、二氧化氮由二氧化氮分子构成,不含有氮分子,故C不符合题意;
D、氨气是由氨分子构成的,不含有氮分子,故D不符合题意。
故选A。
2. 化学为人类作出巨大贡献。下列说法不正确的是
A. 新药品的研发可为生命健康提供保障
B. 发射火箭采用的液氢、液氧都是无污染的纯净物
C. 高效的捕集和封存技术促进我国“碳中和”目标的实现
D. 用作食品脱氧剂的铁粉可以吸收食品袋内的氧气和二氧化碳
【答案】D
【解析】
【详解】A、新药品的研发生产出很多新型药品,可为生命健康提供保障,故选项说法正确;
B、液氢、液氧都是由一种物质组成的,均属于纯净物,都不会造成污染,故选项说法正确
C、高效的捕集和封存技术可以减少二氧化碳排放,缓解温室效应,促进我国“碳中和”目标的实现,故选项说法正确;
D、铁粉作食品袋内脱氧剂,反应中铁的化合价升高,发生氧化反应,本身作还原剂,起还原作用,可以去除袋内的氧气,但是不能和二氧化碳反应,故选项说法错误。
故选D。
3. 规范操作是实验成功的保证。下列实验操作正确的是
A. 加热液体B. 读取液体体积
C. 检查装置气密性D. 闻药品气味
【答案】C
【解析】
【详解】A、给试管里的液体加热时,试管里的液体不应超过试管容积的1/3,图中操作错误,该选项错误;
B、读取液体体积时,视线与凹液面的最低处保持水平,该选项错误;
C、检查装置气密性时,将导管的一段放入水中,双手紧握试管外壁,观察水中导管口是否有气泡冒出,该选项正确;
D、闻药品的气味时,需要用手轻轻扇动,不能凑到瓶口,该选项错误;
故选C。
4. 下列符号中的“2”表示2个分子的是
A. B. 2COC. 2OD. 2Ag
【答案】B
【解析】
【详解】A、2H+表示2个氢离子,选项错误;
B、2CO表示2个一氧化碳分子,选项正确;
C、2O表示2个氧原子,选项错误;
D、2Ag表示2个银原子,选项错误;
故选:B。
5. 生活中的下列做法正确的是
A. 厨房中天然气泄漏时,立即打开抽油烟机
B. 将霉变的大米煮熟后食用
C. 将饮料瓶放入厨余垃圾桶
D. 用碳酸氢钠来焙制糕点
【答案】D
【解析】
【详解】A、厨房中天然气泄漏时,打开抽油烟机,产生的电火花会引燃天然气与空气的混合气体,引发事故,选项错误;
B、霉变的大米含有霉菌毒素,不可再食用,选项错误;
C、饮料瓶是一种塑料,应将饮料瓶放入可回收垃圾桶,选项错误;
D、碳酸氢钠在加热过程中会产生二氧化碳气体,使糕点蓬松,故可用来制糕点,选项正确;
故选D。
6. 对下列事实的微观解释不正确的是
A. 氯化钠溶液能导电——溶液中存在自由移动的离子
B. 氧气和液氧都能支持燃烧——构成物质的分子相同,其化学性质相同
C. 的石油气可以装入容积为的钢瓶中——分子的大小发生改变
D. 水通电分解生成氢气和氧气——水分子中含有氢原子和氧原子
【答案】C
【解析】
【详解】A、氯化钠溶液能导电是因为溶液中含有能自由移动的钠离子和氯离子,故正确,但不符合题意;
B、氧气和液氧都是由氧分子构成的,分子相同,化学性质相同,所以氧气和液氧都能支持燃烧,故正确,但不符合题意;
C、氧分子之间有间隔,加压后,改变的是氧分子间的间隔,间隔减小,所以25m3的石油气可以装入容积为0.024m3的钢瓶中,故错误,符合题意;
D、水通电生成氢气和氧气,反应的本质是水分子分解成氢原子和氧原子,氢原子结合成氢分子,氧原子结合成氧分子,故正确,但不符合题意。
故选C。
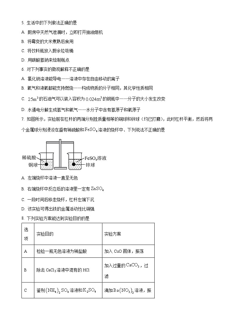
7. 如图所示,实验前在杠杆的两端分别挂质量相等的铜球和锌球(均已打磨),此时杠杆平衡,然后将两个金属球分别浸没在盛有稀硫酸和溶液的烧杯中、下列说法不正确的是
A. 左端烧杯中溶液一直呈无色
B. 右端烧杯中反应后的溶液里一定有
C 一段时间后移走烧杯,杠杆左端下沉
D. 该实验可得出铁的金属活动性比铜强
【答案】D
【解析】
【详解】A、铜的活动性比氢弱,铜不能与硫酸反应,因此左端烧杯中溶液一直呈无色,故选项说法正确;
B、锌的活动性比铁强,锌与FeSO4反应生成硫酸锌和铁,因此右端烧杯中反应后的溶液里一定有ZnSO4,故选项说法正确;
C、左端铜球质量不变,由Zn+FeSO4=ZnSO4+Fe可知,每65份质量的锌完全反应,可置换出56份质量的铁,右端反应后锌球质量减小,因此一段时间后移走烧杯,杠杆左端下沉,故选项说法正确;
D、左侧烧杯中无现象,说明铜的活动性比氢弱;右侧烧杯中锌能置换出硫酸亚铁溶液中的铁,说明锌的活动性比铁强,不能得出铁的金属活动性比铜强,故选项说法不正确。
故选D。
8. 下列实验方案能达到实验目的的是
A. AB. BC. CD. D
【答案】B
【解析】
【详解】A、氧化铜和稀盐酸反应生成氯化铜和水,可观察到固体溶解,溶液由无色变为蓝色,但是能与氧化铜出现这种现象的不一定是稀盐酸,也可能是稀硫酸等,故A不能达到实验目的;
B、碳酸钙和稀盐酸反应生成氯化钙、二氧化碳和水,再过滤除去过量的碳酸钙,能除去杂质且没有引入新的杂质,符合除杂原则,故B能达到实验目的;
C、硫酸铵和硫酸钾均能与硝酸钡沉淀硫酸钡白色沉淀,现象相同,无法鉴别,故C不能达到实验目的;
D、铁和稀盐酸反应生成氯化亚铁,而不是氯化铁,故D不能达到实验目的;
故选:B。
9. 为检验某气体的成分(可能含有水蒸气、CO、、),小科利用了如图所示的装置。下列说法正确的是
A. 若甲中电子天平读数变大,则证明气体中含有水蒸气
B. 若乙中出现红色固体,则证明气体中含有CO
C. 若丙中澄清石灰水变浑浊,则证明气体中含有
D. 若丁中导管口气体能被点燃,则证明气体中含有
【答案】A
【解析】
【详解】A.浓硫酸具有吸水性,若甲中电子天平读数变大,则证明气体中含有水蒸气,故A正确;
B.氢气和一氧化碳都具有还原性,若乙中出现红色固体,则证明气体中含有CO或或CO和,故B错误;
C.一氧化碳与氧化铜反应会生成二氧化碳,丙中澄清石灰水变浑浊,不能证明气体中含有,故C错误;
D.一氧化碳和氢气都具有可燃性,丁中导管口气体能被点燃,不能证明气体中含有,故D错误。
故选:A。
第二部分(非选择题 共42分)
二、填空及简答题(共6小题,计24分)
10. “清明前后,点瓜种豆”。小明参加劳动实践活动:栽种红薯苗。
(1)红薯中含有大量的膳食纤维、淀粉、维生素A和钾、铁等多种营养成分。
①这里的“钾、铁”指的是______(填“原子”、“单质”或“元素”)。
②淀粉属于糖类,是一种______(填“有机”或“无机”)营养素。
(2)栽种红薯苗时,每个红薯苗的窝里都会先撒一把草木灰。草木灰是一种钾肥,钾原子的结构示意图如图,则为______。
【答案】(1) ①. 元素 ②. 有机
(2)8
【解析】
【小问1详解】
①物质都是由元素组成,则这里的“钾、铁”指的是元素。
②淀粉为含碳的化合物,属于有机营养素。
【小问2详解】
在原子中,质子数=核外电子数,则x=19-2-8-1=8。
11. 2024年3月14日,我国国产大飞机C919圆满完成2024年新加坡航展后返沪。
(1)飞机使用了铝锂合金、钛合金、塑料等化学材料,其中属于有机合成材料的是______。
(2)C919发动机中关键耐热材料为第二代连续碳化硅陶瓷纤维材料。工业上制取碳化硅的化学反应方程式为,该反应不是置换反应的理由是______。
(3)工业上利用钛铁矿(主要成分为)制备金属钛,中Fe元素的化合价为+2,则Ti元素的化合价为______。
【答案】(1)塑料 (2)生成物无单质或生成物全是化合物(答案合理均可得分)
(3)+4
【解析】
【小问1详解】
有机合成材料包括塑料、合成纤维、合成橡胶,铝锂合金、钛合金属于金属材料,塑料属于有机合成材料;
【小问2详解】
置换反应是一种单质和一种化合物反应生成另一种单质和另一种化合物,该反应的生成物是两种化合物;
【小问3详解】
化合物中各元素的化合价的代数和为零,FeTiO3 中Fe元素的化合价为+2,氧元素的化合价为-2,设Ti元素的化合价为x,则,解得x=+4,故Ti元素的化合价为+4。
12. 碳是形成化合物种类最多的元素。
(1)图甲中物质A的名称为______。
(2)图乙中Y形导管固定在铁架台上,a管位于上方,b管位于下方,在管口各放一根燃着的小木条。通入后,______(填“a”或“b”)管口的火焰先熄灭,说明二氧化碳具有的化学性质是______。
【答案】(1)金刚石 (2) ①. b ②. 不能燃烧,也不支持燃烧
【解析】
【小问1详解】
图甲中物质A的名称为金刚石,故填:金刚石;
【小问2详解】
图乙实验中通入后,b管口的火焰先熄灭,该实验说明了二氧化碳不能燃烧,也不支持燃烧的化学性质和二氧化碳密度比空气大的物质理性质,故填:b;不能燃烧,也不支持燃烧。
13. “化”说中国古代炼“金”术。
(1)战国《韩非子·内储说上》提到,早期采金技术均是“沙里淘金”。黄金能以单质形式存在于自然界,原因是金的化学性质______(填“稳定”或“不稳定”)。
(2)北魏《黄白第十六》记载:“曾青涂铁,铁赤如铜”。曾青即硫酸铜溶液,“涂铁”后的反应原理为______(用化学方程式表示)。
(3)明代《天工开物》记载火法炼锌过程为“炉甘石(主要含)装载入一泥罐内……然后逐层用煤炭饼垫盛,其底铺薪,发火煅红…取出即倭铅也”。
①“其底铺薪”指利用燃烧的“薪”将煤炭饼引燃,从燃烧条件分析,燃烧的“薪”作用是______。
②文中“倭铅”的主要成分是______(填字母)。
A.铅(Pb) B.Zn C.Zn和Pb的混合物
【答案】(1)稳定 (2)
(3) ①. 使温度达到煤炭的着火点 ②. B
【解析】
小问1详解】
黄金能以单质形式存在于自然界中,说明金的化学性质稳定。
【小问2详解】
铁和硫酸铜反应生成硫酸亚铁和铜,反应的化学方程式为:。
【小问3详解】
①燃烧的“薪”能将煤炭饼引燃,则燃烧的“薪”的作用为提供热量,使煤炭温度达到着火点以上。
②根据反应前后元素的种类不变,反应物为碳和碳酸锌,则“倭铅”的主要成分是锌,故选B。
14. 根据图1和图2所示的溶解度曲线,回答下列问题。
(1)10℃时,和KCl的溶解度大小关系是:______KCl(填“>”、“<”或“=”)。
(2)60℃时,将固体放入50g水中,充分溶解后,所得溶液中溶质与溶剂的质量比为______(填最简整数比)。
(3)60℃时,从和KCl两种物质的饱和溶液中分别获得等质量晶体,蒸发水较多的是______溶液。
(4)如图3所示,加入固体后,出现浑浊的试管是______(填“甲”或“乙”);恢复至室温后,水槽中木块浸入溶液内的体积______(填“变大”或“变小”)。
【答案】(1)< (2)11:10
(3)KCl##氯化钾
(4) ①. 甲 ②. 变小
【解析】
【小问1详解】
由溶解度曲线可知:10℃时,KNO3的溶解度小于KCl的溶解度,故填:<;
【小问2详解】
由溶解度曲线可知:60℃时,KNO3溶解度为110g,即100g水中最多能溶解硝酸钾的质量为110g,则将60gKNO3固体放入50g水中,充分溶解后,只有55g KNO3溶解,故此时所得溶液中溶质与溶剂的质量比为55g:50g=11:10,故填:11:10;
【小问3详解】
由溶解度曲线可知:60℃时,KNO3的溶解度大于KCl的溶解度,该温度下从KNO3和KCl两种饱和溶液中获得等质量晶体,蒸发水较多的是KCl溶液,故填:KCl或者氯化钾;
【小问4详解】
NH4NO3固体溶于水吸热,使溶液温度降低,由溶解度曲线可知:硝酸钾的溶解度随温度的降低而减小;氢氧化钙的的溶解度随温度的降低而增大,所以在加入NH4NO3固体后,出现浑浊的试管是甲;恢复至室温后,溶液密度增大,小木块会上浮,此时木块浸入溶液内的体积会变小,故填:甲;变小。
15. 从卤水(主要含、NaCl、等)中制取六水合氯化镁()的流程如图所示:
(1)加入石灰水时,发生反应的化学方程式为______。
(2)“过滤”时用到的玻璃仪器有烧杯、漏斗、______。
(3)“洗涤”时,取最后一次洗涤的滤液,滴加稀硝酸和硝酸银溶液,若观察到______现象,则证明沉淀未洗净。
(4)溶液X最好选用______(填序号)。
①稀HCl ②稀 ③稀
【答案】(1)
(2)玻璃棒 (3)有白色沉淀产生
(4)①
【解析】
【小问1详解】
加入石灰水时,氢氧化钙与氯化镁反应生成氢氧化镁和氯化钙,该反应的化学方程式为:。故填:。
【小问2详解】
过滤时用到的玻璃仪器有烧杯、漏斗、玻璃棒。故填:玻璃棒。
【小问3详解】
向卤水中加入石灰水,氢氧化钙与氯化镁反应生成氢氧化镁沉淀和氯化钙,所以氢氧化镁沉淀表面可能附着氯化钙和氯化钠,取最后一次洗涤的滤液,滴加稀硝酸和硝酸银溶液,若观察到有白色沉淀产生现象,则证明沉淀未洗净。故填:有白色沉淀产生。
【小问4详解】
氢氧化镁是沉淀,只能与酸反应,由于最后得到的目标产品是六水合氯化镁(),为了不引入杂质,溶液X最好选用稀HCl 。故填:①。
三、实验及探究题(共2小题,计13分)
16. 根据下列实验装置图回答问题。
(1)实验室用高锰酸钾制取氧气,应选用的发生装置是______(填字母),发生反应的化学方程式为______。
(2)选择装置C用排空气法来收集氢气,氢气应从______(填“a”或“b”,下同)端通入;在医院给病人输氧时,装置C瓶中放约半瓶蒸馏水,这时氧气从______端通入。
(3)下图是一种紧急供氧设备内部结构示意图,其原理是通过撞击火帽触发启动装置产生热量,使产氧药块分解而持续释放氧气。下列说法不正确的是______(填序号)。
①装置中过滤层的作用是净化氧气
②产氧药块可以为和
③因氧气的密度比空气大,所以使用时装置必须倒置
【答案】(1) ①. A ②.
(2) ①. b ②. a
(3)③
【解析】
【小问1详解】
实验室用高锰酸钾制取氧气,需要加热,选择固体加热型装置,故应选用的发生装置是A;
高锰酸钾受热分解生成锰酸钾、二氧化锰和氧气,反应的方程式为;
【小问2详解】
氢气密度小于空气,在上方聚集,故选择装置C用排空气法来收集氢气,氢气应从b管进入;
在医院给病人输氧时,装置C瓶中放约半瓶蒸馏水,可以用来观察氧气的输出速率,并润湿氧气,故这时氧气从a端进入,从b端出气;
【小问3详解】
①、装置中过滤层的作用是净化氧气,选项正确;
②、根据质量守恒定律,化学反应前后元素种类不变,制备氧气的原料中必含氧元素,氯酸钾在二氧化锰催化下可分解产生氧气,故可用来产氧,选项正确;
③、氧气的密度比空气的大,用向上排空气法收集,产生的氧气先向装置下方聚集,先排出的气体是装置中可能存有的空气,另外产生的氧气在装置内聚集,当气压达到一定值时,才能使氧气通过过滤层,由出气口排出,所以无需装置倒置,选项错误;
故选③。
17. 我国提出努力争取在2060年前实现“碳中和”,充分体现了解决气候问题的大国担当。为探究如何将排放的消除,同学们做了以下实验。
【实验】如图所示,用烧杯分别取20mL的水、氢氧化钠溶液和澄清石灰水,加入到集满二氧化碳的甲、乙、丙三个相同的软塑料瓶中,立即盖紧瓶盖,振荡。
观察到甲、乙、丙塑料瓶均变瘪,乙塑料瓶变瘪最明显;丙塑料瓶中溶液变浑浊,甲、乙塑料瓶中液体无明显变化。
【结论】
(1)通过对比甲、乙、丙塑料瓶的变瘪程度,可得出水、氢氧化钠溶液及澄清石灰水都可以作为的吸收剂,______(填化学式)的效果最好。
【提出问题】乙塑料瓶中液体无明显变化,那么二氧化碳与氢氧化钠溶液是否发生了反应?
【讨论交流】
(2)甲同学认为通过对比甲、乙塑料瓶的变瘪程度,即可证明二氧化碳与氢氧化钠溶液发生了反应。你认为甲同学的观点是______(填“合理”或“不合理”)的。
乙同学通过设计其他实验方案,探究二氧化碳与氢氧化钠溶液是否发生了反应。
【实验验证】
【实验分析】
(3)小组同学认为,方案①不能证明二氧化碳与氢氧化钠溶液发生了反应,理由是______。
(4)方案②中发生反应的化学方程式为______。
(5)方案③中“开始没有气泡产生”的原因是______。
(6)请你再设计一种实验方案,证明二氧化碳与氢氧化钠溶液发生了反应,要求所用试剂与上述三个方案的试剂属于不同类别的物质。实验方案是:从乙塑料瓶中取2~3mL液体于试管中,加入______(填试剂和现象)。
【答案】(1)NaOH
(2)合理 (3)氢氧化钠溶液和碳酸钠溶液均显碱性,均能使无色酚酞溶液变红色
(4)
(5)稀硫酸先与过量的氢氧化钠反应
(6)溶液,产生白色沉淀或溶液,产生白色沉淀
【解析】
【小问1详解】
根据乙塑料瓶变瘪最明显,则氢氧化钠溶液的吸收效果最好,故填:NaOH;
【小问2详解】
对比甲、乙塑料瓶的变瘪程度,可证明二氧化碳与氢氧化钠溶液发生了反应,观点正确,因为二氧化碳能溶于水,对比可看出,二氧化碳溶解于水的量少,氢氧化钠吸收的二氧化碳多,证明二氧化碳和氢氧化钠发生了反应;
【小问3详解】
氢氧化钠溶液和碳酸钠溶液都呈碱性,都能使无色酚酞试液变红色,滴加无色酚酞试液无法判断二氧化碳是否与氢氧化钠发生了反应;
【小问4详解】
碳酸钠溶液和氯化钡溶液反应生成氯化钠和白色的碳酸钡沉淀,反应的化学方程式为;
【小问5详解】
方案③中“开始没有气泡产生”的原因是加入氢氧化钠溶液过量,故逐滴加入稀盐酸或稀硫酸时先和过量的氢氧化钠反应完,再和碳酸钠反应;
【小问6详解】
根据题意,方案②是用盐验证,方案③是用酸验证,所以新的实验方案可采用碱来验证,可用氢氧化钙溶液,因为氢氧化钙和碳酸钠反应生成碳酸钙白色沉淀。
四、计算与分析题
18. 烧杯中有碳酸钠和氯化钠的固体混合物,向其中逐滴加入一定溶质质量分数的稀盐酸,生成气体的质量与滴入稀盐酸的质量关系如图所示。
请完成下列分析及计算:
(1)恰好完全反应时,生成气体的总质量为______g。
(2)计算稀盐酸的溶质质量分数。
【答案】(1)4.4 (2)解:设参加反应的HCl质量为x。
解得x=7.3g
则稀盐酸的溶质质量分数为
答:稀盐酸的溶质质量分数为10%。
【解析】
【小问1详解】
稀盐酸和碳酸钠反应生成氯化钠、二氧化碳和水,由图像可知,生成气体的总质量为4.4g;
【小问2详解】
见答案。选项
实验目的
实验方案
A
检验一瓶无色溶液为稀盐酸
加入CuO固体,振荡
B
除去CaCl2溶液中混有的HCl
加入过量的,过滤
C
鉴别溶液和溶液
滴加溶液,振荡
D
制取氯化铁溶液
向铁粉中加入适量稀盐酸
方案
实验步骤
实验现象
实验结论
方案①
从乙塑料瓶中取2~3mL液体于试管中,滴加3滴酚酞溶液
溶液变红
二氧化碳与氢氧化钠溶液发生了反应
方案②
从乙塑料瓶中取2~3mL液体于试管中,加入氯化钡溶液
有白色沉淀生成
方案③
从乙塑料瓶中取2~3mL液体于试管中,逐滴加入稀硫酸
开始没有气泡产生,过一会儿有气泡产生
2024年陕西省咸阳市永寿县蒿店中学中考模拟预测化学试题(原卷版+解析版): 这是一份2024年陕西省咸阳市永寿县蒿店中学中考模拟预测化学试题(原卷版+解析版),文件包含2024年陕西省咸阳市永寿县蒿店中学中考模拟预测化学试题原卷版docx、2024年陕西省咸阳市永寿县蒿店中学中考模拟预测化学试题解析版docx等2份试卷配套教学资源,其中试卷共21页, 欢迎下载使用。
2024年陕西省西安市新城区名校协作体中考二模化学试题(原卷版+解析版): 这是一份2024年陕西省西安市新城区名校协作体中考二模化学试题(原卷版+解析版),文件包含精品解析2024年陕西省西安市新城区名校协作体中考二模化学试题原卷版docx、精品解析2024年陕西省西安市新城区名校协作体中考二模化学试题解析版docx等2份试卷配套教学资源,其中试卷共22页, 欢迎下载使用。
2024年陕西省西安市陕西师范大学附属中学中考三模化学试题(原卷版+解析版): 这是一份2024年陕西省西安市陕西师范大学附属中学中考三模化学试题(原卷版+解析版),文件包含精品解析2024年陕西省西安市陕西师范大学附属中学中考三模化学试题原卷版docx、精品解析2024年陕西省西安市陕西师范大学附属中学中考三模化学试题解析版docx等2份试卷配套教学资源,其中试卷共26页, 欢迎下载使用。

