2024年江苏省物理中考模拟考试(扬州卷)01
展开学校:___________姓名:___________班级:___________考号:___________
注意事项:
1.答卷前,考生务必将自己的姓名、准考证号填写在答题卡上。
2.回答第Ⅰ卷时,选出每小题答案后,用2B铅笔把答题卡上对应题目的答案标号涂黑。如需改动,用橡皮擦干净后,再选涂其他答案标号。写在本试卷上无效。
3.回答第Ⅱ卷时,将答案写在答题卡上。写在本试卷上无效。
4.考试结束后,将本试卷和答题卡一并交回。
第I卷(选择题)
一、单选题(本题共12小题,每小题2分,共24分。每小题给出的四个选项中,只有一个选项是符合题意的)
1.(本题2分)下列估测中最接近实际的是
A.成年人正常步行速度约5m/s
B.洗澡水的温度约为60 ℃
C.一层楼的高度约6m
D.一个中学生的质量约50kg
2.(本题2分)下列现象发生的过程中,放出热量的一组是( )
①春天,冰雪融化汇成溪流 ②夏天,从冰箱里面拿出来的饮料罐“出汗”
③秋天,清晨的雾在太阳出来后散去 ④冬天,室外地面上出现了霜
A.①②B.②④C.①③D.③④
3.(本题2分)世界因光而绚丽多彩,下列关于光现象的说法正确的是( )
A.我们通过潜望镜看到的就是物体本身
B.雨后天空的彩虹是因为光的直线传播
C.小孔成像原因是光通过小孔时发生了折射
D.红花呈红色是因为能反射太阳光中的红光
4.(本题2分)下列有关质量和密度的说法正确的是( )
A.宇航员将自行车带到太空,质量不变
B.固体的密度都大于液体的密度
C.积木搭建的“城堡”被撞倒,质量变小
D.物体的质量越大,密度也越大
5.(本题2分)关于粒子和宇宙,下列说法正确的是( )
A.分子是不可再分的最小粒子
B.电子的发现说明原子是可分的
C.分子间的吸引力和排斥力不能同时存在
D.宇宙是一个有层次的天体结构系统,恒星是绝对不动的
6.(本题2分)生活和生产中,有时需要增大压强,有时需要减小压强。下列实例中属于减小压强( )
A.拖拉机有两条很宽的履带B.剪刀有锋利的刃
C.刺猬身上有许多刺D.“森林医生”啄木鸟有尖锐的喙
7.(本题2分)关于内能、比热容和热值,下列说法不正确的是( )
A.温度高的物体,内能不一定大
B.燃料燃烧时,放出的热量越多,这种燃料的热值越大
C.比热容是物质的特性之一,它的物理意义是反映物质吸热或放热的本领
D.水的比热容较大,常用作供暖介质和冷却剂
8.(本题2分)下列关于电路的有关说法中,正确的是
A.连接电路时,一定要先从电源的正极开始,最后连接电源的负极
B.导线直接与电源的正极、负极相连就形成短路
C.串联电路中的开关位置不同,控制作用相同
D.用一只开关控制两盏日光灯,这两盏灯一定是串联
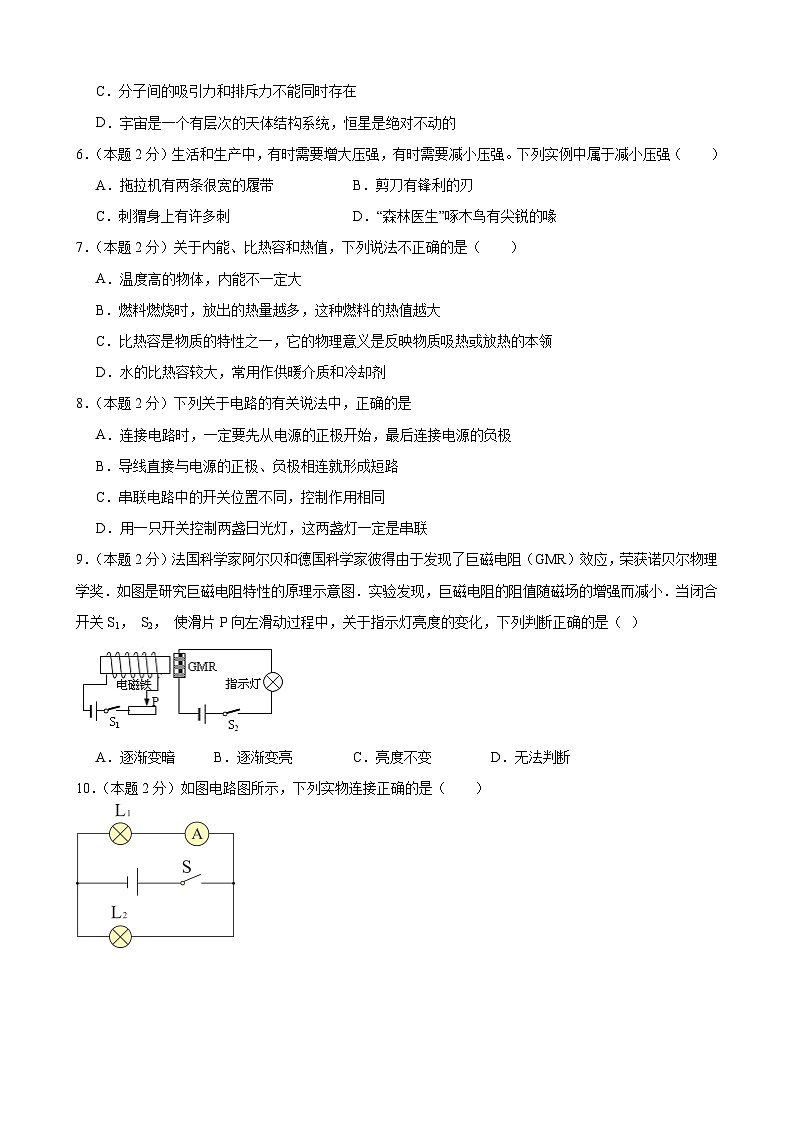
9.(本题2分)法国科学家阿尔贝和德国科学家彼得由于发现了巨磁电阻(GMR)效应,荣获诺贝尔物理学奖.如图是研究巨磁电阻特性的原理示意图.实验发现,巨磁电阻的阻值随磁场的增强而减小.当闭合开关S1, S2, 使滑片P向左滑动过程中,关于指示灯亮度的变化,下列判断正确的是( )
A.逐渐变暗 B.逐渐变亮 C.亮度不变 D.无法判断
10.(本题2分)如图电路图所示,下列实物连接正确的是( )
B.
C.D.
11.(本题2分)在课本《探究凸透镜成像的规律》一节中有如下的插图,甲、乙、丙、丁是通过凸透镜所看到的插图的像。若凸透镜先贴着插图然后逐渐远离,则看到插图的像的先后顺序正确的是( )
A.甲→乙→丙→丁B.乙→丁→甲→丙
C.乙→丙→甲→丁D.丙→甲→乙→丁
12.(本题2分)图甲所示,是小军用伏安法测电阻的实验电路图。通过正确的实验操作,他将实验时收集到的数据绘制出电流与电压的关系图像,如图乙所示。已知电源电压8V保持不变,下列说法中正确的是( )
A.由图像中数据计算出定值电阻的阻值是10Ω
B.当电压表示数为2V时,定值电阻的电流是2A
C.当电压表示数为2V时,滑动变阻器连入电路中的阻值是10Ω
D.在不拆改电路的情况下,利用图甲所示的电路还可以探究电流与电阻的关系
第II卷(非选择题)
二、填空题(本题共3小题,每空1分,共11分)
13.(本题3分)如图所示,跳台滑雪运动员离开跳台后在空中下落是因为受到 力的作用,这个力的方向是 ,这说明力可以改变物体的 。
14.(本题2分)“张北的风点亮北京的灯”,“绿电”助力北京冬奥,其中风能属于 (选填“可再生”或“不可再生”)能源;智慧急救车通过5G网络利用 (选填“超声波”或“电磁波”)将大量数据实时传回医院,提高急救效率。
15.(本题2分)人们利用激光测距来解决地月距离,从地面向月球发射一束激光,被月球表面反射回地球。激光发出后,经过2.4s反射回地球(光速取c=3×108m/s),则地球到月球的距离为 km,而牛郎星和织女星的距离达16 (填单位)。
16.(本题2分)爸爸开车载着明明回家,到路口看到黄灯闪烁,爸爸踩下刹车,明明发现车不是立即停下来的,这是因为汽车具有 。爸爸在停车线等待直行绿灯时,明明看着旁边的车突然对爸爸说:“我们的汽车怎么在后退”,爸爸却说:“我们的汽车一直没动”,若以地面为参照物,爸爸的车是 (选填“静止”或“运动”)状态。
17.(本题5分)利用水能做功,需要安装 机,修筑拦河坝是用来提高 ,使上游水的 能增大,当水由上游流下时 能转化为 能.
18.(本题3分)一种有防干烧功能的养生壶,如图所示,其相关参数如下表,用该养生壶烧水,壶内的水少于容量的四分之一时自动断电.为使该壶能通电烧水,壶内至少加入 kg的水;假如水的初温为20℃,已知水的比热容c水=4.2×103J/(kg•℃),则使用该壶将1kg的水加热到100℃,水所吸收的热量是 J;在加热水的过程中部分热量损失了,其原因 (列举一个原因即可).
19.(本题3分)如图所示,电源电压保持不变,闭合开关S1、S2,电压表示数为6V,电流表示数为0.6A,断开S2后,电压表示数变为4V,则电源电压为 V,R2的电阻为 Ω;若R1两端电压变为0V,则此时它的电阻为 Ω.
20.(本题4分)如图所示电路,电源电压恒定,小灯泡L标有“6V;0.6A”,电流表A1、A2的量程均为0~3A。当S闭合,S1、S2断开,R的滑片P移到中点时,小灯泡L恰好正常发光,此时小灯泡的电阻是 Ω;再闭合开关S1、S2,R的滑片P移到最右端时,电流表A1、A2的示数分别为1.5A和2A,则电源电压为 V,通电1min,R0产生的热量为 J。在保证电路安全的前提下,此电路消耗的最大功率是 W。
三、实验题(本题共10小题,共52分。解答第24、25题时,应写出解题过程)
21.(本题2分)如图为足球正在空中运动,请画出足球在图中位置时受到重力的示意图。
22.(本题2分)如图(a)所示, 为平面镜,试作出一条过 点的入射光线,经平面镜反射的光线恰好经过 点.
( )
23.(本题2分)按要求作图:在图中,请用笔画线代替导线,将电灯和开关正确连入电路.要求两灯并联,一个开关控制一盏灯.
( )
24.(本题4分)如图所示,体积为1×10﹣4m3的铁球挂在弹簧测力计上,将铁球浸没在水中(未碰到容器底)。浸没后水深为10cm。已知容器的底面积为1.5×10﹣2m2,求:
(1)铁球受到的浮力;
(2)浸没后容器底受到水的压力。
25.(本题6分)如图所示的电路中,电阻R1的阻值为6Ω,S闭合后,电流表A1的示数为1.5A,电流表A的示数为2A。求:
(1)电源电压。
(2)电阻R2消耗的电功率。
(3)整个电路5min消耗的电能。
26.(本题6分)小华在探究“水沸腾时温度随时间变化的关系“的实验中:使用如图所示装置来完成实验。
(1)图甲示,安装实验器材时,应按照 (选填“自上而下”或“自下而上”)的顺序进行,实验中,盖纸板的目的是 。
(2)图乙示,小华对甲图的温度计测水温的实验操作过程,其中正确的是 。实验中,某一时刻温度计的示数如图甲示,示数为 ℃。
(3)实验中,当看到水中有大量气泡不断上升、变 (选填“大”或“小”),到水面破裂开来,里面的水蒸气散发到空气中,就表明水沸腾了。
(4)当水温接近90℃时,每隔1min记录一次温度,并绘制了水温随时间变化的图像如图丙所示,由图像可知:水沸腾时的温度特点是 。
27.(本题10分)探究光的反射定律时,图甲将一块平面镜放在水平桌面上,再把一张硬纸板放在平面镜上,硬纸板由可以绕ON折转的E、F两块板组成。让一束光贴着硬纸板左侧的E板沿AO方向射到O点,在右侧F板上能看到反射光线OB。
(1)在组装实验器材时,应将可转折的硬纸板与镜面 放置,开始实验时,小聪将呈现反射光线光路的活动硬纸板F向后折,活动硬纸板上 (填“能”或“不能”)观察到反射光线,这说明反射光线、法线和入射光线在 ;
(2)为了精确探究光的反射定律,除了图甲中的器材,还需要刻度尺和 ;
(3)如果将光线沿着BO方向射向平面镜时,反射光线沿着OA方向射出,这说明在光的反射现象中,光路 ;
(4)若将入射光线远离法线,则反射光线 (填“靠近”或“远离”)法线;实验中多次改变入射光线AO与ON的夹角,记录了多组入射角和反射角的大小,多次实验的目的是 ;如表所示,分析数据得出的结论是:在光的反射现象中, ;
(5)为了纸板上能清晰地显示出光路,应该选用较为 (填“粗糙”或“光滑”)的纸板;
(6)有一种液面微变监视器,基本原理图如图乙所示,光束发射器始终以一定角度向被监视的液面发射一束细光,光束经液面反射后被光电转换接收器接收,若光电转换接收器接收到的光点从S1点移到S2,说明液面 (填“上升”或“下降”)了。
28.(本题6分)在“测定滑轮组机械效率”的实验中:
(1)除了图中的器材外,还需要的器材有铁架台、长约 2 米的细绳、 和 ;
(2)在图中画出最省力的绕绳方式;
(3)两小聪同学在做实验时有一部分数据未记全,请你根据他记录的这部分实验数据,算出次滑轮组的机械效率,并填入表中。
(4)由上表可知:同一滑轮组,减轻被提升的物重时,滑轮组的机械效率将 。
29.(本题4分)小明利用如图甲所示的电路测量未知电阻的阻值,电源电压保持不变,滑动变阻器的铭牌上标有“”字样,的阻值约为。
(1)闭合开关S,两电表均无示数;将电压表改接在滑动变阻器两端时,两电表也均无示数;将电压表改接在开关两端时,电压表有示数,电流表无示数。则电路故障是 。
(2)排除故障后,闭合开关,移动滑动变阻器的滑片至某一位置,此时电压表的示数为,电流表的示数如图乙所示,则未知电阻 ,小聪认为小明测得的数据误差可能比较大,若想减小误差,你的做法是 。
(3)他们又对实验进行了拓展,利用电源(电压未知且恒定不变)、阻值已知为的定值电阻、电压表、开关等器材,设计了如图丙所示的电路,也测出了的阻值,请你完成下列实验步骤:
①闭合开关,断开开关,读出电压表的示数为;
②闭合开关,读出电压表的示数为;
③待测电阻的阻值 (用已知量和测得量的字母表示)。
30.(本题10分)电动车是生活中应用非常广泛的一种代步工具.请回答以下问题:
(1)电动车部分材料的技术指标如下表所示,假如让你设计制造电动车车架,你会选择表中的哪种材料 ?请说明理由 .
(2)电动车的刹车车把是一个由刹车线、刹车闸和支点构成的杠杆.刹车时,若在刹车闸A处施加一个如图所示的力F,此时构成一个 (选填“省力”“费力”或“等臂”)杠杆.
(3)若电动车和小明的总质量为120kg,轮胎与地面的总接触面积约是120cm2,则小明骑车时,车对地面的压强为多少? (g取10N/kg)
(4)电动车在水平路面上以10m/s的速度做匀速直线运动,若电动车的输出功率恒为500W,此时电动车受到的阻力为多大?
型号
电源
额定功率
容量
21A213
220V~50Hz
400W
2000mL
实验序号
入射角
反射角
1
50°
50°
2
40°
40°
3
20°
20°
实验
次数
物重/N
有用功/J
拉力 F/N
绳子自由端上升的
距离/m
总功/J
机械效率
1
2
0.6
0.2
2
4
0.05
1
材料种类
密度/kg•m﹣3
强度
碳纤维
1.6×103
强
铝合金
3.0×103
较弱
铁合金
4.5×103
较强
锰钢
7.9×103
强
2024年江苏省物理中考模拟考试(淮安卷)01: 这是一份2024年江苏省物理中考模拟考试(淮安卷)01,文件包含2024年江苏省物理中考模拟考试淮安卷01原卷版docx、2024年江苏省物理中考模拟考试淮安卷01解析版docx等2份试卷配套教学资源,其中试卷共23页, 欢迎下载使用。
2024年江苏省物理中考模拟考试(泰州卷)01: 这是一份2024年江苏省物理中考模拟考试(泰州卷)01,文件包含2024年江苏省物理中考模拟考试泰州卷01原卷版docx、2024年江苏省物理中考模拟考试泰州卷01解析版docx等2份试卷配套教学资源,其中试卷共31页, 欢迎下载使用。
2024年江苏省物理中考模拟考试(扬州卷)02: 这是一份2024年江苏省物理中考模拟考试(扬州卷)02,文件包含2024年江苏省物理中考模拟考试扬州卷02原卷版docx、2024年江苏省物理中考模拟考试扬州卷02解析版docx等2份试卷配套教学资源,其中试卷共36页, 欢迎下载使用。

