【2024会考】初中生物 专题03 细胞怎样构成生物体练习(原卷+解析版)
展开目 录
考点过关练(3大考点)
考点01 细胞的生长、分裂与分化 考点02 动、植物体结构层次 考点03 单细胞生物
真题实战练
重难创新练
考点01 细胞的生长、分裂与分化
1.人体内造血干细胞通过细胞分化 ( )
A.形成不同种类的血细胞 B.产生数量更多的血细胞
C.产生体积更大的血细胞 D.产生分裂更快的血细胞
2.科研人员将从鼻腔中分离出的干细胞移植到受损的脊髓处,受损脊髓可被修复,这是因为干细胞通过细胞 能产生正常的神经细胞。 ( )
A.生长 B.分裂 C.分化 D.癌变
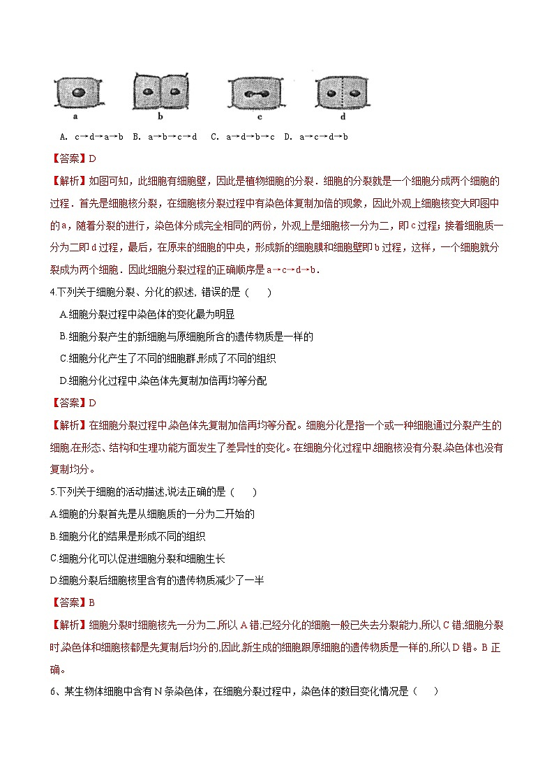
3、如图为植物细胞分裂过程中的图象,按分裂的先后顺序正确的排序是( )
A. c→d→a→b B. a→b→c→d C. a→d→b→c D. a→c→d→b
4.下列关于细胞分裂、分化的叙述, 错误的是 ( )
A.细胞分裂过程中染色体的变化最为明显
B.细胞分裂产生的新细胞与原细胞所含的遗传物质是一样的
C.细胞分化产生了不同的细胞群,形成了不同的组织
D.细胞分化过程中,染色体先复制加倍再均等分配
5.下列关于细胞的活动描述,说法正确的是 ( )
A.细胞的分裂首先是从细胞质的一分为二开始的
B.细胞分化的结果是形成不同的组织
C.细胞分化可以促进细胞分裂和细胞生长
D.细胞分裂后细胞核里含有的遗传物质减少了一半
6、某生物体细胞中含有N条染色体,在细胞分裂过程中,染色体的数目变化情况是( )
A.N→N→N B.N→2N→2N C.N→2N→N D.2N→2N→N
7、如图为人体细胞分裂、分化的示意图,下列有关叙述正确的是 ( )
A.C过程产生的细胞在形态、结构和生理功能上具有差异性
B.人的生殖细胞中的染色体数目和②中的相同
C.②是神经元,包括细胞体和树突两部分
D.①②③分别形成的组织可能构成同一个器官
考点02 动、植物体结构层次
8.番茄果肉中主要是哪种组织 ( )
A.营养组织 B.保护组织 C.输导组织 D.上皮组织
9.根尖的分生区和茎的形成层都属于 ( )
A.营养组织 B.分生组织 C.机械组织 D.输导组织
10.进入6月,校园里的月季花都开放了。下列校园里的植物或其结构,与月季的花属于同一结构层次的是 ( )
A.冬青的叶肉 B.侧柏的根
C.雪松的植株 D.法桐茎中的形成层细胞
11.下列各项中属于器官结构层次的是 ( )
A.一朵桃花 B.血液 C.一块橘子皮 D.显微镜下的洋葱表皮细胞
12.如图,按照构成生物体的结构层次排序,正确的是 ( )
A.⑤→①→③→④→② B.①→⑤→③→④→②
C.⑤→①→④→③→② D.①→⑤→④→③→②
13.绿色开花植物的结构层次是 ( )
A.细胞→器官→组织→植物体
B.细胞→组织→器官→系统→植物体
C.细胞→组织→器官→植物体
D.细胞→组织→系统→器官→植物体
14.甜瓜含有丰富的营养物质,是人们喜爱的瓜果。下列叙述错误的是 ( )
A.在结构层次上,甜瓜的瓜皮和瓜子都属于组织
B.甜瓜细胞有细胞壁,人体细胞没有细胞壁
C.甜瓜甜甜的汁液主要存在于细胞的液泡中
D.甜瓜植株生长离不开细胞的分裂、生长和分化
15.生物体是有一定结构层次的。对图中的描述正确的是 ( )
A.组成乙的细胞结构和甲是相同的
B.乙所示的胃和丙中的叶属于同一结构层次——器官
C.丙中叶片的上、下表皮分布有保护作用的上皮组织
D.丙和丁的生物体结构层次是相同的
考点03 单细胞生物
16.下列属于单细胞生物的是( )
A. 水绵 B. 变形虫 C.水螅 D.珊瑚虫
17.草履虫是单细胞动物,不会发生哪种生命现象 ( )
A.呼吸 B.消化 C.排出废物 D.细胞分化
1.(2023·吉林长春·中考真题)由分生组织形成的营养组织和输导组织,在形态结构和生理功能上差异很大,产生这种差异性变化的原因是( )
A.细胞分裂B.细胞分化C.细胞生长D.细胞衰老
2.(2023·湖北随州·中考真题)干细胞的研究和应用是当前世界上最重要的研究领域之一,干细胞能修复损伤的组织或器官,被广泛应用于骨髓移植领域,下图为造血干细胞产生血细胞的过程,过程②称为( )
A. 细胞生长B. 细胞分裂C. 细胞分化D. 细胞癌变
3.(2023·北京·中考真题)正常情况下,人体细胞在形态、结构和生理功能上发生差异,形成多种类型细胞的过程称为( )
A.细胞分裂B.细胞生长C.细胞分化D.细胞衰老
4.(2022·黑龙江齐齐哈尔·中考真题)下列关于人体结构层次的描述,正确的是( )
A.细胞→组织→系统→器官→人体
B.细胞→组织→器官→系统→人体
C.系统→器官→组织→细胞→人体
D.细胞→器官→系统→组织→人体
5.(2023·山东青岛·中考真题)番茄是一种常见的果蔬。下列有关叙述正确的是( )
A.番茄果实中的酸味物质主要来自液泡B.番茄的果皮主要山上皮组织构成
C.番茄植株的根、茎、叶属于生殖器官D.番茄植株与人体的结构层次相同
6.(2023·黑龙江牡丹江·中考真题)下列有关生物体的结构层次叙述正确的是( )
A.生物通过细胞分化增加细胞数目
B.人体的结构层次:细胞→组织→器官→人体
C.绿色开花植物的结构层次:细胞→器官→组织→植物体
D.草履虫身体只由一个细胞构成,但也能完成各种生理功能
7.(2023·山东临沂·中考真题)近年来,随着干细胞技术迅猛发展,其强大的疗效也被越来越多人认可。图为干细胞的培养过程,下列描述错误的是( )
A. 过程①表示细胞的生长,细胞不能无限长大
B. 经过程②产生的新细胞染色体数目不变
C. 过程②③说明干细胞具有分裂和分化的能力
D. 经过程③后,细胞的形态结构、生理功能及遗传物质都发生了变化
8.(2023·山东滨州·中考真题)如图表示某种动物三种细胞的形成过程,a、b、c表示细胞不同的生理活动,相关说法正确的是( )
A. 生物体由小长大离不开a、c两过程
B. b、c过程是生物生长发育和繁殖的基础
C. a过程变化最明显的是细胞核,染色体先复制后均分
D. c过程可导致细胞的遗传物质、形态和功能发生改变
9.(2023·湖南衡阳·中考真题)下图表示番茄的几个不同结构层次,下列有关说法不正确的是( )
A. 切番茄时,流出大量汁液,这些汁液主要来自图甲中的①
B. 图丙中的②是由种子中的胚根发育而来
C. 番茄植株的结构层次依次为甲→丁→乙→丙
D. 人的心脏和图丁属于同一个结构层次
10. (2023·四川广安·中考真题)取一个成熟的番茄果实,用开水烫一烫,撕下表皮,可以看到里面的果肉肥厚多汁。仔细观察,里面还有丝丝“筋络”。下列分析错误的是( )
A. 一个番茄果实是一个器官
B. 果肉细胞和表皮细胞所含遗传物质不同
C. “筋络”是输导组织
D. 番茄植株比人体少了“系统”这个结构层次
11. (2023·重庆·中考真题)重庆雪宝山自然保护区建立了濒危一级保护植物——崖柏繁育基地。关于崖柏的叙述,错误的是( )
A. 结构层次有细胞、组织、器官、个体
B. 茎中运输有机物的结构是筛管
C. 细胞分裂能使细胞长大
D. 细胞分化能增加细胞种类
12.(2021·湖南长沙·中考真题)草履虫能吞食细菌等微小生物,对净化污水有一定作用。草履虫吞食细菌的结构是 ( )
A.口沟 B.表膜 C.胞肛 D.伸缩泡
13.(2023·湖北恩施·中考真题)构建思维导图是将碎片化知识点网络化的重要方法。如图是生物体结构层次有关知识的思维导图,请回答下列问题。
(1)①表示的生物类群是 ,②所示结构层次是 。
(2)原核细胞与真核细胞比较,最大的区别是 。
(3)动、植物的结构有区别,也有很多共同点。在动、植物细胞内都具备的能量转换器是 。
(4)植物的六大器官可分为两大类,即营养器官和生殖器官,其中生殖器官包括 。
1.(2023江西九江一模)下列各项中,全部属于器官的一组是( )
A.耳、鼻、神经元、大脑、食道
B.眼、心脏、肺、肱二头肌、甲状腺
C.卵巢、股骨、循环系统、胰腺
D.肝脏、血液、膀胱、脊髓、小肠
2.(2023海南海口一模)如图表示动物、植物的结构层次,其中数字代表生理过程,字母代表各自不同的结构层次。下列分析错误的是( )
A.B、C表示的结构层次都是组织
B.2代表的生理过程是细胞的分化
C.与动物的结构层次相比,植物的结构层次中没有D
D.生理过程1为细胞分裂,染色体先复制,然后平均分配到两个新细胞中
初中生物中考复习 专题03 细胞怎样构成生物体(解析版): 这是一份初中生物中考复习 专题03 细胞怎样构成生物体(解析版),共16页。试卷主要包含了教材重点回顾,高频考点梳理等内容,欢迎下载使用。
初中生物中考复习 专题03 细胞怎样构成生物体(原卷版): 这是一份初中生物中考复习 专题03 细胞怎样构成生物体(原卷版),共10页。试卷主要包含了教材重点回顾,高频考点梳理等内容,欢迎下载使用。
初中生物中考复习 专题03 细胞怎样构成生物体(练习)(解析版): 这是一份初中生物中考复习 专题03 细胞怎样构成生物体(练习)(解析版),共8页。试卷主要包含了选择题,填空题等内容,欢迎下载使用。

