- (分层试卷篇)第三单元圆柱与圆锥检测卷(C卷·拓展卷)-六年级数学下册典型例题系列(A3+A4+解析卷)人教版 试卷 0 次下载
- (其八)第三单元:八种问题之圆柱中的注水运动问题专项练习-六年级数学下册典型例题系列(原卷版+解析版)人教版 试卷 0 次下载
- (其六)第三单元:八种问题之比在圆柱圆锥中的应用问题专项练习-六年级数学下册典型例题系列(原卷版+解析版)人教版 试卷 0 次下载
- (其七)第三单元:八种问题之含圆柱圆锥的不规则或组合立体图形专项练习-六年级数学下册典型例题系列(原卷版+解析版)人教版 试卷 0 次下载
- (其三)第三单元:八种问题之圆柱与圆锥的旋转构成问题“综合版”专项练习-六年级数学下册典型例题系列(原卷版+解析版)人教版 试卷 0 次下载
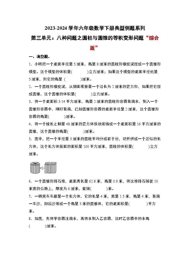
(其二)第三单元:八种问题之圆柱与圆锥的等积变形问题“综合版”专项练习-六年级数学下册典型例题系列(原卷版+解析版)人教版
展开一、填空题。
1.小明把一个底面半径是5厘米,高是8厘米的圆柱形橡皮泥捏成一个圆锥形模型。这个模型的体积是( )立方厘米;如果这个模型的底面半径也是5厘米,则它的高是 ( )厘米。
2.一个圆柱形橡皮泥,从侧面观察是一个边长为2厘米的正方形,如果把它捏成圆锥,这个圆锥的体积是( )立方厘米。
3.将一个底面积3.14平方厘米,高是2厘米的圆柱形容器装满水,倒入一个圆锥形容器中,刚好装满,已知圆锥形容器的底面半径是2厘米,这个圆锥形容器的高是( )厘米。
4.将一个棱长之和是48厘米的正方体铁块熔铸成一个底面积是16平方厘米的圆锥,这个圆锥的高是( )厘米。
5.图中,把一个半径是3厘米的圆柱平均分成若干份,切开拼成一个近似的长方体,这个长方体前面的面积是100平方厘米,圆柱的体积是( )立方厘米。
6.一个圆锥形碎石堆,底面周长是62.8米,高是0.9米,将这堆碎石铺在10米宽的公路上,厚度为6厘米,能铺( )米。
7.一辆货车车厢是一个长方体,它的长是4米,宽是1.5米,高是4米,装满一车沙,卸后沙堆成一个高是3米的圆锥体,它的底面积是( )平方米。
8.如图,先将甲容器注满水,再将水倒入乙容器,这时乙容器中的水高( )厘米。
9.一个底面积为28平方厘米、高为10厘米的长方体玻璃容器中装有5厘米深的水,现将一个底面半径为1厘米、高为8厘米的圆柱形铁块竖直放入水中,水面将上升( )厘米。(π取3)
10.用一个底面积为31.4平方厘米,高为30厘米的圆锥形容器盛满水,然后把水倒入底面积为62.8平方厘米的圆柱形容器,水的高度为( )厘米。
二、解答题。
11.一个沙堆堆成底面周长是18.84米的圆锥形,这堆沙的高是4米。现在用这些沙子来铺路面,路面的宽是4米,沙子的厚度是0.1米,可以铺路多少米?
12.把一块长方体铁块熔铸成一个底面半径为4分米的圆柱形铁块。这个圆柱形铁块的高是多少?
13.把一个长、宽、高分别是8厘米、4厘米、3厘米的长方体铁块和一个棱长为4厘米的正方体铁块熔铸成一个圆锥体。这个圆锥体的底面积是1.2平方分米,高是多少?
14.一个圆柱形容器的底面周长是31.4分米,高6分米,里面盛满水,把水倒在长6分米,宽5分米,高8分米的长方体容器内,水深是多少分米?
15.把一块底面直径是10厘米,高8厘米的圆柱形铁块熔铸成一个底面周长是62.8厘米的圆锥形铁块。这个圆锥形铁块的高是多少厘米?
16.一块圆柱形的橡皮泥,高15厘米,底面直径为4厘米,小芳将它捏成一个高10厘米的长方体。这个长方体的底面积是多少平方厘米?(结果保留π)
17.张师傅要把一根底面半径是2分米、高是3分米的圆柱形零件熔铸成一个底面半径为3分米的圆锥形零件,圆锥形零件的高是多少分米?
18.将一块棱长是6厘米的正方体橡皮泥捏成一个底面直径是8厘米的圆柱,这个圆柱的高约是多少厘米?(得数保留一位小数)
19.把一块长为12厘米,宽为3.14厘米,高为2厘米的长方体的方钢,熔铸成底面直径是8厘米的圆锥形钢坯,这个圆锥形的钢坯的高是多少厘米?
20.将下面的长方体铁块熔铸成一个圆柱,这个圆柱的高是多少分米?(单位:分米)
(总集篇)第三单元圆柱与圆锥·总集篇·八种综合型问题-六年级数学下册典型例题系列(原卷版+解析版)人教版: 这是一份(总集篇)第三单元圆柱与圆锥·总集篇·八种综合型问题-六年级数学下册典型例题系列(原卷版+解析版)人教版,文件包含第三单元圆柱与圆锥·总集篇·八种综合型问题-六年级数学下册典型例题系列原卷版人教版docx、第三单元圆柱与圆锥·总集篇·八种综合型问题-六年级数学下册典型例题系列解析版人教版docx等2份试卷配套教学资源,其中试卷共66页, 欢迎下载使用。
(其一)第三单元:八种问题之圆柱与圆锥的切拼问题“综合版”专项练习-六年级数学下册典型例题系列(原卷版+解析版)人教版: 这是一份(其一)第三单元:八种问题之圆柱与圆锥的切拼问题“综合版”专项练习-六年级数学下册典型例题系列(原卷版+解析版)人教版,文件包含第三单元八种问题之圆柱与圆锥的切拼问题“综合版”专项练习-六年级数学下册典型例题系列原卷版人教版docx、第三单元八种问题之圆柱与圆锥的切拼问题“综合版”专项练习-六年级数学下册典型例题系列解析版人教版docx等2份试卷配套教学资源,其中试卷共18页, 欢迎下载使用。
(其五)第三单元:八种问题之圆柱与圆锥的关系问题专项练习-六年级数学下册典型例题系列(原卷版+解析版)人教版: 这是一份(其五)第三单元:八种问题之圆柱与圆锥的关系问题专项练习-六年级数学下册典型例题系列(原卷版+解析版)人教版,文件包含第三单元八种问题之圆柱与圆锥的关系问题专项练习-六年级数学下册典型例题系列原卷版人教版docx、第三单元八种问题之圆柱与圆锥的关系问题专项练习-六年级数学下册典型例题系列解析版人教版docx等2份试卷配套教学资源,其中试卷共13页, 欢迎下载使用。

