陕西省西安市部分学校2023-2024学年高二下学期3月月考生物试题(原卷版+解析版)
展开本试卷满分100分,考试用时75分钟。
注意事项:
1.答题前,考生务必将自己的姓名、考生号、考场号、座位号填写在答题卡上。
2.回答选择题时,选出每小题答案后,用铅笔把答题卡上对应题目的答案标号涂黑。如需改动,用橡皮擦干净后,再选涂其他答案标号。回答非选择题时,将答案写在答题卡上。写在本试卷上无效。
3.考试结束后,将本试卷和答题卡一并交回。
一、选择题:本题共20小题,每小题2分,共40分。在每小题给出的四个选项中,只有一项是符合题目要求的。
1. 中华秋沙鸭是中国特有的珍稀鸟类。在瓯江流域的九龙湿地,冬天中华秋沙鸭会飞来此地越冬。繁殖季节,湿地中的雌雄中华秋沙鸭上下翻飞,互相追逐,通过飞翔来了解对方,这就是鸟类中的“戏飞”求偶现象,该现象表明信息传递有利于( )
A. 物质循环B. 能量传递C. 种群的繁衍D. 调节种间关系
2. 湿地与人类生产生活息息相关,全球湿地的健康状况对人类的福祉至关重要。下列与保护湿地有关的叙述错误的是( )
A. 保护湿地可扩大人类的生态足迹,使人类获得更多可持续利用的资源
B. 保护湿地能够调节气候、净化水质、蓄洪抗旱、维持生物的多样性等
C. 在湿地生态系统中,生物多样性的间接价值要远远高于其直接价值
D. 保护湿地生态系统的生物多样性还要加强立法、执法和宣传教育
3. 调查法是生物学常用的方法之一,下列相关叙述正确的是( )
A. 调查沿河岸分布的某植物种群密度时,一般采用五点取样法取样
B. 调查植物种群密度时,样方面积都采用1m2以保证调查结果的精确性
C. 抽样检测湖水中某种蓝细菌种群数量时,不计数压在小方格界线上个体
D. 利用红外触发相机可以在不直接捕捉的情况下调查大型肉食动物的种群密度
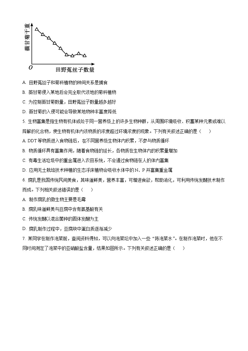
4. 薇甘菊是首批入侵中国外来物种,也是世界上最具危害性的100种外来入侵物种之一。田野菟丝子能够从菊科植物体内吸收营养物质和水分,从而导致菊科植物生长变慢直至死亡。科研小组研究田野菟丝子对薇甘菊的影响,结果如图示。下列分析正确的是( )
A. 田野菟丝子和菊科植物的种间关系是捕食
B. 薇甘菊侵入某地后会完全取代该地的菊科植物
C. 为控制薇甘菊数量,田野菟丝子数量越多越好
D. 薇甘菊的入侵可能会导致某地物种丰富度降低
5. 生物富集是指生物有机体或处于同一营养级上的许多生物种群,从周围环境吸收、积蓄某种元素或难以降解的化合物,使生物有机体内该物质的浓度超过环境浓度的现象。下列有关叙述正确的是( )
A. DDT等物质进入食物链后,不同营养级生物体内积累,不参与物质循环
B. 物质循环具有富集作用,随着食物链的延长,各物质在生物体内的积累量增加
C. 有毒生活垃圾中的重金属进入农田系统,不会通过食物链在人的体内富集
D. 应用无土栽培技术种植的生态浮床植物会吸收水体中的N、P并富集重金属
6. 腐乳是我国传统民间美食,其味道鲜美,营养丰富,可增进食欲,帮助消化,可利用传统发酵技术制作而成。下列相关叙述错误的是( )
A. 制作腐乳的微生物主要是毛霉
B. 腐乳味道鲜美与豆腐中含有氨基酸有关
C. 传统发酵以混合菌种的固体发酵为主
D. 腐乳制作过程中,豆腐块中蛋白质逐渐减少
7. 某同学在制作泡菜前,查阅资料得知,可以向泡菜坛中加入一些“陈泡菜水”。在制作泡菜时,他在不同时间测定了泡菜中的亚硝酸盐含量,结果如图所示。下列有关叙述正确的是( )
A. 该同学制作出的泡菜“咸而不酸”,可能的原因是食盐浓度过高、发酵温度过低等
B. 泡菜制作过程中检测亚硝酸盐含量的目的是了解乳酸菌的生长状况
C. 泡菜制作过程中加入的“陈泡菜水”需要进行灭菌处理
D. 泡菜制作过程中,亚硝酸盐含量越积越多,因此泡菜的取食时间越早越好
8. 小曲白酒清香纯正,以大米、大麦、小麦等为原料,以小曲为发酵剂酿造而成。传统酿造工艺流程如图所示。下列叙述正确的是( )
A. 白酒酿造过程中,持续通入氧气会增加酒精的产量
B. 可用溴麝香草酚蓝溶液检测发酵液样品蒸馏产物中有无酒精
C. 若酿造过程中酒变酸,则可能发酵坛密封不严
D. 将原料蒸煮后立即加入糟醅并密封,可高效进行酒精发酵
9. 啤酒是以大麦为主要原料制成的,利用大麦生产啤酒的过程如图所示。下列有关说法错误的是( )
A. 过滤消毒过程可杀死啤酒中的所有微生物,延长啤酒的保存期
B. 蒸煮冷却过程可使糖化过程终止,也可以对糖液进行灭菌
C. 大麦发芽的过程中产生淀粉酶,破碎过程使淀粉酶与淀粉接触,促进糖化
D. 与传统酿酒技术相比,发酵工程所用的菌种纯度更高,生产的酒的品质更好
10. 制作豆酱的工艺流程如图所示。蒸熟可使组织细胞软化、细胞所含蛋白质变性、淀粉糊化,制曲是毛霉等多种微生物在大豆表面大量繁殖的过程。发酵期间需要定期搅拌,经过一个月的时间豆酱即可制成。下列叙述错误的是( )
大豆→浸泡→蒸熟→冷却→制曲→成曲→发酵→豆酱
A. 毛霉为异养型微生物,会与大豆表面的其他微生物形成竞争关系
B. 蒸熟有利于杀死大豆表面以及内部杂菌
C. 原料冷却后才能接种毛霉等微生物的目的是防止发酵时杂菌污染
D. 搅拌可增加氧气含量、利于菌种与营养物质接触,促进菌种的繁殖
11. 为保证制备的培养基没有杂菌污染,需要进行严格的无菌操作。下列相关叙述正确的是( )
A. 超净工作台在使用前进行紫外线照射以杀死物体表面或空气中的微生物
B. 操作者的双手需要用化学药物进行灭菌处理,避免操作过程中的污染
C. 我们生活中经常用到的煮沸消毒法可以杀死物体表面和内部的所有微生物
D. 培养基要进行干热灭菌并冷却到50℃左右时才能在酒精灯火焰附近倒平板
12. 春节期间,一些用盐腌制的肉类在冰箱内长时间存放会在表面出现黄色的金黄色葡萄球菌的菌落,该菌对高温、低温、高盐的环境具有一定的耐受力,误食会导致食物中毒。下列叙述错误的是( )
A. 腌制的肉类可为金黄色葡萄球菌的生长提供营养物质
B. 实验室中创设高温、高盐的条件即可完成对金黄色葡萄球菌的筛选
C. 在放进其他食物之前对冰箱进行消毒处理,可延长食物的储存时间
D. 腌制的肉类类似于选择培养基,高盐环境会使大多数微生物脱水而亡
13. 蒽是石油化工领域常见的一种多环芳烃化合物,对生物有毒且难以降解,会带来严重的环境问题。下列是某同学分离能降解蒽的菌株的实验设计,其中不合理的是( )
A. 选择培养基中须添加蒽作为唯一碳源
B. 可对筛选到的菌株进行蒽降解能力的测定
C. 用于分离纯化的培养基中通常要添加凝固剂
D. 用平板划线法对目的菌进行分离和计数
14. 自然沉降法是指让空气中的细菌自然降至琼脂平板表面的方法。某同学采用自然沉降法对大学校园中的细菌进行采集,对其培养后对所有培养皿里生长的菌落数量进行统计,经换算所得对应空气中细菌总数(单位:cfu⋅m-3)的结果如表所示。下列相关分析错误的是( )
A. 该同学对不同时间的同一地点及同一时间的不同地点的空气进行采样
B. 让空气中的细菌自然降至琼脂平板表面相当于微生物培养中的接种
C. 每个采样点仅需要放置一个已灭菌的培养基
D. 空气中细菌的数量在人流高峰时比在人流低峰时多
15. 尿素是一种重要的农业肥料,尿素分解菌可合成脲酶,利用以尿素为唯一氮源的选择培养基可从土壤中分离尿素分解菌并进行计数,科研人员取0.1g土壤分别稀释103~107倍,将0.1mL不同稀释倍数的土壤稀释液接种在固体培养基上,在相同的培养条件下得到如下数据。下列叙述正确的是( )
A. 利用稀释涂布平板法可将稀释液中的菌体完全分离,一个菌落对应一个菌体
B. 该实验中稀释倍数为105的平板菌落数为30~300,最适合用来统计活菌数
C. 每克土壤中尿素分解菌的数量是2.7×108,该结果比实际活菌数多
D. 若在显微镜下利用细菌计数板直接计数,则统计结果一般比实际活菌数少
16. 植物组织培养技术的过程一般为:接种外植体→诱导愈伤组织→诱导生芽→诱导生根→试管苗移栽及鉴定。下列叙述错误的是( )
A. 外植体是离体的植物器官、组织或细胞等,培养前需要对其进行灭菌处理
B. 愈伤组织属于未分化的薄壁组织,具备较强的分裂分化能力
C. 植物激素中生长素、细胞分裂素的浓度、比例等会影响植物细胞的发育方向
D. 若培育的是耐旱植株,则在其生长过程中可适当减少浇水量以鉴定其耐旱能力
17. 中药治疗疾病多用复方,三白草和鱼腥草因疗效接近而经常搭配在一起使用。某研究机构欲生产出同时含有三白草和鱼腥草成分的有效成分D,并实现有效成分D的工业化生产,具体操作流程如图所示。下列有关说法正确的是( )
A. 过程①通常用胰蛋白酶处理,将组织分散成单个细胞
B. 过程②依赖于膜的流动性,该过程成功的标志是两个细胞核融为一体
C. 过程③使细胞失去了特有的结构和功能,该过程细胞的全能性降低
D. 过程④可先将愈伤组织置于培养液中扩大培养,再提取有效成分D
18. 克隆猫“大蒜”是我国首例完全自主培育的克隆猫,其培育过程如图所示。下列有关说法正确的是( )
A. 图中克隆猫“大蒜”和死亡的猫“大蒜”在外貌上完全相同
B. 细胞培养过程中,应先将其放在含氧量为95%的培养液中培养
C. 采集的卵母细胞无须在体外培养,可直接被使用
D. 用电刺激、Ca2+载体等激活重构胚,使其完成细胞分裂和发育的进程
19. 随着国民生活质量的提高,人们对肉类食品的需求越来越大。利用细胞工程生产肉类食品的过程如图所示,下列有关说法正确的是( )
从牛、羊等家畜中分离出干细胞→在生物反应器中扩大培养→食品化加工
A. 应先将取出的干细胞诱导分化为肌细胞,这样更有利于在生物反应器中扩大培养
B. 若出现接触抑制,则可用胃蛋白酶处理将细胞分散
C. 培养过程中只需要更换培养液即可,细胞会一直分裂
D. 动物细胞大多数可黏附在容器内壁进行分裂,少数可以在培养液中悬浮生长
20. 动物细胞核移植技术可以用来探讨遗传、发育和细胞分化等方面的一些问题。下列相关叙述错误的是( )
A. 将该技术用于优良动物的克隆,可使某种性状的个体数量增加
B. 哺乳动物体细胞核移植的难度明显低于胚胎细胞核移植的难度
C. 克隆遗传背景相同的动物,可通过它们之间的对比来分析致病基因
D. 克隆特定疾病模型的动物,利于研究致病机理以及开发合适的药物
二、非选择题:本题共5小题,共60分。
21. 处于生态平衡的某海洋生物群落中的主要生物类群及其营养关系如图所示,其中海星主要捕食贻贝,球海胆和贻贝还可以从有机碎屑中获得能量。回答下列问题:
(1)图中共有______条食物链,其中______还可以作为分解者。
(2)根据生态学家斯坦利的“收割理论”并结合题意判断,该海洋生物群落的球海胆、贻贝和石鳖这三个物种中,个体数量多的是______,依据是____________________________________。
(3)某种捕食者(物种)的消失,会改变群落中被捕食者的个体数所占的比例,这种捕食者为关键捕食者。研究发现,大量捕杀海星后,贻贝很快成为优势种,最终石鳖和球海胆都从该海洋生物群落中消失,据题分析,该生物群落的关键捕食者是______。
(4)调查贻贝的数量采用样方法,推测贻贝的活动特点是______。
22. 我国珠三角地区农民创造了一种塘基种桑、桑叶养蚕、蚕沙喂鱼、塘泥肥桑的高效人工生态系统——桑基鱼塘,其生产模式如图所示。回答下列问题:
(1)流经该人工生态系统的总能量________(填“大于”“小于”或“等于”)该生态系统生产者固定的太阳能。图中蚕属于生态系统的________(填生态系统成分)。
(2)生态工程以生态系统的________为基础,遵循着生态学的基本原理。塘基种桑、桑叶养蚕、蚕沙喂鱼、塘泥肥桑的模式维持着高效物质循环,这主要体现了________原理;桑适应我国南方气候,鱼塘中的鱼要能适应鱼塘生态环境,这主要体现了________原理。
(3)桑基鱼塘生态系统中生产者、消费者、分解者均不止一种,环境遇到一定干扰时,仍能保持稳定,说明该生态系统具有________(填“抵抗力稳定性”或“恢复力稳定性”)。
(4)相对于一般的农业生态系统,此生态系统能提高经济效益,主要原因是充分利用了________________中的能量,实现了能量的多级利用,并且合理调整了生态系统的能量流动关系,使能量更多地流向________。
23. 山西为清香型白酒生产地之一,清香型白酒因清香醇厚、绵柔回甜、尾净爽口、回味悠长的独特风味和口感备受消费者喜爱。清香型白酒传统的生产工艺为高粱、大麦、豌豆等→粉碎→配料→润糁→蒸料→加水、冷散、加曲→入缸发酵→出缸、蒸馏→陈酿、勾调。其中发酵过程可归纳为3个时期:主发酵期、生酸期和产香味期。回答下列问题:
(1)蒸料是将原料加工成熟的过程,其作用表现在________________(答出1点即可)。
(2)蒸料后需要冷散后再加曲的原因是____________。加曲后一边糖化一边发酵,酒曲中的霉菌分泌_____________起糖化作用,发酵过程中起主要作用的微生物是酵母菌,其代谢类型为________________。
(3)入缸发酵阶段在生产时总是先“来水”后“来酒”,原因是________________。酵母菌的繁殖、大部分糖的分解和代谢物的形成都在________________期完成。
24. 人们误食被金黄色葡萄球菌污染的食物后,会出现腹泻、呕吐等症状。蜻蜓的肠道共生细菌的代谢物可抑制金黄色葡萄球菌的生长。回答下列问题:
(1)培养蜻蜓肠道共生细菌的培养基应该含有水、碳源、________、无机盐等营养物质。应该将培养基的pH调至________(填“酸性”或“中性或弱碱性”)。
(2)经接种的培养皿如图所示,该接种方法为________法,图中在接种过程中应将接种环进行________次灭菌。在接种后应将一空白培养基与已接种培养基置于同一恒温箱中培养,目的是________。
(3)研究者已从蜻蜓肠道微生物中分离出了物质a,欲比较物质a与庆大霉素对金黄色葡萄球菌的抑制效果,请写出实验思路:________(提供的实验材料有物质a溶液、庆大霉素溶液、大小一致的圆形滤纸片若干、长有金黄色葡萄球菌的平板等)。
25. 乙肝在我国的发病率很高,其病因是乙型肝炎病毒(HBV)侵染肝脏细胞引起肝脏细胞的严重损伤。回答下列问题:
(1)培养肝脏细胞前,将细胞所需的营养物质按种类和所需量严格配制成的培养基,称为________,由于人们对细胞所需的营养物质尚未全部研究清楚,在使用该培养基时,通常需要加入________等天然成分。细胞培养时,需要提供5%的CO2环境,其主要作用是________。
(2)HBV携带者肝脏中的T细胞表面存在高表达抑制性受体(TIGIT分子),其与肝脏等细胞表面的某信号分子结合后,会________(填“促进”或“抑制”)T细胞活性,使肝脏免疫功能下降。若给HBV携带者注射抗TIGIT的单抗,则会使肝脏的免疫功能提高,据题分析,原因可能是________。
(3)研究人员将骨髓间充质干细胞(BMSC)应用于严重损伤肝脏的再生,Ntch蛋白可抑制BMSC向特定方向分化,下图为BMSC中Ntch信号通路示意图。由图可知,信号分子可使细胞膜上Ntch蛋白的数量________(填“增加”或“减少”)。若化学物质B可抑制Ntch基因的表达,则其能作为干细胞生长因子诱导BMSC向特定方向分化,据题分析,原因是________。
时间
空气中细菌总数
采样点
14:00—15:00(人流低峰)
18:00—19:00(人流高峰)
男生宿舍
938
1328
女生宿舍
703
859
食堂
508
625
图书馆
352
391
稀释倍数
103
104
105
106
107
菌落数/个
1号平板
478
367
270
26
5
2号平板
496
354
268
20
8
3号平板
509
332
272
29
3
四川省宜宾市珙县中学校2023-2024学年高二下学期4月月考生物试题(原卷版+解析版): 这是一份四川省宜宾市珙县中学校2023-2024学年高二下学期4月月考生物试题(原卷版+解析版),文件包含四川省宜宾市珙县中学校2023-2024学年高二下学期4月月考生物试题原卷版docx、四川省宜宾市珙县中学校2023-2024学年高二下学期4月月考生物试题解析版docx等2份试卷配套教学资源,其中试卷共33页, 欢迎下载使用。
陕西省汉中市西乡县第一中学2023-2024学年高二下学期3月月考生物试题(原卷版+解析版): 这是一份陕西省汉中市西乡县第一中学2023-2024学年高二下学期3月月考生物试题(原卷版+解析版),文件包含陕西省汉中市西乡县第一中学2023-2024学年高二下学期3月月考生物试题原卷版docx、陕西省汉中市西乡县第一中学2023-2024学年高二下学期3月月考生物试题解析版docx等2份试卷配套教学资源,其中试卷共33页, 欢迎下载使用。
四川省广安市育才学校2023-2024学年高二下学期3月月考生物试题(原卷版+解析版): 这是一份四川省广安市育才学校2023-2024学年高二下学期3月月考生物试题(原卷版+解析版),文件包含四川省广安市育才学校2023-2024学年高二下学期3月月考生物试题原卷版docx、四川省广安市育才学校2023-2024学年高二下学期3月月考生物试题解析版docx等2份试卷配套教学资源,其中试卷共34页, 欢迎下载使用。

