陕西省西安市期中联考2023-2024学年高二下学期4月期中生物试题(原卷版+解析版)
展开注意事项:
1.本试卷满分100分,考试时间75分钟。
2.答卷前,考生务必将自己的姓名、准考证号填写在答题卡上。
3.回答选择题时,选出每小题答案后,用2B铅笔把答题卡上对应题目的答案标号涂黑。回答非选择题时,将答案直接写在答题卡上。
4.考试结束后将答题卡收回。
第I卷(选择题)
一.选择题(共10小题,每小题3分,共30分。四个选项中,只有一项是符合要求的)
1. 用精心挑选的如皋白萝卜为原料,在陶罐内加入适量盐、糖等辅料精心施制面成“如皋萝卜条”,脆而不硬、咸中带甜。下列有关叙述,正确的是( )
A. 腌制一般要超过10天,前期亚硝酸盐含量较高
B. 腌制前萝卜和陶罐均须清洗干净后进行高温灭菌
C. 腌制萝卜条过程中有气泡产生是由于乳酸菌无氧呼吸产生了CO2
D. “如皋萝卜条”咸中带甜,是由于盐和糖被萝卜细胞主动吸收
【答案】A
【解析】
【分析】泡菜的制作原理:泡菜的制作离不开乳酸菌在无氧条件下,乳酸菌将葡萄糖分解成乳酸。
【详解】A、研制时间短,亚硝酸盐含量增加,一般在腌制10天后,亚硝酸盐含量下降,A正确;
B、萝卜只需要洗干净即可,高温灭菌会杀死附着在萝卜上的乳酸菌,B错误;
C、乳酸菌无氧呼吸产生乳酸,不产生CO2,C错误;
D、萝卜腌制后细胞已经死亡,盐和糖通过扩散作用进入萝卜细胞,D错误。
故选A。
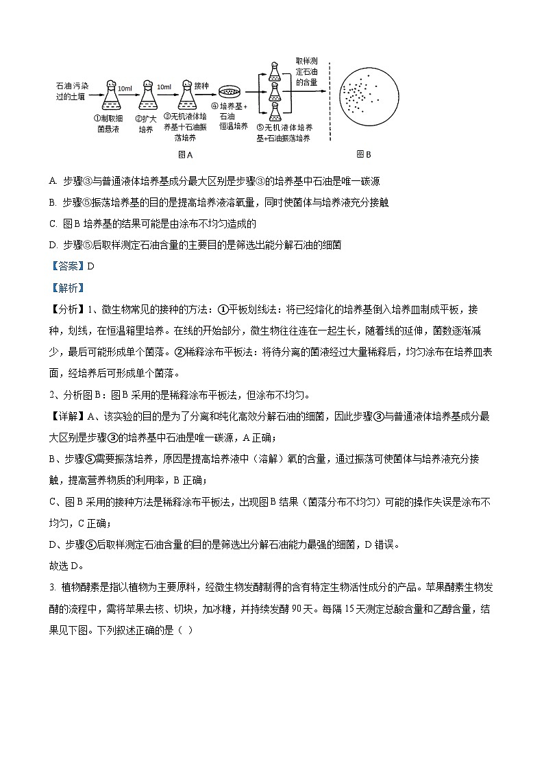
2. 为了分离和纯化高效分解石油的细菌,科研人员用被石油污染过的土壤进行如图A所示的实验。同学甲进行过程④的操作,其中一个平板经培养后的菌落分布如图B所示。下列叙述错误的是( )
A. 步骤③与普通液体培养基成分最大区别是步骤③的培养基中石油是唯一碳源
B. 步骤⑤振荡培养基的目的是提高培养液溶氧量,同时使菌体与培养液充分接触
C. 图B培养基的结果可能是由涂布不均匀造成的
D. 步骤⑤后取样测定石油含量的主要目的是筛选出能分解石油的细菌
【答案】D
【解析】
【分析】1、微生物常见的接种的方法:①平板划线法:将已经熔化的培养基倒入培养皿制成平板,接种,划线,在恒温箱里培养。在线的开始部分,微生物往往连在一起生长,随着线的延伸,菌数逐渐减少,最后可能形成单个菌落。②稀释涂布平板法:将待分离的菌液经过大量稀释后,均匀涂布在培养皿表面,经培养后可形成单个菌落。
2、分析图B:图B采用的是稀释涂布平板法,但涂布不均匀。
【详解】A、该实验的目的是为了分离和纯化高效分解石油的细菌,因此步骤③与普通液体培养基成分最大区别是步骤③的培养基中石油是唯一碳源,A正确;
B、步骤⑤需要振荡培养,原因是提高培养液中(溶解)氧的含量,通过振荡可使菌体与培养液充分接触,提高营养物质的利用率,B正确;
C、图B采用的接种方法是稀释涂布平板法,出现图B结果(菌落分布不均匀)可能的操作失误是涂布不均匀,C正确;
D、步骤⑤后取样测定石油含量目的是筛选出分解石油能力最强的细菌,D错误。
故选D。
3. 植物酵素是指以植物为主要原料,经微生物发酵制得的含有特定生物活性成分的产品。苹果酵素生物发酵的流程中,需将苹果去核、切块,加冰糖,并持续发酵90天。每隔15天测定总酸含量和乙醇含量,结果见下图。下列叙述正确的是( )
A. 冰糖为微生物发酵提供养分,加入前可用紫外线照射杀灭其表面微生物
B. 第一个月的隔天通气的目的是抑制厌氧型和兼性厌氧型微生物的无氧呼吸
C. 第二个月总酸量增加的主要原因可能是乳酸菌等微生物呼吸产生了CO2
D. 第三个月总酸量和乙醇量发生的变化可能与醋酸菌的发酵作用密切相关
【答案】A
【解析】
【分析】
参与果酒制作的微生物是酵母菌,其新陈代谢类型为异养兼性厌氧型,在无氧环境中进行无氧呼吸产生酒精。参与果醋制作的微生物是醋酸菌,其新陈代谢类型是异养需氧型。果醋制作的原理:当氧气、糖源都充足时,醋酸菌将葡萄汁中的糖分解成醋酸。当缺少糖源时,醋酸菌将乙醇变为乙醛,再将乙醛变为醋酸。
【详解】A、冰糖可以为微生物发酵提供碳源,紫外线照射可以杀死物体表面和空气中的微生物,A正确;
B、从第一个月乙醇含量上升可以推出,隔天通气并没有抑制无氧呼吸,B错误;
C、乳酸菌无氧呼吸产生乳酸,不产生乙醇,不产生CO2,C错误;
D、第三个月密封发酵,而醋酸菌是好氧微生物,故这段时间醋酸菌发酵作用极低,总酸量和乙醇量发生的变化与醋酸菌的发酵作用关系不大,D错误。
故选A。
4. 废水、废料经加工可变废为宝。某工厂利用果糖生产废水和沼气池废料生产蛋白质的技术路线如图所示。下列叙述正确的是( )
A. 该生产过程中,一定有气体生成
B. 微生物生长所需碳源主要来源于沼气池废料
C. 该生产工艺利用微生物厌氧发酵技术生产蛋白质
D. 沼气池废料和果糖生产废水在加入反应器之前需要灭菌处理
【答案】A
【解析】
【分析】培养基的主要成分有水、无机盐、碳源与氮源,统计微生物的方法有稀释涂布平板法和显微镜直接计数法。
【详解】A、据图可知,该生产过程中有酿酒酵母的参与,酵母菌呼吸作用会产生二氧化碳,故该生产过程中,一定有气体生成,A正确;
B、糖类是主要能源物质,微生物生长所需的碳源主要来源于果糖生产废水,B错误;
C、分析图示可知,该技术中有连续搅拌反应器的过程,该操作的可以增加微生物与营养物质的接触面积,此外也可增大溶解氧含量,故据此推测该生产工艺利用微生物的有氧发酵技术生产蛋白质,C错误;
D、沼气生产利用的是厌氧微生物,在连续搅拌反应器中厌氧微生物会被抑制,因此沼气池废料无需灭菌,D错误。
故选A。
5. 青蒿素是有效的疟疾治疗药物,几乎不溶于水,且对热不稳定,所以提取工艺一直难以突破。下图表示科研人员获得青蒿素含量较高的黄花蒿的植物组织培养流程。下列叙述错误的是( )
A. 选取黄花蒿的分生区组织作为外植体更易得到愈伤组织
B. 过程②和过程③分别代表脱分化和再分化过程
C. 从愈伤组织中提取青蒿素效果不理想,与相关基因的表达情况有关
D. 除向①②过程培养基添加营养物质外,还需添加生长素和细胞分裂素
【答案】B
【解析】
【分析】题图分析:①表示脱分化,②表示再分化诱导生芽,③表示诱导生根,④表示进一步发育成植株。
【详解】A、因为分生区组织生长较为旺盛,分裂能力强,因此选取黄花蒿的分生区组织作为外植体更易得到愈伤组织,A正确;
B、过程②表示再分化诱导生芽,③表示诱导生根,B错误;
C、从愈伤组织中提取青蒿素效果不理想,可能是相关基因没有在愈伤组织中表达,即与相关基因的表达情况有关,C正确;
D、图中①②代表的生理过程分别是脱分化和再分化,此过程除营养物质外,还需要向培养基中添加植物激素,即生长素和细胞分裂素,D正确。
故选B。
6. 细胞融合技术是研究细胞遗传、细胞免疫等的重要手段,如图A、B表示两种动物细胞。下列有关说法错误的是( )
A. 图示过程与植物原生质体融合的基本原理相同
B. 需要将仙台病毒用紫外线等灭活使其失去感染能力
C. 图中C细胞进行的细胞分裂方式为有丝分裂
D. 将A、B细胞等量混合诱导得到的融合细胞即为杂交细胞
【答案】D
【解析】
【分析】细胞融合技术是用自然的或人为的方法,使种类不同的两种生物细胞直接融合,产生能够同时表达二者有益性状新杂种细胞的技术。
【详解】A、图示过程利用的是细胞膜具有一定的流动性,与植物原生质体融合的基本原理相同,A正确;
B、用灭活的病毒作诱导因素,需要将仙台病毒用紫外线等灭活使其失去感染能力,B正确;
C、图中C细胞具有细胞核,进行的细胞分裂方式为有丝分裂,C正确;
D、将A、B细胞等量混合诱导得到的融合细胞可能是A、B细胞各自类型的融合细胞,并不是杂交细胞,杂交细胞是A、B细胞进行融合而成,D错误。
故选D。
7. 下列关于胚胎工程中涉及到的技术方法及其应用,叙述正确的是( )
A. 体外受精、胚胎体外培养和胚胎移植是胚胎工程各项技术的必须环节
B. 胚胎分割可得到多个遗传物质相同胚胎,可用于研究遗传-环境的相互作用
C. 体外受精得到的胚胎须发育到囊胚阶段才能移植到输卵管
D. 在含有经辐射处理的胚胎成纤维细胞的培养体系中,易诱导胚胎干细胞分化
【答案】B
【解析】
【分析】1、胚胎工程--指对动物早期胚胎或配子所进行的多种显微操作和处理技术,如体外受精、胚胎移植、胚胎分割、胚胎干细胞培养等技术。经过处理后获得的胚胎,还需移植到雌性动物体内产生后代,以满足人类的各种需求。
2、胚胎移植的生理学基础:
①动物发情排卵后,同种动物的供、受体生殖器官的生理变化是相同的。这就为供体的胚胎移入受体提供了相同的生理环境。
②早期胚胎在一定时间内处于游离状态。这就为胚胎的收集提供了可能。
③受体对移入子宫的外来胚胎不发生免疫排斥反应。这为胚胎在受体的存活提供了可能。
④供体胚胎可与受体子宫建立正常的生理和组织联系,但供体胚胎的遗传特性在孕育过程中不受影响。
【详解】A、胚胎移植是胚胎工程各项技术的必须环节,A错误;
B、来自同一胚胎的后代,具有相同的遗传物质,所以胚胎分割可得到多个遗传物质相同胚胎,可用于研究遗传-环境的相互作用,B正确;
C、体外受精需要受精卵发育到桑椹胚或囊胚阶段就能移植入母体子宫,C错误;
D、在含有经辐射处理的胚胎成纤维细胞的培养体系中,胚胎干细胞不易发生分化,D错误。
故选B。
8. 图为基因表达载体的模式图。下列相关叙述正确的是( )
A. 甲表示启动子,位于基因的上游,它是DNA聚合酶识别和结合的部位
B. 乙表示终止密码子,位于基因的下游,其作用是使转录过程停止
C. 丙表示目的基因,其作用是获得人们所需要的性状
D. 复制原点的存在有利于目的基因在受体细胞中扩增
【答案】D
【解析】
【分析】基因工程的基本操作步骤主要包括四步:①目的基因的获取;②基因表达载体的构建;③将目的基因导入受体细胞;④目的基因的检测与表达。其中,基因表达载体的构建是基因工程的核心。
【详解】A、分析图形可知,甲表示启动子,位于基因的首端,它是RNA聚合酶识别、结合的部位,A错误;
B、乙表示终止子,位于基因的尾端,作用是使转录过程停止,B错误;
C、丙表示标记基因,其作用是用于筛选含有目的基因的受体细胞,C错误;
D、复制原点的存在有利于目的基因在宿主细胞中扩增,获得大量的目的基因,D正确。
故选D。
9. 下列有关生物工程的叙述,不正确的有( )
①基因工程的核心步骤是构建基因表达载体
②蛋白质工程可通过直接改造蛋白质的结构从而改变其功能
③克隆羊的培育涉及细胞核移植、早期胚胎培养和胚胎移植等技术
④PCR技术需要利用限制性核酸内切酶打开DNA双链
⑤利用核移植技术可以培育试管婴儿
⑥牛胚胎发育的历程是:受精卵→桑椹胚→囊胚→原肠胚→幼体
⑦利用动物细胞培养技术和细胞融合技术可以制备单克隆抗体
⑧利用植物茎尖培养脱毒苗时,需要对离体的茎尖、培养基等进行灭菌
A. 一项B. 两项C. 三项D. 四项
【答案】D
【解析】
【详解】试题分析:构建基因表达载体是基因工程的核心步骤,①正确;蛋白质工程通过对基因修饰或基因合成间接改造蛋白质的结构从而改变其功能,②错误;③克隆羊的培育是借助核移植技术完成的,涉及到细胞核移植、早期胚胎培养和胚胎移植等技术,③正确;PCR技术中利用高温的方式打开DNA双链,④错误;试管婴儿的培育,借助了体外受精、早期胚胎培养、胚胎移植等技术,没有采用核移植技术,⑤错误;哺乳动物的胚胎发育过程均为:受精卵→桑椹胚→囊胚→原肠胚→幼体,⑥正确;单克隆抗体的制备是利用动物细胞融合技术将免疫的B淋巴细胞和骨髓瘤细胞进行融合以获得杂交瘤细胞,将该杂交瘤细胞进行克隆化培养而获得的抗体即为单克隆抗体,而细胞融合技术的基础是动物细胞培养技术,⑦正确;利用植物茎尖培养脱毒苗时,植物的茎尖病毒极少、甚至没有病毒,不需要对其进行灭菌处理,但为了防止杂菌污染,需要对培养基等进行灭菌处理,⑧错误。综上所述,A、B、C三项均错误,D项正确。
故选D。
10. 生物技术安全性和伦理问题是社会关注的热点。下列叙述错误的是( )
A. 转入油菜的抗除草剂基因,可能通过花粉传入环境中
B. 若转基因植物的外源基因来源于自然界,则存在安全性问题
C. 国际上大多数国家都在转基因食品标签上警示性注明可能的危害
D. 应严格选择转基因植物的目的基因,避免产生对人类有害的物质
【答案】C
【解析】
【分析】转基因生物的安全性问题:食物安全(滞后效应、过敏源、营养成分改变)、生物安全(对生物多样性的影响)、环境安全(对生态系统稳定性的影响)。
【详解】A、外源基因可能通过花粉传播,即转入到油菜抗除草剂基因,可能通过花粉传入环境中,进而可能引起基因污染,A正确;
B、来源于自然界的目的基因导入植物体后,可能破坏原有的基因结构,具有不确定性,外源基因也可能通过花粉传播,使其他植物成为“超级植物"等,所以如果转基因植物的外源基因来源于自然界,可能存在安全性问题,B正确;
C、目前还没有在转基因食品标签上警示性注明可能的危害,C错误;
D、应严格选择转基因植物的目的基因,避免产生对人类有害的物质,减少人们对转基因食物安全的担忧,D正确。
故选BC。
二、多项选择题(每题4分,共计16分。每题有一个或多个选项符合题意,每题全选对者得4分,选对但不全的得2分,错选或不答的得0分。)
11. 如图是利用新鲜葡萄汁探究果酒与果醋发酵的装置示意图。下列叙述不正确的是( )
A. 装置中注入的葡萄汁超过1/3,氧气太少不利于酵母菌的有氧呼吸
B. 果酒发酵中期通入氮气,酵母菌将从有氧呼吸转变为无氧呼吸
C. 果醋发酵时通入空气不足,醋酸菌将进行无氧呼吸产生乳酸
D. 果醋制作过程中发酵液pH逐渐降低,果酒制作过程中情况相反
【答案】ACD
【解析】
【分析】题图分析:图示是探究果酒与果醋发酵的装置示意图,其中培养基入口能补充营养物质;气体入口能通入气体;气体出口能排出气体。
【详解】A、发酵装置中葡萄汁占2/3空间,预留1/3的空间,有利于酵母菌的有氧呼吸大量繁殖,若氧气太少不利于酵母菌的有氧呼吸,A错误;
B、果酒发酵中期通入氮气,酵母菌因缺氧从有氧呼吸转变为无氧呼吸,产生酒精,B正确;
C、醋酸菌属于严格好氧菌,果醋发酵时通入空气不足,醋酸杆菌将死亡,C错误;
D、果酒和果醋制作过程中发酵液pH都逐渐降低,果酒制作pH降低是由于产生了二氧化碳,果醋制作pH降低是由于产生了醋酸,D错误。
故选ACD。
12. 某杂种植株的获取过程如图所示,下列有关分析不正确的是( )
A. 叶片经消毒后需用流水多次冲洗,以避免消毒剂长时间作用而产生毒害作用
B. 图示①过程采用酶解法获取原生质体时,可用聚乙二醇调节渗透压
C. 图示②过程通过抽真空处理使酶溶液渗入细胞间隙,提高酶解效率
D. 经④过程获得的杂种细胞经鉴定和筛选后进行植物组培,即可获得目标杂种植株
【答案】ABD
【解析】
【分析】1、植物体细胞杂交技术:就是将不同种的植物体细胞原生质体在一定条件下融合成杂种细胞,并把杂种细胞培育成完整植物体的技术。
2、过程:(1)诱导融合的方法:物理法包括离心、振动、电刺激等。化学法一般是用聚乙二醇(PEG)作为诱导剂。(2)细胞融合完成的标志是新的细胞壁的生成。(3)植物体细胞杂交的终点是培育成杂种植株,而不是形成杂种细胞就结束。(4)杂种植株的特征:具备两种植物的遗传特征,原因是杂种植株中含有两种植物的遗传物质。
【详解】A、叶片经消毒后需用无菌水冲洗,以避免消毒剂长时间作用而产生毒害作用,A错误;
B、聚乙二醇是诱导细胞融合的物质,不是调节渗透压的物质,通常加入甘露醇来调节渗透压,B错误;
C、为了提高酶解效率,图示②过程可通过抽真空处理,利用负压使酶溶液快速渗入细胞间隙,通过处理,酶解效率会提高,C正确;
D、组培可以获得杂种植株,但是基因的表达是相互影响,相互干预,因此,杂种细胞经鉴定和筛选后进行植物组培,未必能成功获得我们所需要的目标杂种植株,D错误。
故选ABD。
13. 如图是利用基因工程培育抗虫植物的示意图。以下相关叙述正确的是( )
A. ②的构建需要限制性内切核酸酶和DNA连接酶参与
B. ②→③可用氯化钙溶液处理农杆菌,有助于重组Ti质粒转化到农杆菌细胞中
C. ③→④用农杆菌侵染植物细胞,重组Ti质粒整合到植物细胞的染色体上
D. ④的染色体上若含抗虫基因,则⑤不一定表现出抗虫性状
【答案】ABD
【解析】
【分析】题图分析:图示是利用基因工程培育抗虫植物的示意图,其中①为质粒,作为运载体;②为重组质粒;③为含有重组质粒的农杆菌;④为含有目的基因的植物细胞;⑤为转基因植株。
【详解】A、②为基因表达载体,基因表达载体的构建是基因工程的核心内容,构建需要限制性内切核酸酶和DNA连接酶参与,A正确;
B、②→③表示将目的基因导入受体细胞的过程,由于受体细胞是农杆菌,因此,可用氯化钙处理农杆菌,使之成为易于吸收周围环境中DNA分子的感受态,这样有助于促进重组Ti质粒转化到农杆菌细胞中,B正确;
C、③→④用农杆菌侵染植物细胞,该过程可实现重组Ti质粒的T-DNA片段整合到植物细胞的染色体上,C错误;
D、染色体上含有目的基因,但目的基因也可能不能转录或者不能翻译,或者表达的蛋白质不具有生物活性,因此,④的染色体上若含抗虫基因,则⑤不一定表现出抗虫性状,D正确。
故选ABD。
14. T4溶菌酶在温度较高时容易失去活性,科学家对影响T4溶菌酶耐热性的相关基因进行改造,使该酶的第3位异亮氨酸变为半胱氨酸,与第97位的半胱氨酸之间形成了一个二硫键,该酶的耐热性得到了提高。下列有关叙述不正确的是( )
A. 不能利用抗原—抗体杂交的方法对该酶进行检测
B. 引起T4溶菌酶空间结构改变的根本原因是二硫键的形成
C. 该实例利用了基因定点突变技术,对相关基因进行了改造
D. 该实例属于蛋白质工程的范畴,也可直接改造蛋白质
【答案】ABD
【解析】
【分析】蛋白质工程是以蛋白质的结构规律及其与生物功能的关系作为基础,通过基因修饰或基因合成,对现有蛋白质进行基因改造,或制造一种新的蛋白质,以满足人类的生产和生活的需要。
【详解】A、T4溶菌酶本质为蛋白质,可利用抗原-抗体特异性结合的特点对该酶进行检测,A错误;
B、引起T4溶菌酶空间结构改变的根本原因是对T4溶菌酶耐热性的相关基因进行了改造,B错误;
C、该实例利用了基因定点突变技术,对相关基因的特定位点的碱基进行了替换,使该酶的第3位异亮氨酸变为半胱氨酸,C正确;
D、该实例属于蛋白质工程的范畴,蛋白质工程最终改造的是基因,而不是直接改造蛋白质,D错误。
故选ABD。
第II卷(非选择题)
二、非选择题(共54分)
15. 下图所示为发酵工程生产产品的流程图,据图回答:
(1)若能生产人生长激素的工程菌是通过①培养的,①应该是__________;若高产青霉素菌种是通过②培育的,②应该是__________。
(2)根据培养基的用途,可以将它们分为__________培养基和__________培养基。各种培养基的具体配方不同,但一般都含有____________________等营养成分。培养基在使用之前要用__________进行灭菌。
(3)整个过程的中心环节是__________,在该时期要随时取样检测培养基中的____________________等。同时,要严格控制____________________等发酵条件,因为环境条件不仅会影响微生物的生长繁殖,而且会影响微生物__________的形成。
(4)在发酵过程中要不断搅拌的目的是①____________________;②__________________________。
(5)发酵产品分离、提纯时要根据产品的类型不同选择合适的方法。如果发酵产品是菌体本身,常常采用__________等方法分离、提纯;如果发酵产品是微生物的代谢物,还要根据__________采取适当的方法分离、提纯。
【答案】 ①. 基因工程 ②. 诱变育种 ③. 选择 ④. 鉴别 ⑤. 碳源、氮源、水、无机盐 ⑥. 高压蒸汽法 ⑦. 发酵过程 ⑧. 微生物数量、产物浓度 ⑨. 溶氧量、pH和温度 ⑩. 代谢物 ⑪. 增加溶氧量 ⑫. 使菌种与培养液充分接触,提高原料的利用率 ⑬. 过滤、沉淀 ⑭. 产物的性质
【解析】
【分析】发酵工程,是指采用现代工程技术手段,利用微生物的某些特定功能,为人类生产有用的产品,或直接把微生物应用于工业生产过程的一种新技术。发酵工程的内容包括菌种的选育、培养基的配制、灭菌、扩大培养和接种、发酵过程和产品的分离提纯等方面。
【详解】(1)发酵工程的菌种可以是基因工程的获得的菌种、自然选择的目标菌种或者是通过诱变选择的菌种,能生产人生长激素的工程菌是通过①基因工程获得的;高产青霉素菌种是通过②诱变培育的。
(2)根据培养基的用途,可以将它们分为选择培养基和鉴别培养基。各种培养基的具体配方不同,但一般都含有碳源、氮源、水、无机盐等营养成分。培养基通常用高压蒸汽法进行灭菌。
(3)发酵过程是图示整个过程的中心环节,在该时期要随时取样检测培养基中的微生物数量、产物浓度等,以便随时调整发酵罐中营养基质的加入速度,同时,要严格控制溶氧量、pH和温度等发酵条件,从而保证所需产品的获得,因为环境条件不仅会影响微生物的生长繁殖,而且会影响微生物代谢物的形成。
(4)在发酵过程中通过搅拌不仅能增加溶氧量,还能使菌种与培养液充分接触,提高原料的利用率,从而使发酵过程更好的进行。
(5)发酵产品分离、提纯时要根据产品的类型不同选择合适的方法。如果要获得菌体本身,常常采用过滤、沉淀等方法分离、提纯;如果发酵产品是微生物的代谢物,还要根据产物的性质采取适当的方法分离、提纯,从而得到所需的代谢产品。
【点睛】熟知发酵工程的原理和流程是解答本题的关键,能正确辨析图中发酵工程的各个环节是解答本题的前提。
16. 已知细胞合成DNA有D和S两条途径,其中D途径能被氨基嘌呤阻断。人淋巴细胞中有这两种DNA的合成途径,但一般不分裂增殖。鼠骨髓瘤细胞中尽管没有S途径,但能不断分裂增殖。将这两种细胞在培养皿中混合,加促融剂促进细胞融合,获得杂种细胞,并生产单克隆抗体。请回答下列有关问题:
(1)生产单克隆抗体时,一般不直接利用B淋巴细胞,主要原因是____________________________________________________________________。
(2)①过程中,常用的与植物细胞融合相同的诱导剂是__________。
(3)②过程为________培养,培养液中还需通入气体物质,其中通入CO2的目的是__________________________________________________________________。
(4)④表示杂交瘤细胞的扩大培养,其既可在体外培养,也可注射到小鼠________内培养,体内培养与体外培养相比,其优点是____________________。
(5)为了从培养液中分离出杂交瘤细胞,需要③过程向培养液中加入_____________,理由是杂交瘤细胞可利用__________________途径合成DNA,从而才能在该培养液中增殖。
【答案】 ①. B淋巴细胞不能无限增殖 ②. 聚乙二醇 ③. 细胞 ④. 维持培养液的pH ⑤. 腹腔 ⑥. 无需再提供营养物质以及无菌环境,操作简便 ⑦. 氨基嘌呤 ⑧. 淋巴细胞中的S
【解析】
【分析】1、人淋巴细胞、鼠骨髓瘤细胞发生融合后,培养皿中有3中融合细胞(人淋巴细胞与人淋巴细胞融合细胞、鼠骨髓瘤细胞与鼠骨髓瘤细胞融合细胞、杂交瘤细胞)和人淋巴细胞、鼠骨髓瘤细胞。
2、鼠骨髓瘤细胞、鼠骨髓瘤细胞与鼠骨髓瘤细胞融合细胞中只有D途径,杂交瘤细胞中有D和S两条途径。
【详解】(1)生产单克隆抗体时,一般不直接利用B淋巴细胞,主要原因是B淋巴细胞属于高度分化的细胞,不能无限增殖。
(2)植物细胞常采用电刺激、聚乙二醇等手段进行融合,而动物细胞采用电刺激、聚乙二醇、仙台病毒等手段进行融合。因此,①过程中常用的与植物细胞融合相同的诱导剂是聚乙二醇。
(3)②过程为细胞培养,培养液中还需通入气体物质,其中通入氧气维持细胞呼吸,通入CO2维持培养液的pH。
(4)杂交瘤细胞既可在体外培养,也可注射到小鼠腹腔内培养。体内培养与体外培养相比,其优点是无需再提供营养物质以及无菌环境,操作简便。
(5)人淋巴细胞、鼠骨髓瘤细胞在培养皿中混合,加聚乙二醇促进细胞融合,培养液中的细胞有以下5种:人淋巴细胞、鼠骨髓瘤细胞、人淋巴细胞与人淋巴细胞融合细胞、鼠骨髓瘤细胞与鼠骨髓瘤细胞融合细胞以及杂交瘤细胞。其中,人淋巴细胞、人淋巴细胞与人淋巴细胞融合细胞不能无限繁殖,不久会衰老、死亡。向培养液中加入氨基嘌呤,氨基嘌呤可阻断D途径,只有D途径的鼠骨髓瘤细胞、鼠骨髓瘤细胞与鼠骨髓瘤细胞融合细胞无法增殖,而杂交瘤细胞可利用S途径合成DNA,继续繁殖,从而分离出杂交瘤细胞。
【点睛】掌握动物细胞培养的条件和单克隆抗体的流程,分析人淋巴细胞和鼠骨髓瘤细胞发生融合后培养体系中细胞种类及其特点,结合题意进行解答便可。
17. 已知细胞合成DNA有D和S两条途径,其中D途径能被氨基嘌呤阻断。人淋巴细胞中有这两种DNA的合成途径,但一般不分裂增殖。鼠骨髓瘤细胞中尽管没有S途径,但能不断分裂增殖。将这两种细胞在培养皿中混合,加促融剂促进细胞融合,获得杂种细胞,并生产单克隆抗体。请回答下列有关问题:
(1)生产单克隆抗体时,一般不直接利用B淋巴细胞,主要原因是____________________________________________________________________。
(2)①过程中,常用的与植物细胞融合相同的诱导剂是__________。
(3)②过程为________培养,培养液中还需通入气体物质,其中通入CO2的目的是__________________________________________________________________。
(4)④表示杂交瘤细胞的扩大培养,其既可在体外培养,也可注射到小鼠________内培养,体内培养与体外培养相比,其优点是____________________。
(5)为了从培养液中分离出杂交瘤细胞,需要③过程向培养液中加入_____________,理由是杂交瘤细胞可利用__________________途径合成DNA,从而才能在该培养液中增殖。
【答案】 ①. B淋巴细胞不能无限增殖 ②. 聚乙二醇 ③. 细胞 ④. 维持培养液的pH ⑤. 腹腔 ⑥. 无需再提供营养物质以及无菌环境,操作简便 ⑦. 氨基嘌呤 ⑧. 淋巴细胞中的S
【解析】
【分析】1、人淋巴细胞、鼠骨髓瘤细胞发生融合后,培养皿中有3中融合细胞(人淋巴细胞与人淋巴细胞融合细胞、鼠骨髓瘤细胞与鼠骨髓瘤细胞融合细胞、杂交瘤细胞)和人淋巴细胞、鼠骨髓瘤细胞。
2、鼠骨髓瘤细胞、鼠骨髓瘤细胞与鼠骨髓瘤细胞融合细胞中只有D途径,杂交瘤细胞中有D和S两条途径。
【详解】(1)生产单克隆抗体时,一般不直接利用B淋巴细胞,主要原因是B淋巴细胞属于高度分化的细胞,不能无限增殖。
(2)植物细胞常采用电刺激、聚乙二醇等手段进行融合,而动物细胞采用电刺激、聚乙二醇、仙台病毒等手段进行融合。因此,①过程中常用的与植物细胞融合相同的诱导剂是聚乙二醇。
(3)②过程为细胞培养,培养液中还需通入气体物质,其中通入氧气维持细胞呼吸,通入CO2维持培养液的pH。
(4)杂交瘤细胞既可在体外培养,也可注射到小鼠腹腔内培养。体内培养与体外培养相比,其优点是无需再提供营养物质以及无菌环境,操作简便。
(5)人淋巴细胞、鼠骨髓瘤细胞在培养皿中混合,加聚乙二醇促进细胞融合,培养液中的细胞有以下5种:人淋巴细胞、鼠骨髓瘤细胞、人淋巴细胞与人淋巴细胞融合细胞、鼠骨髓瘤细胞与鼠骨髓瘤细胞融合细胞以及杂交瘤细胞。其中,人淋巴细胞、人淋巴细胞与人淋巴细胞融合细胞不能无限繁殖,不久会衰老、死亡。向培养液中加入氨基嘌呤,氨基嘌呤可阻断D途径,只有D途径的鼠骨髓瘤细胞、鼠骨髓瘤细胞与鼠骨髓瘤细胞融合细胞无法增殖,而杂交瘤细胞可利用S途径合成DNA,继续繁殖,从而分离出杂交瘤细胞。
【点睛】掌握动物细胞培养的条件和单克隆抗体的流程,分析人淋巴细胞和鼠骨髓瘤细胞发生融合后培养体系中细胞种类及其特点,结合题意进行解答便可。
18. 研究人员发现,从锥形蜗牛体内提取出的毒液有望帮助人类开发出超级速效的胰岛素。他们研究表明锥形蜗牛毒蛋白(Cn-Ins GI)能加速受体细胞信号转换,比人类胰岛素更加快速的发挥作用。因此制造这类“速效胰岛素”以及利用转基因技术实现批量生产成为I型糖尿病治疗的新思路。请回答下列问题:
(1)利用基因工程制造这种速效胰岛素过程中,构建基因表达的载体一般包括目的基因、启动子、____________、____________和复制原点,标记基因的作用是__________________。
(2)为了获得目的基因可以通过提取分析毒蛋白中的__________序列推知毒蛋白基因的核苷酸序列,再用DAA合成仪直接大量合成。基因工程中需要DNA连接酶,根据酶的来源不同分为_______________和T4DNA连接酶两类。
(3)将人工合成的目的基因导入大肠杆菌体内,一般先用药物处理大肠杆菌使之成为__________细胞,再将重组DNA溶于________________中与该类细胞融合,在一定温度下促进细胞吸收重组DNA分子完成转化过程。
(4)经过目的基因的检测和表达,获得的Cn-Ins GI毒蛋白活性未能达到期待的“速效胰岛素”的生物活性,导致这种差异的原因可能是___________________________________________。
【答案】 ①. 标记基因 ②. 终止子 ③. 鉴别和筛选含有目的基因的细胞 ④. 氨基酸 ⑤. E·cliDNA连接酶 ⑥. 感受态 ⑦. 缓冲液 ⑧. 大肠杆菌中基因表达获得的蛋白质未加工
【解析】
【分析】基因工程技术的基本步骤:(1)目的基因的获取:方法有从基因文库中获取、利用PCR技术扩增和人工合成;(2)基因表达载体的构建:是基因工程的核心步骤,基因表达载体包括目的基因、启动子、终止子和标记基因等;(3)将目的基因导入受体细胞:根据受体细胞不同,导入的方法也不一样.将目的基因导入植物细胞的方法有农杆菌转化法、基因枪法和花粉管通道法;将目的基因导入动物细胞最有效的方法是显微注射法;将目的基因导入微生物细胞的方法是感受态细胞法;(4)目的基因的检测与鉴定:分子水平上的检测:①检测转基因生物染色体的DNA是否插入目的基因--DNA分子杂交技术;②检测目的基因是否转录出了mRNA--分子杂交技术;③检测目的基因是否翻译成蛋白质--抗原-抗体杂交技术,个体水平上的鉴定:抗虫鉴定、抗病鉴定、活性鉴定等。
【详解】(1)构建表达载体含有目的基因(速效胰岛素基因)、标记基因、启动子及终止子等,其中启动子、终止了也是一段DNA分子,标记基因的作用是鉴别和筛选含有目的基因的细胞。
(2)目的基因的获取可采用的方法有:原核基因采取直接分离获得,真核基因是人工合成。人工合成目的基因的常用方法有反转录法和化学合成法。为了获得目的基因可以通过提取分析Cn-Ins Gl毒蛋白中的氨基酸序列推知毒蛋白基因的核苷酸序列,再用DNA合成仪直接大量合成。基因工程中需要DNA连接酶,根据酶的来源不同分为E•cliDNA连接酶和T4DNA连接酶两类。
(3)将人工合成的目的基因导入大肠杆菌体内,一般先用药物处理大肠杆菌使之成为感受态细胞,再将重组DNA溶于缓冲液中与该类细胞融合,在一定温度下促进细胞吸收重组DNA分子完成转化过程。
(4)经过目的基因的检测和表达,获得的Cn-Ins Gl毒蛋白活性未能达到期待的“速效胰岛素”的生物活性,导致这种差异的原因可能是大肠杆菌属于原核生物,其细胞中不含内质网和高尔基体,基因表达获得的蛋白质未加工。
【点睛】本题考查基因工程的相关知识,意在考查考生的识记能力和理解所学知识要点,把握知识间内在联系的能力;能运用所学知识,对生物学问题作出准确的判断。
陕西省西安市蓝田县田家炳中学大学区联考2023-2024学年高一下学期4月期中生物试题(原卷版+解析版): 这是一份陕西省西安市蓝田县田家炳中学大学区联考2023-2024学年高一下学期4月期中生物试题(原卷版+解析版),文件包含陕西省西安市蓝田县田家炳中学大学区联考2023-2024学年高一下学期4月期中生物试题原卷版docx、陕西省西安市蓝田县田家炳中学大学区联考2023-2024学年高一下学期4月期中生物试题解析版docx等2份试卷配套教学资源,其中试卷共32页, 欢迎下载使用。
陕西省西安市蓝田县城关中学大学区期中联考2023-2024学年高一下学期4月期中生物试题(原卷版+解析版): 这是一份陕西省西安市蓝田县城关中学大学区期中联考2023-2024学年高一下学期4月期中生物试题(原卷版+解析版),文件包含陕西省西安市蓝田县城关中学大学区期中联考2023-2024学年高一下学期4月期中生物试题原卷版docx、陕西省西安市蓝田县城关中学大学区期中联考2023-2024学年高一下学期4月期中生物试题解析版docx等2份试卷配套教学资源,其中试卷共34页, 欢迎下载使用。
河南省部分名校2023-2024学年高二下学期期中联考生物试题(原卷版+解析版): 这是一份河南省部分名校2023-2024学年高二下学期期中联考生物试题(原卷版+解析版),文件包含河南省部分名校2023-2024学年高二下学期期中联考生物试题原卷版docx、河南省部分名校2023-2024学年高二下学期期中联考生物试题解析版docx等2份试卷配套教学资源,其中试卷共29页, 欢迎下载使用。

