海南省琼海市嘉积中学2023-2024学年高二下学期第一次月考生物试题
展开(时间:90分钟 满分:100分)
欢迎你参加这次测试,祝你取得好成绩!
一、选择题(本大题共15小题,每小题3分,共45分。在每小题给出的四个选项中,只有一项是符合题目要求的。)
1.多细胞生物会经历出生、生长、成熟、繁殖、衰老直至最后死亡的生命历程。下列关于生物体及细胞的生命历程叙述错误的是( )
A.对真核生物来说,有丝分裂是其进行细胞分裂的主要方式
B.细胞分化是生物界普遍存在的生命现象,是个体发育的基础
C.细胞衰老时核质比变小,物质运输效率以及各种酶的活性降低
D.细胞通过自噬作用可清除受损的细胞器,维持细胞内部环境的稳定
2.豌豆的粒形有圆粒和皱粒,与圆粒豌豆的DNA不同的是,皱粒豌豆的DNA中插入了段外来的DNA序列,打乱了编码淀粉分支酶的基因,导致淀粉分支酶不能合成,缺乏该酶会使细胞内淀粉含量降低,蔗糖含量升高,淀粉含量低的豌豆由于失水而显得皱缩。下列相关叙述正确的是( )
A.说明了基因通过控制蛋白质的合成直接控制生物的性状
B.插入外来DNA序列增加了基因的数目
C.插入外来DNA序列导致非姐妹染色单体互换
D.豌豆吸水减少成皱粒是表现型
3.淋巴水肿是由于机体某些部位淋巴液回流受阻,导致液体在组织液异常增多的现象。最近科学家在研究淋巴水肿的病因时发现,淋巴管内可以产生红细胞和白细胞。下列相关说法不正确的是( )
A.淋巴管中存在大量淋巴细胞,是参与免疫调节的重要组成部分
B.淋巴管壁细胞只能通过淋巴液与外界环境进行各种物质交换
C.组织液、血浆和淋巴液之间的动态平衡有利于维持机体的正常生命活动
D.该发现可推测淋巴管内可能存在与造血干细胞相同功能的细胞
4.在对警犬进行“安静”训练时,助训员通常会悄悄靠近犬,当犬欲叫时,助训员发出“静”的口令,同时轻击犬嘴令其保持安静,当犬安静后立即给予食物奖励。经过这样的反复训练,警犬听到“静”的口令便会安静下来。下列叙述正确的是( )
A.给警犬给予食物奖励时,食物属于非条件刺激
B.警犬神经元兴奋时,膜外电流方向与兴奋传导方向相同
C.警犬反射建立后,“静”的口令由非条件刺激转变为条件刺激
D.为防止该反射的消退,只需要不断给予警犬“静”的口令刺激
5.已知一氧化氮和乙酰胆碱是重要的神经递质,参与学习记忆等生理活动。一氧化氮合酶(NOS)和乙酰胆碱脂酶(AChE)的活性能反映有关神经元活性的变化。为探究DHA(俗称“脑黄金”)增加学习记忆的分子机制,某科研团队选用了DHA油脂、棕榈油(不含DHA)、普通饲料、初断乳大鼠等材料设计了如下实验。
实验步骤:
第一步:将初断乳大鼠随机分成4组,编号为A、B、C、D。
第二步:每日经口灌喂食物,组成见表。
第三步:饲养8天后,测定脑组织中AChE、NOS活性。
下列有关说法正确的是:( )
A.乙酰胆碱以胞吐的形式从突触前膜释放,有赖于细胞膜的选择透过性
B.选用初断乳大鼠的原因是发育未完全,学习记忆能力更易受外界因素影响
C.B组添加的是普通饲料+清水
D.短时记忆可能与突触形态及功能的改变以及新突触的建立有关
6.雌激素是性激素的一种,能促进女性生殖器官的发育及卵细胞的生成。雌激素与相应受体结合情况如图所示,下列相关说法错误的是( )
A.雌激素的本质是类固醇,属于脂质
B.雌激素通过胞吞进入细胞,与胞内的受体特异性结合
C.雌激素与受体结合后,会影响基因的表达
D.雌激素一经靶细胞接受并起作用后就失活了,需要源源不断产生
7.1937年,科学家在实验中观察到:阻断实验动物垂体与下丘脑之间的血液联系,可导致其生殖器官萎缩;若恢复垂体与下丘脑之间正常的血液联系,生殖器官的功能也恢复正常。下列说法正确的是( )
A.该实验表明下丘脑分泌某种化学物质定向运输至垂体
B.该实验表明动物生殖器官的发育与垂体有关
C.阻断垂体与下丘脑之间的血液联系,依据了“加法原理”
D.该实验仅涉及阻断前正常状态和阻断后萎缩状态的自身对照
8.2023年诺贝尔生理学或医学奖授予卡塔林·卡里科和德鲁·魏斯曼,以表彰他们“在核苷碱基修饰方面的发现,使得开发针对COVID-19的有效mRNA疫苗成为可能”的贡献。他们发现将碱基修饰过的外源mRNA输入人体后,就不会引发树突状细胞的炎症反应,从而使外源mRNA可以在人体细胞中表达相应的蛋白质。下列说法不正确的是( )
A.未经修饰的外源mRNA进入人体后被树突状细胞降解属于特异性免疫
B.碱基修饰过的外源mRNA进入人体细胞后,指导合成的蛋白质为抗原
C.树突状细胞既可以参与保卫人体的第二道防线,也可以参与保卫人体的第三道防线
D.碱基修饰只发生在mRNA上,DNA上不能发生碱基修饰
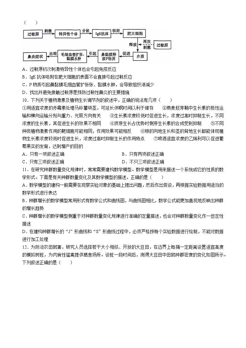
9.过敏性鼻炎是一种儿童常见病,其发生与鼻黏膜分泌的P物质有关,机制如图所示。下列叙述错误的是( )
A.过敏原初次刺激特异性个体也会引起免疫反应
B.IgE抗体吸附在肥大细胞的表面不会直接引起过敏反应
C.P物质引起鼻黏膜毛细血管扩张张、黏膜水肿,会导致组织液减少
D.找出并避免接触过敏原是预防过敏性鼻炎的主要措施
10.下列关于植物激素及植物生长调节剂的叙述中,正确的说法有几项( )
①用适宜浓度的赤霉素处理马铃薯块茎,可延长休眠时间以利于储存 ②燕麦胚芽鞘中生长素的极性运输和横向运输分别与重力、光照方向有关 ③生长素浓度较低时促进生长,浓度过高时抑制生长,不同浓度的生长素,其促进生长的效果不相同 ④顶芽生长占优势时侧芽生长素的合成受到抑制 ⑤不同种类植物激素作用的靶细胞可能相同,作用效果可能相反 ⑥根的向地生长和茎的背地生长都能体现植物生长素浓度较低时促进生长,浓度过高时抑制生长的作用特点 ⑦喷洒适宜浓度的乙烯利可以促进葡萄果实的发育,达到增产的目的
A.只有一项叙述正确B.只有两项叙述正确
C.只有三项叙述正确D.不只三项叙述正确
11.在研究种群数量变化规律时,常常需要建构数学模型。数学模型是用来描述一个系统或它的性质的数学形式。下面是有关种群数量变化及其数学模型的描述,正确的是( )
A.数学模型的建构一般需要在观察实验对象的基础上提出问题,然后作出假设,再根据实验数据用适当的数学形式进行表达
B.种群增长的数学模型常用形式有数学公式和曲线图,与曲线图相比,数学公式能更加直观地反映出种群的增长趋势
C.种群增长的数学模型侧重于对种群数量变化规律进行准确的定量描述,也会对种群数量变化作一些定性描述
D.在建构种群增长的“J”形曲线和“S”形曲线过程中,必须严格按每个实验数据进行绘制,不能对数据进行加工处理
12.为防治农田鼠害,研究人员选择若干大小相似、开放的大豆田,在边界上每隔一定距离设置适宜高度的模拟树桩,为肉食性猛禽提供栖息场所。设桩一段时间后,测得大豆田中田鼠种群密度的变化如图所示。下列叙述正确的是( )
A.该生态系统中田鼠的种群密度只由出生率和死亡率决定
B.空白对照中田鼠种群密度在120天内呈现“J”形增长
C.相较曲线Ⅰ,曲线Ⅱ中猛禽的密度更大,田鼠的K值更小
D.设桩b点后田鼠种群密度上升与株冠形成利于躲避猛禽有关
13.南京玄武湖的浮游细菌群落结构存在明显的季节性变化,研究表明,其主要影响因素为温度、pH,而营养盐浓度对玄武湖的细菌群落结构影响不大,则下列叙述正确的是( )
A.浮游细菌和底层细菌之间不存在竞争关系
B.细菌在垂直和水平方向均具有合理的空间分布
C.玄武湖浮游细菌数量越多,生物群落丰富度越大
D.群落的季节性是指群落的生物数量随季节变化而发生有规律的变化
14.我国幅员辽阔,各群落在群落外貌和结构上都有着不同的特点,不同群落中的生物也都有适应其环境的特征。下列叙述正确的是( )
A.荒漠生物群落——群落物种少、结构简单,因此各物种之间没有生态位的重叠
B.草原生物群落——群落结构相对简单,早生一年生草本植物占优势
C.森林生物群落——阴生植物的叶肉细胞中叶绿体颗粒小,适合弱光生存
D.湿地生物群落——动植物物种十分丰富,兼具水生生物和陆生生物
15.群落的演替是有规律的.有一定方向的和可以预测的,群落演替的终点是顶级群落。下列关于群落演替的叙述,正确的是( )
A.在裸岩到森林的演替过程中,草本阶段找不到苔藓、地衣等
B.群落演替的总趋势是物种多样性的增加和群落稳定性的提高
C.群落演替到顶级群落后,其物种组成和种间关系不再变化
D.群落的初生演替和次生演替的主要区别是影响因素不同
二、非选择题(本大题共5小题,共55分。)
16.(10分)内环境稳态是人体进行正常生命活动的必要条件。如图为细胞1、2、3和其生活的液体环境Z、X、Y之间的相互关系。请据图回答下列相关问题:
(1)图中Y和Z在成分上的主要区别是______。
(2)人体毛细血管壁细胞直接生活的环境是图中的______(填图中字母)。
(3)若细胞1为肝细胞,食物中的糖类被分解为葡萄糖后,从肠腔内进入小肠绒毛上皮细胞,进而进入内环境,经过运输最终可进入肝细胞合成肝糖原,请用箭头、图中字母和相应细胞来表示葡萄糖从进入内环境到合成糖原的运输过程:______。
(4)内环境稳态的实质是指内环境的______处于动态平衡中,正常机体维持内环境稳态的主要调节机制是______调节网络。
(5)肝脏是酒精的主要代谢场所,酒精的代谢途径如下图所示。头孢类分子可抑制乙醛脱氢酶活性,造成乙醛中毒,重者可致呼吸抑制、急性心衰等。
①饮酒者血浆中的酒精经毛细血管壁进入组织液再以______方式进入肝细胞被解毒。
②乙醛中毒引起的呼吸抑制,使通气量减少导致二氧化碳积累,血浆中的pH呈下降趋势。此种情况下,正常人体参与调节pH的缓冲对最重要的是______。
17.(10分)过度紧张,焦虑等刺激不仅会导致毛囊细胞数量减少,引起脱发;也会导致黑色素细胞减少,引起头发变白,其相关调节机制如图所示。回答下列问题:
(1)下丘脑通过垂体调节肾上腺分泌G的调节方式称为______;G分泌过多会使发量______(填“增加”或“减少”)。
(2)过程①中NE属于______(填“神经递质”或“激素”)类信息分子。可通过抽取血样检测G的分泌量是否正常,原因是______。
(3)相比过程①,NE通过过程②作用于MeSC的特点有______(答出2点即可)。
(4)肾上腺分泌的激素除了图示作用外,在体温调节,血糖调节等方面也有重要作用,比如冬天的课间,同学们从室内到室外,散热量会______(填“增加”或“减少”或“不变”)。为维持体温恒定,肾上腺髓质分泌肾上腺素增多,肾上腺素的作用是______。
18.(11分)2019—nCV(2019新型冠状病毒)侵入人体后,有3~7天的潜伏期,发病时有发热、干咳、浑身酸痛、呼吸困难等症状。下图是机体对入侵病毒部分免疫过程,其中Ⅰ~Ⅶ表示不同种类细胞,a~g代表不同物质,Th细胞(辅助性T细胞)是T细胞的一种。请回答下列问题:
(1)2019—nCV侵入人体后,大多数被细胞Ⅰ吞噬,该过程属于______免疫。同时,细胞Ⅰ把病毒特有的抗原暴露出来,传递给______,进而产生体液免疫和细胞免疫。其中参与体液免疫的细胞Ⅶ产生物质g与2019-nCV结合,往往会形成______或细胞集团,进而被吞噬细胞吞噬、消化;参与细胞免疫的细胞Ⅲ直接与病毒入侵的靶细胞接触,导致靶细胞裂解死亡。
(2)2019—nCV侵入肺部细胞后,导致肺部细胞损伤释放细胞内容物,引发炎症反应,炎症反应使病毒在肺部增殖加快,病毒感染更多的肺部细胞使炎症反应持续增强直至失控,该调节为______反馈调节。
(3)机体在血液等各部位均产生强烈免疫应答,大量免疫细胞和产物进入肺部,导致肺功能受损,引起呼吸衰竭,组织细胞缺氧,细胞内______含量上升,引起组织酸痛。临床上试用糖皮质激素缓解病症,减少死亡。据此推测,糖皮质激素的作用是______。
(4)疫苗研制成为抗2019—nCV的首选。疫苗主要分为三类:一是灭活疫苗,二是______,三是基因重组抗原疫苗。
19.(12分)苍耳为菊科植物,一年生杂草。它是一种绝对短日照植物,即在24h昼夜周期中,日照长度短于一定时数才能成花。请回答下列问题:
(1)光周期是一种具有季节性的环境信号,具有季节性的环境信号还有______(写出一个即可)。
(2)下图为4种植物对不同日长的开花反应,曲线______表示苍耳对日长的开花反应,理由是______。
(3)研究人员发现,无论苍耳的叶在茎枝上的排列方式如何,相邻两节的叶子互不重叠,在与阳光垂直的层面上作镶嵌排布。苍耳叶片的镶嵌式排布对光合作用有什么积极影响?______。
(4)植物可以通过体内的光受体如______接受光信号,该类物质分布在______。光调控植物生长发育的反应机制:在受到光照射时,光受体的结构会发生变化,这一变化的信息会经过信息传递系统传导到细胞核内,影响______,从而表现出生物学效应。
20.(12分)微生物是土壤群落的重要组成部分,可释放多种酶类参与土壤有机质的降解、腐殖质合成和养分循环等生物化学过程。土壤酶是土壤中各类酶的总称,土壤酶活性是指土壤催化物质转化的能力。实验小组研究了某烤烟种植区的几种轮作模式对土壤微生物相对丰富度、土壤有机质含量和土壤酶活性的影响实验结果如表所示。请回答下列问题。
(1)土壤中的各种微生物占有不同的生态位。研究某种土壤微生物的生态位时,通常要研究它的______(答出两点)。
(2)不同深度的土壤分布的生物类群不同,这体现了群落的______结构。
(3)调查土壤中小动物类群丰富度时,不宜用样方法或标记重捕法,原因是______。
(4)统计土壤小动物种类的常用方法有:记名计算法和______,适用前者的小动物一般具有______的特点。
(5)根据表格分析,______的轮作方式最有利于土壤微生物生长,判断依据是______。
嘉积中学2023—2024学年度第二学期高二年级第一次月考生物科试题
参考答案
一、选择题(本大题共15小题,每小题3分,共45分。在每小题给出的四个选项中,只有一项是符合题目要求的。)
1.【答案】C
【分析】多细胞生物会经历细胞分裂、细胞分化、细胞衰老、死亡等正常的生命历程。
【详解】A、真核生物的分裂方式有有丝分裂、减数分裂和无丝分裂,对真核生物来说,有丝分裂是其进行细胞分裂的主要方式,A正确;
B、细胞分化是生物界普遍存在的生命现象,存在于个体发育的整个进程中,是个体发育的基础,B正确;
C、细胞衰老时细胞萎缩,体积变小,但细胞核的体积增大,核质比增大。物质运输效率降低以及多种酶的活性降低,C错误;
D、自噬作用是细胞的一种自我保护机制,是真核细胞通过形成“自噬体”用于清除细胞内聚物及受损细胞器,进而维持细胞内稳态的一种途径,D正确。
故选C。
2.【答案】D
【分析】基因控制性状的两种途径:基因通过控制酶的合成控制代谢,进而控制生物性状:基因通过控制蛋白质结构直接控制生物性状。
【详解】A、豌豆的圆皱与淀粉分支酶有关,说明了基因通过控制酶的合成间接控制生物的性状,A错误:
B、插入外来DNA序列导致基因结构改变,但基因数目没有增加,B错误:
C、插入外来DNA序列后,淀粉分支酶不能合成,不是导致非姐妹染色单体互换,C错误:
D、淀粉分支酶不能合成,淀粉含量低,豌豆吸水减少成皱粒是表现型,D正确。
故选D。
【点睛】明确基因控制性状的两种途径及实例是解答本题的关键。
3.【答案】B
【分析】淋巴管中存在大量淋巴细胞,淋巴细胞属于免疫细胞,是参与免疫调节的重要组成部分:巴管壁细胞生活的环境是淋巴液和组织液。
【详解】A、淋巴管中存在大量淋巴细胞,淋巴细胞属于免疫细胞,是参与免疫调节的重要组成部分,A正确;
B、淋巴管壁细胞生活的环境是淋巴液和组织液,故能通过淋巴液和组织液与外界环境进行各种物质交换,B错误:
C、组织液、血浆和组织细胞之间不断地发生着物质交换,组织液、血浆和淋巴液之间的动态平衡有利于维持机体的正常生命活动,C正确;
D、结合题干“淋巴管内可以产生红细胞和白细胞”可知该发现可推测了淋巴管内可能存在与造血干细胞相同功能的细胞,D正确。
故选B。
4.【答案】A
【分析】条件反射是在非条件反射的基础上通过训练而建立的,需要大脑皮层的参与。条件反射建立之后还需要非条件刺激的强化,否则条件反射就会消退。
【详解】A、给警犬给予食物奖励时,食物属于非条件刺激,A正确;
B、警犬神经元兴奋时,膜内电流方向与兴奋传导方向相同,B错误;
C、经过训练,“静”的口令从无关刺激转变成了能引起条件反射的条件刺激,C错误;
D、条件反射建立之后还需要非条件刺激的强化,否则条件反射就会消退,所以为防止该反射消退,需要不断用“静”的口令刺激,并在犬安静后立即给予奖励,D错误。
故选A。
5.【答案】B
【分析】设计实验应遵循对照原则、单一变量原则等原则,根据题干可知,该实验的自变量是DHA的含量,因此B组的操作是普通饲料+棕榈油。
【详解】A、乙酰胆碱以胞吐的形式从突触前膜释放,有赖于细胞膜的流动性,A错误;
B、由于成熟大鼠发育完全,学习记忆能力不易受外界因素影响,所以实验中选用初断乳大鼠而不选用成熟大鼠,B正确;
C、设计实验应遵循对照原则、单一变量原则等原则,根据题干可知,该实验的自变量是DHA的含量,因此B组的操作是普通饲料+棕榈油,C错误:
D、长时记忆可能与突触形态及功能的改变以及新突触的建立有关,D错误。
故选B。
6.【答案】B
【分析】人体内的信号分子包括:激素、神经递质、抗体等,这些物质起作用后立即失活。
【详解】A、雌激素的化学本质是类固醇,属于脂质类的物质,A正确;
B、雌激素是脂质,通过自由扩散进入细胞,B错误;
C、图中可以看出,雌激素与受体结合后,进入细胞核,影响转录和翻译的过程,会影响基因的表达,C正确;
D、素可随血液运输至全身,与靶细胞结合并作用于靶细胞,但一经靶细胞接受并起作用后就会被灭活,故机体需要不断合成激素,D正确。
故选B。
7.【答案】B
【分析】1、下丘脑可以分泌促性腺激素释放激素,促进垂体释放促性腺激素,促性腺激素可促进性腺分泌性激素,这属于分级调节;
2、当性激素含量过多时,会抑制下丘脑和垂体分泌相应激素,这属于反馈调节。
【详解】A、该实验表明下丘脑和垂体之间可以通过血液联系,但没有证明该化学物质是定向运输至垂体的,A错误:
B、该实验表明动物生殖器官的发育受垂体的控制,即动物生殖器官的发育与垂体有关,B正确;
C、与常态比较,人为增加某种影响因素的称为“加法原理”,而人为去除某种影响因素的称为“减法原理”,阻断垂体与下丘脑之间的血液联系,依据了实验变量控制中的“减法原理”,C错误:
D、该实验不仅涉及了阻断前正常状态和阻断后萎缩状态是一组自身对照,还涉及了阻断后萎缩状态和回复后正常状态的一组自身对照,D错误。
故选B。
8.【答案】D
【分析】1、B细胞、树突状细胞和巨噬细胞都能摄取和加工处理抗原,并且可以将抗原信息暴露在细胞表面,以便呈递给其他免疫细胞,因此,这些细胞统称为抗原呈递细胞。树突状细胞分布于皮肤、消化道、呼吸道等很多上皮组织及淋巴器官内,成熟时具有分支,具有强大的吞噬、呈递抗原功能。
2、人体有三道防线来抵御病原体的攻击。皮肤、黏膜是保卫人体的第一道防线:体液中的杀菌物质(如溶菌酶)和吞噬细胞(如巨噬细胞和树突状细胞)是保卫人体的第二道防线。这两道防线人人生来就有,是机体在长期进化过程中遗传下来的,不针对某一类特定的病原体,而是对多种病原体都有防御作用,因此叫作非特异性免疫。第三道防线是机体在个体发育过程中与病原体接触后获得的,主要针对特定的抗原起作用,因而具有特异性,叫作特异性免疫。
【详解】A、未经修饰的外源mRNA进入人体后被树突状细胞降解,将碱基修饰过的外源mRNA输入人体后,就不会引发树突状细胞的炎症反应,推测该过程是特异性免疫,A正确:
B、碱基修饰过的外源mRNA进入人体细胞后,可以在人体细胞中表达相应的蛋白质,结合题干“开发有效的针对COVID-19的mRNA疫苗成为可能”可知,指导合成的蛋白质为抗原,可引发机体的免疫应答,产生相应的记忆细胞和抗体,B正确;
C、体液中的杀菌物质(如溶菌酶)和吞噬细胞(如巨噬细胞和树突状细胞)是保卫人体的第二道防线,因此树突状细胞可以参与保卫人体的第二道防线,树突状细胞属于抗原呈递细胞,可以将抗原信息暴露在细胞表面,以便呈递给其他免疫细胞,故也可以参与特异性免疫(保卫人体的第三道防线),C正确;
D、碱基修饰可以发生在mRNA上,也可以发生在DNA上,如DNA的甲基化,D错误。
故选D。
9.【答案】C
【分析】1、过敏反应是指已产生免疫的机体在再次接受相同抗原刺激时所发生的组织损伤或功能紊乱的反应。
2、过敏反应的原理:机体第一次接触过敏原时,机体会产生抗体,吸附在某些细胞的表面:当机体再次接触过敏原时,被抗体吸附的细胞会释放组织胺等物质,导致毛细血管扩张血管通透增强、平滑肌收缩、腺体分泌增加等,进而引起过敏反应。
3、过敏反应的特点是发作迅速、反应强烈、消退较快:一般不会破坏组织细胞,也不会引起组织损伤,有明显的遗传倾向和个体差异。
【详解】A、过敏原初次刺激特异性个体产生IgE抗体,发生了免疫反应,A正确:
B、浆细胞产生抗体,无识别过敏原的作用,IgE抗体吸附在肥大细胞的表面不会直接引起过敏反应,B正确;
C、P物质引起鼻黏膜毛细血管扩张会导致组织液增加,C错误:
D、避免再次接触外源性过敏原是预防过敏性鼻炎的主要措施,D正确。
故选C。
10.【答案】A
【分析】1、温特实验中生长素从胚芽鞘尖端基部进入琼脂块的方式是扩散;燕麦胚芽鞘中生长素的极性运输是从形态学的上端,运输到形态学的下端,与细胞的主动运输有关,另一方面与细胞膜上的载体分布有关,与重力无关。
2、不同浓度的生长素,其促进生长的效果有可能相同(在最大值的两侧):顶芽生长占优势时侧芽生长素正常合成:生长素对果实的发育有作用,与果实成熟无作用。
【详解】①赤霉素促进细胞伸长,用适宜浓度的赤霉素处理马铃薯块茎,可促进马铃薯发芽,①错误:
②生长素的极性运输是指从形态学的上端运输到形态学的下端,因此燕麦胚芽鞘中生长素的极性运输与光照和重力无关,但横向运输与重力、光照方向有关,②错误:
③生长素的作用是低浓度促进生长,高浓度抑制生长,生长素对某植物器官的作用曲线显示,在最适浓度两侧,存在两种不同浓度的生长素对促进生长的效果相同,③错误;
④顶端优势是由于顶芽产生的生长素运输到侧芽部位,使侧芽部位生长素浓度过高,从而抑制侧芽的生长,而不是侧芽生长素的合成受到抑制,④错误:
⑤不同种类植物激素作用的靶细胞可能相同,作用效果可能相反,比如用适宜浓度的赤霉素处理马铃薯块茎,可促进马铃薯发芽,用适宜浓度的脱落酸处理马铃薯块茎,可抑制马铃薯发芽,⑤正确:
⑥受地心引力的影响,近地侧生长素浓度高于远地侧,因根对生长素较茎敏感,近地侧高浓度的生长素抑制了根的生长,远地侧低浓度的生长素促进了根的生长,使根表现出向地性,但对茎而言,近地侧高浓度的生长素对茎的生长所起的促进作用强于远地侧,使茎表现出背地性,⑥错误。
⑦乙烯利促进成熟,喷洒适宜浓度的乙烯利可以促进葡萄果实提前成熟,无法达到增产的目的,⑦错误。综上所述:⑤正确,①②③④⑥⑦错误;A正确,BCD错误。
故选A。
11.【答案】C
【分析】建构数学模型的一般步骤是:①观察研究对象,提出问题。要构建一个数学模型,首先我们要了解问题的实际背景,弄清楚对象的特征。②提出合理的假设。合理提出假设是数学模型成立的前提条件,假设不同。所建立的数学模型也不相同。③根据实验数据,用适当的数学形式对事物的性质进行表达。根据所作的假设分析对象的因果关系,利用对象的内在规律和适当的数学工具,构造各个量词的等式关系。④通过进一步实验或观察等,对模型进行检验或修正。当数学公式这个模型构建出来后,可以进一步求算出不同变量条件下的具体数值,再绘制出坐标曲线图,曲线图可以更直观地反映出种群数量的增长趋势。
【详解】A、构建数学模型的一般过程是:在观察实验对象的基础上提出问题,然后作出假设,再根据实验数据用适当的数学形式进行表达,最后还要对模型进行检验或修正,A错误:
B、种群增长的数学模型常用形式有数学公式和曲线图,如“J”形增长曲线的公式、“J”形增长曲线与“S”形增长曲线。与数学公式相比,曲线图能更加直观地反映出种群的增长趋势,B错误;
C、种群增长的数学模型侧重于对种群数量变化规律进行准确的定量描述,也会对种群数量变化作一些定性描述,C正确;
D、在建构种群增长的“J”形曲线和“S”形曲线过程中,必须严格按每个实验数据进行绘制,有时候需要对数据进行加工处理,如偏离整体情况太大的数据要舍掉,D错误。
故选B。
12.【答案】D
【分析】根据题意结合图示可知,模拟树桩能有效为肉食性猛禽提供栖息场所,让其捕食大豆田中的田鼠,曲线Ⅰ的模拟树桩更多,栖息肉食性猛禽更多,在设桩后期有更多的田鼠被捕食。
【详解】A、该生态系统中田鼠的种群密度只由出生率、死亡率、迁入率和迁出率决定,A错误:
B、由于大豆田环境资源有限,随着种群密度增加,竞争加剧,即使没有猛禽,田鼠种群密度也不会呈现“J”形增长,B错误:
C、相较曲线Ⅰ,曲线Ⅱ中猛禽的密度更小,田鼠的K值更大,C错误:
D、b点之后,株冠开始形成,这样有利于田鼠躲避猛禽等天敌,其种群密度逐渐上升,D正确。
故选D。
13.【答案】B
【分析】1、群落演替是指一个植物群落被另一个植物群落所代替的现象。群落演替的类型主要有初生演替和次生演替。发生在火山灰、冰川泥和裸露的沙丘上的液体属于初生演替。
2、生物群落的结构包括空间结构(垂直结构和水平结构)、群落的外貌和时间节律;群落中的动植物在垂直方向上有分层现象,水平方向上有镶嵌分布现象,且其中的动植物的种类也不同,草原群落在垂直方向也有分层现象,只是没有森林群落的分层现象明显;群落的空间结构特征是长期自然选择的结果,既有利于充分利用资源,又有利于缓解种间竞争,导致这种结构特征的主要非生物因素是光照。
【详解】A、浮游细菌和底层细菌会竞争玄武湖中的营养物质,A错误;
B、细菌在垂直和水平方向均具有合理的空间分布,有利于空间和资源的充分利用,B正确;
C、玄武湖浮游细菌种类越多,生物群落丰富度越大,C错误;
D、群落的季节性是指群落的外貌和结构随季节变化而发生有规律的变化,D错误。
故选B。
14.【答案】D
【分析】1、荒漠生物群落:(1)环境特点:①分布在极度干旱地区;②年降水量稀少,且分布不均匀。(2)群落特点:物种少,群落结构非常简单。(3)生物与环境的适应:荒漠中的生物具有耐旱的特性。
2、草原生物群落:(1)环境特点:①分布在半干旱地区:②分布在不同年份或季节雨量不均匀的地区。(2)群落特点:动植物种类较少,群落结构相对简单。(3)生物与环境的适应:①植物:往往叶片狭窄,表面有茸毛或蜡质层,能抗抵干旱;②动物:大都具有挖洞或快速奔跑的特点。
3、森林生物群落:(1)环境特点:分布在湿润或较湿润的地区。(2)群落特点:群落结构非常复杂且相对稳定。(3)生物与环境的适应:①动物:树栖和攀缘生活的动物种类特别多;②植物:阳生植物多居上层,能吸收比较强的阳光。阴生植物叶绿体颗粒大、呈深绿色。
【详解】A、荒漠生物群落虽然物种少、结构简单,但各物种之间也存在生态位的重叠,A错误:
B、草原生物群落分布在半干旱地区,群落结构相对简单,各种耐寒的多年生旱生草本植物更能适应环境,在群落中占优势,B错误;
C、森林中的阴生植物有茎细长、叶薄、细胞壁薄、机械组织不发达但叶绿体颗粒大、呈深绿色的特点,以适应林下的弱光环境,C错误:
D、湿地生物群落中的动植物物种十分丰富,既有水生生物,又有陆生生物,常见的有芦苇、香蒲、黑藻、金鱼藻等植物,以及鱼类,两栖类、鸟类等动物,D正确。
故选D。
15.【答案】B
【分析】1、初生演替指在一个从来没有植被覆盖的地面,或者原来存在植被,但是被彻底消灭了的地方发生的演替,如在沙丘、火山岩、冰川泥进行的演替。
2、次生演替指在原有植被虽已不存在,但原有土壤条件基本保留,甚至还保留了植物的种子或其他繁殖体(如能发芽的地下茎)的地方发生的演替,如火灾后的草原、过量砍伐的森林、弃耕的农田上进行的演替。
【详解】A、群落演替是优势取代,而不是取而代之,所以草本阶段可以找到苔藓,地衣等,A错误;
B、群落演替的总趋势是物种多样性的增加和群落稳定性的提高,群落结构越来越复杂,B正确;
C、群落演替到顶极群落后,其物种组成和种间关系也会发生变化,C错误;
D、群落的初生演替和次生演替的主要区别是起始条件不同,其中次生演替具备土壤和一定的植被条件,D错误。
故选B。
二、非选择题(本大题共5小题,共55分。)
16.【答案】
(1)Y中含蛋白质较多(1分)
(2)Y、Z(1分)
(3)Y→Z→细胞1(2分)
(4)化学成分和理化性质(2分) 神经—体液—免疫(1分)
(5)自由扩散(1分) (2分)
【分析】1、体液是由细胞内液和细胞外液组成,细胞内液是指细胞内的液体,而细胞外液即细胞的生存环境,它包括血浆、组织液、淋巴液等,也称为内环境:
2、内环境中可以存在的物质:
①小肠吸收的物质在血浆、淋巴中运输:水、盐、糖、氨基酸、维生素、血浆蛋白、甘油、脂肪酸等;
②细胞分泌物:抗体、细胞因子、神经递质、激素等;
③细胞代谢产物:CO2,水分、尿素等:
3、内环境中不存在的物质:血红蛋白、载体蛋白、H2O2酶、细胞呼吸酶有关的酶、复制转录翻译酶等各种胞内酶、消化酶等。
【详解】(1)图中X是淋巴液,Y是血浆,Z是组织液,细胞1是组织细胞,2是淋巴细胞,3是血细胞。人体毛细血管壁细胞直接生活的环境是图中的Y血浆和Z组织液。食物中的糖类被分解为葡萄糖后,从肠腔内进入小肠绒毛上皮细胞,进而进入内环境,经过运输最终可进入肝细胞合成肝糖原,此过程中葡萄糖的运输方向为Y(血浆)→Z(组织液)→细胞1(肝脏细胞)。
(2)内环境稳态的实质是指内环境的化学成分和理化性质处于动态平衡中的,正常机体维持内环境稳态的机制是神经—体液—免疫调节网络,由表可以看出,血浆是中每种成分的参考值都有一个变化范围,这说明不同个体存在一定的差异。
(3)饮酒者血浆中的酒精经毛细血管壁进入组织液,再以自由扩散的方式进入肝细胞,被解毒饮酒者血浆中的酒精少量随肺部呼吸排出体外,该过程酒精至少穿过毛细血管壁细胞膜2层十肺泡壁细胞膜2层=4层磷脂双分子,乙醛中毒引起的呼吸抑制,使通气量减少导致二氧化碳积累,血浆中的pH呈下降趋势。此种情况下,正常人体参与调节pH的缓冲对最重要的是
17.【答案】
(1)分级调节(1分) 减少(1分)
(2)激素(1分) 肾上腺皮质分泌的G直接弥散到体液中,随血液运输到全身(2分)
(3)作用途径是反射弧:反应迅速:作用范围准确、比较局限:作用时间短暂(2分)
(4)增加(1分) 促进新陈代谢,增加产热(2分)
【分析】神经调节与体液调节特点的比较:①神经调节作用途径是反射弧,反应速度迅速,作用范围准确、比较局限,作用时间短暂。②体液调节作用途径是体液运输,反应速度较缓慢,作用范围较广泛,作用时间比较长。
【详解】(1)分析题图可知,下丘脑分泌促糖皮质激素释放激素通过体液运输作用于垂体,使垂体分泌促糖皮质激素,再通过体液运输作用于肾上腺皮质,使其分泌糖皮质激素,该过程调节方式属于分级调节;糖皮质激素分泌过多会抑制成纤维细胞分泌Gas6蛋白,最终导致毛囊细胞干细胞分化出的毛囊细胞减少,因此发量减少。
(2)过程①是传出神经先作用于肾上腺髓质使其分泌NE再作用于MeSC细胞,该过程中NE作为激素起作用,因此属于激素类信息分子:由于内分泌腺没有导管,内分泌细胞产生的激素弥散到体液中,随血液运输到全身,因此临床上可通过抽取血样来检测G的分泌量是否正常。
(3)分析题图可知,过程①属于体液调节,过程②属于神经调节,相比体液调节,神经调节的特点是:作用途径是反射弧,反应迅速,作用范围准确、比较局限,作用时间短暂。
(4)冬天从室内到室外,机体散热量会增加,此时机体需要增加产热,以维持体温的相对稳定,肾上腺髓质分泌肾上腺素增多,肾上腺素的作用是促进新陈代谢,增加产热。
18.【答案】
(1)非特异性(1分) 辅助性T细胞(Th细胞或T细胞)(1分) 沉淀(1分)
(2)正(2分)
(3)乳酸(2分) 减弱免疫应答,抑制过度的免疫反应(2分)
(4)减毒活疫苗(2分)
【分析】1、体液免疫的大致过程:大多数病原体经过吞噬细胞等的摄取和处理,暴露出这种病原体所特有的抗原,将抗原传递给T细胞,刺激T细胞产生淋巴因子。少数抗原直接刺激B细胞。B细胞受到刺激后,在淋巴因子的作用下,开始系列的增殖、分化,大部分分化为浆细胞,产生抗体,小部分形成记忆细胞,抗体可以与病原体结合,从而抑制病原体的繁殖或对人体细胞的黏附。在多数情况下,抗原、抗体结合后会发生进一步的变化,如形成沉淀或细胞集团,进而被吞噬细胞吞噬消化。记忆细胞可以在抗原消失后很长时间内保持对这种抗原的记忆,当再接触这种抗原时,能迅速增殖分化,快速产生大量的抗体。
2、细胞免疫的大致过程为:T细胞在接受抗原的刺激后,通过分化形成效应T细胞,效应T细胞可以与被抗原入侵的宿主细胞密切接触,使这些细胞裂解死亡。病原体失去了寄生的基础,因而能被吞噬、消灭。
3、在一个系统中,系统本身工作的效果,反过来又作为信息调节该系统的工作,这种调节方式叫做反馈调节。
4、无氧呼吸分为两个阶段,第一阶段与有氧呼吸完全相同,第二阶段发生于细胞质基质,丙酮酸分解为酒精和二氧化碳或产生乳酸,不产生能量。
【详解】(1)2019-nCV侵入人体后,大多数被细胞Ⅰ(吞噬细胞)吞噬,该过程属于非特异性免疫。根据图示可知,细胞I把病毒特有的抗原暴露出来,传递给辅助性T细胞(Th细胞或T细胞),进而产生体液免疫和细胞免疫。抗原和细胞VII抗体特异性结合,往往会形成沉淀或细胞集团,进而被吞噬细胞吞噬、消化。
(2)2019-nCV侵入肺部细胞后,引发的炎症反应,又加强了病毒的增殖,使病情加重,这种调节方式是正反馈调节。
(3)组织细胞缺氧进行无氧呼吸,产生乳酸,所以细胞内乳酸含量上升,引起组织酸痛。机体在血液等各部位均产生强烈免疫应答,大量免疫细胞和产物进入肺部,导致肺功能受损,引起呼吸衰竭,组织细胞缺氧,而临床上试用糖皮质激素能缓解病症,减少死亡,因此糖皮质激素的作用是减弱免疫应答,抑制过度的免疫反应。
(4)减毒活疫苗和灭活疫苗都相当于抗原,能刺激人体产生体液免疫。减毒活疫苗还有一定的致病力,会侵入机体细胞,抗体不能进入细胞,则会刺激人体产生细胞免疫。
19.【答案】
(1)温度(或水分)(1分)
(2)2(1分) 2曲线表示的植物在低于16h日照时间下才开花,符合短日照植物的定义(2分)
(3)使所有叶片都能最大限度接受光照,提高光能利用率(2分)
(4)光敏色素(2分) 植物的各个部位(2分) 特定基因的表达(2分)
【分析】1、植物的生长随季节表现出的快慢节律性变化,称为季节节律。
2、根据植物对光周期的反应,可以把植物分为三种类型:短日照植物、长日照植物、日中性植物。
【详解】(1)随着四季变换,温度也发生周期性变化,温度是影响植物的一种环境信号。
(2)已知苍耳是短日照植物,从图示可知,曲线2表示光期长度超过16h则不再开花,其他曲线显示超过16h仍能开花,只是开花程度出现差异,因此判断曲线2表示苍耳对日长的开花反应。
(3)光照是植物光合作用的能量来源,相邻两节的叶子互不重叠,可使所有叶片都能最大限度接受光照,提高光能利用率。
20.【答案】
(1)栖息地、食物、天敌以及与其他物种的关系等(2分)
(2)垂直(1分)
(3)土壤中许多小动物具有较强的活动能力,且身体微小(2分)
(4)目测估计法(2分) 个体较大、种群数量有限(2分)
(5)烤烟—苕子—水稻(或T—V—R)(1分)
该轮作方式的土壤有机质含量最高,即最有利于微生物的生长(2分)
【分析】1、群落的结构包括垂直结构和水平结构。(1)垂直结构:指群落在垂直方向上的分层现象。(2)水平结构:指群落中的各个种群在水平状态下的格局或片状分布。
2、土壤动物类群丰富度的统计方法有两种:一是计名计算法:二是目测估计法(按预先确定的多度等级来估计单位面积上个体数量的多少。等级划分表示方法有:非常多、多、较多、较少、少、很少)。
【详解】(1)土壤中大多数的微生物是生态系统中的分解者,其作用是能将动植物遗体和动物的排遗物分解成无机物。
(2)垂直结构是指群落在垂直方向上的分层现象,不同深度的土壤分布的生物类群不同,属于群落的垂直结构。
(3)由于土壤中许多小动物具有较强的活动能力,且身体微小,故调查土壤中小动物类群丰富度时,不宜用样方法或标记(标志)重捕法,而适宜用取样器取样法。
(5)根据表格数据可知,在烤烟—苕子—水稻(T-V-R)的轮作模式下,土壤有机含量最高,土壤微生物生长所需的营养物质更丰富,最有利于微生物的生长;该种植模式下,土壤有机质含量和土壤酶活性最高,酶催化分解有机质产生的无机盐和CO2最多,有利于烤烟的生长,从而有利于提高烤烟的产量和质量。
组别
A组
B组
C组
D组
食物
普通饲料
?
普通饲料+小剂量DHA油脂
普通饲料+大剂量DHA油脂
种植模式
微生物相对丰富度
土壤有机质含量/(mg·kg-1)
土壤酶活性/IU
烤烟—休闲—玉米(T—F—M)
3.24
50
39.05
烤烟—油菜—玉米(T—C—M)
3.75
112
36.07
烤烟—油菜—水稻(T—C—R)
3.53
121
38.26
烤烟—苕子—水稻(T—V—R)
4.21
169
73.41
42,海南省省直辖县级行政单位琼海市琼海市嘉积中学2023-2024学年高三下学期开学生物试题: 这是一份42,海南省省直辖县级行政单位琼海市琼海市嘉积中学2023-2024学年高三下学期开学生物试题,共21页。
海南省省直辖县级行政单位琼海市琼海市嘉积中学2023-2024学年高三下学期开学生物试题: 这是一份海南省省直辖县级行政单位琼海市琼海市嘉积中学2023-2024学年高三下学期开学生物试题,共4页。
2022-2023学年海南省琼海市嘉积中学高二上学期第二次月考(期中)生物试题含答案: 这是一份2022-2023学年海南省琼海市嘉积中学高二上学期第二次月考(期中)生物试题含答案,共25页。试卷主要包含了单项选择题,非选择题等内容,欢迎下载使用。

