专题05 内能及内能的利用-备战2024年中考物理真题题源解密(全国通用)
展开题海战术的确有用,而且具有普适性。但是同学们啊,你们花了几个月的时间,天天刷全套试卷,天天刷题,天天做题,结果物理只提高了十分。不划算,真的不划算,而且这样盲目刷题的上限很低,到了一定程度后,你就会发现,刷再多题,提升都不大了。
中考命题专家命制高考试题时绝非凭空杜撰,必有命题的原始模型(“题根”)和命题着力点(“题眼”),对“题根”与“题眼”进行深入的探求与拓展可构造出高考母题。
命题人拿来千变万化为难你们的历年真题,本质上也是从这有限的母题中衍生出来的。母题的重要性不言而喻。
主题一 声光热
专题05 内能及内能的利用
1.(新情境)(2023·鄂州)如图所示,该玩具叫做爱心温度计。由上下两个玻璃瓶和中间一段弯曲的心形细玻璃管组成,事先在下面瓶子里装有乙醚液体(沸点约为34℃)。把热的手捂在下面瓶底装有液体的部位,一会儿后,乙醚沸腾起来,导致下方玻璃瓶上部气压增大,使液体顺着瓶子里的细玻璃管向上涌。松开手后,液体又会流回底部。
(1)手握瓶底时,手掌的热通过 (选填“做功”或“热传递”)的方法,改变了乙醚的内能;
(2)松开手后,玻璃瓶上方乙醚蒸气经 (填物态变化名称)又流回底部。
2.(跨学科)(2023·常州)家用小型风力发电机独特的尾翼结构,能使其旋翼自动迎风,如图甲所示。海边,仅在海陆风因素的影响下,图乙、图丙所示的情形通常分别发生在( )
A.白天、夜晚B.夜晚、白天C.白天、白天D.夜晚、夜晚
3.(新考法)(2023·赤峰)阅读短文,回答问题
图是17世纪一种原始热机的示意图,以下是它对外做一次功的简要概述:
①燃烧燃料,对锅炉里的水加热,产生大量的水蒸气;
②高温水蒸气通过锅炉与汽缸间的阀门进入汽缸;
③关闭锅炉与汽缸间的阀门,打开水箱与汽缸间的阀门,向汽缸里注入冷水;
④汽缸里大量的水蒸气液化成水;
⑤活塞向下运动,对连杆产生巨大的向下的拉力,从而对外提供动力做功。
(1)改变内能的方法有两种,①中通过 的方法使水的内能增大;
(2)④中水蒸气液化,要 热量;
(3)不计活塞质量,在④和⑤中,汽缸内大量水蒸气液化成水,导致汽缸内气压减小,在 的作用下,活塞向下运动。
►考向一 分子热运动
1.(2023·兴安盟)盛夏时节,百花绽放。四溢的花香引来了蜜蜂吸食花蜜,表明( )
A.分子间有斥力B.分子间有间隙
C.分子间有引力D.分子是运动的
2.(2023·益阳)安化腊肉是益阳的传统美食之一,制作时先在鲜肉表面均匀涂上食盐,过一段时间后,肉的内部也具有了咸味。这一现象说明( )
A.物质是由大量分子组成的B.分子在不停地做无规则的运动
C.分子之间存在斥力D.分子之间存在引力
3.(2023·淄博)抽取式餐巾纸表面有花纹,对折成形,交错叠放,封装在纸盒里。如图所示,使用时打开封口,闻到餐巾纸淡淡的香味,这是 现象。抽出一张就会带出下一张,主要依靠餐巾纸之间的 力。
4.(2023·北京)如图所示,两个相同瓶子的瓶口相对,之间用一块玻璃板隔开,上面的瓶中装有空气,下面的瓶中装有密度比空气大的红棕色二氧化氮气体。抽掉玻璃板后,可以看到: ,这属于扩散现象。
►考向二 内能及改变内能的方式
5.(2023·海南)下列生活实例中,利用做功改变物体内能的是( )
A.暖手宝暖手B.棉被被晒热
C.烧水水温升高D.搓手取暖
6.(2023·攀枝花)下列情况中,物体内能减小的是( )
A.冰雪消融B.钻木取火C.压缩气体D.开水冷却
7.(2023·营口)关于温度、内能、热量,下列说法正确的是( )
A.温度高的物体含有的热量多
B.物体吸收热量,温度一定升高
C.气体膨胀对外做功,自身内能会减少
D.热传递过程中,温度从高温物体传递给低温物体
►考向三 比热容及相关计算
8.(2023·济南)如图所示为济南和青岛两市2022年全年平均气温的变化。由图可知:济南全年的平均气温和青岛相差不大,但济南的平均高温要明显高于青岛,而平均低温要比青岛低。从物理学的角度看,这主要是因为( )
A.海水的密度比砂石的密度大
B.海水的内能比砂石的内能大
C.海水的比热容比砂石的比热容大
D.海水的温度比砂石的温度高
9.(2023·恩施)冬季,某供热系统中有10kg水,当温度降低1℃时,可给房间放热( )
A.B.C.D.以上都不对
10.(2023·哈尔滨)北方的暖气大多用水作为散热剂,是因为水的比热容较 。有质量为50kg的水流过暖气,温度下降2℃,放出的热量是 J。[]
11.(2023·通辽)如图所示,在“比较不同物质吸热情况”的实验中,各取质量为50g、初温为20℃的水和食用油分别装在两个相同的烧杯中,用两个相同的酒精灯加热,每隔1min记录一次数据,如下表所示。
(1)分析实验数据可知, (选填“水”或“食用油”)的吸热能力更强;
(2)实验中主要用到的科学探究方法有控制变量法和 法;
(3)根据表中记录的数据,则2min内食用油吸收的热量是 J,所使用的酒精灯的加热效率为 (q酒精=3.0×107J/kg,c水=4.2×103J/(kg·℃))。
►考向四 热机
12.(2023·营口)下列四幅图中,属于做功冲程的是( )
A. B.
C. D.
13.(2023·雅安)如图是我国古代发明的取火器模型图,把推杆迅速推入牛角套筒时,套筒内空气被压缩,推杆前端的艾绒立刻燃烧起来,此过程中机械能转化为 能,内燃机工作的 冲程原理与该过程相同。
14.(2023·齐齐哈尔)如图所示是单缸四冲程汽油机某一冲程工作示意图,该冲程是 冲程。若该汽油机1s对外做功15次,则汽油机的飞轮速度为 。
►考向五 热值和热机效率
15.(2023·赤峰)轿车行驶过程中,油箱中汽油逐渐减少,剩余汽油的热值、密度变化情况为( )
A.热值不变,密度不变B.热值不变,密度变小
C.热值变小,密度不变D.热值变小,密度变小
16.(2023·威海)2023年5月30日,在酒泉基地发射的“神舟十六号”载人飞船升空过程中,燃料舱内的液态氢的热值 (选填“变大”“不变”或“变小”);若液态氢完全燃烧放出的热量有60%被水吸收,水温升高了,则水的质量为 。(,)
17.(2023·兴安盟)民谚“五月五、过端午、蒸粽子”,呈现了端午节文化习俗。蒸粽子是利用水沸腾产生的水蒸气进行加热。用2.5kg的水蒸粽子,当水沸腾时,水温升高了80℃。,。求:
(1)从加热至沸腾,水吸收的热量;
(2)此过程若采用煤炉加热,煤炉加热水的效率为10%,需要完全燃烧煤的质量。
►考向六 能量的转化和守恒
18.(2023·聊城)如图所示是一种太阳能背包。它的前面有一个太阳能电池板,里面有一个蓄电池,可以给手机、小风扇或数码相机等电子产品供电。下列说法错误的是( )
A.太阳能电池板将太阳能转化为电能
B.给蓄电池充电将电能转化为化学能
C.蓄电池放电将化学能转化为电能
D.小风扇工作将化学能转化为机械能
19.(2023·东营)2023年5月17日,我国用长征三号乙运载火箭成功发射第56颗北斗导航卫星。在卫星发射过程的点火加速上升阶段,发生的能量转化是:燃料的 能转化为内能,然后再转化为卫星的 能。
1.(2023·随州)近年来许多家庭使用电热液体蚊香器(如图),瓶中的炭纤维棒将瓶内的杀虫剂吸到棒的顶端,而发热电阻传递的热会使棒的上端温度达到50°C左右,此时杀虫剂蒸发得更快从而提高了驱蚊效果。以下说法正确的是( )
A.蒸发是液化的一种方式
B.在常温下,炭纤维棒里的杀虫剂分子不会运动
C.杀虫剂分子运动的快慢与温度高低有关,50°C时杀虫剂分子运动得最慢
D.一般情况下,温度升高汽化的速度会加快
2.(2023·广州)以下过程不发生物态变化,初温相同的两块金属甲、乙吸收了相同热量,甲的末温比乙的低,那么初温相同的甲、乙放出相同热量( )
A.甲的末温比乙的低,但无法判断甲、乙比热容哪一个大
B.甲的末温比乙的高,但无法判断甲、乙比热容哪一个大
C.甲的末温比乙的高,且可以判断甲、乙比热容哪一个大
D.无法判断甲、乙的末温哪一个高,且无法判断甲、乙比热容哪一个大
3.(2023·苏州)在沿海地区,炎热、晴朗的天气里常常出现“海陆风”,当出现如图所示风向时,通常( )
A.发生在白天,且陆地温度较高
B.发生在白天,且海水温度较高
C.发生在夜晚,且陆地温度较高
D.发生在夜晚,且海水温度较高
4.(2023·长沙)砖的制作工艺流传数千年,从晒制到烧制,从青砖到红砖,小小的砖块见证了人类迈向文明的历程,下列说法正确的是( )
A.晒制泥坯时,泥坯温度越高含有的热量越多
B.高温烧制时,通过热传递的方式改变砖块的内能
C.烧制红砖时,燃料燃烧越充分,其热值越大
D.在质地均匀的砖上雕刻花纹,砖的密度变小
5.(2023·随州)汽车是现代生活中最常见的一种交通工具,如图甲、乙分别是某汽油机的某冲程及能量流向图。下列有关说法正确的是( )
A.甲图是压缩冲程,活塞对气缸内的气体做功,气体的温度升高
B.由乙图可知该汽油机的效率是30%
C.汽车尾气中的“汽油味”越浓燃料燃烧得越不充分,这会降低燃料的热值
D.为节能冬天汽车都会利用尾气中的余热给车内供暖,该举措大大提高了燃料的热值
6.(多选)(2023·潍坊)图甲所示为一款新型水杯,将沸水倒入杯中,轻摇几下后,水温便可降至左右,并能保温3小时。图乙为其内部结构图,杯壁的不锈钢夹层中有晶体传热材料,其在常温下是固态,会随着温度的变化发生可逆的固液转换。取0.3kg该晶体材料,对其进行加热,其温度与吸收的热量关系如图丙所示。下列分析正确的是( )
A.该晶体材料的熔点为B.在BC段,该晶体材料的内能保持不变
C.在AB段,该晶体材料的分子热运动变剧烈D.该晶体材料的比热容为
7.(2023·陕西)如图,是我国古代的一种取暖用具——黑漆描金手炉。在手炉中装满热水后抱在怀中,便可取暖,这是利用了 的方式改变内能,手炉中装热水,是利用了水的 较大。
8.(2023·本溪)如图剪纸画反映的是过去东北的风俗——“窗户纸糊在外”。用浆糊能将窗户纸糊在木格子窗上,是利用分子间存在 。窗户纸糊在外,可以有效防止在冬季木格子上积的雪 (填物态变化)成水,使窗户纸润湿而掉下来。
9.(2023·青岛)火,能带来温暖和光明。钻木取火,是将 能转化为内能,这是人类第一次学会使用自然力量;改变物体的内能有做功和 两种方法,人们利用内能做功制成了热机;在设计和制造热机时,要不断提高效率,其积极意义有 (列举一条即可)。
10.(2023·常州)压缩空气动力车。
(1)小明将充满气的气球捆绑在小车上,制成压缩空气动力小车。当气球向右喷气时,静止的小车向左运动起来,如图甲所示。该现象说明力的作用是 ;还说明力可以改变物体的 。
(2)为制造压缩空气动力汽车,工程师将装有压缩空气的钢瓶与空气动力发动机连接,该发动机的一个工作循环分为进气冲程和排气冲程,如图乙所示。发动机对外做功的是 (进气/排气)冲程,此过程中钢瓶内压缩空气的温度 。若该发动机的转速为,则内发动机对外做功 次。汽车行驶一段路程后,钢瓶内压缩空气的密度 。
11.(2023·日照)2023年5月28日,C919大型客机进行首次商业载客飞行,飞机的发动机选用航空煤油作为燃料,假如航空煤油的热值为,完全燃烧50kg航空煤油放出的热量为 J。山东五征集团生产的某型号农用拖拉机,为提高发动机的效率需要在 冲程让燃料充分燃烧。
12.(2023·岳阳)小明利用图示装置进行实验,加热试管使水沸腾是通过 (选填“热传递”或“做功”)的方式改变水的内能,在水蒸气驱动下叶轮转动起来,这个实验体现了 (选填“热机”或“电动机”)的原理。
13.(2023·泸州)塑料瓶是一种常见的生活物品,空塑料瓶可以做许多物理小实验。在安全情况下,小明用高压打气筒往封闭空塑料瓶内打入空气,如图所示。随着瓶内气压增加,气体内能增大,这是通过 方式改变瓶内气体内能。当气压达到一定程度时,瓶盖飞出,这一过程与内燃机 冲程的能量转化情况相同;瓶盖飞出的同时,瓶口冒“白雾”,其物态变化是 。
14.(2023·云南)夏天,进入被烈日暴晒的车内会感觉闷热,但黑色和白色车内的闷热程度不一样。小明猜想黑色材料的吸热效果比白色材料的好。他利用规格和材质相同的黑色、白色卡纸各1张,相同的空矿泉水瓶2个,相同的温度计2支,橡皮泥若干进行实验。他先用白色和黑色的卡纸以相同的方式分别将两个矿泉水瓶包裹起来;再将2支温度计分别插入2个矿泉水瓶中,让温度计露出瓶口一段长度以方便读数,用橡皮泥密封住瓶口。接下来的操作是: 。通过实验数据分析可得结论:如果 ,则说明黑色材料的吸热效果较好。
15.(2023·益阳)某小组同学为了比较水和沙石的比热容大小,在两个相同的烧杯中分别装入质量相同的水和沙石,用相同的酒精灯加热。
(1)小组的实验装置如图所示,其中有一处明显的错误,错误之处是 ;
(2)更正错误后,加热相同的时间,沙石升高的温度比水多,说明沙石的比热容比水 (选填“大”或“小”);
(3)比较全班不同小组的实验数据,发现各小组之间的实验数据有较大的不同,可能原因是 (请写出一条)。
16.(2023·绥化)如图是“探究水和煤油的吸热能力”的实验装置。实验记录如下表:
(1)实验中利用相同规格的电加热器给水和煤油加热,需要控制水和煤油的 (选填“质量”或“体积”)相等;
(2)本实验是通过比较 来反映水和煤油吸热能力的强弱;分析数据可知 (选填“水”或“煤油”)的吸热能力较强;
(3)若实验中水的质量是200g,加热4min,水吸收的热量为 J;
(4)汽车发动机用水作冷却剂,这是利用了水 的性质。
17.(2023·泸州)小明学习了比热容知识后,想比较A、B两种未知液体的比热容大小,进行如下实验:
(1)找来两个带保温层的相同电热杯,不计与外界发生的热传递,如图甲所示;
(2)将 相等的A、B两种液体分别倒入两个电热杯中,然后将两种液体均加热到60℃;
(3)将长时间处于室温的两个完全相同的铜块,分别浸没在两种液体中,盖好盖子;
(4)经过一段时间,温度计示数稳定后,A液体中温度计示数如图乙所示,则A液体温度降为 ℃,B液体温度降为53.0℃;
(5)分析可知, 液体放出的热量多, 液体的比热容较大。
18.(2023·泰安)太阳能汽车利用太阳能板将太阳能转化为电能驱动汽车前进。某品牌太阳能汽车在试验场地内进行测试,30min行驶了27km的路程,消耗的电能为。已知汽油的热值,在该测试过程中,求:
(1)太阳能汽车行驶的平均速度;
(2)消耗的电能相当于完全燃烧多少千克的汽油释放的能量。
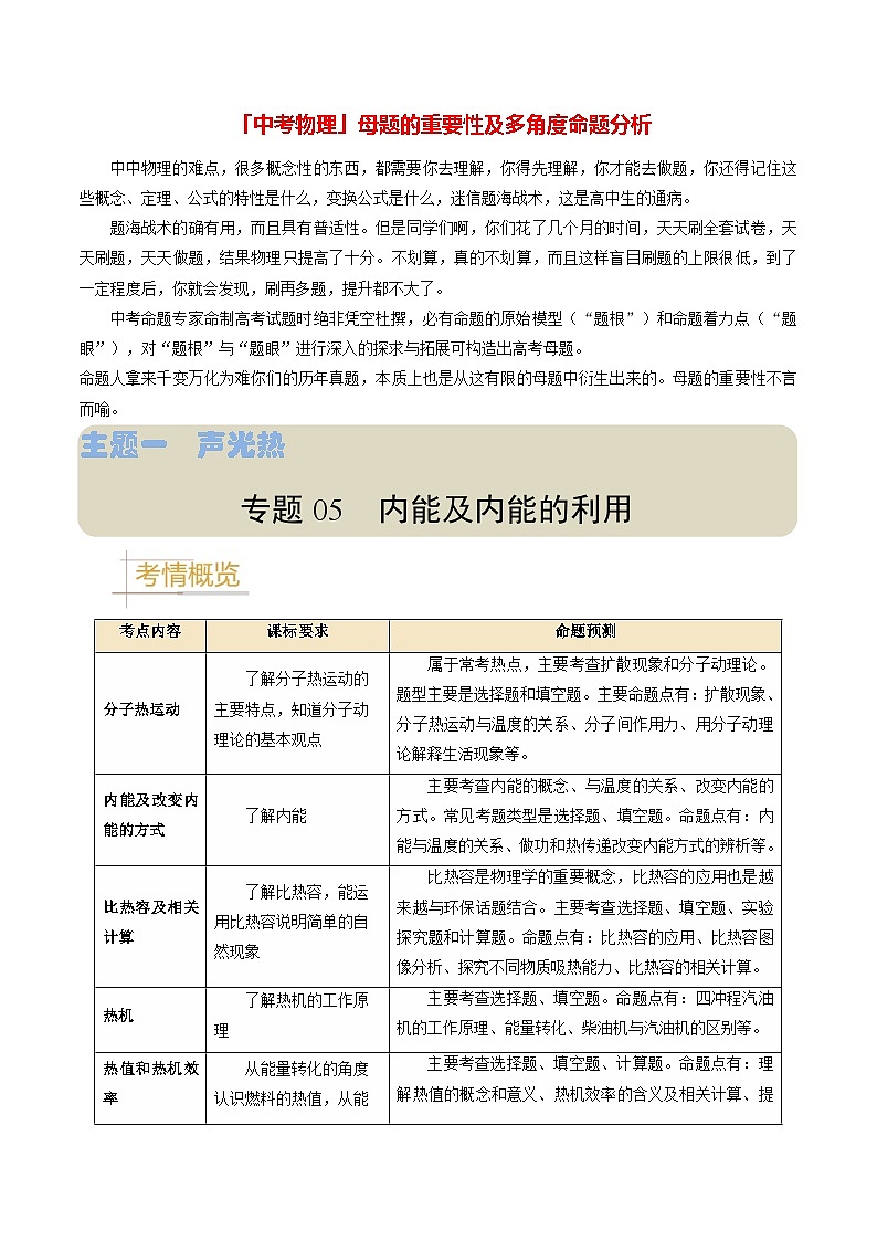
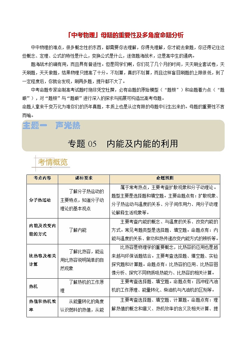
考点内容
课标要求
命题预测
分子热运动
了解分子热运动的 主要特点,知道分子动理论的基本观点
属于常考热点,主要考查扩散现象和分子动理论。题型主要是选择题和填空题。主要命题点有:扩散现象、分子热运动与温度的关系、分子间作用力、用分子动理论解释生活现象等。
内能及改变内能的方式
了解内能
主要考查内能的概念、与温度的关系、改变内能的方式。常见考题类型是选择题、填空题。命题点有:内能与温度的关系、做功和热传递改变内能方式的辨析等。
比热容及相关计算
了解比热容,能运用比热容说明简单的自然现象
比热容是物理学的重要概念,比热容的应用也是越来越与环保话题结合。主要考查选择题、填空题、实验探究题和计算题。命题点有:比热容的应用、比热容图像分析、探究不同物质吸热能力、比热容的相关计算。
热机
了解热机的工作原理
主要考查选择题、填空题。命题点有:四冲程汽油机的工作原理、能量转化、柴油机与汽油机的区别等。
热值和热机效率
从能量转化的角度认识燃料的热值,从能量转化和转移的角度认识效率
主要考查选择题、填空题、计算题。命题点有:理解热值的概念和意义、热机效率的含义及相关计算、提高热机效率的方法等。
能量的转化和守恒
知道能量守恒定律,列举日常生活中能量守恒的实例,有用能量转化与守恒的观点分析问题的意识。
主要考查选择题、填空题。命题点有:辨析能量转化和转移的实例、用能量守恒定律解释生活中的现象。
特别提醒:
1.对扩散现象的认识和理解
(1)扩散的快慢与物体的温度有关。温度越高,扩散进行得越快,反之越慢。
(2)扩散现象表明:一切物质的分子都在不停地做无规则的运动;分子之间存在着间隙。
2.利用分子动理论解释现象
(1)一是要将分子与宏观物体区分开,分子很小,用肉眼根本观察不到;
(2)注意分析题目中的主体是不是运动的分子;
(3)明确分子的运动是不受任何外力影响而进行的,而宏观物体的运动是受外力影响的结果。
解题技巧:
1.热量与内能的关系
(1)物体吸收热量时内能增加,放出热量时内能减少,因此热量是物体内能变化的量度。热量的单位和内能的单位一样,也是焦耳。
(2)不能说某物体“含有”或“具有”多少热量,只能说某物体在热传递过程中吸收或放出多少热量。
(3)热传递可以改变物体的内能,使内能增加或减少,但温度不一定改变(如晶体的熔化、凝固过程),即物体吸热,内能会增加,物体放热,内能会减少,但物体的温度不一定发生改变
2.区分两种改变物体内能的方法
做功改变物体的内能的实质是能量的转化,即内能的变化是由于内能与机械能之间的相互转化引起的,对物体做功时机械能转化为内能,则物体内能增加,物体对外做功时内能转化为机械能,则物体内能减少;而热传递改变物体的内能的实质是能量的转移,即内能从一个物体转移到另一个物体,或者从同一个物体的高温部分转移到低温部分,无其他能量参与,能量的种类没有变化。
物质
加热时间/min
消耗酒精/g
末温度/℃
物质
加热时间/min
消耗酒精/g
末温度/℃
食用油
1
0. 5
54
水
1
0. 5
35
2
1. 0
88
2
1. 0
50
3
1. 5
122
3
1. 5
65
解题技巧:
1.理解比热容的概念
(1)比热容是物质本身的一种性质,每种物质都有自己的比热容;
(2)比热容的大小只决定于物质本身,与物体质量的大小、温度改变的多少、物体吸收或放出热量的多少无关,但是同种物质在不同物态时的比热容一般不同
2.水的比热容大的应用
(1)冷却或取暖。由于水的比热容较大,在一般情况下,一定质量的水升高(或降低)一定的温度而吸收(或放出)的热量比相同质量的其他物质升高(或降低)相同的温度吸收(或放出)的热量多,所以我们利用水作冷却剂或取暖。
(2)一定质量的水吸收(或放出)较多的热量而自身的温度却改变不多,这一点有利于调节气候。
3.物体在热传递过程中吸收或放出热量的多少可以用公式来表示。用Q表示吸收或放出的热量,c表示物质的比热容,m表示物体的质量,t0表示物体的初温,t表示物体的末温,则物体吸收的热量为,物体放出的热量为。
解题技巧
1.判断四个冲程的方法
判断四个冲程的关键是看两个气门的关闭情况和活塞的运动方向。
汽油机的工作过程
冲程名称
吸气冲程
压缩冲程
做功冲程
排气冲程
进气门开闭情况
打开
关闭
关闭
关闭
排气门开闭情况
关闭
关闭
关闭
打开
活塞运动方向
向下
向上
向下
向上
冲程的作用
吸入汽油和空气的混合物
压缩汽油和空气混合物,使其压强增大,温度升高
在压缩冲程末,火花塞放电点燃燃料,产生高温高压燃气。高温高压燃气推动活塞做功,通过连杆带动曲轴转动
排出废气
能的转化
无能量转化
压缩汽油和空气的混合物,机械能转化成内能
燃料燃烧,化学能转化成燃气的内能;燃气推动活塞做功,内能转化成机械能
无能量转化
联系
①每个工作循环中,活塞往复运动两次,曲轴和飞轮转动两周,完成—个做功冲程
②在—个工作循环中,只有做功冲程燃气对外做功,其他3个辅助冲程,依靠飞轮的惯性完成,不但不做功,还要消耗机械能
2.汽油机与柴油机的比较
汽油机在汽缸顶部有火花塞,而柴油机没有,但有喷油嘴,并且汽油机上的火花塞与柴油机上的喷油嘴的工作时刻都是压缩冲程末。在吸气冲程中,汽油机吸入汽缸的是汽油和空气的混合物,而柴油机吸入的只有空气。在压缩冲程中,柴油机的温度更高,压强更大,因此导致它们的点火方式不同。
解题技巧
1.热值和密度、比热容等物理量一样,是燃料本身的一种性质,它只与燃料的种类有关,与燃料的质量、体积、放热多少、燃烧时间长短、燃料是否完全燃烧都无关。
2.热机的效率:,其中指用来做有用功的能量,指燃料完全燃烧释放的能量。
解题技巧
1.能量转化和守恒定律是自然界中普遍定律之一。
2.通过做功可以使能量转化,做功越多能量转化越多;通过热传递可以使能量转移。转化和转移是不一样的:能量转化过程中,能量的形式发生变化;能量转移过程中,能量的形式不变。
物质
初温/℃
加热时间/min
末温/℃
水
20
4
30
煤油
20
4
40
专题07 质量与密度-备战2024年中考物理真题题源解密(全国通用): 这是一份专题07 质量与密度-备战2024年中考物理真题题源解密(全国通用),文件包含专题07质量与密度-备战2024年中考物理真题题源解密全国通用原卷版docx、专题07质量与密度-备战2024年中考物理真题题源解密全国通用解析版docx等2份试卷配套教学资源,其中试卷共30页, 欢迎下载使用。
专题06 机械运动-备战2024年中考物理真题题源解密(全国通用): 这是一份专题06 机械运动-备战2024年中考物理真题题源解密(全国通用),文件包含专题06机械运动-备战2024年中考物理真题题源解密全国通用原卷版docx、专题06机械运动-备战2024年中考物理真题题源解密全国通用解析版docx等2份试卷配套教学资源,其中试卷共26页, 欢迎下载使用。
专题01 声现象-备战2024年中考物理真题题源解密(全国通用): 这是一份专题01 声现象-备战2024年中考物理真题题源解密(全国通用),文件包含专题01声现象-备战2024年中考物理真题题源解密全国通用原卷版docx、专题01声现象-备战2024年中考物理真题题源解密全国通用解析版docx等2份试卷配套教学资源,其中试卷共30页, 欢迎下载使用。

