广东省深圳市人大附中深圳学校2023-2024学年高一上学期期中考试化学试题(原卷版+解析版)
展开说明:本试卷有2道大题20道小题,共8页,考试用时75分钟,满分100分,请在答题卡上作答,选择题用2B铅笔填涂,要求把选项填黑填满,主观题用0.5黑色签字笔答题,主观题要答写在对应题框内,不在框内答题无效。
可能用到的相对原子质量:H 1 C 12 O 16 Na 23 Cl 35.5
一、选择题:本题共16个小题,共44分.第1~10小题,每小题2分;第11~16小题,每小题4分。在每小题给出的四个选项中,只有一项是符合题目要求的。
1. 辛勤劳动才能创造美好生活。下列劳动场景中,不涉及氧化还原反应的是
A. 冶炼钢铁B. 海水晒盐C. 古法酿酒D. 用过氧化物消毒
【答案】B
【解析】
【详解】A.冶炼钢铁,铁元素的化合价发生变化,存在元素的化合价变化,涉及氧化还原反应,故A不选;
B.海水晒盐,是利用蒸发原理,属于物理变化,不涉及氧化还原反应,故B选;
C.古法酿酒,淀粉水解生成葡萄糖,葡萄糖转化为酒精,C元素的化合价变化,为氧化还原反应,故C不选;
D.过氧化物具有强氧化性,用过氧化物消毒,涉及氧化还原反应,故D不选;
故选:B。
2. 下列物质的保存方法,与其化学性质无关的是
A. 金属钠保存在煤油中B. 过氧化钠需保持干燥密闭保存
C. 浓盐酸需密闭保存D. 新制氯水密闭存放于棕色瓶中
【答案】C
【解析】
【详解】A.金属钠的化学性质活泼,与空气中的氧气和水反应,需保存在煤油中,A不符合题意;
B.过氧化钠与水反应生成氢氧化钠和氧气,故过氧化钠需保持干燥密闭保存,B不符合题意;
C.浓盐酸易挥发需密闭保存,C符合题意;
D.氯气与水反应:且次氯酸易分解,故新制氯水密闭存放于棕色瓶中,D不符合题意;
故选C。
3. 化学与生活密切相关,下列描述合理的是
A. 纯碱可用于治疗胃酸过多B. 可作潜水艇中的供氧剂
C. 生石灰可作为食品包装中的抗氧化剂D. 漂白粉可用于食品漂白
【答案】B
【解析】
【详解】A.纯碱是碳酸钠的俗称,碳酸钠的碱性强,会破坏胃液的酸度导致消化不良,所以碳酸钠不能用于治疗胃酸过多,故A错误;
B.过氧化钠能与人体呼出的二氧化碳、水蒸气反应生成氧气,所以过氧化钠可作潜水艇中的供氧剂,故B正确;
C.生石灰是氧化钙的俗称,氧化钙没有还原性,不能与空气中的氧气反应,所以不能用作食品包装中的抗氧化剂,故C错误;
D.漂白粉的有效成分次氯酸钙具有强氧化性,能使有机色质不褪色,可用作棉、麻、纸浆、丝纤维织物的漂白,但不能用于食品漂白,故D错误;
故选B。
4. 最近,华为Mate60 Pr上市,其搭载的新型麒麟9000s芯片,突破了美国的芯片封锁,实现了智能手机5G芯片国产化.晶体硅(单质)是芯片的主要成分之一。下列有关说法正确的是
A. 晶体硅是一种性能优良的半导体材料,它属于非电解质
B. 晶体硅、无定形硅是硅元素的同素异形体,二者结构不同
C. 光刻胶是制造芯片的关键材料,光刻胶(金属氧化物纳米颗粒)是一种胶体
D. 工业粗硅的冶炼方法为,在该反应中作还原剂
【答案】B
【解析】
【详解】A.硅单质,既不属于电解质也不属于非电解质,A错误;
B.晶体硅、无定形硅是硅元素的同素异形体,二者结构不同,B正确;
C.光刻胶(金属氧化物纳米颗粒)是纯净物,不是胶体,C错误;
D.中Si元素化合价降低,得电子,作氧化剂,D错误;
故选B。
5. 分类是认识和研究物质及其变化的一种常用科学方式,分类观也是高中化学学科六大基本观念之一,下列几组分类中合理的是
A. AB. BC. CD. D
【答案】C
【解析】
【详解】A.氧化铝是两性氧化物,不是酸性氧化物,故A错误;
B.氯水为混合物,混合物既不是电解质也不是非电解质;冰水混合物的成分唯一,是纯净物,不是混合物,故B错误;
C.二氧化硅是酸性氧化物、氢氧化钾是碱、水是电解质、雾霾是混合物,故C正确;
D.一氧化碳是不成盐氧化物,不是酸性氧化物;氨气是气态氢化物,不是碱,故D错误;
故选C。
6. 为从粗食盐水中除去Ca2+、Mg2+、SO等离子,以制得精盐水,可选用氢氧化钡溶液、稀盐酸和碳酸钠溶液三种试剂,按如图步骤操作:
以下说法正确的是
A. 物质B是氢氧化钡溶液
B. ①中加入过量A溶液的主要目的是为了除尽Mg2+、SO
C. 操作Ⅰ的名称是蒸发
D. ③中发生的反应只有2H++CO=H2O+CO2↑
【答案】B
【解析】
【分析】要除去Ca2+、Mg2+、SO,第一步是加入过量的Ba(OH)2溶液,目的是除尽Mg2+、SO;第二步是加入过量的Na2CO3溶液,目的是除尽Ca2+和过量的Ba2+;操作 Ⅰ 的名称是过滤,此时滤液中剩余的离子有Na+、Cl-、CO、OH-;第三步是加入过量盐酸,除去CO、OH-,煮沸的目的是让多余的盐酸挥发。据此分析。
【详解】A.由以上分析可知物质B因为碳酸钠溶液,故A错误;
B.由上述分析可知第一步加足量的氢氧化钡溶液的目的是除尽镁离子和硫酸根离子,故B正确;
C.操作I的目的是将生成的沉淀过滤分离出去,应为过滤操作,故C错误;
D.第三步是加入过量盐酸,除去CO、OH-,发生的反应2H++CO=H2O+CO2↑和H++OH-=H2O,故D错误;
故选:B。
7. “类推”是化学学习的一种重要方法。下列类推不正确的是
A. 已知通入溶液中先变浑浊后澄清,通入溶液中也先变浑浊后澄清
B. 已知与反应为:,则与反应也为:
C. 已知能溶于盐酸且溶液变澄清,也能溶于硝酸且溶液变澄清
D. 已知Na能与反应生成NaOH,K也能与反应生成KOH
【答案】B
【解析】
【详解】A.和性质相似,通入溶液变浑浊,则通入溶液也会变浑浊,故A正确;
B.具有还原性,具有氧化性,与反应生成Na2SO4,故B错误;
C.能溶于盐酸生成氯化钡、二氧化碳和水,也能溶于硝酸生成硝酸钡、二氧化碳和水,故C正确;
D.Na和K都是碱金属,Na能与反应生成NaOH,K也能与反应生成KOH,故D正确;
故选B。
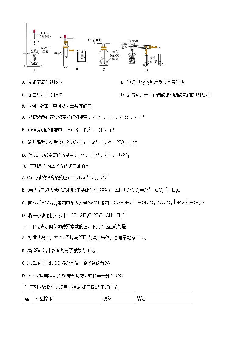
8. 下列实验能够达到相应目的的是
A. 制备氢氧化铁胶体B. 验证和水反应是否放热
C. 除去中的HClD. 装置可用于比较碳酸钠和碳酸氢钠的热稳定性
【答案】B
【解析】
【详解】A.氯化铁饱和溶液与氢氧化钠溶液反应生成氢氧化铁沉淀,则题给装置无法到达制备氢氧化铁胶体的实验目的,故A错误;
B.若过氧化钠与水反应为放热反应,反应放出的热量会使大试管中气体受热膨胀,导致U型管中红墨水左低右高,则题给装置能达到验证过氧化钠和水反应是否放热的实验目的,故B正确;
C.二氧化碳和氯化氢气体都能与碳酸钠溶液反应,则题给装置不能达到除去二氧化碳中的氯化氢的实验目的,故C错误;
D.碳酸氢钠受热分解生成碳酸钠、二氧化碳和水,二氧化碳能使澄清石灰水变混浊,则比较碳酸钠和碳酸氢钠的热稳定性时,碳酸氢钠应放在间接受热的小试管中,故D错误;
故选B。
9. 下列几组离子中可以大量共存的是
A. 能使紫色石蕊试液变红的溶液中:、、、
B. 澄清透明的溶液中:、、、
C. 滴加酚酞试剂后变红的溶液中:、、、
D. 使pH试纸变蓝的溶液中:、、、
【答案】C
【解析】
【详解】A.能使紫色石蕊试剂变红的溶液呈酸性,H+、Cl-、ClO-会发生氧化还原反应,生成Cl2等,不能大量共存,故A不选;
B.澄清透明的溶液中、、会发生氧化还原反应,不能大量共存,故B不选;
C.滴加酚酞试剂后变红的溶液呈碱性,、、、与OH-都不发生反应,能大量共存,故C选;
D.使pH试纸变蓝的溶液呈碱性,和OH-会发生反应,不能大量共存,故D不选;
故选C。
10. 下列反应的离子方程式正确的是
A. Cu与硝酸银溶液反应:
B. 用醋酸溶液去除锅炉水垢(主要成分):
C. 向溶液中加入过量NaOH溶液:
D. 将一小块钠投入水中:
【答案】C
【解析】
【详解】A.Cu与硝酸银溶液反应生成硝酸铜和银单质,离子方程式为:,A错误;
B.醋酸是弱酸,在离子方程式中不能拆,B错误;
C.向溶液中加入过量NaOH溶液生成碳酸钙沉淀、碳酸钠和水,离子方程式为:,C正确;
D.钠和水反应生成氢氧化钠和氢气,离子方程式为:,D错误;
故选C。
11. 用NA表示阿伏加德罗常数的值,下列叙述正确的是
A. 标准状况下,22.4L与的混合气体,总电子数为10NA
B. 78g中含有的离子总数为4 NA
C. 11.2L的和CO混合气体,原子总数为NA
D. 1ml与足量的Fe充分反应,转移电子数为3 NA
【答案】A
【解析】
【详解】A.和的电子数都是10,标准状况下,22.4L与的混合气体的物质的量为1ml,总电子数为10NA,故A正确;
B.中含有2个Na+和1个O,78g的物质的量为1ml,含有的离子总数为3 NA,故B错误;
C.没有说明气体所处的温度和压强,无法计算11.2L的和CO混合气体的物质的量,故C错误;
D.1ml与足量的Fe充分反应生成mlFeCl3,Cl元素由0价下降到-1价,转移电子数为2 NA,故D错误;
故选A。
12. 下列实验操作、现象、结论(或解释)均正确的是
A. AB. BC. CD. D
【答案】C
【解析】
【详解】A.Na与硫酸铜溶液反应生成硫酸钠、氢氧化铜、氢气,不能置换出Cu,故A错误;
B.用洁净铂丝蘸取溶液在酒精灯火焰上灼烧并观察,火焰呈黄色,说明溶液中的金属元素有钠元素,还可能含有其它元素,故B错误;
C.、和Ca(OH)2溶液反应都生成CaCO3沉淀,澄清石灰水不适用于鉴别、溶液,故C正确;
D.将氯气通入紫色石蕊试液,溶液紫色先变红,后褪色,则氯气与水反应生成酸性物质HCl和具有漂白性的HClO,故D错误;
故选C。
13. 如图是氯元素常见物质的“价―类”二维图,f和g为钠盐,下列推断不合理的是
A. 一定条件下,a与f,a与g均可生成bB. f溶液的酸碱性可用pH试纸测定
C. c溶于水能生成e,c是酸性氧化物D. 可存在a→b→d→f→b→a的转化关系
【答案】B
【解析】
【分析】由图可知,a是HCl、b是Cl2、c是Cl2O7、d是HClO、e是HClO4、f是NaClO、g是NaClO3,以此解题。
【详解】A.a是HCl具有还原性,f是NaClO、g是NaClO3具有氧化性,Cl发生归中反应可生成Cl2,故A正确;
B.f是NaClO,NaClO溶液中存在HClO具有漂白性,不能用pH试纸测定,故B错误;
C.c和e都是+7价的氯元素,其氧化物溶于水得到对应的酸,c是Cl2O7能与强碱溶液反应生成正盐和水,是酸性氧化物,故C正确;
D.HCl和二氧化锰反应转化为氯气,氯气和水反应生成HClO,HClO与NaOH反应生成NaClO,NaClO和盐酸反应生成HClO,Cl2和H2反应生成HCl,可实现转化,故D正确;
故选B。
14. 在酸性环境中几种离子之间会发生如下转化:
下列说法中不正确的是
A. 按离子的还原性从弱到强排列,顺序应该是Ce3+<Mn2+<Fe2+<I-
B. 反应可能会发生
C. 在反应③中Fe3+作为氧化剂
D. Fe3+与I-可以共存
【答案】D
【解析】
【详解】A.反应①中,还原性Ce3+<Mn2+,反应②中,还原性Mn2+<Fe2+,反应③中,还原性Fe2+<I-,则按离子的还原性从弱到强排列,顺序应该是Ce3+<Mn2+<Fe2+<I-,A正确;
B.因为还原性Mn2+<I-,则反应可能会发生,B正确;
C.在反应③中,2Fe3++2I-=2Fe2++I2,则Fe3+作为氧化剂,C正确;
D.由反应2Fe3++2I-=2Fe2++I2可知,Fe3+与I-能发生氧化还原反应,不能大量共存,D不正确;
故选D
15. 常用作食盐中的补碘剂,可用“氯酸钾四化法”制备,该方法的第一步反应为:。下列说法正确的是
A. 为还原产物
B. 产生5.6L(标准状况)时,转移5ml电子
C. 可用澄清石灰水吸收反应产生的制备漂白粉
D. 反应中氧化剂和还原剂的物质的量之比为6∶11
【答案】B
【解析】
【详解】A.I2中I元素化合价升高发生氧化反应生成KH(IO3)2,KH(IO3)2为氧化产物,故A错误;
B.I2中I元素化合价由0升高为+5,根据方程式可知,生成3mlCl2转移60ml电子,生成产生 11.2 L(标准状况)Cl2时,Cl2的物质的量为=0.25ml,转移 5 ml e-,故B正确;
C.用石灰乳吸收Cl2制备漂白粉,故C错误;
D.I2中I元素化合价升高,I2是还原剂,KClO3中Cl元素化合价降低, KClO3是氧化剂,反应中氧化剂和还原剂的物质的量之比为 11:6,故D错误;
故选B。
16. 离子的摩尔电导率可用来衡量电解质溶液中离子导电能力的强弱,摩尔电导率越大,离子在溶液中的导电能力越强。已知Ca2+、OH-、的摩尔电导率分别为0.60、1.98、0.45据此可判断,向饱和的澄清石灰水中通入过量的二氧化碳,溶液导电能力随二氧化碳通入量的变化趋势正确的是
A. B. C. D.
【答案】D
【解析】
【分析】向澄清石灰水中通入过量的CO2,先生成碳酸钙沉淀,钙离子、氢氧根离子浓度在减少,后沉淀溶解生成碳酸氢钙溶液,钙离子、碳酸氢根离子的浓度在增大,钙离子的浓度与原来相等,碳酸氢根离子的浓度与原来氢氧根离子浓度相等,但OH-的摩尔导电率大于HCO3-的摩尔电导率来分析。
【详解】向澄清石灰水中通入过量的CO2,先生成碳酸钙沉淀,钙离子、氢氧根离子浓度在减少,溶液导电能力减弱,后沉淀溶解生成碳酸氢钙溶液,钙离子、碳酸氢根离子的浓度在增大,钙离子的浓度与原来相等,碳酸氢根离子的浓度与原来氢氧根离子浓度相等,但OH-的摩尔导电率大于HCO3-的摩尔电导率,所以最后溶液的导电性小于原来,最后不变;
故选D。
二、填空题(共56分)
17. 生活中离不开化学,家庭厨卫中有许多中学化学常见的物质,括号内为厨卫商品的主要成分:
①食盐(NaCl);②料酒(乙醇);③食醋(乙酸);④碱面();⑤小苏打();⑥84消毒液(NaClO);⑦洁厕灵(HCl);⑧净水剂(明矾);⑨铁锅(Fe)
回答下列问题:
(1)明矾的化学式为,属于______(填“纯净物”或“混合物”)。
(2)小苏打的主要成分,在水溶液的电离方程式:______。
(3)厨卫用品的主要成分(括号内的物质)是电解质的有______(填序号,下同),是非电解质的有______,能够导电的有______。
(4)⑥和⑦不能混用,原理为______(用化学反应方程式表示)。
(5)已知和碱反应生成,故为酸性氧化物,与酸反应生成,故为碱性氧化物.可以形成两种盐:、(微溶物),则属于______氧化物(填“酸性”或“碱性”、“两性”、“不成盐”).写出与浓NaOH溶液反应的化学反应方程式:______。
【答案】(1)纯净物 (2)
(3) ①. ①③④⑤⑥⑦⑧ ②. ② ③. ⑨
(4)NaClO+2HCl=NaCl+Cl2↑+H2O
(5) ① 两性 ②. TiO2+2NaOH=Na2TiO3+H2O
【解析】
【小问1详解】
明矾是一种复盐,为纯净物。
【小问2详解】
为弱酸的酸式盐,因此电离方程式为:。
【小问3详解】
在水溶液中或熔融状态下能导电的化合物为电解质,在水溶液中和熔融状态下都不能导电的化合物为非电解质,因此①③④⑤⑥⑦⑧为电解质,②为非电解质,⑨可以导电。
【小问4详解】
84消毒液是次氯酸钠(NaClO),洁厕灵的主要成分是盐酸(HCl),氯离子和次氯酸跟离子在酸性作用下可以发生氧化还原反应生成氯气,化学方程式为:NaClO+2HCl=NaCl+Cl2↑+H2O。
【小问5详解】
由于既能与酸反应,又能与碱反应,因此为两性氧化物;与浓NaOH溶液反应的化学方程式为:TiO2+2NaOH=Na2TiO3+H2O。
18. 某化学兴趣小组发现有一瓶无色澄清透明溶液,已知其只含下列离子中的若干种,且每种离子的物质的量浓度相等:、、、、、、、、,分别取100ml溶液进行以下4组实验:
①向其中加入过量盐酸,滴加过程中均无气泡和沉淀生成。
②用pH试纸检测溶液呈碱性。
③做焰色试验,发现火焰呈黄色。
④加入足量溶液,产生白色沉淀。
(1)由步骤①可以判断一定不存在的离子有______。(填离子符号,下同)
(2)由以上实验操作能够判断的阳离子一定有______。
(3)①根据电中性原则能否确定含有:______(填“能”或“不能”);
②请设计实验检验:______;
③书写检验的离子方程式:______。
(4)取实验①的酸性溶液加入铜片,产生气泡,经测定该气体为NO,溶液变蓝,请写出该反应的离子方程式:______。
【答案】(1)、
(2)、
(3) ①. 能 ②. 取少量原溶液于洁净的试管中,加入足量的稀HNO3酸化,再滴加几滴AgNO3溶液,若产生白色沉淀,则证明原溶液中有 ③. Ag++Cl-=AgCl
(4)8H++2NO+3Cu=2NO↑+4H2O+3Cu2+
【解析】
【分析】溶液无色澄清透明,可排除的存在,加过量盐酸无气泡和无沉淀,则无、,溶液呈碱性,说明有,焰色反应呈黄色说明有,加入有白色沉淀说明有,根据离子数目相等和溶液呈电中性,可知应该还存在和,无,据此作答。
【小问1详解】
溶液无色澄清透明,可排除的存在,加过量盐酸无气泡无沉淀,则无、。
【小问2详解】
焰色反应呈黄色说明一定有,加入足量溶液有白色沉淀说明有。
【小问3详解】
①根据分析,有和、,依据电中性原理,所以一定要有和;
②检验的方法为取少量原溶液于洁净的试管中,加入足量的稀HNO3酸化,再滴加几滴AgNO3溶液,若产生白色沉淀,则证明原溶液中有;
③检验的离子方程式为:Ag++Cl-=AgCl。
【小问4详解】
依据现象,发生反应为稀硝酸和铜的反应,其离子方程式为:8H++2NO+3Cu=2NO↑+4H2O+3Cu2+。
19. Ⅰ.钠是典型的金属元素,钠的化合物具有广泛的用途。请回答以下问题:
(1)15.6g溶于水中配制成2L的溶液,其中,则X的摩尔质量为______。
(2)易溶于水且溶解时吸热,有咸味,遇酸易放出气体,人误食会中毒.已知能发生如下反应:。上述反应中HI在反应中体现的性质为______。标况下,每生成11.2L的NO气体,转移的电子数约为______个。
(3)某届奥运会期间,由于工作人员将84消毒液(有效成分NaClO)与双氧水两种消毒剂混用,导致游泳池藻类快速生长,池水变绿。一种可能的原因是NaClO与反应产生促进藻类快速生长。该反应说明氧化性:NaClO______(填“>”或“<”);当参加反应的NaClO和的个数比为1∶1时,该反应的还原产物为______(填字母序号)。
A. B. C. D.NaCl E.NaClO
Ⅱ.化工专家侯德榜发明的侯氏制碱法为我国经济发展做出了重要贡献。侯氏制碱法的工艺流程图如下:
(4)工艺流程中“碳酸化”时发生主要反应的化学方程式为______。
(5)流程中可循环利用的物质为______(填化学式)。
(6)产品分析:把5.8g含有少量NaCl杂质的样品与足量稀硫酸反应后,产生的气体先通过足量浓硫酸,再通过足量,增重1.4g,则产品纯度为______(用百分数表示,保留到小数点后1位)。
【答案】(1)32g/ml
(2) ①. 还原性 ②. 3.01×1023
(3) ①. > ②. D
(4)NaCl+NH3+CO2+H2O=NaHCO3↓+NH4Cl
(5)CO2 (6)914%
【解析】
【分析】饱和食盐水通入氨气制得饱和氨盐水,通入二氧化碳反应生成碳酸氢钠沉淀和氯化铵,过滤,母液1中含有氯化铵,过滤出的碳酸氢钠加热煅烧生成碳酸钠。
【小问1详解】
中含有2个Na+,15.6g溶于水中配制成2L的溶液,其中,n(Na+)=2L×0.2ml/L=0.4ml,则15.6g 的物质的量为0.2ml,的摩尔质量为=78g/ml,X的摩尔质量为(78-23×2)g/ml=32g/ml。
【小问2详解】
中I元素化合价上升,HI在反应中体现性质为还原性,标况下11.2LNO气体的物质的量为0.5ml,该反应中N元素由+3价下降到+2价,转移的电子数约为0.5×6.02×1023=3.01×1023个。
【小问3详解】
NaClO与反应产生和NaCl,O元素化合价上升,NaClO作氧化剂,H2O2作还原剂,说明氧化性:NaClO>,当参加反应的NaClO和的个数比为1∶1时,O元素化合价上升了2,则NaClO中Cl元素化合价要下降2为-1价,则该反应的还原产物为NaCl,故选D。
【小问4详解】
工艺流程中碳酸化时,饱和氨盐水和二氧化碳反应生成氯化铵和碳酸氢钠沉淀,发生反应的化学方程式为:NaCl+NH3+CO2+H2O=NaHCO3↓+NH4Cl。
【小问5详解】
根据流程图,循环使用的物质是CO2。
【小问6详解】
二氧化碳气体与Na2O2反应生成碳酸钠和氧气,反应的化学方程式为2Na2O2+2CO2 = 2Na2CO3 +O2,设反应产生二氧化碳的质量为xml,增重1.4g,则x×44g/ml-0.5x×32g/ml=1.4g,x=0.05ml,根据碳元素守恒,碳酸钠的物质的量为005ml,产品纯度为=91.4%。
20. Ⅰ.如图所示,根据实验室制取氯气的原理制备氯气并进行性质验证,回答下列问题:
(1)装置A的名称为______,甲装置中发生反应的离子方程式为______。
(2)利用装置丙制取饱和氯水,并测其pH。
①证明氯水已饱和的现象是______。
②若撤去装置乙,直接将装置甲和丙相连,这样做对实验测定结果的影响是______。
Ⅱ.制备HClO溶液,可将氯气和空气(空气中所有成分不参与反应)按体积比1∶3混合后通入含水8%的悬浊液中制备,并用水吸收制备HClO溶液,实验过程如图所示(夹持装置未画出)。
已知:①极易溶于水并与水反应生成HClO;
②的沸点为3.8℃,42℃以上分解为和。
(3)A瓶中通入的是纯净的,写出装置A的两个作用______。
(4)装置B中每生成1ml转移的电子为______ml。
(5)有同学提出B装置外围最好加一个水浴加热装置,控制温度范围在______之间,则效果会更好。
(6)装置C中发生的化学反应方程式为______。
【答案】(1) ①. 分液漏斗 ②. MnO2+4H++2Cl—Mn2++Cl2↑+2H2O
(2) ①. 丙中液体呈淡黄绿色,且液面上方充满黄绿色气体,丁中有黄绿色气体进入 ②. 使测定的pH减小
(3)降低氯气溶解度,观察气流流出速率;使空气和氯气充分混合得到体积比为1:3混合气体
(4)2 (5)3.8℃~42℃
(6)Cl2O+H2O=2HClO
【解析】
【分析】由实验装置图可知,装置甲中二氧化锰和浓盐酸加热反应制取氯气,装置乙中盛有的饱和食盐水用于吸收氯气中氯化氢,装置丙中氯气和水反应制取饱和氯水,装置丁中盛有的氢氧化钠溶液吸收氯气,防止污染空气;装置A中盛有的饱和食盐水用于控制氯气和空气的流速,使氯气和空气充分混合,装置B中混合气体中的氯气与碳酸钠溶液制备一氧化二氯,装置C中一氧化二氯与水反应制备次氯酸,装置D中盛有的碱石灰用于吸收氯气,防止污染空气。
【小问1详解】
由实验装置图可知,装置A为分液漏斗;由分析可知,置甲中发生的反应为二氧化锰和浓盐酸加热反应生成氯化锰、氯气和水,反应的离子方程式为MnO2+4H++2Cl—Mn2++Cl2↑+2H2O,故答案为:分液漏斗;MnO2+4H++2Cl—Mn2++Cl2↑+2H2O;
【小问2详解】
①氯气溶于水反应得到淡黄绿色饱和氯水时,再通入的氯气不可能溶于水,所以丙中液体呈淡黄绿色,且液面上方充满黄绿色气体,丁中有黄绿色气体进入说明氯水已饱和,故答案为:丙中液体呈淡黄绿色,且液面上方充满黄绿色气体,丁中有黄绿色气体进入;
②若撤去装置乙,直接将装置甲和丙相连,挥发出的氯化氢未用饱和食盐水除去会溶于水,使得溶液中氢离子浓度增大,导致氯水酸性增强,测定结果pH偏小,故答案为:使测定的pH减小;
【小问3详解】
由分析可知,装置A中盛有的饱和食盐水的作用是减少氯气的溶解度,通过气泡逸出的快慢控制氯气和空气的流速,使氯气和空气充分混合得到体积比为1:3混合气体,故答案为:降低氯气溶解度,观察气流流出速率;使空气和氯气充分混合得到体积比为1:3混合气体;
【小问4详解】
由分析可知,装置B中混合气体中的氯气与碳酸钠溶液制备一氧化二氯,反应的化学方程式为2Cl2+Na2CO3=NaCl+ Cl2O+CO2,反应中氯元素的化合价即升高被氧化又降低被还原,氯气即是氧化剂还原剂,将反应生成1ml一氧化二氯时,转移2ml电子,故答案为:2;
【小问5详解】
由题给信息可知,一氧化二氯的沸点为3.8℃,42℃以上分解生成氯气和氧气,所以应在B装置外围最好加一个水浴加热装置,控制温度范围在3.8℃~42℃逸出一氧化二氯,便于次氯酸的制备,故答案为:3.8℃~42℃;
【小问6详解】
由分析可知,装置C中一氧化二氯与水反应制备次氯酸,反应的化学方程式为Cl2O+H2O=2HClO,故答案为:Cl2O+H2O=2HClO。选项
酸性氧化物
碱
电解质
混合物
A
空气
B
氯水
冰水混合物
C
KOH
雾霾
D
CO
NaCl
碱石灰
选项
实验操作
现象
结论
A
将一小块金属钠加入至溶液中
溶液蓝色褪去,有红色固体出现
钠比铜还原性强,钠置换出铜
B
用洁净铂丝蘸取溶液在酒精灯火焰上灼烧并观察
火焰呈黄色
溶液中的金属元素只有钠元素
C
分别向盛有、溶液的2支试管中滴加澄清石灰水
2支试管中均出现白色沉淀
澄清石灰水不适用于鉴别、溶液
D
向新制氯水中滴加紫色石蕊试液
溶液立即褪色
新制氯水具有漂白性
广东省深圳市富源学校2023-2024学年高二上学期11月期中化学试题(原卷版+解析版): 这是一份广东省深圳市富源学校2023-2024学年高二上学期11月期中化学试题(原卷版+解析版),文件包含精品解析广东省深圳市富源学校2023-2024学年高二上学期11月期中化学试题原卷版docx、精品解析广东省深圳市富源学校2023-2024学年高二上学期11月期中化学试题解析版docx等2份试卷配套教学资源,其中试卷共28页, 欢迎下载使用。
广东省深圳市富源学校2023-2024学年高二上学期11月期中考试化学试题Word版含答案: 这是一份广东省深圳市富源学校2023-2024学年高二上学期11月期中考试化学试题Word版含答案,文件包含高二化学_2023年秋季高二年级期中考试化学试卷docx、高二化学_高二期中考试化学答案pdf等2份试卷配套教学资源,其中试卷共20页, 欢迎下载使用。
广东省深圳市罗湖外语学校2023-2024学年高一上学期期中考试化学试题含答案: 这是一份广东省深圳市罗湖外语学校2023-2024学年高一上学期期中考试化学试题含答案,共8页。试卷主要包含了单选题,实验题,计算题等内容,欢迎下载使用。

