





2024合肥六校联盟高二上学期1月期末考试生物含解析
展开2.答卷前,考生务必用黑色字迹的钢笔或签字笔填写在答题卡上,并且用2B铅笔把对应的准考证号涂黑。
3.考生必须保持答题卡的整洁,考试结束后,将答题卡收回。
第I卷 选择题(共50分)
一、选择题(每题只有一个正确答案,每题2分,共50分)
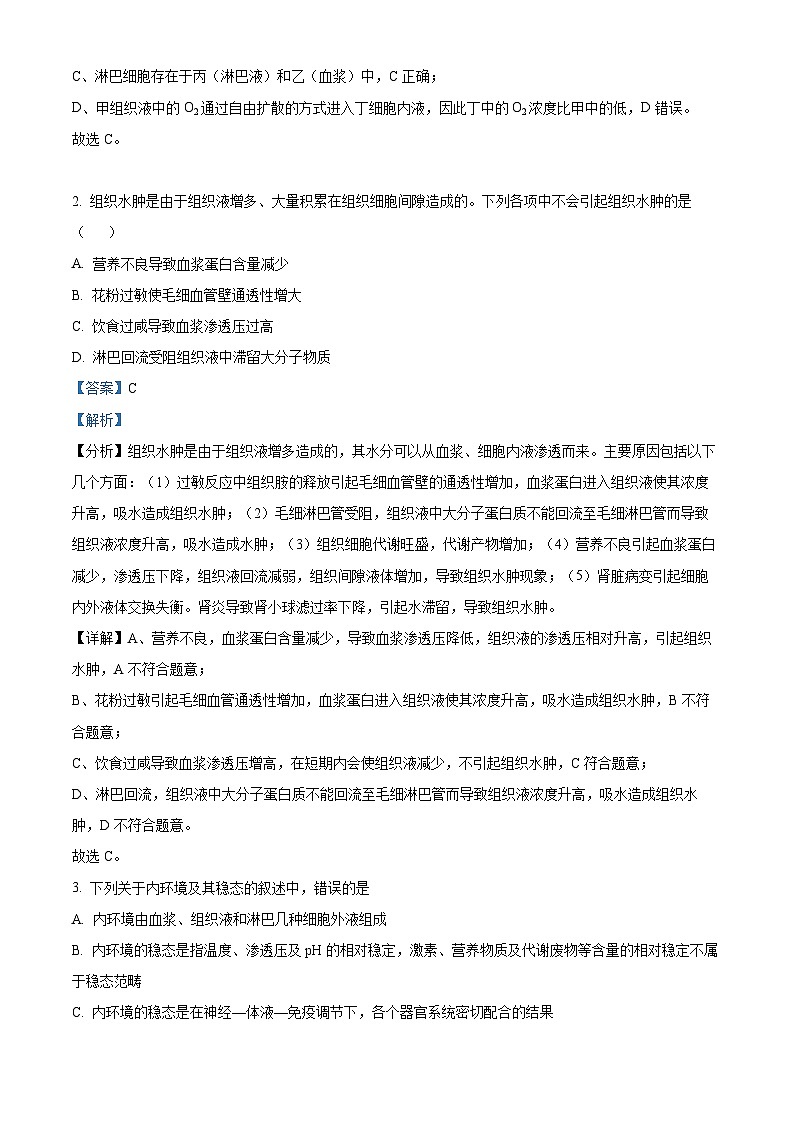
1. 下图表示人体中部分体液的关系图,则下列叙述正确的是( )
A. 毛细血管壁细胞所生活的内环境是甲
B. 乙表示细胞内液
C. 淋巴细胞可以存在于乙、丙中
D. 丁中O2浓度比甲中高
【答案】C
【解析】
【分析】人体体液包括细胞内液和细胞外液,细胞外液是人体细胞直接生活的环境,又叫内环境,由组织液、血浆和淋巴液组成。
【详解】AB、从题图可知,甲与丁及甲与乙之间物质交换是双向的,甲中的物质可以进入丙,丙中的物质可以进入乙。因此,甲是组织液,乙是血浆,丙是淋巴液,丁是细胞内液,毛细血管壁细胞所生活的内环境是组织液和血浆,AB错误;
C、淋巴细胞存在于丙(淋巴液)和乙(血浆)中,C正确;
D、甲组织液中的O2通过自由扩散的方式进入丁细胞内液,因此丁中的O2浓度比甲中的低,D错误。
故选C。
2. 组织水肿是由于组织液增多、大量积累在组织细胞间隙造成的。下列各项中不会引起组织水肿的是 ( )
A. 营养不良导致血浆蛋白含量减少
B. 花粉过敏使毛细血管壁通透性增大
C. 饮食过咸导致血浆渗透压过高
D. 淋巴回流受阻组织液中滞留大分子物质
【答案】C
【解析】
【分析】组织水肿是由于组织液增多造成的,其水分可以从血浆、细胞内液渗透而来。主要原因包括以下几个方面:(1)过敏反应中组织胺的释放引起毛细血管壁的通透性增加,血浆蛋白进入组织液使其浓度升高,吸水造成组织水肿;(2)毛细淋巴管受阻,组织液中大分子蛋白质不能回流至毛细淋巴管而导致组织液浓度升高,吸水造成水肿;(3)组织细胞代谢旺盛,代谢产物增加;(4)营养不良引起血浆蛋白减少,渗透压下降,组织液回流减弱,组织间隙液体增加,导致组织水肿现象;(5)肾脏病变引起细胞内外液体交换失衡。肾炎导致肾小球滤过率下降,引起水滞留,导致组织水肿。
【详解】A、营养不良,血浆蛋白含量减少,导致血浆渗透压降低,组织液的渗透压相对升高,引起组织水肿,A不符合题意;
B、花粉过敏引起毛细血管通透性增加,血浆蛋白进入组织液使其浓度升高,吸水造成组织水肿,B不符合题意;
C、饮食过咸导致血浆渗透压增高,在短期内会使组织液减少,不引起组织水肿,C符合题意;
D、淋巴回流,组织液中大分子蛋白质不能回流至毛细淋巴管而导致组织液浓度升高,吸水造成组织水肿,D不符合题意。
故选C。
3. 下列关于内环境及其稳态的叙述中,错误的是
A. 内环境由血浆、组织液和淋巴几种细胞外液组成
B. 内环境的稳态是指温度、渗透压及pH的相对稳定,激素、营养物质及代谢废物等含量的相对稳定不属于稳态范畴
C. 内环境的稳态是在神经—体液—免疫调节下,各个器官系统密切配合的结果
D. 内环境的稳态是机体细胞正常生活所必需的,也是机体进行正常生命活动的必要条件
【答案】B
【解析】
【详解】A、内环境由血浆、组织液和淋巴等细胞外液组成,A正确;
B、内环境的稳态是指温度、渗透压及pH的相对稳定,激素、营养物质和代谢废物等含量的相对稳定仍属于稳态范畴,B错误;
C、内环境的稳态是在神经—体液—免疫调节下,各个系统密切配合的结果,C正确;
D、内环境的稳态是机体细胞正常生活所必需要的,也是机体进行正常生命活动的必条件,D正确。
故选B
4. 神经系统对维持机体生命活动的正常进行具有重要作用。下列关于神经系统的叙述正确的是( )
A. 交感神经和副交感神经属于自主神经系统,由完整的反射弧构成
B. 副交感神经兴奋,消化腺分泌活动减弱,抑制胃肠蠕动不利于食物消化
C. 大脑、小脑共同组成人体的中枢神经系统,小脑能够维持身体平衡
D. 神经胶质细胞数量远多于神经元,并参与构成神经纤维表面的髓鞘
【答案】D
【解析】
【分析】神经系统包括中枢神经系统和外周神经系统,中枢神经系统由脑和脊髓组成,脑分为大脑、小脑和脑干;外周神经系统包括脊神经、脑神经、自主神经,自主神经系统包括交感神经和副交感神经。交感神经和副交感神经是调节人体内脏功能的神经装置,所以也叫内脏神经系统,因为其功能不完全受人类的意识支配,所以又叫自主神经系统,也可称为植物性神经系统。
【详解】A、交感神经和副交感神经都是传出神经,不是由完整的反射弧构成的,A错误;
B、交感神经对胃肠运动主要具有抑制作用,即降低胃肠平滑肌的紧张性及胃肠蠕动的频率,即交感神经兴奋使消化腺的分泌活动减弱,副交感神经兴奋使消化腺的分泌活动增强,B错误;
C、中枢神经系统包括脑和脊髓,脑包括大脑、小脑和脑干等,C错误;
D、神经胶质细胞具有支持、保护、营养和修复神经元等多种功能,可参与构成神经纤维表面的髓鞘,其数量多于神经元,D正确。
故选D。
5. 田径运动员听到啦啦队的“加油”声时会跑得更快,这一神经调节的过程是
A. 声音→感受器→传入神经→大脑皮层→传出神经→效应器
B. 声音→感受器→传入神经→脊髓→传出神经→效应器
C. 声音→感受器→传入神经→下丘脑→传出神经→效应器
D. 声音→感受器→传入神经→小脑→传出神经→效应器
【答案】A
【解析】
【分析】神经调节的基本方式是反射,其结构基础是反射弧,包括感受器、传入神经、神经中枢、传出神经和效应器五部分组成。
【详解】听觉中枢位于大脑皮层,所以“加油”声通过感受器,经传入神经传至大脑皮层,经大脑皮层综合分析处理,再经传出神经传至效应器,表现为跑得更快,故A正确。
故选A。
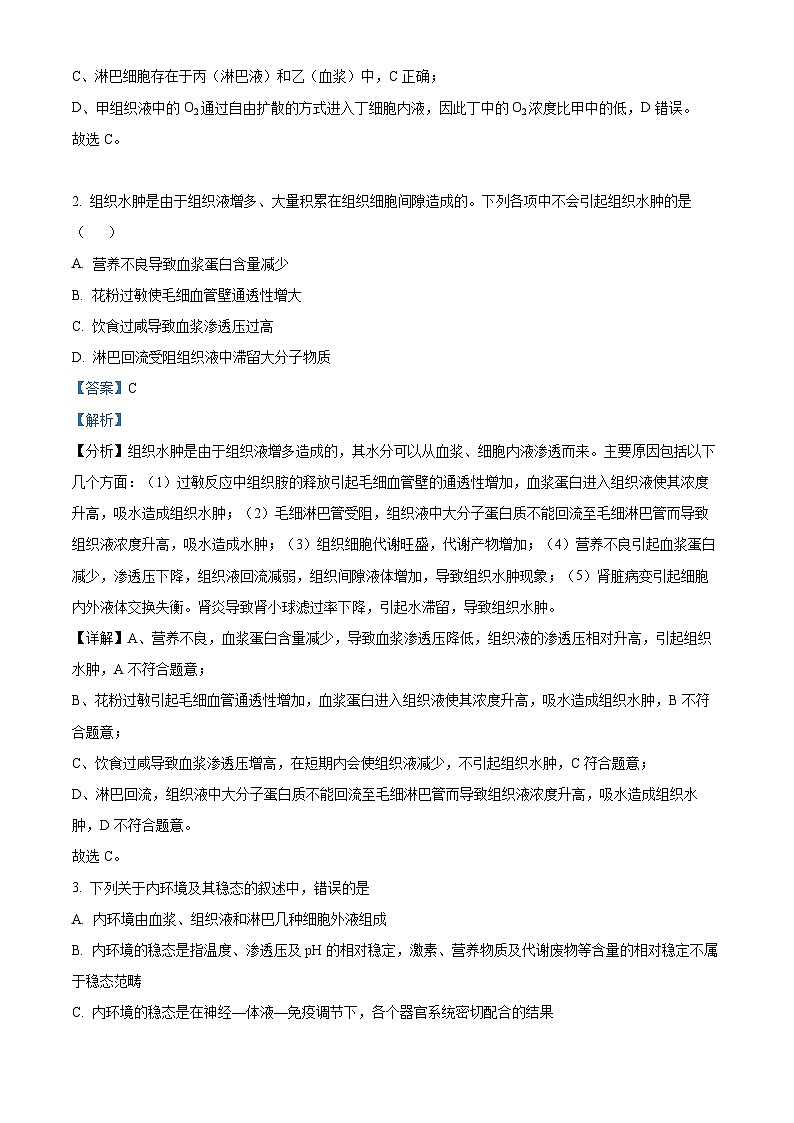
6. 如图为神经元甲、乙形成的突触结构,在a、d两点连接一测量电位变化的灵敏电流计,下列相关叙述正确的是( )
A. 若a点受到适宜刺激而兴奋,兴奋处膜电位发生变化,这是K+外流引起的
B. 神经冲动由甲传向乙不需要消耗能量
C. 刺激b点和c点,灵敏电流计的指针均偏转两次
D. 甲释放的神经递质需要与乙上的特异性受体结合,才能引起乙膜电位的变化
【答案】D
【解析】
【分析】
兴奋在两个神经元之间传递是通过突触进行的,突触由突触前膜、突触间隙和突触后膜三部分组成,神经递质只存在于突触前膜的突触小泡中,只能由突触前膜释放,进入突触间隙,作用于突触后膜上的特异性受体,引起下一个神经元兴奋或抑制,所以兴奋在神经元之间的传递是单向的,突触可完成“电信号→化学信号→化学信号”的转变。
【详解】A、若a点受到适宜刺激而兴奋,兴奋处膜电位发生变化,这是Na+内流引起的,A错误;
B、神经冲动的传导由甲到乙的过程是利用神经递质的传递,甲释放神经递质是采用胞吐的方式,需要消耗能量,B错误;
C、兴奋在神经纤维上的传导形式是电信号,速度快;兴奋在神经元之间的传递是化学信号,存在时间上的延搁,速度较慢,因此,电刺激b点,灵敏电流计的指针偏转两次,兴奋的在神经元间的传递是单向的,因此,电刺激c点,指针偏转一次,C错误;
D、甲释放的神经递质需要与乙上的特异性受体结合,才能引起乙膜电位的变化,D正确。
故选D。
7. 语言功能,学习和记忆是人脑的高级功能。下列相关表述不正确的是( )
A. 人类语言活动中的听、说、读、写分别由大脑皮层不同的区域控制
B. 学习和记忆涉及脑内神经递质的作用以及某些种类蛋白质的合成
C. 如果某人听不懂别人的讲话,但却可以讲话,可能是W区出现问题
D. 经常运用已学过的生物学概念去解释相关的生命现象,概念就不容易遗忘
【答案】C
【解析】
【分析】大脑皮层言语区中,W区(书写中枢)受损,不能写字;V区(视觉性语言中枢)受损,不能看懂文字;S区(表达性语言中枢)受损,不能讲话;H区(听觉性语言中枢)受损,不能听懂话。
【详解】A、语言功能不仅指说的能力,还包括听、写、读,由大脑皮层不同区域控制,A正确;
B、学习和记忆涉及脑内神经递质作用以及某些种类蛋白质的合成,B正确;
C、如果某人听不懂别人的讲话,但可以讲话,可能是H区出现问题,C错误;
D、经常用已学过的生物学概念解释相关的生物学现象,会使短期记忆变成长期记忆,概念就不容易遗忘,D正确。
故选C。
8. 2022年“卡塔尔”世界杯精彩纷呈,在足球赛场上,球员奔跑、抢断、相互配合,完成射门。下列对比赛中球员机体生理功能的表述,不正确的是( )
A. 这些过程涉及一系列的反射活动
B. 自主神经系统不参与这个过程
C. 在大脑皮层调控下球员相互配合
D. 球员在神经与肌肉的协调下起脚射门
【答案】B
【解析】
【分析】神经调节的基本方式是反射,反射活动的结构基础称为反射弧,包括感受器、传入神经、神经中枢、传出神经和效应器。
【详解】A、神经调节的基本方式是反射,在球员奔跑、抢断、相互配合过程中,涉及一系列的反射活动,A正确;
B、自主神经系统参与这个过程,比如心跳加快、呼吸急促等,B错误;
C、大脑皮层是调节机体活动最高级的中枢,球员相互配合,比如语言,需要大脑皮层的调控,C正确;
D、球员通过神经调节支配肌肉起脚射门,D正确。
故选B。
9. 医学研究表明,抑郁症与单胺类神经递质传递功能下降有关。单胺氧化酶是一种单胺类神经递质的降解酶,单胺氧化酶抑制剂(MAOID)是目前常用的一种抗抑郁药。下图是正在传递兴奋的突触结构的局部放大示意图。据图分析,下列说法正确的是
A. MAOID能增加突触间隙的单胺类神经递质浓度
B. 细胞X释放的单胺类神经递质需经血液运输发挥作用
C. 细胞Y的轴突末梢有大量突起,有利于附着更多的蛋白M
D. 单胺类神经递质与蛋白M结合后,将导致细胞Y膜内电位由正变负
【答案】A
【解析】
【分析】神经元之间的结构为突触,包括突触前膜、突触间隙、突触后膜。据图分析,细胞X是突触前神经元,细胞Y是突触后神经元,①表示突触前膜,通过胞吐释放神经递质;蛋白M表示神经递质的受体,能够与神经递质特异性结合,同时还是钠离子通道;突触间隙中的神经递质降解酶可以将神经递质降解,使得神经递质灭活。
【详解】A、根据题意和图形分析,MAOID能抑制单胺氧化酶活性,阻止脑内单胺类神经递质降解,增加脑内突触间隙单胺类神经递质的浓度,A正确;
B、细胞X释放的单胺类神经递质需经组织液扩散至突触后膜即可,B错误;
C、细胞Y的树突或胞体有大量突起,有利于附着更多的蛋白M,C错误;
D、单胺类神经递质与蛋白M结合后,将导致细胞Y膜内电位由负变正,D错误。
故选A。
10. 下列激素中,由同一种腺体分泌的是( )
A. 生长激素、促甲状腺激素释放激素、促性腺激素
B. 促甲状腺激素释放激素、促性腺激素释放激素
C. 雄性激素、雌性激素、孕激素
D. 促甲状腺激素、甲状腺激素、促性腺激素
【答案】B
【解析】
【分析】下丘脑合成分泌抗利尿激素、促激素释放激素等激素,垂体分泌生长激素、促激素等激素;雄性激素由睾丸分泌,雌性激素、孕激素由卵巢分泌。
【详解】A、生长激素、促性腺激素由垂体分泌,促甲状腺激素释放激素由下丘脑分泌,A错误;
B、促甲状腺激素释放激素、促性腺激素释放激素均由下丘脑分泌,B正确;
C、雄性激素由睾丸分泌,雌性激素、孕激素由卵巢分泌,C错误;
D、促甲状腺激素、促性腺激素由下丘脑分泌,甲状腺激素由甲状腺分泌,D错误。
故选B。
11. 褪黑素是由哺乳动物松果体产生的一种激素,具有缩短入睡时间、延长睡眠时间,进而调整睡眠的作用。褪黑素的分泌调节过程如下图所示,下列说法不正确的是( )
A. 该过程不能体现激素的分级调节
B. 褪黑素分泌的调节是神经调节,未体现体液调节
C. 该过程中褪黑素分泌存在反馈调节
D. 长时间光照会使褪黑素的分泌减少
【答案】B
【解析】
【分析】据图分析:暗信号通过“视网膜→下丘脑→松果体”途径对生物褪黑素进行调控,该调控过程包括神经调节和体液调节,其中神经调节的反射弧为:视网膜为感受器→传入神经→下丘脑视交叉上核(或SCN)为神经中枢→传出神经→传出神经末梢及支配的松果体为效应器。该过程中有负反馈调节。
【详解】A、分级调节是一种分层控制的方式,常见的调控为下丘脑→垂体→内分泌腺,图中所示调节方式属于神经调节,其中下丘脑为神经中枢,松果体为效应器,未体现激素的分级调节,A正确;
B、视网膜为感受器接受暗信号刺激→传入神经→下丘脑视交叉上核(或SCN)为神经中枢→传出神经→松果体分泌褪黑素的调节是神经调节,褪黑素作用于下丘脑体现了体液调节,B错误;
C、由图可知,褪黑素含量增多时,其抑制下丘脑向松果体传递兴奋,即存在反馈调节,C正确;
D、由图可知,暗信号可促使褪黑素增多,则光信号会抑制褪黑素分泌,导致褪黑素分泌减少,D正确。
故选B。
12. 水利尿指机体饮入大量清水后迅速排出稀释尿的现象。向饮入大量清水后的正常狗的颈动脉内持续灌注高渗盐水溶液,5分钟后可抑制水利尿,而切除垂体后这种抑制效果完全消失。下列叙述错误的是( )
A. 水利尿是由细胞外液渗透压迅速降低引起的
B. 水利尿被抑制过程中肾小管和集合管对水的吸收能力增强
C. 切除垂体后抑制效果消失是因为机体无法合成和释放抗利尿激素
D. 灌注高渗盐水抑制水利尿现象是机体通过神经—体液调节实现的
【答案】C
【解析】
【分析】抗利尿激素由下丘脑合成和分泌,由垂体释放,功能促进肾小管、集合管重吸收水分。
【详解】A、机体饮入大量清水后、细胞外液渗透压迅速降低,引起水利尿,A正确;
B、水利尿被抑制过程中,尿液减少,是由于肾小管和集合管对水的吸收能力增强,B正确;
C、抗利尿激素是由下丘脑合成和分泌的,由垂体释放的,故切除垂体后抑制效果消失是因为机体无法释放抗利尿激素,C错误;
D、抑制水利尿的过程既有神经系统的调节,也存在体液调节,故灌注高渗盐水抑制水利尿现象是机体通过神经—体液调节实现的,D正确。
故选C。
13. 下列有关激素调节特点的叙述,错误的是( )
A. 激素与靶细胞上的受体结合并起作用后就被灭活
B. 内分泌腺产生的激素通过体液只运送至靶细胞
C. 正常人体内,激素的分泌通过反馈调节维持含量的动态平衡
D. 激素既不组成细胞的结构,也不起催化作用
【答案】B
【解析】
【详解】A.激素与靶细胞上的受体结合并发挥作用后就被灭活,A正确;
B.内分泌腺产生的激素通过体液运送至全身各处,但只作用于靶细胞,B错误;
C.正常人体内,激素的分泌通过反馈调节维持含量的动态平衡,C正确;
D.激素既不组成细胞的结构,也不起催化作用,只起调节作用,D正确。
故选B。
14. 下列有关人体神经调节和体液调节的叙述,正确的是( )
A. 体液调节和神经调节共同维持体温恒定,体液调节起主导作用
B. 神经调节的信号有电信号和化学信号,体液调节只有化学信号
C. 与神经调节相比,体液调节作用广泛的原因是激素没有特异性
D. 体液调节中激素的运输需要内环境参与,神经调节过程则不需要
【答案】B
【解析】
【分析】神经调节和体液调节的比较:
【详解】A、体液调节和神经调节共同维持体温恒定,神经调节起主导作用,A错误;B、神经调节的信号有电信号和化学信号(神经递质),而体液调节仅有化学信号(H+、激素等),B正确;
C、激素也具有特异性,只能作用于靶细胞或靶器官,C错误;
D、体液调节中激素的运输需要内环境参与,神经调节过程中神经递质分泌到组织液中,也有内环境的参与,D错误。
故选B。
15. 下图表示巨噬细胞摄取和处理病原体并呈递抗原的过程,下列叙述中,正确的是( )
A. 图中细胞①只能特异性识别、吞噬特定的细菌
B. 图中a能被浆细胞特异性识别
C. 图中②可能是辅助性T细胞
D. MHC-Ⅱ分子从内质网腔到达细胞表面共穿过4层膜
【答案】C
【解析】
【分析】在特异性免疫中唯一不识别抗原的是浆细胞(效应B细胞),唯一不能特异性识别抗原的是吞噬细胞,唯一能产生抗体的细胞是浆细胞(效应B细胞)。辅助性T细胞受刺激活化后能够产生细胞因子,促进B细胞的增殖分化。
【详解】A、题图中细胞①是巨噬细胞,无特异性识别能力,A错误;
B、浆细胞没有识别抗原能力,只具有合成并分泌抗体的能力,B错误;
C、吞噬细胞将抗原呈递给细胞②,说明细胞②是辅助性T细胞,C正确;
D、MHC-Ⅱ属于大分子,从内质网腔到达细胞表面通过囊泡转运,利用了生物膜的流动性,共穿过0层膜,D错误。
故选C。
16. 免疫系统功能过强或过弱,都会引起机体功能的紊乱。下列关于免疫系统功能异常引起的疾病,描述正确的是( )
A. 类风湿性关节炎的病因是抗体与自身组织发生反应引起自身免疫疾病
B. 艾滋病是先天性免疫缺陷综合症
C. 过敏反应中没有淋巴细胞的参与
D. HIV主要通过感染人体B淋巴细胞,从而影响体液免疫
【答案】A
【解析】
【分析】免疫失调引起的疾病有:
(1)过敏反应:是指已产生免疫的机体在再次接受相同抗原刺激时所发生的组织损伤或功能紊乱的反应。
(2)自身免疫病:是指机体对自身抗原发生免疫反应而导致自身组织损害所引起的疾病。如系统性红斑狼疮、风湿性心脏病、类风湿性关节炎。
(3)免疫缺陷病:包括先天性免疫缺陷病和后天获得的免疫缺陷病(如艾滋病)。
【详解】A、类风湿性关节炎的病因是抗体与自身组织发生反应引起自身免疫疾病,A正确;
B、艾滋病不是先天就有的,是由于后天感染HIV病毒所获得的免疫缺陷综合征,B错误;
C、过敏反应属于体液免疫,反应过强,有淋巴细胞的参与,C错误;
D、HIV主要通过感染人体T淋巴细胞,从而影响体液免疫和细胞免疫,D错误。
故选A。
17. 如图表示用燕麦胚芽鞘进行的向光性实验,下列叙述正确的是( )
A. ①与②对照,说明胚芽鞘的生长与尖端有关
B. ②与④弯曲生长,与生长素分布不均有关生长
C. ②与⑤弯曲生长,与生长素的横向运输有关
D. ③与⑥对照,说明向光弯曲生长与尖端有关
【答案】D
【解析】
【分析】向光性的原因是:在单侧光照射下,尖端产生的生长素在尖端的部位发生横向运输向背光侧转移,导致生长素在背光侧分布多,促进生长快,向光一侧生长素分布少,促进生长慢,从而出现向光性弯曲。
【详解】A、①与②对照,单一变量是罩光部位的不同,说明胚芽鞘感受光刺激的部位是尖端,A错误;
B、由于没有尖端,古④直立生长,B错误;
C、⑤弯曲生长,与生长素分布不均有关,并未发生横向运输,C错误;
D、③与⑥对照,单一变量为有无尖端,能说明向光弯曲生长与尖端有关,D正确。
古选D。
18. 用同位素14C标记的吲哚乙酸来处理一段枝条的一端,然后探测另一端是否含有放射性14C的吲哚乙酸存在。枝条及位置。如图。下列有关处理方法及结果的叙述正确的是( )
A. 处理甲图中A端,不可能在甲图中B端探测到14C的存在
B. 处理乙图中A端,能在乙图中的B端探测到14C的存在
C. 处理乙图中的B端,能在乙图中的A端探测到14C的存在
D. 处理甲图中的B端,能在甲图中的A端探测到14C的存在
【答案】C
【解析】
【分析】生长素的运输具有极性运输的特点,即从形态学上端向形态学下端运输,即甲图的A到B,乙图的B到A。处理甲图中A端,可以在甲图中的B端探测到14C的存在;处理乙图中B端,能在乙图中的A端探测到14C的存在。
【详解】A、生长素从形态学上端向形态学下端运输,即甲图的A到B。所以处理甲图中A端可以在甲图中的B端探测到14C的存在,A错误;
B、生长素从形态学上端向形态学下端运输,即乙图的B到A。处理乙图中A端,不能在乙图中的B端探测到14C的存在,B错误;
C、生长素从形态学上端向形态学下端运输,即乙图的B到A。处理乙图中B端,能在乙图中的A端探测到14C的存在,C正确;
D、生长素从形态学上端向形态学下端运输,即甲图的A到B。处理甲图中B端,不能在甲图中的A端探测到14C的存在,D错误。
故选C。
19. 下列有关植物激素及其作用的说法,不正确的是( )
A. 生长素主要促进细胞核分裂,细胞分裂素主要促进细胞质分裂
B. 赤霉素促进种子萌发、开花和果实发育;脱落酸维持种子休眠
C. 植物的各个部位都能合成乙烯,其作用是促进果实发育
D. 植株生长与生长素、赤霉素、细胞分裂素的作用均有关
【答案】C
【解析】
【分析】1、生长素类具有促进植物生长的作用,在生产上的应用主要有:(1)促进扦插的枝条生根;(2)促进果实发育;(3)防止落花落果。
2、赤霉素的生理作用是促进细胞伸长,从而引起茎秆伸长和植物增高.此外,它还有防止器官脱落和解除种子、块茎休眠促进萌发等作用。
3、细胞分裂素在根尖合成,在进行细胞分裂的器官中含量较高,细胞分裂素的主要作用是促进细胞分裂和扩大,此外还有诱导芽的分化,延缓叶片衰老的作用。
4、脱落酸在根冠和萎蔫的叶片中合成较多,在将要脱落和进入休眠期的器官和组织中含量较多.脱落酸是植物生长抑制剂,它能够抑制细胞的分裂和种子的萌发,还有促进叶和果实的衰老和脱落,促进休眠和提高抗逆能力等作用。
5、乙烯主要作用是促进果实成熟,此外,还有促进老叶等器官脱落的作用.植物体各部位都能合成乙烯。
【详解】A、生长素主要促进细胞核的分裂,而细胞分裂素主要促进细胞质的分裂,二者共同促进细胞分裂的完成,A正确;
B、赤霉素可以促进种子萌发、开花和果实发育;脱落酸可以维持种子休眠,B正确;
C、乙烯促进果实成熟,而不是促进果实发育,C错误;
D、植物的生长受到多种激素的调控,与生长素、赤霉素、细胞分裂素的作用均有关,D正确。
故选C。
20. “淀粉平衡石假说”认为植物根冠中存在一种平衡细胞,该细胞内含有能感受重力刺激的淀粉体。当根横放时,受重力影响淀粉体会下沉到细胞底部,并诱发内质网释放Ca2+到细胞质基质,最终将重力信号转化为生长素运输信号从而引起根的向地生长,部分过程如下图所示。下列叙述正确的是( )
A. 影响根向地生长的信号有重力、Ca2+和生长素等
B. 细胞质基质中Ca2+浓度升高会直接激活生长素泵
C. 生长素向近地侧运输,促进该侧生长的效果更明显
D. 若Ca2+的释放过程受阻,则根的向地生长更明显
【答案】A
【解析】
【分析】植物生长素的作用具有两重性,低浓度促进生长,高浓度抑制生长,同时还与植物器官的种类有关。由于受到重力的作用,近地侧生长素浓度高于远地侧,而根对生长素最敏感,所以近地侧生长素浓度高抑制生长,背地侧浓度低促进生长植物存在。
【详解】A、受重力影响淀粉体会下沉到细胞底部,并诱发内质网释放Ca2+到细胞质基质,最终将重力信号转化为生长素运输信号从而引起根的向地生长,说明重力、Ca2+和生长素是影响根向地生长的信号,A正确;
B、细胞质基质中Ca2+浓度升高激活钙调蛋白后在激活生长素泵,B错误;
C、生长素向近地侧运输,导致近地侧生长素浓度较高,高浓度抑制根的生长,C错误;
D、若Ca2+的释放过程受阻,钙调蛋白的激活受限,生长素运输受阻,则根的向地生长更减弱,D错误。
故选A。
21. 如图示种群在理想环境中呈“J”型增长,在有环境阻力条件下,呈“S”型增长,下列有关种群数量增长曲线的叙述中正确的是( )
A. 种群增长过程中出现环境阻力是在d点之后
B. 渔业捕捞后需控制剩余量在b点后
C. 当种群数量到达e点后,增长率为0
D. 阻止蝗虫数量增长应在害虫数量达到c点后才进行
【答案】C
【解析】
【分析】1.“J”型曲线:指数增长函数,描述在食物充足,无限空间,无天敌的理想条件下生物无限增长的情况;
2.“S”型曲线:是受限制的指数增长函数,描述食物、空间都有限,有天敌捕食的真实生物数量增长情况,存在环境容纳的最大值K,种群增长率先增加后减少,在K/2处种群增长率最大.题图分析,曲线中的两个关键点:c点时,增长速率达到最大;e点时,种群数量达到最大,这时种群增长率最小,它意味着出生率与死亡率或迁入率与迁出率接近于等值。
【详解】A、从图中可以看出阴影部分代表环境阻力,所以“S”型曲线的环境阻力出现在c点之后,A错误;
B、为了获得持续的经济效益,一般捕捞后需控制剩余量在K/2时,即c点,因为此时的种群增长率最大,B错误;
C、到达e点后,种群数量达到K值,此时出生率等于死亡率,故增长率为0,C正确;
D、防治蝗虫数量应在种群数量及增长率较低时,所以应在b点之前进行,D错误。
故选C。
22. 下列调查活动或实验所得到的数值与实际数值相比偏小的是( )
A. 所选样方位置上有块大石,应该换个位置取样
B. 调查某地麻雀种群密度时,少数麻雀腿上的环套标记脱落
C. 调查田鼠种群密度期间,猫头鹰大量迁入
D. 调查草地中的蒲公英种群密度时,统计正好在样方线上的所有个体
【答案】C
【解析】
【分析】标志(记)重捕法的计算公式:种群中个体数(N)/标记总数=重捕总数/重捕中被标志的个体数。用样方法调查草地中的蒲公英时,对于边界线上的个体,要统计样方内、相邻两条边及夹角中的数目。
【详解】A、样方法的关键是随机取样,换位置取样会比原位置的样方中个体数目多,导致结果偏大,A错误;
B、标记物脱落将导致第二次捕获的个体中带标记的数量减少,导致结果偏大,B错误;
C、猫头鹰会大量捕食田鼠,捕获的个体数量变少,导致结果偏小,C正确;
D、对于压线个体,只统计样方内和相邻两边及夹角的个体,全统计将导致结果偏大,D错误。
故选C。
23. 树林里多数鸟类在树冠筑巢、栖息,啄木鸟生活在树干中,环颈雉在灌木层和地面活动,这种现象反映了( )
A. 群落的物种组成B. 群落的物种丰(富)度
C. 群落的垂直结构D. 群落的水平分布
【答案】C
【解析】
【分析】
【详解】树林里多数鸟类在树冠筑巢、栖息,啄木鸟生活在树干中,环颈雉在灌木层和地面活动,体现了群落的垂直结构,C正确。
故选C。
【点睛】
24. 关于群落演替的叙述,错误的是( )
A. 群落的演替是一个群落替代另一个群落的过程
B. 群落的次生演替一定会发展到森林阶段
C. 群落的初生演替速度比次生演替速度要慢得多
D. 动、植物群落的演替都与光照条件有关
【答案】B
【解析】
【分析】
【详解】A、群落自然演替是指随着时间的推移,一个群落被另一个群落代替的过程,A正确;
B、群落的次生演替不一定会发展到森林阶段,如在干旱的荒漠地区就不能演替成森林阶段,B错误;
C、与次生演替相比,群落初生演替不具有原有的植被和土壤条件,因此初生演替速度比次生演替速度要慢得多,C正确;
D、植物群落演替的主要因素是植物在争夺阳光过程中出现优势种而形成的,动物群落的食物直接或间接都来自于植物,所以与光照也有一定的关系,D正确。
故选B。
【点睛】本题考查学生对生物群落及群落演替的概念、类型和特征的理解,意在考察考生对所学生物学知识的理解能力和识记能力。
25. 某水池有浮游动物和藻类两个种群,其种群密度随时间变化的趋势如图,若向水池中投放大量专食浮游动物的某种鱼(丙),一段时期后,该水池甲、乙、丙三个种群中仅剩一个种群,下列关于该水池中上述三个种群关系及变化的叙述,正确的是
A. 甲和丙既有竞争关系又有捕食关系,最终仅剩下甲种群
B. 甲和乙既有竞争关系又有捕食关系,最终仅剩下丙种群
C. 丙和乙既有竞争关系又有捕食关系,最终仅剩下甲种群
D. 丙和乙既有竞争关系又有捕食关系,最终仅剩下丙种群
【答案】C
【解析】
【详解】从图像中可以看出该水池中原有的两个物种甲与乙之间符合捕食关系的曲线,其中甲先增先减,是被捕食者(藻类),乙后增后减,是捕食者(浮游动物)。当在水池中加入物种丙后,改变了原来的种间关系,其中丙专食浮游动物,当三个物种仅剩余一个物种时,乙会因为丙对它的捕食而消失,而丙也因为乙的消失而缺乏食物也消失,甲会因为失去天敌乙而在一段时间内会有所增加。丙和乙可竞争空间和氧气等资源。所以本题应该选C。
从图像分析可知,甲乙是捕食关系,且甲是被捕食者(藻类),乙是捕食者(浮游动物)。而丙为后期向水池投放的大量专食浮游动物的某种鱼,建立食物链的话应该是:藻类(甲)→浮游动物(乙)→鱼(丙)。由于鱼是大量的,所以短时间内它们的食物浮游动物急剧减少,而由于食物缺乏等生存斗争加剧,鱼类也随之大量减少。所以甲、乙、丙三个种群仅剩一个种群的话,该种群肯定是藻类,即甲种群。由于强调了鱼是专食浮游动物乙,显然A项是不合理的。丙和乙的竞争关系不一定体现在食物的竞争,可能在大量投入鱼(丙)时会导致空间(水池)、氧气等方面的竞争。
二、非选择题(共5小题,共50分)
26. 胰岛B细胞是可兴奋细胞,存在外正内负的静息电位。其细胞外(Ca2+浓度约为细胞内的10000倍,细胞内K+浓度约为细胞外的30倍。下图1为血糖浓度升高时,胰岛B细胞
(1)据图1分析可知,葡萄糖通过____方式进入胰岛B细胞,氧化分解后产生ATP,ATP作为____,与ATP敏感的K+通道蛋白上的识别位点结合,导致ATP敏感的K+通道关闭,进而触发____。使胰岛B细胞兴奋,此时膜内电位发生的变化为____。
(2)葡萄糖转运载体(GLUT)有多个成员,其中对胰岛素敏感的为GLUT-4,其作用机制如图2所示。据图2分析,当胰岛素与蛋白M结合后,经过细胞内信号传递,引起____的融合,从而提高了细胞对葡萄糖的转运能力。胰岛素促进细胞内葡萄糖去向中的①和②指的是____、____。
【答案】(1) ①. 协助扩散##易化扩散 ②. 信号分子 ③. Ca2+通道打开 ④. 由负电位变为正电位
(2) ①. (含GLUT-4的)嚢泡与细胞膜 ②. 合成糖原 ③. 转化成非糖物质
【解析】
【分析】据图1分析:当血糖浓度升高时,葡萄糖进入胰岛B细胞,引起细胞内ATP浓度升高,进而导致ATP敏感的钾离子通道关闭,K+外流受阻,进而触发Ca2+大量内流,由此引起胰岛素分泌,胰岛素通过促进靶细胞摄取、利用和储存葡萄糖,使血糖减低。
据图2分析:当胰岛素与受体结合之后,经过细胞内信号转导,引起含GLUT-4的嚢泡与细胞膜的融合,囊泡的形成直接与高尔基体有关,通过囊泡的活动增加了细胞膜上葡萄糖转运载体GLUT-4的含量,从而提高了细胞对葡萄糖的摄取或摄取储存和利用能力。
【小问1详解】
如图所示,细胞外的葡萄糖浓度高于细胞内的葡萄糖浓度,并且细胞膜上有葡萄糖的载体蛋白,所以葡萄糖进入细胞是协助扩散,进入细胞后葡萄糖彻底氧化分解,产生 ATP,ATP 作为信号分子,与钾离子通道蛋白结合,钾离子通道关闭,进而触发钙离子通道打开,钙离子内流,形成动作电位,此时膜内电位由负电位变为正电位。
【小问2详解】
如图所示,胰岛素与 M 蛋白结合,促进含GLUT-4 蛋白的囊泡与细胞膜结合,产生更多的葡萄糖的转运载体蛋白,促进细胞对葡萄糖的转运能力,胰岛素促进细胞内葡萄糖的去向是 氧化分解、转变为糖原、转化为非糖物质。
27. 新冠病毒通过其表面刺突蛋白中的细胞受体结合域(RBD)与宿主细胞结合并完成侵染和增殖。现有2种变异毒株Y1与Y2,它们的RBD发生了不同变异,且具有不同传染力。为做到更好防护和治疗,科学家进行了相关研究,回答下列问题:
(1)新冠病毒侵入正常机体后,相应的____________ 细胞分泌抗体能阻止其在内环境中的扩散。病毒侵入的靶细胞,被____________细胞识别并裂解,最终使病原体失去藏身之所并被巨噬细胞吞噬消化。
(2)焦虑、紧张等心理因素会使辅助性T细胞活性下降,机体生成抗体的能力降低,原因是__________________。
(3)为探究变异毒株Y1与Y2的传染力不同的原因,研究人员对Y1和Y2进行了抗体中和实验:使用含有Y1和Y2的假病毒,比较两种假病毒逃避6种不同单克隆抗体的能力。结果如下图:结果说明2种变异毒株中____________的传染力更强,原因可能是该变异毒株的刺突蛋白(细胞受体结合域)有更高的突变数量,赋予了它更强大的抗体逃避能力。
(4)预防接种是预防新冠肺炎的有效措施之一,有些疫苗需两次接种,初次接种产生免疫后,按规定时间间隔再次接种。若提前进行再次接种,则会减弱二次免疫效果,原因可能是__________。
【答案】(1) ①. 浆细胞 ②. 细胞毒性T细胞
(2)辅助性T细胞活性下降,影响B细胞增殖、分化,进而使抗体生成量减少
(3)Y2 (4)疫苗中的抗原与初次免疫后存留的抗体结合后被迅速清除
【解析】
【分析】机体消灭侵入宿主细胞的新冠病毒的大致过程为:被病原体(如病毒)感染的宿主细胞(靶细胞)膜表面的某些分子发生变化,细胞毒性T细胞识别变化的信号。在辅助性T细胞分泌的细胞因子的作用下,细胞毒性T细胞分裂并分化为新的细胞毒性T细胞和记忆T细胞。新形成的细胞毒性T细胞在体液中循环,它们可以识别并接触、裂解被同样病原体感染的靶细胞。靶细胞裂解、死亡后,病原体暴露出来,抗体可以与之结合,或被其他细胞吞噬掉。
【小问1详解】
新冠病毒侵入正常机体后,浆细胞会分泌抗体阻止其扩散。病毒侵入的人体细胞称为靶细胞,靶细胞被细胞毒性T细胞识别并裂解,从而释放出病毒,最终使病原体失去藏身之所并被巨噬细胞吞噬消化。
【小问2详解】
辅助性T细胞活性下降,机体生成抗体的能力降低,原因是辅助性T细胞可产生细胞因子,细胞因子会促进B细胞增殖分化为浆细胞,浆细胞产生抗体。
【小问3详解】
据图可知,Y1与6种不同单克隆抗体的中和率为100%,Y2对6种被测抗体中的5种都不能完全中和,对S309抗体能完全中和,说明Y2的细胞受体结合域发生的变异更多,且具有更强的传染力,更容易逃避抗体的结合。
【小问4详解】
疫苗相当于抗原,进入人体后会引发人体的特异性免疫过程,进而产生相应的抗体,有些疫苗需两次接种,初次接种产生免疫后,应按规定时间间隔再次接种。若提前进行再次接种,则疫苗中的抗原与初次免疫后存留的抗体结合后被迅速清除,可能会减弱二次免疫效果。
28. 为研究生长素类似物2,4—D对某植物插条生根的影响,一实验小组按下表进行了实验,请分析回答
(1)设置A组实验的目的是 _____________________。
(2)可确定促进插条生根的最适生长素类似物浓度在_________mg/L范围内。
(3)实验结果说明___________________________________________________________。
(4)有人提出插条生根可能需要光照,为此开展了如下探究实验。
实验步骤
①将用适宜浓度2,4—D溶液处理过的插条随机均分为甲、乙两组,分别扦插在潮湿沙土中。
②甲组置于光照条件下培养,乙组置于____________下培养,其它条件相同且适宜。
③培养一段时间后,分别计数甲乙两组插条生根数目。
分别计数甲乙两组插条生根数目预期实验结果和结论
a.________________________________________,则光照有利于插条生根;
b.________________________________________, 则黑暗有利于插条生根;
c.________________________________________,则光照、黑暗对插条生根没有影响。
【答案】 ①. 对照 ②. 50至80 ③. 在一定浓度范围内随生长素类似物浓度的增加,扦插枝条生根数逐渐增加;超过一定浓度范围后,随生长素类似物浓度的继续增加,扦插枝条生根数又逐渐减少 ④. 黑暗条件 ⑤. 如果甲组的插条生根数目高于乙组 ⑥. 如果甲组的插条生根数目低于乙组 ⑦. 如果甲乙两组的插条生根数目相当
【解析】
【分析】生长素生理作用:促进生长、促进扦插的枝条生根、促进果实的发育;特点:具有双重性即低浓度促进生长,高浓度抑制生长。
【详解】(1)对照实验是生物实验的原则之一,实验中用蒸馏水的目的是作为对照组。
(2)根据题意和图示分析可知:C组和D组的生长素类似物浓度不同,但生根数量相同且最多,说明促进插条生根的最适生长素类似物浓度在50至80mg/L之间。
(3)从各组生根数量可推测,在一定浓度范围内随生长素类似物浓度增加,扦插枝条生根数逐渐增加;超过一定浓度范围后,随生长素类似物浓度的继续增加,扦插枝条生根数又逐渐减少。
(4)为研究插条生根可能需要光照,所以应设置有无光照作为自变量进行设计实验,因此甲组置于光照条件下培养,乙组则置于黑暗条件下培养,同时控制好无关变量,保持其它条件相同且适宜。培养一段时间后,分别计数甲乙两组插条生根数目,如果甲组的插条生根数目高于乙组,则光照有利于插条生根;如果甲组的插条生根数目低于乙组,则黑暗有利于插条生根;如果甲乙两组的插条生根数目相当,则光照、黑暗对插条生根没有影响。
【点睛】生长调节剂对扦插枝条生根的作用等知识点为本题主要考查点。分析实验结果:A组为蒸馏水,没有作特殊处理,为对照组;2,4-D溶液浓度在0-50mg/L范围内,随着2,4-D溶液浓度的升高,生根数逐渐增多;2,4-D溶液浓度超过80mg/L后,随着2,4-D溶液浓度的升高,生根数逐渐减少。
29. 近几十年随着森林不断遭到砍伐,马鹿的栖息环境受到了很大的破坏。为了更好的保护马鹿,科研人员进行了研究。
(1)森林采伐后,马鹿种群的生存空间受到制约,导致该空间的___________降低,马鹿种群数量降低。同时环境的破坏又会加快物种的灭绝,导致群落中_________降低,群落发生____________演替。
(2)科研人员冬季调查得到不同类型的环境占森林总面积的比例(记为M)和马鹿在不同环境类型中的出现频率(记为N),结果如图所示。
由图可知,在___________中没有观察到马鹿活动点。结合M和N分析,马鹿冬季最喜欢的环境是___________,判断依据是____________________________。
【答案】(1) ①. 环境容纳量##所能维持的种群最大数量 ②. 物种丰富度##生物多样性 ③. 次生
(2) ①. 农田 ②. 皆伐迹地 ③. N与M的差值最大
【解析】
【分析】1、环境容纳量会随着环境的改变而改变,环境破坏,环境容纳量减小,反之环境容纳量增大。
2、初生演替是指在一个从来没有被植物覆盖的地面,或者是在原来存在过植被、但被彻底消灭了的地方发生的演替;次生演替是指在原有植被虽已不存在,但原有土壤条件基本保留,甚至还保留了植物的种子或其他繁殖体的地方发生的演替。
3、分析柱形图可知:在农田中没有观察到马鹿活动点,马鹿冬季最喜欢的生境是皆伐迹地。
【小问1详解】
环境容纳量会随着环境的改变而改变,环境破坏,环境容纳量减小,反之环境容纳量增大。森林采伐后,马鹿种群的生存空间受到制约,导致该空间的环境容纳量(所能维持的种群最大数量)降低,马鹿种群数量降低。同时环境的破坏又会加快物种的灭绝,导致群落中物种丰富度(或生物多样性)降低,群落发生次生演替。
【小问2详解】比较项目
神经调节
体液调节
作用途径
反射弧
体液运输
反应速度
迅速
较缓慢
作用范围
准确、比较局限
较广泛
作用时间
短暂
比较长
组别/步骤
A组
B组
C组
D组
E组
F组
配制溶液
蒸馏水
30mg/L2,4—D溶液
50mg/L2,4—D溶液
80mg/L2,4—D溶液
110mg/L2,4—D溶液
140mg/L2,4—D溶液
选择插条
选取该植物生长日期、带芽数目等相同的适宜插条若干支,随机分成六等分,并编号
浸泡插条
分别用等量蒸馏水、相应浓度2,4—D溶液浸泡插条12h
扦插及培养
浸泡后的插条扦插在潮湿沙土中,培养时间及其他条件均相同
实验结果
安徽省合肥市六校联盟2023-2024学年高二上学期1月期末考试生物试卷(Word版附解析): 这是一份安徽省合肥市六校联盟2023-2024学年高二上学期1月期末考试生物试卷(Word版附解析),文件包含安徽省合肥市高中六校联盟2023-2024学年高二1月期末生物试题Word版含解析docx、安徽省合肥市高中六校联盟2023-2024学年高二1月期末生物试题Word版无答案docx等2份试卷配套教学资源,其中试卷共32页, 欢迎下载使用。
2024合肥一中高二上学期期末考试生物含解析: 这是一份2024合肥一中高二上学期期末考试生物含解析,共28页。
2024抚顺六校协作体高二上学期期末考试生物PDF版含解析: 这是一份2024抚顺六校协作体高二上学期期末考试生物PDF版含解析,共11页。