所属成套资源:2024六安一中高二上学期期末考试及答案(九科)
- 2024六安一中高二上学期期末考试数学含解析 试卷 1 次下载
- 2024六安一中高二上学期期末考试政治含解析 试卷 0 次下载
- 2024六安一中高二上学期期末考试地理含解析 试卷 1 次下载
- 2024六安一中高二上学期期末考试历史含解析 试卷 0 次下载
- 2024六安一中高二上学期期末考试物理含解析 试卷 1 次下载
2024六安一中高二上学期期末考试生物含解析
展开
这是一份2024六安一中高二上学期期末考试生物含解析,文件包含安徽省六安市一中2023-2024学年高二上学期期末生物试题含解析docx、安徽省六安市一中2023-2024学年高二上学期期末生物试题无答案docx等2份试卷配套教学资源,其中试卷共33页, 欢迎下载使用。
时间:75分钟 满分:100分
一、单选题(本题共18小题,每小题3分,共54分)
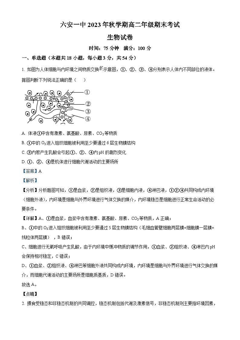
1. 如图为人体细胞与内环境之间物质交换的示意图,①、②、③、④分别表示人体内不同部位的液体。据图判断下列说法正确的是( )
A. 体液①中含有激素、氨基酸、尿素、CO2等物质
B. ①中的O2进入组织细胞被利用至少要通过6层生物膜结构
C. ③内若产生乳酸会引起①、②、④内pH的剧烈变化
D. ①、②、④是机体进行细胞代谢活动的主要场所
2. 摄食受稳态和非稳态机制的共同调控,稳态机制包括代谢及激素信号,非稳态机制则主要指环境因素,如饭店门口的美食图片能勾起对美食的记忆,进而促进摄食。研究者训练隔夜禁食小鼠在特定环境下摄食 30 分钟,随后将这些小鼠放回至相同的环境,发现能引起小鼠摄食量的显著增加,这一现象被称为特定环境依赖的暴食。下列分析错误的是( )
A. 稳态机制调控摄食可以通过体液调节来实现
B. 非稳态机制调控摄食需要动物大脑皮层的参与
C. 小鼠特定环境依赖的暴食只受稳态机制的调控
D. 两种机制的存在有利于动物适应复杂多变的环境
3. 图甲表示置于生理盐水中的离体神经纤维,受刺激前后膜两侧电位变化情况;图乙表示用电流计测定神经纤维膜外电位差的装置。下列叙述正确的是( )
A. 在A、B之间的任意一点,给予适宜强度的电刺激,电流计指针将会发生2次方向相反的偏转
B. 该离体神经纤维未受到刺激时,膜两侧的电位表现为外正内负,原因是钠离子内流
C. 实验过程中,若提高生理盐水中钠离子浓度,则图中c点对应的膜电位将会增大,若用KCl溶液代替生理盐水,则给予神经纤维相同强度刺激时能产生神经冲动
D. 在图乙M处滴加适量的某种药物,N处给子适宜强度的电刺激,若电流计指针发生1次偏转,则说明该药物能阻断神经冲动在神经纤维上的传导
4. 延髓位于脑干与脊髓之间,是最基本的心血管中枢。当血压降低时,动脉血管壁上的压力感受器产生兴奋,引起交感神经活动增强,副交感神经活动减弱,导致心率加快血压回升:反之,心率减慢,血压下降,如下图甲所示。γ-氨基丁酸具有镇静、催眠、抗惊厥、降血压的生理作用,其作用机理如下图乙所示。以下说法错误的是( )
A. 动脉压力反射属于非条件反射
B. 人体血压的调节过程既是神经调节,也是负反馈调节
C. 由图甲可知,A处的信息传递是单向的
D. 由图乙可知,γ-氨基丁酸的作用与交感神经兴奋时作用效果相同
5. 阿尔茨海默病是发生于老年期,以进行性认知功能障碍和行为损害为特征神经系统疾病,主要表现为逐渐丧失记忆和语言功能、抽象思维和计算能力受损、人格和行为改变等。下列叙述正确的是( )
A. 阿尔茨海默病丧失的记忆、语言功能是人脑特有的高级功能
B. 如果大脑皮层言语区的W区受损,患者会出现阅读文字障碍
C. 如果大脑某一区域受损,则患者可能会出现大小便失禁现象
D. 某人丧失短时记忆可能与突触形态及功能的改变以及不能建立新突触有关
6. 科学家为了研究性激素在胚胎生殖系统发育中所起的作用进行了如下实验:在家兔胚胎生殖系统分化之前,通过手术摘除即将发育为卵巢或睾丸的组织。当幼兔生下来之后,观察它们的性染色体组成及外生殖器的表现,结果如下。有关说法正确的是( )
A. 染色体组成为XY家兔手术后发育为雌性,染色体组成变为XX
B. 雌性器官的分化需要来自卵巢的性激素信号,若缺失此信号则胚胎发育出雄性器官
C. 雄性器官的分化需要来自睾丸的性激素信号,若缺失此信号则胚胎发育出雌性器官
D. 在摘除即将发育为卵巢的组织同时,给予一定量的睾酮刺激,XX的胚胎将发育为雌性
7. 来自美国的索尔克生物研究所、荷兰的格罗宁根大学等研究机构的专家发现了第二种降糖分子,它与胰岛素作用于脂肪细胞一样,也能有效快速地调节血糖,该研究于2022年1月4日发表在《细胞代谢》杂志上,表明一种名为成纤维生长因子1(FGF1)的激素通过与脂肪细胞膜上的特异性受体结合抑制脂肪分解来调节血糖。下列与此相关的推测正确的是( )
A. 胰岛素与肝细胞膜上特异性受体结合后可抑制细胞内糖原的合成
B. FGF1通过抑制血糖来源而降血糖,而胰岛素不具有这一功能
C. 若定期给糖尿病患者注射FGF1达到治疗效果,患者可能会出现肥胖症状
D. 在治疗胰岛素受体异常而引起的糖尿病时,胰岛素与FGF1可起到相同的疗效
8. 下图为抗利尿激素调节肾小管上皮细胞水通透性变化示意图,图中A、B、C代表不同的结构或物质。a、b代表含水通道蛋白囊泡的不同转运过程。下列相关叙述错误的是( )
A. 图中B为组织液,A结构使肾小管上皮细胞紧密连接而封闭了细胞间隙
B. 肾小管上皮细胞中水通道蛋白在核糖体中合成,最终经过高尔基体加工、包装并转移至囊泡膜上
C. 正常人一次饮用300mL清水,约过半小时后,b过程增强
D. 人吃了很咸的菜后,下丘脑释放的抗利尿激素增加,抗利尿激素与肾小管上皮细胞膜上C受体结合后,启动a过程,使细胞膜对水的通透性增强
9. 研究发现,人体免疫系统会对B淋巴细胞进行两次选择。第一次选择发生在骨髓中,能识别自身抗原的B淋巴细胞存活下来,但一般不会对自身组织产生免疫应答;第二次选择发生在淋巴结或脾脏中,外来抗原入侵后,能表达高亲和力抗原识别受体的B淋巴细胞存活下来。下列有关叙述错误的是( )
A. 骨髓、淋巴结、脾脏等属于免疫器官
B. 第二次选择后,存活下来的是记忆细胞
C. 经过两次选择后,导致人体内B细胞的种类变得很少
D. 两次选择中,B淋巴细胞细胞膜上的糖蛋白种类不同
10. 新冠疫情发生以来,几种基于不同技术平台的新冠疫苗已被成功研发出来,包括mRNA疫苗(a),腺病毒载体疫苗(b)和亚单位疫苗(c)。mRNA疫苗是将能表达新冠病毒抗原的mRNA导入细胞,产生抗原刺激免疫反应。腺病毒载体疫苗是将新冠病毒抗原基因整合到腺病毒基因组中,导入细胞中表达抗原刺激免疫反应。亚单位疫苗是利用新冠病毒某蛋白的一部分制成的。多次接种同一疫苗后,产生的抗体水平:a>c>b≈自然感染,疫苗诱导辅助性T细胞活化的能力:a>c>自然感染>b。a疫苗和b疫苗在诱导辅助性T细胞活化的同时也能够诱导细胞毒性T细胞活化。下列相关叙述错误的是( )
A. 接种三种疫苗后,直接引起机体免疫反应的物质均为蛋白质
B. 分别接种三种疫苗后,机体均会发生体液免疫和细胞免疫
C. a疫苗诱导抗体水平最高可能与其诱导辅肋性T细胞活化能力最强有关
D. a、b疫苗诱导细胞毒性T细胞的活化过程涉及辅助性T细胞分泌细胞因子
11. 在植物的生长发育过程中,各种植物激素相互作用、共同调节植物的生命活动。如图表示GA(赤霉素)、ETH(乙烯)、CTK(细胞分裂素)和IAA(吲哚乙酸)的关系(“+”表示促进,“-”表示抑制)。下列有关说法不正确的是( )
A. GA、CTK和IAA可通过协同作用共同促进植物生长
B. GA可通过抑制IAA氧化酶的活性来降低IAA浓度
C. IAA低浓度促进生长,高浓度抑制生长的作用特点可能与ETH有关
D. 束缚态IAA能维持植物体内IAA含量的相对稳定
12. 二烷氨基乙醇羧酸脂(DA-6)是一种新型的植物生长调节剂。某科研小组研究了DA-6对草莓光合作用的影响,其相关指标测定结果如表,下列说法中不正确的是( )
(注:气孔导度表示气孔张开的程度;Rubisc是暗反应的关键酶;丙二醛是膜脂过氧化产物,其含量与生物膜受损程度呈正相关)
A. ①与②,①与③能形成对照,但是①与④,②与③不能形成对照
B. 实验结果表明,气孔导度是遮光条件下光合速率下降的主要原因
C. DA-6可作用于草莓叶片的光反应阶段来缓解弱光带来的不利影响
D. 相比植物激素,DA-6具有容易合成、原料广泛、效果稳定等优点
13. 植物光敏色素是一种可溶性的色素—蛋白质复合体,有红光吸收型(Pr)和远红光吸收型(Pfr)。无活性的Pr在细胞质中合成,接受红光刺激后可转化为有活性的Pfr并转移到细胞核内,经一系列信号放大和转变,引起种子萌发、幼苗生长发育等生物学效应。足够高的Pfr/(Pfr+Pr)比例对于维持叶片中的叶绿素水平是必要的。下列说法错误的是( )
A. 光敏色素接受光刺激并传递信号,进而启动相关基因表达并引起相关的生理反应
B. Pfr和Pr的活性不同是由于光刺激引起光敏色素空间结构改变导致的
C. 光敏色素是一种化学本质类似生长素的信号分子,具有调节生命活动的作用
D. 增加红光照射可以提高低温时植物光合作用释放氧气的速率
14. 为了研究杀虫灯诱杀斜纹夜蛾影响因素,科学家释放了一定量的标记过的斜纹夜蛾,适当时间后用杀虫灯诱杀,统计标记个体数占释放总数的比例(回收率),结果如下图所示。下列叙述正确的是( )
A. 若标记总量为N,回收率为a,则斜纹夜蛾的种群密度为N/a
B. 诱捕距离加大,被标记个体占被诱捕总数的比例上升
C. 该研究说明,杀虫灯的杀虫效果与灯的密度无关
D. 用杀虫灯诱杀斜纹夜蛾成虫可改变种群年龄结构
15. 科学家通过研究种间捕食关系,构建了捕食者一猎物模型,如图甲所示(图中箭头所指方向代表曲线变化趋势);图乙为相应的种群数量变化曲线。下列有关叙述正确的是( )
A. 图乙中P为猎物的种群数量,N为捕食者的种群数量
B. 图甲中①②③④种群数量变化与图乙中abcd依次对应
C. 图甲模型分析,图中最可能代表猎物和捕食者K值的数据分别为N3和P3
D. 图甲模型属于数学模型,该曲线变化趋势不能反映因果循环关系
16. 一个物种在群落中的地位或作用,包括所处的空间位置,占用资源的情况,以及与其他物种的关系等,称为这个物种的生态位。如果生物的所有环境条件都适宜,且没有竞争和捕食的条件下,一个物种所栖息或利用的最大资源空间就是基础生态位:而一个物种实际占有的生态位空间叫做实际生态位。活动的时间分布图,下列说法正确的是( )
A. 生态位属于种群水平上研究的问题
B. 如果气候适宜、空间充足,三种生物占据的生态位为基础生态位
C. 三种蝙蝠栖息各自占据的实际生态位大小为棕蝙蝠>蓬毛蝙蝠>银毛蝙蝠
D. 三种蝙蝠活动高峰时间相互错开,有利于避免生态位过度重叠,从而减少种间竞争
17. 下列关于群落类型的叙述,错误的是( )
A. 荒漠生物群落中的生物具有耐旱的特性
B. 群落是什么类型只受气候因素影响
C. 不同森林群落,生物适应环境的方式不完全相同
D. 群落类型划分的主要依据是群落的外貌和物种组成的差异
18. 如图表示某地云杉林的形成过程。下列相关叙述正确的是( )
A. 该群落的演替属于次生演替,群落结构越来越复杂
B. 演替的方向和速度主要与气候、土壤等条件有关,与人类活动无关
C. 群落的季节性变化就是群落的演替
D. 在⑤云杉林群落中有明显的垂直结构,没有水平结构
二、非选择题(本题包括4小题,每空2分,共46分)
19. 在精神刺激因素的作用下,会使人产生不同程度的压力,长期持续的压力会导致机体内环境稳态紊乱。图1为人体产生情绪压力时肾上腺皮质、肾上腺髓质受下丘脑调节的模式图。请结合图示信息回答下列问题:
(1)当情绪压力刺激下丘脑时,支配肾上腺的神经兴奋,兴奋以____的形式传至神经纤维末梢,并释放____作用于肾上腺髓质,促进肾上腺髓质释放肾上腺素,产生短期压力效应。
(2)情绪压力下,机体还可以通过“____”轴(HPA轴)进行调节,使肾上腺皮质分泌和释放的糖皮质激素量增加。健康人体内通过相关调节机制保证了糖皮质激素含量的相对稳定,若下丘脑细胞或垂体细胞表面的____数量和功能下降,将造成上述作用减弱,HPA轴功能亢进,糖皮质激素持续升高而引发长期且持久的心境低落等长期压力效应。
(3)人的情绪是由激发情绪的刺激传到大脑的情绪中枢后而产生。5-羟色胺是使人产生愉悦情绪的神经递质,其调节过程见图2。当神经冲动到达突触前神经元轴突末梢时,膜上的Ca2+通道打开,使该离子内流,从而引起突触小泡的____结合,随后突触小泡膜与突触前膜融合释放5-羟色胺,发挥作用的5-羟色胺很快被突触前膜回收,这种机制的意义在于防止____。该过程能使人产生愉悦情绪,从而增加抗压能力。
(4)研究证明,在情绪压力下,糖皮质激素含量升高会导致5-羟色胺含量降低。现提供生理状态相同的长期束缚(情绪压力)小鼠若干以及必要的手术器械等,设计实验验证这一结论。实验设计:选生理状态相同的长期束缚小鼠,均分为三组,编号ABC,A组切除肾上腺皮质后,注射适量的生理盐水;B组____,注射____;C组只做与其他两组类似的手术切口,培养一段时间后,分别测三组小鼠的5-羟色胺的含量并进行比较。预期结果:____。
20. 某棉农获知脱落酸可以促进叶片脱落的原理后,采收前在棉田喷施了一定量的脱落酸,试图除去棉花叶片便于机械采收,但效果不明显,为探究其原因,生物兴趣小组设计了下面的实验方案。
实验假设:生长素对脱落酸的功能有抑制作用(不考虑促进作用)。
实验方案:取若干长势相同、处于生殖生长末期的棉花植株,均分成甲、乙、丙三组,做如图所示的处理,观察三组植株叶片脱落的先后顺序。
(1)生长素的主要合成部位是____。
(2)根据科学实验原则,上图中X处应放置____。
预测三组植株的落叶顺序,得出实验结论:
①若____则假设成立;
②若____则假设不成立。
21. 请阅读下面科普短文,并回答问题:
目前,美国的艾利森(James P.Allisn)教授与日本的本庶佑(Tasuku Hnj)教授提出的癌症免疫治疗成为继手术、化疗、放疗后又一种新的治疗方式,两位科学家因此获得2018年诺贝尔生理学或医学奖。
癌细胞是发生了遗传变异等病理变化的自体细胞,由于表面物质发生改变可被T细胞识别并清除,也可能因此发生免疫逃逸。
基于T细胞的监控清除功能,为避免其失控攻击正常细胞,这种特异性免疫会受到严格控制。本次诺贝尔奖的“主角”——CTLA-4和PD-1(称为免疫系统的检查点),是防止T细胞失控的“刹车”。
CTLA-4是T细胞表面的一种膜蛋白,用于抑制T细胞的增殖。艾利森开发了一种可以与CTLA-4结合并抑制其作用的抗体,通过该抗体阻断CTLA-4从而松开T细胞的“刹车”,并促使自身的免疫系统重新攻击癌细胞。临床研究显示,该疗法对晚期黑色素瘤效果显著。
PD-1是T细胞表面的另一种膜蛋白。正常细胞表面存在相应的膜蛋白受体PD-L1,当PD-1和PD-L1识别并特异性结合时,T细胞就不会攻击该细胞。本庶佑教授的科研团队发现,很多癌细胞中PD-L1的表达量都有一定的上升,癌细胞表面的PD-L1在一定程度上会骗过T细胞的识别,降低被攻击的概率。
如同其他癌症治疗方法一样,基于免疫检查点的癌症免疫治疗也会引起一些副作用。随着现代生物医学技术研究与应用的不断深入与发展,将不断提升该疗法的治疗效果和改善不良反应的发生,实现人类长期抑制、甚至治愈癌症的梦想。
(1)本文讨论的生物学话题是____。
(2)机体免疫系统清除癌细胞,主要依靠____细胞可与癌细胞密切接触并使之裂解死亡,依赖的是免疫系统的____功能。
(3)结合材料,基于PD-1免疫检查点的作用机理和特点,请提出针对癌细胞或者T细胞进行操作的治疗思路。____。
(4)根据所学知识分析,上文中的治疗方法可能引发的副作用有____。
22. 图甲中的曲线Ⅱ是草原鼠数量变化曲线图。图乙表示某同学进行“探究酵母菌数量变化”实验得到的曲线图,该同学的具体操作为:先向试管中加入10mL无菌马铃薯培养液,再向试管中接种入酵母菌,之后将试管置于适宜环境中连续培养,每天定时取样,计数,并绘制曲线图。请回答下列问题:
(1)图甲中阴影部分表示____;在防治草原鼠害时,____时间点(用字母表示)开始灭鼠最适合。
(2)若图甲中曲线Ⅱ的ef段表示在草原中投放了一定数量的蛇之后鼠的数量变化曲线,若投放的蛇因不适应当地草原的环境部分死亡,则图中的角度将会____(填“变大”、“变小”或“不变”)。性染色体组成
外生殖器表现
未做手术
手术后
XY
雄性
雌性
XX
雌性
雌性
组别
处理
光合速率[mml/(m2·s)]
气孔导度[mml/(m2·s)]
胞间CO2浓度[mml/(m2·s)]
Rubisc活性[μml/(m2·s)]
丙二醛(MDA)(μml/g)
①
不遮光+清水
10.1
0.16
260
38.2
2.12
②
不遮光+DA-6
15.2
0.24
255
42.1
1.93
③
遮光+清水
8.3
0.14
278
25.3
2.74
④
遮光+DA-6
13.4
0.23
269
35.7
2.39
相关试卷
这是一份安徽省六安第一中学2023-2024学年高二上学期期末考试生物试卷(Word版附解析),文件包含安徽省六安市一中2023-2024学年高二上学期期末生物试题Word版含解析docx、安徽省六安市一中2023-2024学年高二上学期期末生物试题Word版无答案docx等2份试卷配套教学资源,其中试卷共33页, 欢迎下载使用。
这是一份2024合肥一中高二上学期期末考试生物含解析,共28页。
这是一份2024宜宾叙州区一中高二上学期期末考试生物含解析,共33页。试卷主要包含了选择题等内容,欢迎下载使用。

