北师大版七年级下册第1节 健康及其条件综合训练题
展开【基础梳理】
1、世界卫生组织认为:健康不仅仅是没有疾病和不虚弱,还要有完整的 、 状态和良好的社会 。现在世办卫生组织又把 和 纳入了健康的范畴。
2、健康的生活习惯包括生活有规律、 、 及拒绝吸烟、酗酒和吸毒。
3、 是所有休息方式中最重要的一种,青少年每天应该有 小时的睡眠时间。
4、合理用药应强调安全、 、 、适当,应注意做到:用药前要明确 ,用药剂量要 ,用药时间要 ,用药途径要 ,联合用药要 。
【综合应用】
5、下列有关健康的说法不正确的是( )
A、人的健康状况主要受遗传因素的影响,与生活方式无关
B、不健康的生活方式能够加速某些疾病的发生和发展
C、健康的生活方式有利于预防各种疾病
D、生活方式的建立,应从儿童和青少年开始
6、休息的形式是多种多样的,请你写出四种你所知道的休息方式;
(1) (2)
(3) (4)
7、关于膳食合理的解释,下列说法中错误的是( )
A、每日食品中应尽量包含人体所需的各种营养成分和提供足够的能量
B、严格注意饮食卫生,防止食品污染,不吃不洁食物
C、不偏食、不挑食、不暴饮暴食
D、变质食物可以煮沸后再食用,既安全又省钱
8、在所有的药品中, 的使用率是最高的,实际上它并不能抑杀所有的细菌,甚至会杀灭一些有益菌,所以最好严格按照 使用。
9、生活得有规律即合理地安排 ,每个人在安排自己的生活时,必须合理地调节 与 、 活动与 活动的关系。
10、我们在收集分析药品标签时,会看到很多关于该药品的信息,请你写出至少六项药品标签或说明书中会提到的信息:
(1) (2) (3)
(4) (5) (6)
11、下列不属于健康的生活方式的是( )
A、早睡早起 B、不吸烟,少饮酒 C、废寝忘食地学习 D、每周定期锻炼
12、药品可以按照多种标准进行分类,请你写出三种常见药品的分类方法:
(1)
(2)
(3)
13、如果你感冒了,你认为下列哪些处理方法是正确的:
①服用上一次感冒没吃完的药
②到医院请医生诊断,凭医生的处方到正规药房拿药
③直接到药店购买有R(处方药标志)标志的感冒药,按药品的说明书服用
④到药店购买有OTC(非处方药标志)的感冒药,按药品的说明书服用
正确的做法是:
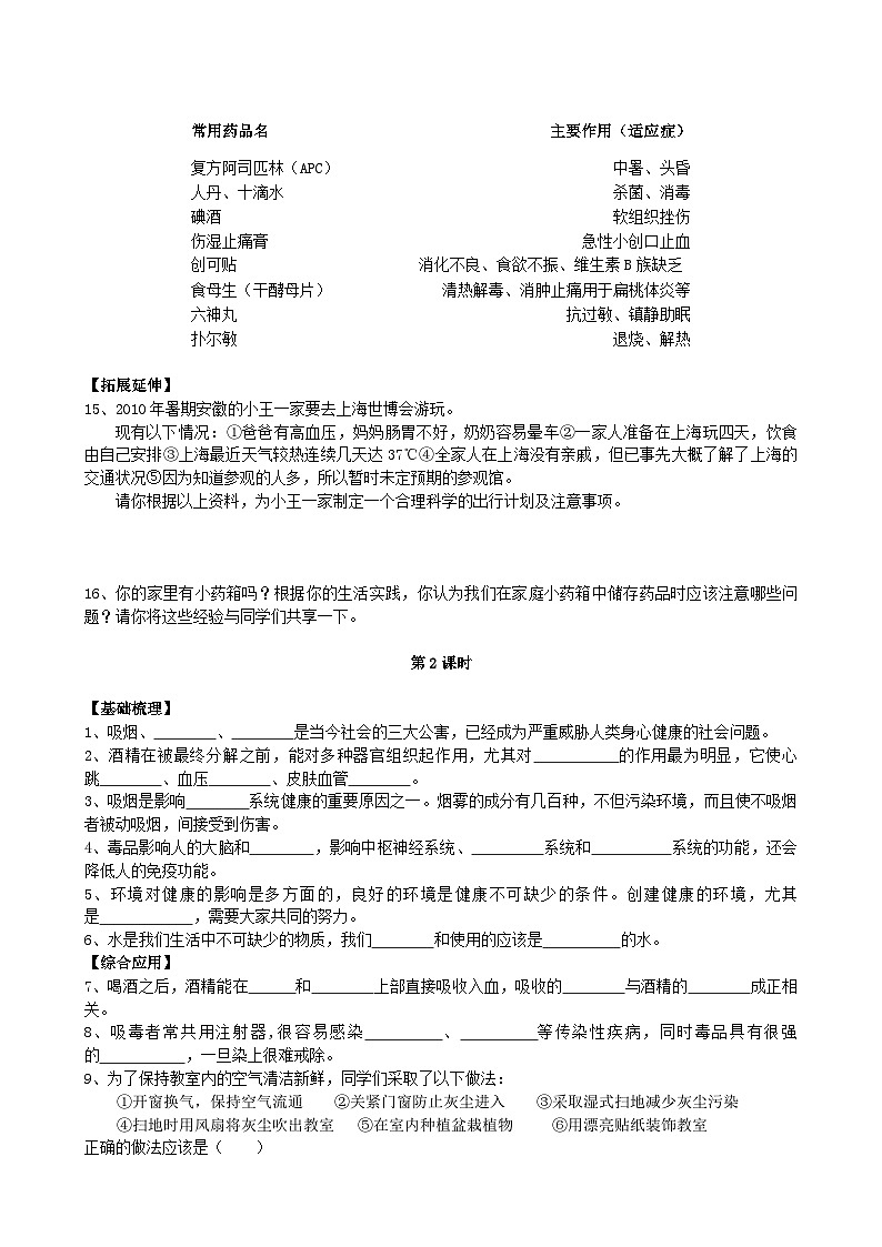
14、请根据生活实践,将以下常用药品与其主要适应症对应起来:
【拓展延伸】
15、2010年暑期安徽的小王一家要去上海世博会游玩。
现有以下情况:①爸爸有高血压,妈妈肠胃不好,奶奶容易晕车②一家人准备在上海玩四天,饮食由自己安排③上海最近天气较热连续几天达37℃④全家人在上海没有亲戚,但已事先大概了解了上海的交通状况⑤因为知道参观的人多,所以暂时未定预期的参观馆。
请你根据以上资料,为小王一家制定一个合理科学的出行计划及注意事项。
16、你的家里有小药箱吗?根据你的生活实践,你认为我们在家庭小药箱中储存药品时应该注意哪些问题?请你将这些经验与同学们共享一下。
第2课时
【基础梳理】
1、吸烟、 、 是当今社会的三大公害,已经成为严重威胁人类身心健康的社会问题。
2、酒精在被最终分解之前,能对多种器官组织起作用,尤其对 的作用最为明显,它使心跳 、血压 、皮肤血管 。
3、吸烟是影响 系统健康的重要原因之一。烟雾的成分有几百种,不但污染环境,而且使不吸烟者被动吸烟,间接受到伤害。
4、毒品影响人的大脑和 ,影响中枢神经系统、 系统和 系统的功能,还会降低人的免疫功能。
5、环境对健康的影响是多方面的,良好的环境是健康不可缺少的条件。创建健康的环境,尤其是 ,需要大家共同的努力。
6、水是我们生活中不可缺少的物质,我们 和使用的应该是 的水。
【综合应用】
7、喝酒之后,酒精能在 和 上部直接吸收入血,吸收的 与酒精的 成正相关。
8、吸毒者常共用注射器,很容易感染 、 等传染性疾病,同时毒品具有很强的 ,一旦染上很难戒除。
9、为了保持教室内的空气清洁新鲜,同学们采取了以下做法:
①开窗换气,保持空气流通 ②关紧门窗防止灰尘进入 ③采取湿式扫地减少灰尘污染
④扫地时用风扇将灰尘吹出教室 ⑤在室内种植盆栽植物 ⑥用漂亮贴纸装饰教室
正确的做法应该是( )
A、①③⑥ B、①③⑤ C、②③⑤ D、②③⑥
10、过量饮酒便是 ,会导致酒精中毒,分为急性和 两类。急性酒精中毒又称“ ”,严重者可导致死亡; 主要表现在对 、 和神经系统的损害。
11、 是水污染的主要根源, 、 、农药和化肥等都会污染水环境。
12、吸烟和吸食毒品首先损害的是人体以下哪个结构( )
A、血液 B、大脑 C、肺 D、呼吸道黏膜
13、列举题:
烟雾中的成分有几百种之多,请写出其中明显有害的三种物质: 、 、 。
14、酒是双刃剑,少饮是健康之友,多饮是罪魁祸首。关于酒,下列说法不正确的是( )
A、能够麻痹神经中枢 B、使人兴奋,提高智力
C、加重肝脏负荷 D、能够诱发相关突发疾病
15、 是健康不可缺少的条件,居室环境的好坏是影响 的一个重要因素。人体呼出的 、排出的汗液、室内 释放的有害物质,家用电器在使用过程中产生的 ,都会污染居室环境。
16、在探究酒精对水蚤心率影响的活动中,我们发现酒精既可以 水蚤心率,又可以 水蚤心率;在空气中悬浮颗粒物的测定与分析中,我们发现空气中悬浮物颗粒的多少与 的关系非常密切。
【拓展延伸】
17、2010年6月26日是联合国确定的国际禁毒日。2010年国际禁毒日主题是:依法禁毒,构建和谐。
(1)请同学们设计两句公益广告词,倡导人们珍惜生命,远离毒品。
(2)你知道常见的毒品有哪几种吗,请写出其中的四种。
(3)吸毒总是从“第一口”开始的,有些同学对此不以为然,你对此有何看法。
(4)专家认为吸毒已不仅仅是个简单的个人问题,它已经成为一个影响和危害社会的世界性公害,请对此简单谈谈你的看法。
18、在日常生活中,我们每一个人都应该为创建良好的水环境尽自己的一份力。作为一名学生我们可能采取不了一些大的行动,但我们可以从生活中的一点一滴做起,请你将你为保护水环境的所做出的每件小事记录在这里,让我们共同见证自己的公益之心。
答案
第1课时
【基础梳理】
1、生理、心理、适应力、道德修养、生殖质量
2、合理膳食、合理用药
3、睡眠、8到9
4、有效、经济、诊断、适当、科学、适宜、合理
【综合应用】
5、A
6、睡眠、闭目养神、散步、参加文体活动
7、D
8、抗生素、医嘱
9、生活节奏、学习、休息、脑力、体力
10、(答案合理即可)名称、成分、适应症、用法用量、副作用、有效期等
11、C
12、(答案合理即可)
按服用方法分:如内服、外用
按药品类型分:如中药、西药
按药品剂型分:如片剂、针剂
13、②④
14、
【拓展延伸】
15、答案要点:科学合理即可
主要考虑以下因素:分别给家人带上常用药品(降压药、胃药、晕车药,具体名称由学生自己决定);
注意饮食卫生及合理安排就餐时间;注意防暑降温、补充水分;注意劳逸结合,有足够的休息时间;
根据场馆实际情况,制定参观计划。
16、答案要点:科学合理即可,主要是注意常用药品要齐全,分类要合理、注意有效期,定期更换。
第2课时
【基础梳理】
1、酗酒、吸毒
2、心血管系统、加快、升高、扩张
3、呼吸
4、心脏、血液循环、呼吸
5、公共环境
6、饮用、使用
【综合应用】
7、胃、消化管、速度、体积分数
8、肝炎、艾滋病、成瘾性
9、B
10、醉酒、慢性、酒精中毒、胃肠道、肝脏
11、人类活动、工业废水、生活污水
12、D
13、尼古丁、一氧化碳、焦油
14、B
15、良好的环境、人体健康、气体、装饰材料、辐射
16、提高、降低、环境
【拓展延伸】
17、(1)答案合理即可,字数不做要求
(2)答案合理即可,如:鸦片、大麻、可卡因、冰毒等
(3)毒品具有成瘾性,一旦上瘾很难戒除,吸毒总是从第一口开始的,大部分青少年往往出于好奇,或经不住别人诱惑,或好面子怕朋友嘲笑而吸了“第一口”,不知不觉成瘾后,欲罢不能,一步步走向深渊。
(4)答案合理即可。吸毒者共用注射器,很容易感染疾病;吸毒者毒瘾发作时,丧失人性和理智;吸食毒品使吸毒者倾家荡产,走上犯罪道路;吸毒和贩毒已成为危害社会安定和经济发展的一个国际性公害。
18、答案合理即可,学生根据生活实际进行回答。
常用药品名
主要作用(适应症)
复方阿司匹林(APC)
中暑、头昏
人丹、十滴水
杀菌、消毒
碘酒
软组织挫伤
伤湿止痛膏
急性小创口止血
创可贴
消化不良、食欲不振、维生素B族缺乏
食母生(干酵母片)
清热解毒、消肿止痛用于扁桃体炎等
六神丸
抗过敏、镇静助眠
扑尔敏
退烧、解热
常用药品名
主要作用(适应症)
复方阿司匹林(APC)
中暑、头昏
人丹、十滴水
杀菌、消毒
碘酒
软组织挫伤
伤湿止痛膏
急性小创口止血
创可贴
消化不良、食欲不振、维生素B族缺乏
食母生(干酵母片)
清热解毒、消肿止痛用于扁桃体炎等
六神丸
抗过敏、镇静助眠
扑尔敏
退烧、解热
初中生物北师大版七年级下册第3节 激素调节巩固练习: 这是一份初中生物北师大版七年级下册<a href="/sw/tb_c11698_t7/?tag_id=28" target="_blank">第3节 激素调节巩固练习</a>,共6页。
初中生物北师大版七年级下册第2节 血液循环综合训练题: 这是一份初中生物北师大版七年级下册<a href="/sw/tb_c11650_t7/?tag_id=28" target="_blank">第2节 血液循环综合训练题</a>,共7页。试卷主要包含了单选题,填空题,综合题等内容,欢迎下载使用。
初中生物北师大版七年级下册第1节 血液课时训练: 这是一份初中生物北师大版七年级下册<a href="/sw/tb_c11649_t7/?tag_id=28" target="_blank">第1节 血液课时训练</a>,共4页。试卷主要包含了单选题,综合题等内容,欢迎下载使用。

