初中北师大版第四单元 生物圈中的人第11章 人体代谢废物的排出第3节 皮肤与汗液分泌课后复习题
展开1.在人体口腔、腋窝、直肠三处测得的体温,从高到低的排列是( )
A. 口腔、直肠、腋窝 B. 腋窝、直肠、口腔 C. 直肠、口腔、腋窝 D. 都一样
2.下列判断错误的是( )
A. 皮肤的结构分为表皮、真皮和皮下组织三部分
B. 动物按食性分为植食动物、肉食动物和杂食动物三类
C. 吸烟、酣酒和吸毒是当今社会的三大公害
D. 保护动物多样性的三个层次是保护遗传物质、物种和变异
3.环境温度较高或运动时,人会出汗,汗液形成和排出的过程是( )
①汗液通过细长的导管排出体外 ②汗腺周围的毛细血管扩张,血流量增多 ③血液中的水、无机盐以及尿素等进入导管形成汗液 ④汗液通过分泌部排出体外 ⑤汗腺周围的毛细血管收缩,血流量减少 ⑥血液中的水、无机盐以及尿素等进入分泌部形成汗液
A. ②③③ B. ①⑤⑥ C. ⑤③④ D. ①②⑥
4.一位同学运动时不小心擦破皮肤而流血,则伤口至少伤及皮肤的( )
A. 表皮 B. 真皮 C. 皮下组织 D. 角质层
5.皮肤是保护人体的第一道防线,与皮肤保护功能有关的组织是( )
A. 上皮组织 B. 结缔组织 C. 神经组织 D. 肌肉组织
6.剧烈运动时,运动员表现为大汗淋漓,满脸通红,这体现了皮肤的( )
A. 排泄和调节体温功能 B. 保护和排泄功能
C. 排泄和感受外界刺激功能 D. 保护和感受外界刺激功能
7.体温是指( )
A. 腋窝的温度 B. 口腔的温度 C. 直肠的温度 D. 人体内部的温度
8.头上脱落的头屑是( )
A. 角质层 B. 生发层 C. 真皮 D. 皮肤附属物
二、填空题
9.为测试不同部位的皮肤对触觉的敏感度,学生X利用一绘图笔在学生Y皮肤上某些部位,画上测试区(如图所示).学生Y蒙上眼睛后,学生X用针轻触测试区上的每一点,当学生Y感觉到针触时,就说“是”.将学生Y有正反应(即学生Y能感觉到针触)的百分比记录下来,结果如下表所示:
哪一测试部位对触觉最敏感?________ 。
10.如图是皮肤结构模式图,请填指示线指示的结构名称.
1、________ ;2、________ ;3、________ ;4、________ ;5、________ ;6、________ ;
7、________ ;8、________ .
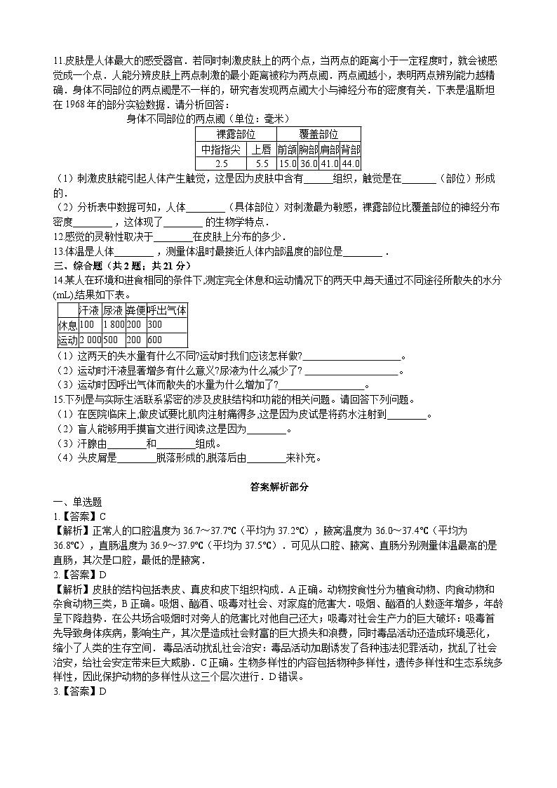
11.皮肤是人体最大的感受器官.若同时刺激皮肤上的两个点,当两点的距离小于一定程度时,就会被感觉成一个点.人能分辨皮肤上两点刺激的最小距离被称为两点阈.两点阈越小,表明两点辨别能力越精确.身体不同部位的两点阈是不一样的,研究者发现两点阈大小与神经分布的密度有关.下表是温斯坦在1968年的部分实验数据.请分析回答:
身体不同部位的两点阈(单位:毫米)
(1)刺激皮肤能引起人体产生触觉,这是因为皮肤中含有______组织,触觉是在_______(部位)形成的.
(2)分析表中数据可知,人体________(具体部位)对刺激最为敏感,裸露部位比覆盖部位的神经分布密度________ ,这体现了________ 的生物学特点.
12.感觉的灵敏性取决于________在皮肤上分布的多少.
13.体温是人体________ ,测量体温时最接近人体内部温度的部位是________ .
三、综合题(共2题;共21分)
14.某人在环境和进食相同的条件下,测定完全休息和运动情况下的两天中,每天通过不同途径所散失的水分(mL),结果如下表。
(1)这两天的失水量有什么不同?运动时我们应该怎样做? 。
(2)运动时汗液显著增多有什么意义?尿液为什么减少了? 。
(3)运动时因呼出气体而散失的水量为什么增加了? 。
15.下列是与实际生活联系紧密的涉及皮肤结构和功能的相关问题。请回答下列问题。
(1)在医院临床上,做皮试要比肌肉注射痛得多,这是因为皮试是将药水注射到________。
(2)盲人能够用手摸盲文进行阅读,这是因为________。
(3)汗腺由________和________组成。
(4)头皮屑是________脱落形成的,脱落后由________来补充。
答案解析部分
一、单选题
1.【答案】C
【解析】正常人的口腔温度为36.7~37.7℃(平均为37.2℃),腋窝温度为36.0~37.4℃(平均为36.8℃),直肠温度为36.9~37.9℃(平均为37.5℃).可见从口腔、腋窝、直肠分别测量体温最高的是直肠,其次是口腔,最低的是腋窝.
2.【答案】D
【解析】皮肤的结构包括表皮、真皮和皮下组织构成.A正确。动物按食性分为植食动物、肉食动物和杂食动物三类,B正确。吸烟、酗酒、吸毒对社会、对家庭的危害大.吸烟、酗酒的人数逐年增多,年龄呈下降趋势.在公共场合吸烟时对旁人的危害比对他自己还大;吸毒对社会生产力的巨大破坏:吸毒首先导致身体疾病,影响生产,其次是造成社会财富的巨大损失和浪费,同时毒品活动还造成环境恶化,缩小了人类的生存空间. 毒品活动扰乱社会治安:毒品活动加剧诱发了各种违法犯罪活动,扰乱了社会治安,给社会安定带来巨大威胁.C正确。生物多样性的内容包括物种多样性,遗传多样性和生态系统多样性,因此保护动物的多样性从这三个层次进行.D错误。
3.【答案】D
【解析】在炎热环境中,皮肤血管舒张,皮肤血流量增加,皮肤温度因而上升,同时起到了增强发散体热的作用,同时,汗液的排出量也增多,汗液的蒸发也能带走人体的一部分热量,所以,皮肤对人体的调节体温也具有重要作用,D符合题意。
4.【答案】B
【解析】人体的皮肤分为表皮和真皮两部分.表皮分为角质层和生发层,角质层细胞排列紧密,细菌不易侵入,还能防止体内水分的散失;生发层细胞可以分裂产生 新细胞,对皮肤有再生功能.真皮内含有大量的弹性纤维和胶原纤维,使皮肤具有一定的弹性和韧性.真皮内有丰富的血管,对皮肤有营养作用,真皮内还有丰富的 感觉神经末梢,能感受外界的刺激.因此如不小心擦破皮肤而流血,最少伤及到真皮了.
5.【答案】A
【解析】皮肤属于器官,由上皮组织、肌肉组织、神经组织、结缔组织组成.其中上皮组织由上皮细胞构成,具有保护、分泌等功能.
6.【答案】A
【解析】皮肤具有调节体温的功能:当外界气温较高时,皮肤内血管扩张,血流量增加,散热量增多,与此同时,汗腺分泌汗液增 多,通过汗液蒸发散失的热量也多;外界气温较低时,皮肤内的大多数血管收缩,血流量减少,通过皮肤散发的热量减少,与此同时,汗腺分泌汗液减少,通过汗液 的蒸发散失的热量也减少;因此皮肤具有调节体温的功能.汗腺分泌的汗液的主要成分是水,还含有少量的尿素和无机盐等,因此皮肤还具有排泄作用.运动员剧烈 运动时,体内产热量增多,需要通过扩张血管和增加汗液分泌来调节体温,同时随汗液排出体内产生的一部分废物.因此这体现了皮肤的排泄和调节体温的功能.
7.【答案】D
【解析】人的体温是指人身体内部的温度.人体内部的温度不容易测量,因此一般测量体表温度,用体温计测量.测量部位主要口腔、腋窝和直肠.正常人的口腔温 度为36.7~37.7℃(平均为37.2℃),腋窝温度为36.0~37.4℃(平均为36.8℃),直肠温度为36.9~37.9℃(平均为 37.5℃).其中直肠温度最接近人体内部的温度,但测量不方便,因此大多采用腋窝和和口腔测量.
8.【答案】A
【解析】头皮上的头皮屑是脱离的最外层,即角质层的一层上皮细胞.
二、填空题
9.【答案】指尖
【解析】(皮肤的结构是由表皮和真皮组成的.表皮由上皮组织组成,真皮主要由结缔组织构成,真皮内由丰富的血管和感觉神经末梢.据表可知:指尖对触觉最敏感。
10.【答案】表皮;真皮;皮下组织;汗孔;汗腺;毛发;皮脂腺;毛囊
【解析】据图所示:1是表皮,2是真皮,3是皮下组织,4是汗孔,5是汗腺,6是毛发,7是皮脂腺,8是毛囊.
11.【答案】(1)神经;大脑 (2)中指指尖;小;结构和功能相适应
【解析】(1)在皮肤的真皮层有丰富的毛细血管和感觉神经末梢,所以人体能产生触觉.神经组织主要有神经细胞构成,能够产生和传导兴奋.触觉是在大脑皮层的触觉中枢形成的.(2)分析上表可以看出:中指指尖两点刺激的最小距离是2.5,最小,所以敏感度最强;背部两点刺激的最小距离是44.0,最大,所以敏感度最弱.说明裸露部位比覆盖部位的神经分布密度小,从而体现了结构和功能相适应的生物学观点.
12.【答案】感受器
【解析】皮肤的结构是由表皮和真皮组成的,表皮由上皮组织组成,真皮主要由结缔组织构成,真皮内由丰富的血管和感觉神经末梢,能够感受外界的冷、热、触、压等刺激.皮肤上的感受器的多少决定皮肤感觉的灵敏性.人体的各个部位对各种刺激的敏感程度是不同的,如抚摸一般用手指尖,手指尖的触觉神经末梢比较集中,手背上热觉神经末梢比较丰富.
13.【答案】内部的温度;直肠
【解析】体温是指人体内部的温度.人体体表的温度是身体表面的温度,又称表层温度,受外界环境影响较大.人体内部的温度不容易测量,因此一般测量体表温度,测量部位主要直肠、口腔、腋下,其中直肠的温度最接近人体内部温度。
三、综合题
14.【答案】(1)与完全休息相比,运动这一天散失的水分量要多许多。我们在运动时应多喝一些水
(2)汗液蒸发能带走较多的热量,汗液分泌多,体内热量散失得就多,以维持体温的相对稳定。由于运动时较多水分以汗液的形式排出体外,尿液就相应减少了
(3)运动时呼吸频率加快,呼吸加深,呼出的气体明显增多,水分散失增多
【解析】解运动时,人体细胞的呼吸作用加强,释放的热量多,汗液能带走人体较多的热量,所以汗液明显增多,尿液相应减少。运动时的呼吸强度增加,呼吸频率加快,呼出的气体明显增多,水分散失增多。
15.【答案】(1)真皮 (2)皮肤中有丰富的感觉神经末梢,可感受外界刺激 (3)分泌部;导管
(4)角质层;生发层细胞分裂产生新细胞
【解析】(1)真皮内含有的感觉神经末梢比肌肉中的丰富,所以皮试时会感到很痛。(2)由于真皮内含有的感觉神经末梢能够感受外界的冷、热、痛、触和压等刺激,所以盲人触摸盲文能够进行阅读。(3)汗腺包括分泌部和导管两部分。(4)表皮的最外层是角质层,其脱落后形成皮屑,生发层细胞具有分裂能力,可产生新的细胞来补充脱落细胞。
皮肤部位
手背
手掌
指尖
前臂
正反应百分率
50
85
100
75
裸露部位
覆盖部位
中指指尖
上唇
前颌
胸部
肩部
背部
2.5
5.5
15.0
36.0
41.0
44.0
汗液
尿液
粪便
呼出气体
休息
100
1 800
200
300
运动
2 000
500
200
600
北师大版七年级下册第2节 血液循环课时练习: 这是一份北师大版七年级下册<a href="/sw/tb_c11650_t7/?tag_id=28" target="_blank">第2节 血液循环课时练习</a>,共4页。试卷主要包含了选择题,非选择题等内容,欢迎下载使用。
初中生物北师大版七年级下册第2节 血液循环综合训练题: 这是一份初中生物北师大版七年级下册<a href="/sw/tb_c11650_t7/?tag_id=28" target="_blank">第2节 血液循环综合训练题</a>,共7页。试卷主要包含了单选题,填空题,综合题等内容,欢迎下载使用。
初中生物北师大版七年级下册第1节 血液课时训练: 这是一份初中生物北师大版七年级下册<a href="/sw/tb_c11649_t7/?tag_id=28" target="_blank">第1节 血液课时训练</a>,共4页。试卷主要包含了单选题,综合题等内容,欢迎下载使用。

