专题8金属和金属材料复习题(解析版)-2023-2024学年九年级化学仁爱版下册
展开一、选择题
1.分类是化学学习的重要方法,下列分类完全正确的是
A.可燃性气体:氢气、氮气、甲烷B.混合物:生铁、硫酸铜溶液、空气
C.氧化物:水、一氧化碳、氧气D.金属材料:青铜器、生铁、氧化铜
2.下列说法中不正确的是
A.墙内开花墙外可闻到花香,是因为分子总是在不断运动着
B.甲烷燃烧放出大量的热,是因为所有化学反应都放出热量
C.在生煤火炉时,可点燃木柴来引燃煤,是为了使温度达到煤的着火点
D.合金被广泛的使用,是因为合金比组成它们的纯金属具有更多优良性能
3.下列实验现象描述正确的是
A.镁在空气中燃烧发出耀眼的白光
B.铁和硫酸铜溶液反应,有铜生成
C.打开盛有浓盐酸的试剂瓶的瓶盖,瓶口会出现白烟
D.木炭还原氧化铜中玻璃管内的红色粉末逐渐变成黑色
4.归纳推理是化学学习中常用的思维方法。下列推理正确的是
A.酸和碱发生中和反应生成盐和水,则生成盐和水的反应一定是中和反应
B.单质只含有一种元素,则只含有一种元素的纯净物一定是单质
C.碱溶液能使酚酞溶液变红,则能使酚酞溶液变红的溶液一定是碱溶液
D.铝比铁更容易与氧气发生化学反应,则在空气中铝制品一定比铁制品更易被腐蚀
5.下列叙述中正确的是:
A.生成盐和水的反应都是中和反应
B.合金不全属于金属材料
C.水沸腾时可冲起壶盖,说明温度升高分子会变大
D.可用肥皂水区别硬水和软水
6.下列有关化学方面的叙述中,正确的是
A.化学发展史:门捷列夫采用定量的方法研究了空气的组成
B.元素守恒观:将冷碟子放在蜡烛火焰上方,可以收集到炭黑
C.对比学习法:在空气中铁制品比铝制品更易锈蚀,因为铁的化学性质比铝活泼
D.性质与应用:氧气有助燃性,可做航天工业的高能燃料
7.下列4个坐标图分别表示实验过程中某些量的变化,其中正确的是
A.AB.BC.CD.D
8.物质的性质决定物质的用途.下列性质与用途不相符的是
A.氧气具有助燃性——作燃料
B.活性炭具有吸附性——作吸附剂
C.铜具有导电性——作导线
D.氢气具有还原性——用于冶炼金属
9.在一定量的硝酸银和硝酸铜溶液中加入锌粉,充分反应后过滤,得到滤液和滤渣,下列分析正确的是
A.如果滤液显蓝色,则滤渣一定没有Cu
B.在滤渣中加入稀盐酸有气泡产生,滤液中的溶质可能含有两种
C.如果滤渣只含一种金属,滤液中的溶质可能含有三种
D.在滤渣中加入稀盐酸没有气泡产生,则滤渣中一定含有Ag和Cu
10.锌粉、铝粉、镁粉的混合物3.8g与一定质量的稀硫酸恰好完全反应,将反应后的混合物蒸发水分得固体硫酸锌、硫酸铝、硫酸镁混合物11g,则反应中生成氢气的质量为
A.0.30gB.0.20gC.0.15gD.0.45g
11.现在有X、Y、Z三种金属,将它们分别放入稀HCl中,只有X无氢气放出。将Y投入Z的盐溶液中,Y表面没有发生变化。则X、Y、Z三种金属活动性顺序正确的是( )
A.X>Y>ZB.Z>Y>XC.X>Z>YD.Y>Z>X
12.下列有关资源或能源的叙述正确的是
A.地球上的金属元素将被耗尽,所以我们要保护金属资源
B.将煤隔绝空气加强热可以得到焦炭、煤焦油、煤油等有用物质
C.空气是一种宝贵的资源,其中稀有气体的体积分数占0.94%
D.人们经常利用的能源有化石能源、水能、太阳能和地热能等
二、填空与简答
13.2020年新型冠状病毒蔓延,全国人民众志成城,同心战“疫”。
(1)某同学居家隔离期间用水银温度计测量体温,从微观角度分析,温度计内水银会上升的原因是温度计内汞原子 ,废弃的水银温度计属于 (填序号)。
A可回收物 B其他垃圾(干垃圾) C厨余垃圾(湿垃圾) D有害垃圾
(2)过氧乙酸、酒精(C2H5OH)等消毒剂可有效消毒。酒精蒸气遇明火易燃烧和爆炸,酒精完全燃烧的化学方程式是 。
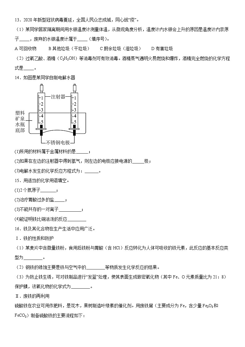
14.如图是某同学自制电解水器
(1)所用的材料属于金属材料的是 ;
(2)如果在左边的注射器中得到氢气,则左边的电极应接电源的 极;
(3)电解水发生的化学反应方程式为: 。
15.用适当的化学用语填空。
(1)2个氮原子 ;
(2)治疗胃酸过多的盐 ;
(3)不能共存的一对离子 ;
(4)能证明铁比铜活泼的反应
16.铁及其化合物在生产生活中应用广泛。
Ⅰ.铁的性质和防护
(1)某麦片中含微量铁粉,食用后铁粉与胃酸(含HCl)反应转化为人体可吸收的铁元素,此反应的基本反应类型为 。
(2)钢铁的锈蚀主要是铁与空气中的 等物质发生化学反应的结果。
(3)为防止铁生锈,可对铁制品进行“发蓝”处理,使其表面生成致密氧化物(其中Fe、O元素质量比为21:8)保护膜,该氧化物的化学式为 。
Ⅱ.废铁的再利用
硫酸铁在农业可用作肥料,是花木,果树制造叶绿素的催化剂。用废铁屑(主要成分为Fe,含少量Fe2O3和FeCO3)制备硫酸铁的主要流程如下:
(1)酸溶时生成的气体成分为 。
(2)“转化1”过程中温度不宜过高的原因是 。
Ⅲ.铁的冶炼
我国劳动人民在春秋战国时期就会冶铁炼钢,实验室模拟炼铁实验装置如图所示。
(1)实验时,应先注水片刻后再加热的目的是 。
(2)实验过程中,硬质玻璃管中发生的主要的化学方程式为 。
(3)若取16g氧化铁粉末进行实验,反应一段时间后,经检测剩余黑色固体成份是Fe和Fe3O4,称量固体的质量为X,则X的范围为 。(写出计算过程)
17.减缓钢铁锈蚀的方法
(1)保持铁制品表面的 和 、
(2)在金属表面涂覆 (如 、 、 等)。
(3)在金属表面镀上一层 或用“烤蓝”等方法形成致密保护层。
(4)改变金属的 制成 等。
18.初中化学常见物质的转化关系如下图,部分反应物、生成物和反应条件未标出。其中D与E的组成元素相同,B、D、E在通常状况下是气体,F可用来改良酸性土壤,G是石灰石的主要成分,M是一种黑色固体粉末。请完成下列问题:
(1)写出物质A的化学式 。
(2)物质M在反应①中所起的作用是 。
(3)反应③中伴随着 (填“放热”或“吸热”)现象。
(4)写出反应②的化学方程式 。
(5)写出实验室制取气体E的化学方程式 。
19.某电镀厂排放的污水中含有CuSO4、ZnSO4和FeSO4,为减少水污染及节约成本,回收重要原料硫酸锌和有关金属,设计如图所示流程。请回答:
(1)固体B的成分是 ;
(2)步骤①④操作相同,该操作是 ;
(3)步骤④中反应的化学方程式是 。
三、科学探究题
20.镁条放置在空气中一段时间表面会形成一层黑色物质,为探究镁表面黑色物质的生成是与空气中的哪些成分有关,开展以下实验探究。
化学小组查得以下资料:
Ⅰ.常温下,空气中的氮气和稀有气体不会与镁发生反应。
Ⅱ.无水CaCl2固体有较强的吸水性,能吸收空气中的水蒸气。
[实验1]按图1所示装置进行实验,数日后,只观察到镁条表面变暗,没有出现黑色物质。
(1)查阅文献获知,镁条表面变暗是镁与氧气反应的结果,该反应的化学方程式为 。
(2)据此现象,可说明就 和 两种物质无法使镁生成黑色物质。
[实验2]按图2所示装置进行实验,数日后,只观察到镁条表面变暗,没有出现黑色物质。
(3)该实验的目的是 。
[实验3]按图3所示装置进行实验,数日后,观察到镁条表面出现黑色物质。
(4)得出“镁条变黑一定与水有关”的结论,依据的两个实验是 (填实验序号)。
[实验4]化学小组认为据此现象还不足以得出最终结论,于是又补做了如下实验:
(5)将图3中潮湿的空气换成 进行实验,数日后,观察到镁条表面无明显变化。
(6)根据上述四个实验,化学小组得出结论:镁表面的黑色物质是镁与 等物质共同作用的结果。
四、计算题
21.某些食品包装内常有一小包黑色的粉末(主要成分是铁粉),用来吸收氧气和水以防止食品变质,常称之为“双吸剂”。
(1)打开一包双吸剂,发现出现少量的红色物质,这是因为 。
(2)称量6g该双吸剂样品,加入足量稀盐酸,反应生成氢气的质量如图所示。请计算该样品中所含单质铁的质量(写出解题过程)。
A.向一定量的稀硫酸中
逐滴加入氢氧化钙溶液
B.向一定质量的硝酸钾
不饱和溶液中加入硝酸
钾
C.电解水
D.向等质量的锌粉和铁粉
中分别滴加质量分数相同
的足量稀盐酸
参考答案:
1.B
【详解】A、氢气、甲烷均属于可燃性气体,氮气不能燃烧,故A不正确;
B、生铁中含有碳等,属于混合物;硫酸铜溶液中含有硫酸铜和水,属于混合物;空气中含有氮气和氧气等,属于混合物,故B正确;
C、氧化物是由两种元素组成,其中一种为氧元素的化合物,水、一氧化碳均属于氧化物,氧气是由氧元素组成的纯净物,属于单质,故C不正确;
D、青铜器、生铁均属于金属材料,氧化铜不属于金属材料,故D不正确。故选B。
2.B
【详解】试题分析:A、墙内开花墙外可闻到花香,是因为分子总是在不断运动,故正确;B、化学反应常伴随着热量的变化,有的反应放热,有的反应吸热,故错误;C、在生煤火炉时,可点燃木柴来引燃煤,是为了使温度达到煤的着火点,故正确;D、合金被广泛的使用,是因为合金比组成它们的纯金属具有更多优良性能,硬度大,抗腐蚀性强,故正确。答案:B。
考点:化学基本概念与理论
3.A
【详解】A、镁与空气中的氧气燃烧时发出耀眼的白光,放出热量,生成白色固体,选项正确;
B、铁和硫酸铜溶液反应后,有铜生成属于实验结论,不是实验现象,选项错误;
C、浓盐酸具有挥发性,挥发出的氯化氢与空气中的水蒸气形成盐酸小液滴,所以打开盛有浓盐酸的试剂瓶的瓶盖,瓶口会出现白雾,选项错误;
D、木炭还原氧化铜实验中,黑色的氧化铜被还原为红色的铜,所以木炭还原氧化铜的实验中,观察到玻璃管内的黑色粉末逐渐变成红色,选项错误,故选A。
【点睛】雾是小液滴在空气中漂浮形成的现象,烟是固体小颗粒在空气中悬浮形成的现象。
4.B
【详解】A、酸和碱反应发生中和反应生成盐和水,但生成盐和水的反应不一定是中和反应,如二氧化碳与氢氧化钠反应生成碳酸钠和水,不属于中和反应,故选项推理不正确;
B、单质只含有一种元素,只含有一种元素的纯净物一定是单质,故选项推理正确;
C、碱溶液能使酚酞溶液变红,但能使酚酞溶液变红的溶液不一定是碱溶液,也可能是显碱性的盐溶液,如碳酸钠溶液,故选项推理不正确;
D、铝比铁更易与氧气发生化学反应,但铝制品在空气中与氧气反应,其表面生成一层致密氧化膜保护了内部金属,故比铁制品更耐腐蚀,故选项推理不正确。
故选B。
5.D
【详解】A、酸碱之间的反应是中和反应,生成盐和水的反应不一定都是中和反应,如:CO2+Ca(OH)2=CaCO3↓+H2O,生成盐和水,但不是中和反应,此选项错误;
B、金属材料包括纯金属单质以及它们的合金,所以合金全属于金属材料,此选项错误;
C、水沸腾时可冲起壶盖,说明温度升高分子间隔会变大,此选项错误;
D、可用肥皂水区别硬水和软水,出现泡沫多的是软水,出现泡沫少的是硬水,此选项正确。
故选D。
6.B
【详解】A、拉瓦锡采用定量的方法研究了空气的组成,错误;
B、根据质量守恒,反应前后元素种类不变,蜡烛中含碳元素,生成物中也含有碳元素,正确;
C、在空气中铁制品比铝制品更易锈蚀,因为铝和氧气生成致密氧化膜,防止铝进一步腐蚀,错误;
D、氧气有助燃性,可做航天工业的助燃剂,不能作燃料,错误。
故选B。
7.D
【详解】A、稀硫酸呈酸性,溶液的pH小于7,氢氧化钙溶液呈碱性,溶液的pH大于7,向一定量的稀硫酸中逐滴加入氢氧化钙溶液,溶液的酸性逐渐减弱,溶液的pH逐渐增大,当氢氧化钙溶液过量后,溶液的pH大于7,选项错误;
B、不饱和硝酸钾溶液的溶质质量分数不为零,向一定质量的硝酸钾不饱和溶液中加入硝酸钾,硝酸钾逐渐溶液,溶液的溶质质量分数逐渐增加,直至溶液变为饱和溶液后不再增加,选项错误;
C、电解水过程中,生成的氢气与氧气的体积逐渐增大,且生成的氢气与氧气的体积比为2:1,不是质量比,选项错误;
D、锌与铁都能够与盐酸反应生成氢气,参加反应的盐酸的质量相同,生成氢气的质量相等,锌与稀盐酸反应生成氯化锌和氢气,反应的化学方程式为:Zn+2HCl=ZnCl2+H2↑,反应中锌与氢气的质量比为65:2,铁与稀盐酸反应生成氯化亚铁和氢气,反应的化学方程式为:Fe+2HCl=FeCl2+H2↑,反应中铁与氢气的质量比为56:2,则向等质量的锌粉和铁粉中分别滴加质量分数相同的足量稀盐酸,铁生成的氢气的质量多一些,选项正确;
故选D。
8.A
【详解】A、氧气能够帮助燃烧,自身不能燃烧,故氧气可以作助燃剂,但是不能做燃料,性质与用途不相符,符合题意;
B、活性炭具有吸附性,能够吸附悬浮杂质,故可做吸附剂,性质与用途相符,不符合题意;
C、金属铜具有良好的导电性,可以用于制造导线,性质与用途相符,不符合题意;
D、氢气具有还原性,氢气和金属氧化物可反应生成金属单质和水,可利用其还原性进行金属的冶炼,性质与用途相符,不符合题意。
故选A。
9.C
【分析】根据金属活动性顺序可知,三种金属的活动性顺序由强到弱为:锌、铜、银,所以向硝酸银和硝酸铜的混合溶液中,加入一定量的锌粉,则锌能与硝酸银反应生成硝酸锌和银,能与硝酸铜反应生成硝酸锌和铜。
【详解】A、如果滤液显蓝色,说明滤液中含有硫酸铜,金属锌可能没有和硫酸铜反应,也可能只和部分硫酸铜发生了反应,所以滤渣中可能含有铜,故选项A错误;
B、在滤渣中加入稀盐酸有气泡产生,说明滤渣中有金属锌,则硝酸铜、硝酸银完全反应,所以滤液中的溶质只含有硝酸锌,故选项B错误;
C、如果滤渣只含一种金属,该金属可能是银,说明锌可能与部分的硝酸银反应,滤液中的溶质可能含有硝酸银、硝酸铜、硝酸锌三种,故选项C正确;
D、在滤渣中加入稀盐酸没有气泡产生,则滤渣一定含有Ag,可能含有Cu,一定没有Zn,故选项D错误;
故选:C。
10.C
【详解】根据反应前后元素质量不变,反应生成的11g硫酸锌、硫酸铝、硫酸镁混合物中含有硫酸根的质量=11g−3.8g=7.2g;根据硫酸的化学式H2SO4,其中氢元素与硫酸根的质量比=2:96=1:48,当硫酸中所含硫酸根的质量为7.2g时,硫酸中H元素的质量=7.2g×=0.15g,即反应中产生的氢气质量为0.15g。故选C。
点睛:锌粉、铝粉、镁粉的混合物3.8g与一定质量的稀硫酸恰好完全反应,生成硫酸锌、硫酸铝、硫酸镁混合物11g,根据反应前后元素质量不变,则硫酸锌、硫酸铝、硫酸镁三种物质的混合物中含硫酸根的质量为11g-3.8g=7.2g;根据硫酸中氢与硫酸根的比,计算出氢元素的质量,即产生氢气的质量。
11.B
【分析】在金属活动性顺序中,位于氢前面的金属能置换出酸中的氢,位于前面的金属能把排在它后面的金属从其盐溶液中置换出来,据此判断能否发生反应,进而可确定三种金属活动性由强到弱的顺序。
【详解】现有X、Y、Z三种金属,将它们分别放入稀HCl中,只有X无氢气放出,说明Y、Z的金属活动性比氢强,X的金属活动性比氢弱,即Y、Z>H>X;将Y投入Z的盐溶液中,Y的表面没有发生变化,说明Y的金属活动性比Z弱,即Z>Y;则X、Y和Z的金属活动性顺序为:Z>Y>X。
故选B。
12.C
【详解】A、由质量守恒定律,反应前后元素种类不变,地球上的金属元素不会将被耗尽;金属资源不可再生,所以我们要保护金属资源;错误;
B、将煤隔绝空气加强热可以得到焦炭、煤焦油、焦炉气等有用物质,煤油是石油分馏的产物;错误;
C、空气是一种宝贵的自然资源,空气中稀有气体约占其体积分数为0.94%;正确;
D、目前生产和生活中人们经常利用的能源有化石能源、水能、太阳能,不包括地热能;错误;
故选:C。
13. 间隔变大 D
【详解】(1)温度计内水银会上升的原因是,温度升高,温度计内汞原子间隔变大;
A、可回收物,是指可以再生循环的垃圾。本身或材质可再利用的纸类、硬纸板、玻璃、塑料、金属、塑料包装等,不符合题意;
B、其它垃圾是指危害比较少,可是没有再次利用的价值的垃圾,不符合题意;
C、厨余垃圾是指居民日常生活及食品加工、饮食服务、单位供餐等活动中产生的垃圾,不符合题意;
D、汞属于重金属,废弃的水银温度计属于有害垃圾,符合题意。
故选D;
(2)酒精完全燃烧生成二氧化碳和水,该反应的化学方程式为。
14.(1)不锈钢电极
(2)负
(3)
【详解】(1)金属材料包括金属以及它们的合金,如图所示不锈钢是铁合金,故属于金属材料,故填:不锈钢电极;
(2)根据电解水时,正极生成的是氧气,负极生成的是氢气,故左边生成的是氢气则相连接的是电源的负极,故填:负;
(3)水通电生成氢气和氧气,化学方程式为:。
15.(1)2N
(2)NaHCO3
(3)H+和OH-(合理即可)
(4)Fe+CuSO4=Cu+FeSO4(合理均可)
【详解】(1)原子的表示方法,用元素符号来表示一个子,表示多个该原子,就在其元素符号前加上相应的数字,故2个氮原子可表示为:2N;
(2)医疗上用于治疗胃酸过多的盐是碳酸氢钠,其化学式为:NaHCO3;
(3)离子不能共存的情况是有水、气体和沉淀生成,离子不能共存,如:H+和OH-(合理即可);
(4)证明铁比铜活泼,可以通过铁与铜盐溶液的置换反应,铁能置换出来铜,说明铁比较活泼,反应的化学方程式为:Fe+CuSO4=Cu+FeSO4(合理均可)。
16. 置换反应 氧气和水(或H2O和O2) Fe3O4 氢气和二氧化碳(或H2和CO2) 温度过高,会造成过氧化氢的分解 排尽装置内的空气,防止加热时发生爆炸
11.2
x=11.2g
假设剩余黑色固体成份全部是Fe3O4,根据铁元素质量反应前后质量相等,则
x=15.5g
故x的取值范围: 11.2g
②钢铁的锈蚀主要是铁与空气中的氧气和水发生反应;
③Fe、O元素质量比为21:8,设铁的氧化物化学式为FeaOb,则56a:16b=21:8,a:b=3:4,该氧化物的化学式为Fe3O4;
④过量稀硫酸和碳酸亚铁生成硫酸亚铁、二氧化碳和水,铁和硫酸生成硫酸亚铁和氢气,故酸溶时生成的气体成分为二氧化碳和氢气;
⑤“转化1”过程中温度过高,会造成过氧化氢的分解;
⑥实验时,应先注水片刻后再加热的目的是排尽装置内的空气,防止加热时发生爆炸;
⑦三氧化二铁和一氧化碳在高温下生成铁和二氧化碳,反应方程式为:;
⑧11.2g
(2) 保护层 涂油 喷漆 覆盖搪瓷(合理答案均可)
(3)不易锈蚀的金属
(4) 组成和结构 合金
【详解】(1)保持铁制品表面的洁净和干燥,可以减缓钢铁锈蚀;
(2)在金属表面涂覆保护层(如涂油、喷漆、覆盖搪瓷(合理答案均可),可以隔绝氧气和水蒸气,可以减缓钢铁锈蚀;
(3)在金属表面镀上一层不易锈蚀的金属或用“烤蓝”等方法形成致密保护层,可以减缓钢铁锈蚀;
(4)改变金属的组成和结构制成合金等,可以减缓钢铁锈蚀。
18. H2O2 催化作用 放热 3CO+Fe2O32Fe+3CO2 CaCO3+2HCl=CaCl2+H2O+CO2↑
【分析】D与E的组成元素相同,B、D、E在通常状况下是气体,赤铁矿主要成分是Fe2O3,D+Fe2O3→E,由于一氧化碳具有还原性,可用来冶炼金属,故D是CO,则E是CO2。F可用来改良酸性土壤,F是Ca(OH)2;G是石灰石的主要成分,G是CaCO3。M是一种黑色固体粉末,反应①的反应前后都有M,则M作催化剂,M是MnO2,A是H2O2,B是O2,C是H2O。将各种物质代入转化关系中进行验证,正确。
【详解】(1)物质A的化学式是H2O2。
(2)物质M在反应①中所起的作用是催化作用。
(3)反应③是:,该反应放出大量的热。
(4)反应②的化学方程式为:3CO+Fe2O32Fe+3CO2。
(5)实验室制取二氧化碳的化学方程式为:CaCO3+2HCl=CaCl2+H2O+CO2↑
【点睛】在解此类题时,首先将题中有特征的物质推出,然后结合推出的物质和题中的转化关系推导剩余的物质,最后将推出的各种物质代入转化关系中进行验证即可。氢氧化钙可用来改良酸性土壤、石灰石的主要成分是碳酸钙、组成元素相同的气体是一氧化碳和二氧化碳是该题的突破口。
19. 锌、铁、铜 过滤 Zn+ H2SO4 =ZnSO4 + H2↑
【解析】锌、铁、铜的活泼性依次减弱,活泼的金属可以将不活泼的金属置换出来,故甲物质是锌,滤液A是硫酸锌。固体B中含有过量的锌和被置换出来的铁和铜,然后用磁铁将铁吸出,故C是铁,D是锌和铜的混合物。锌可以和稀硫酸反应生成硫酸锌和氢气,而铜不反应,过滤得到铜,故乙物质是稀硫酸。
【详解】(1)固体B的成分是锌、铁、铜。
(2)步骤①④都是将固液分离,故是过滤。
(3)步骤④是过量的锌与稀硫酸反应生成硫酸锌和氢气,反应的方程式为:Zn+ H2SO4 =ZnSO4 + H2↑。
20. 2Mg+O2=2MgO 氧气(或O2) 水(或H2O) 验证氧气和二氧化碳,能否时镁生成黑色物质 实验2和实验3 潮湿的二氧化碳 氧气(或O2)、二氧化碳(或CO2)和水(或H2O)
【详解】(1)查阅文献获知,镁条表面变暗是镁与氧气反应生成氧化镁,配平即可,化学方程式为:2Mg+O2=2MgO;
(2)潮湿的氧气中含有氧气和水蒸气,据此现象,可说明就氧气和水两种物质无法使镁生成黑色物质;
(3)无水氯化钙有吸水性,进行干燥,图2实验的目的是:验证氧气和二氧化碳,能否使镁生成黑色物质;
(4)在潮湿的空气中,镁条表面出现黑色物质,干燥的的空气中,镁条表面无变化。得出“镁条变黑一定与水有关”的结论,依据的两个实验是:实验2和实验3;
(5)实验还要证明二氧化碳和水不能使镁条表面出现黑色物质,将图3中的潮湿的空气换成潮湿的二氧化碳进行实验,数日后,观察到镁条表面无明显变化;
(6)根据上述四个实验,化学小组得出结论:镁表面的黑色物质是镁与氧气、二氧化碳和水等物质共同作用的结果。
21.(1)铁粉与氧气和水反应生成铁锈(氧化铁)呈红色
(2)解:设样品中单质铁的质量为x。
答:该样品中单质铁的质量为5.6g。
【详解】(1)铁在潮湿的环境下会生锈,则铁粉与氧气和水反应生成铁锈(氧化铁)呈红色;
(2)见答案。
初中化学仁爱版九年级 下册专题8 金属和金属材料随堂练习题: 这是一份初中化学仁爱版九年级 下册<a href="/hx/tb_c4041160_t7/?tag_id=28" target="_blank">专题8 金属和金属材料随堂练习题</a>,共13页。试卷主要包含了选择题,判断题,综合应用题等内容,欢迎下载使用。
2023-2024学年九年级化学仁爱版下册专题7初识酸、碱和盐复习题(解析版): 这是一份2023-2024学年九年级化学仁爱版下册专题7初识酸、碱和盐复习题(解析版),共12页。试卷主要包含了选择题,填空与简答,科学探究题,计算题等内容,欢迎下载使用。
仁爱版九年级 下册专题8 金属和金属材料课时练习: 这是一份仁爱版九年级 下册专题8 金属和金属材料课时练习,共15页。试卷主要包含了选择题,判断题,综合应用题等内容,欢迎下载使用。

