通用版 专题07 数词&主谓一致【练习】2023-2024年中考英语考前冲刺语法图解过关(原卷版+解析版)
展开考点01数词基数词&序数词
考点02主谓一致
就近原则
就远原则
意义一致
语法一致
考点01数词基数词&序数词
一、单项选择
1.(2022·辽宁鞍山·中考真题)—Did yu watch the secnd “Tiangng lecture” (天宫课堂) n March 23, 2022?
—Yes, abut tw ________ students in ur schl watched it.
A.thusandB.thusands fC.millinD.millins f
【答案】A
【解析】句意:——你看了2022年3月23日的第二场“天宫课堂”吗?——是的,我们学校大约有两千名学生观看了。
考查数词的用法。thusand千;millin百万。表示具体数量时,用“数词+thusand/millin”;表示概数时,用“thusands/millins f”。空前有具体数词,可排除BD选项;再根据“in ur schl watched it.”和常识可知,在学校应是大约两千学生观看。故选A。
2.(2022·山东济南·中考真题)The cuple have tw kids. They are happy that they’ll have the ________ ne sn.
A.firstB.secndC.thirdD.furth
【答案】C
【解析】句意:这对夫妇有两个孩子。他们很高兴很快就有第三个孩子。
考查序数词。first第一;secnd第二;third第三;furth第四。根据“The cuple have tw kids.”及“sn”可知,这对夫妇已经有两个孩子,再有一个孩子应该是第三个。故选C。
3.(2022·广西河池·中考真题)Nwadays, ________ birds fly t the warm suth in winter.
A.millinB.millinsC.tw millinsD.millins f
【答案】D
【解析】句意:现在,数百万只鸟冬天就飞往温暖的南方。
考查基数词。millin前面要用具体数字,不用复数, 即“数字+millin+名词复数”;“millins f+名词复数”表示“数百万……”,表示笼统数字,即前面不加具体数字。birds为复数名词,在此泛指“几百万只鸟”,应用millins f。故选D。
4.(2022·辽宁朝阳·中考真题)—It is Mm’s __________ birthday next Wednesday. What shuld we d?
—What abut buying her __________ flwers t shw ur lve?
A.frty; frtyB.frty; frtiethC.frtieth; frtyD.frtieth; frtieth
【答案】C
【解析】句意:——下周三是妈妈四十岁生日。我们该怎么办?——给她买四十朵花来表达我们的爱怎么样?
考查基数词和序数词。第一空是指生日,应用序数词;第二空是表示40朵花,应用基数词,故选C。
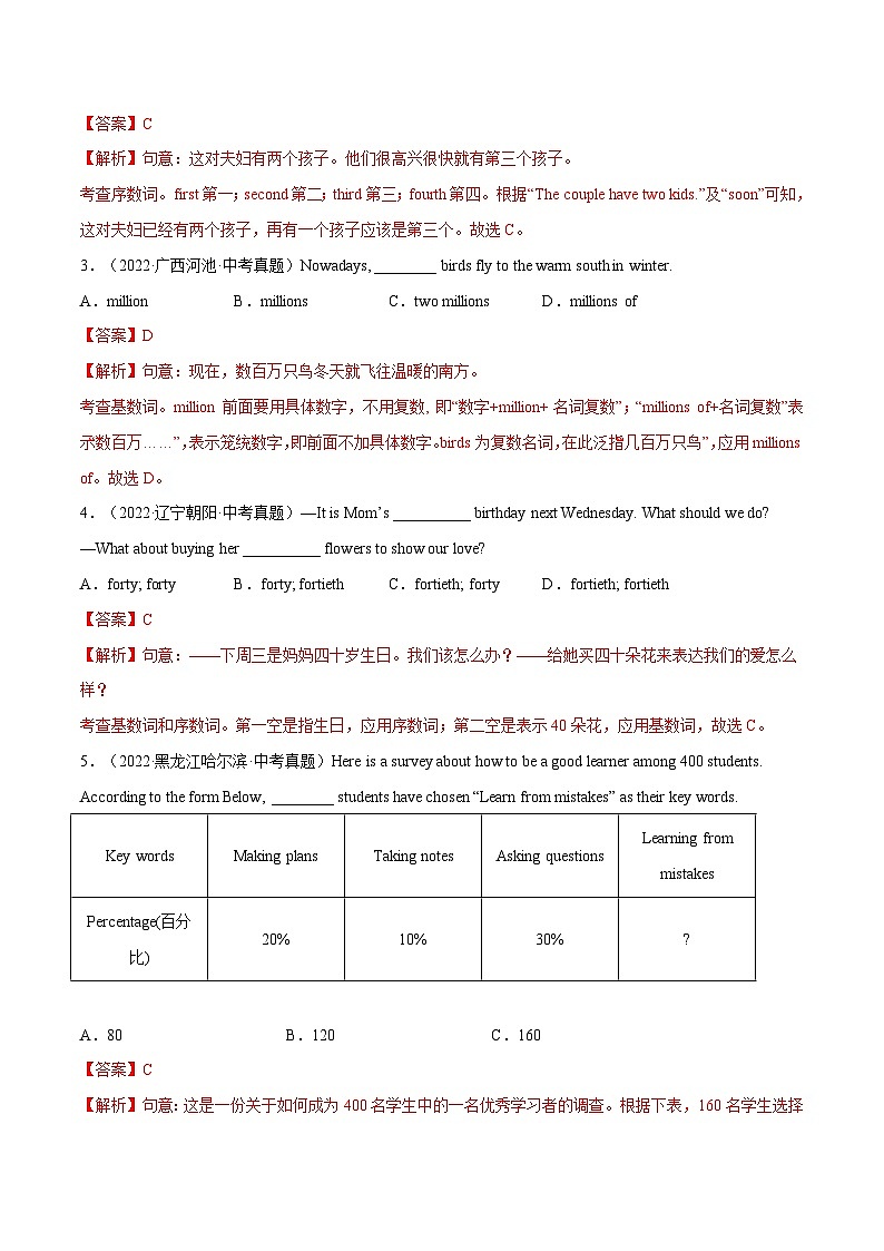
5.(2022·黑龙江哈尔滨·中考真题)Here is a survey abut hw t be a gd learner amng 400 students. Accrding t the frm Belw, ________ students have chsen “Learn frm mistakes” as their key wrds.
A.80B.120C.160
【答案】C
【解析】句意:这是一份关于如何成为400名学生中的一名优秀学习者的调查。根据下表,160名学生选择了“从错误中学习”作为他们的关键词。
考查数字运算。选择“Learning frm mistakes”作为关键词的学生占比40%,一共有400名学生,所以选择“Learning frm mistakes”作为关键词的学生有160名。故选C。
6.(2022·广西·中考真题)There are ________ peple in the picture, and the ________ ne frm the left is me.
A.eight; thirdB.eight; threeC.eighth; thirdD.eighth; three
【答案】A
【解析】句意:照片里有八个人,左边第三个人是我。
考查数词的用法。eight八;third第三;three三;eighth第八。空一表示“八个人”,用基数词,可排除CD选项;空二表示“第三个人”,用序数词表示顺序。故选A。
7.(2022·湖南郴州·中考真题)Abut ________ f my classmates help their parents d husewrk n weekends.
A.tw fifthsB.secnd fiveC.secnd fifths
【答案】A
【解析】句意:大约五分之二的同学在周末帮助他们的父母做家务。
考查分数表达。分数的表达:分子用基数词,分母用序数词,当分子大于1时,分母用序数词的复数形式,所以五分之二的表达为:tw fifths,故选A。
8.(2022·黑龙江绥化·中考真题)There are ________ paintings n exhibitin (展览). ________ wrks were created by yung artists.
A.tw hundred; Tw hundreds
B.tw hundreds; Hundreds f
C.hundreds f; Tw hundred
【答案】C
【解析】句意:展出的油画有数百幅。青年艺术家创作了200件作品。
考查数词的用法。表示概数,用数词复数形式+f;表示确切的数量,用基数词+数词单数形式。结合选项可知,tw hundreds表达错误,故排除A和B选项,故选C。
9.(2022·黑龙江齐齐哈尔·中考真题)In ur city museum, there are many ld things frm tw ________ years ag n shw.
A.thusandsB.thusands fC.thusand
【答案】C
【解析】句意:在我们市博物馆里,有许多两千年前的古物在展览。
考查thusand的用法。thusand表示概数时,前面没有具体的数字修饰,要用thusands f结构,如果前面有具体的数字修饰,thusand要用单数形式,其后不能加f,空前有tw修饰,故选C。
10.(2022·湖北湖北·中考真题)—It’s ________ birthday f CCYL (中国共青团) this year, isn’t it?
—Yes, it is. We had a party fr it.
A.100B.100sC.100’sD.the 100th
【答案】D
【解析】句意:——今年是中国共青团的100岁生日,不是吗?——是的,它是。我们为此举办了一个派对。
考查数词的用法。根据语境可知,此处表示“第100岁的生日”,故应用序数词100th“第一百”,且序数词前加定冠词the。故选D。
11.(2022·甘肃甘肃·中考真题)I waited a quarter f an hur and went hme.
A.10 minutesB.15 minutesC.30 minutesD.45 minutes
【答案】B
【解析】句意:我等了一刻钟就回家了。
考查常识和时间表达。a quarter f an hur表示“一刻钟”,是15分钟,故选B。
12.(2022·江苏宿迁·中考真题)— Peple in ur twn planted ________ trees n Tree Planting Day.
— Gd jb! Everyne can d smething t make ur twn greener.
A.hundredB.hundred fC.hundredsD.hundreds f
【答案】D
【解析】句意:——我们镇上的人在植树节那天种了数百棵树。——干得好!每个人都可以做些事情让我们的城市变得更绿色。
考查hundred用法。空前没有具体的数字,是概数的表达,应用hundreds f“数百”表示,故选D。
13.(2022·甘肃定西·中考真题)—This will be my ________ visit t the Great Wall. I’m really excited.
—Really? I can’t believe yu’ve never been there yet. Yu arrived in Beijing almst a year ag!
A.firstB.secndC.thirdD.furth
【答案】A
【解析】句意:——这将是我第一次参观长城。我真的很兴奋。——真的吗?真不敢相信你还没去过那里。你到北京差不多有一年了!
考查序数词。first第一;secnd第二;third第三;furth第四;根据“I can’t believe yu’ve never been there yet.”可知,这是第一次参观长城,故选A。
14.(2021·西藏·中考真题)Qmlangma is the highest muntain in the wrld. It is ver eight ________ meters high.
A.thusands fB.thusand fC.thusandsD.thusand
【答案】D
【解析】句意:珠穆朗玛峰是世界上最高的山峰。它有8000多米高。
考查大数表达。如果thusand前面有数字,就用“数字+thusand”,表确切数字。thusands f“成千上万的”,表概数。根据空前有具体数字,可知用thusand。故选D。
15.(2017·辽宁丹东·中考真题)Ben is a hard-wrking writer. He wrte his __________ nvel when he was _________ years ld.
A.five;fiftyB.fifth;fiftyC.fifth:fiftiethD.five;fiftieth
【答案】B
【解析】句意:Ben是一位勤奋的作家。他五十岁时写了他的第五部小说。
考查数词的用法。five五,基数词;fifth第五,序数词;fifty五十,基数词;fiftieth 第五十,序数词。根据句意,空一表示顺序,应用序数词,故排除A、D项;空二表示数量,应用基数词,故排除C项。故选B。
16.(2017·四川资阳·中考真题)Cindy likes stamps very much. She has cllected abut tw ________ stamps frm different cuntries s far.
A.thusand fB.thusandC.thusands fD.thusands
【答案】B
【解析】句意:辛迪非常喜欢邮票。到目前为止,她已经收集了来自不同国家的大约2000张邮票。
考查数词的用法。表示确切的数量:基数词+数词的单数形式;表示概数:数词复数形式+f。空格前有基数词tw,此空应填数词的单数形式,故选B。
17.(2016·四川眉山·中考真题)—________ f the city ________ cvered with parks and gardens.
—Ww, it’s really a green city.
A.Three fifth; isB.Three fifths; isC.Three fifths; areD.Three fifths; are
【答案】B
【解析】句意:——五分之三的城市被公园和花园所覆盖。——哇,它真的是一个绿色的城市。
考查分数和主谓一致。分数表达是:分子用基数词,分母用序数词,如果分子大于1,分母要加s,所以五分之三的正确表达为:three fifths。另外注意分数修饰名词时,谓语动词由分数修饰的名词决定单复数,题干中“city”为单数,故用单数is。故选B。
18.(2016·四川泸州·中考真题)On her________ birthday, she gt an iPad as a gift frm her father.
A.twelveB.twelfthC.the twelfthD.the twelve
【答案】B
【解析】句意:在她十二岁生日时,她从父亲那里得到了一个iPad作为礼物。
考查序数词。twelve十二,基数词;twelfth第十二,序数词。此处表示“第十二个生日”,用序数词表顺序,序数词前用形容词性物主代词her,省略定冠词the,故选B。
19.(2018·重庆·中考真题)______ visitrs came t take phts f Hngyadng during the vacatin.
A.ThusandB.Thusands fC.ThusandsD.Thusand f
【答案】B
【解析】句意:假期期间,成千上万的游客来到洪崖洞拍照。
考查数词的用法。表示确切的数量,用基数词+数词单数形式;表示概数,用数词复数形式+f。此处表示概数,故此空应填thusands f,故选B。
20.(2018·贵州贵阳·中考真题)Karl Marx, a great thinker and plitician, was brn in Germany ________ ag.
A.the tw hundredth yearB.tw hundred-yearC.tw hundred years
【答案】C
【解析】句意:Karl Marx是一位伟大的思想家和政治家,两百年前出生于德国。
考查数词的用法。此处表示“两百年”,应用基数词,排除A项;year是可数名词,应用其复数形式。故选C。
21.(2018·四川四川·中考真题)—Hw many students are there in yur class ?
—________. Fifteen girls and fifteen bys .
A.ThirtyB.ThirteenC.Thirtieth
【答案】A
【解析】句意:——你们班有多少学生?——三十。十五个女孩和十五个男孩。
考查数词辨析。Thirty三十;Thirteen十三;Thirtieth第三十。根据“Hw many”可知,询问数量要用基数词,排除C选项。根据“Fifteen girls and fifteen bys”可知,15+15=30,故选A。
22.(2017·辽宁营口·中考真题)—Hw was yur day ff yesterday?
—Great! It was my grandma’s ________ birthday. We had a big family dinner.
A.the eightyB.the eightiethC.eighteenthD.eightieth
【答案】D
【解析】句意:——你昨天休息得怎么样?——太棒了!那天是我奶奶的八十岁生日。我们吃了一顿丰盛的家庭晚餐。
考查序数词。eighteenth第十八;eightieth第八十。根据“my grandma’s…birthday”可知,奶奶的生日应是“八十岁生日”;序数词前有所有格grandma’s,故其前不加定冠词the。故选D。
考点02主谓一致
就近原则
就远原则
意义一致
语法一致
23.(2022·湖北黄石·中考真题)There ________ a vlleyball game next Saturday. If it ________ we’ll have t put it ff.
A.is ging t be; rainsB.is ging t be; will rain
C.is ging t have; will rainD.is ging t have; rains
【答案】A
【解析】句意:下周六将有一场排球比赛。如果下雨,我们将不得不推迟。
考查there be句型和时态。第一句为there be句型,根据“next Saturday”可知,应用一般将来时,其谓语结构为will be/is ging t be;第二句含有if引导的条件状语从句,遵循主将从现原则,主语it为第三人称单数,所以谓语应填动词的第三人称单数形式。另外there be句型不和have连用,故选A。
24.(2022·吉林长春·中考真题)There ________ a sign n the wall. It says yu mustn’t smke here.
A.isB.areC.wasD.were
【答案】A
【解析】句意:墙上有一个标志。上面说你不能在这里抽烟。
考查there be句型。主语“a sign”是单数形式,be动词用单数形式,且此句陈述一般事实应用一般现在时,故选A。
25.(2022·辽宁丹东·中考真题)Next year, _______ a new rad leading t the village.
A.there isB.there areC.there will beD.there was
【答案】C
【解析】句意:明年,将有一条新路通往村庄。
考查时态。根据“Next year”可知此句时态是一般将来时,There be句型的一般将来时结构是There will be。故选C。
26.(2022·辽宁丹东·中考真题)— Hw d yu like the tw hats?
— _______ the blue ne _______ the red ne is my favrite. They are t ugly.
A.Bth; andB.Either; rC.Nt nly; but alsD.Neither; nr
【答案】D
【解析】句意:——你觉得这两个帽子怎么样?——蓝色和红色的都不是我最喜欢的。它们太丑了。
考查连词辨析。两者都,谓语动词用复数;要么……要么,谓语动词就近原则;nt als不仅……而且,谓语动词就近原则;既不……也不,谓语动词就近原则。根据“the red ne is my favrite.”可知be动词是单数,排除A;根据“They are t ugly.”可知这两个帽子都不喜欢。故选D。
27.(2022·湖南湘西·中考真题)There ________ nly ne earth but billins f (数十亿) peple in the wrld, s we shuld prtect the earth.
A.haveB.isC.are
【答案】B
【解析】句意:只有一个地球,但世界上有数十亿人,所以我们应该保护地球。
考查There be句型。根据“There ... nly ne earth but billins f peple in the wrld”可知此处是There be句型,主语“ne earth”是单数,be动词用is。故选B。
28.(2022·辽宁大连·中考真题)Once a term, there ________ a parents’ meeting in ur schl.
A.isB.areC.wasD.were
【答案】A
【解析】句意:每个学期,我们学校都会举行一次家长会。
考查动词时态和be动词的用法。根据“Once a term”可知,此处是描述一个一般性情况,需用一般现在时,可排除CD选项;且“a parents’ meeting”是单数,be动词用is。故选A。
29.(2022·广西玉林·中考真题)— As far as I knw, there _____ a high-speed train frm Yulin t Shenzhen in 2023.
— Yeah! It will be mre cnvenient fr the peple in Yulin.
A.will beB.hasC.isD.will have
【答案】A
【解析】句意:——据我所知,2023年将有从玉林到深圳的高铁。——耶!这对玉林的人们来说会更方便。
考查there be句型的一般将来时结构。根据“in 2023”可知,此处要用there be句型的一般将来时结构there will be,故选A。
30.(2022·湖南邵阳·中考真题)— A pandemic (疫情) brke ut in Shayang last mnth.
— Yeah. ________ were s many dctrs and nurses cming t help us.
A.TheyB.ThereC.Thse
【答案】B
【解析】句意:——上个月,邵阳爆发了一场疫情。——是的。有很多医生和护士来帮助我们。
考查there be句型。分析句子可知,此处是there be句型,表示“有……”,主语是many dctrs and nurses,故选B。
31.(2022·广西柳州·中考真题)Here are sme ________ fr yu t read.
A.milkB.teaC.bks
【答案】C
【解析】句意:这里有一些书给你读。
考查名词辨析。milk牛奶;tea茶;bks书籍。根据“Here are ”可知,此处使用可数名词复数,表示“读一些书”。故选C。
32.(2018·贵州铜仁·中考真题)She with her mther ften ________ hills n Sundays.
A.climbsB.climbC.climbedD.t climb
【答案】A
【解析】句意:她和母亲经常在星期天爬山。
考查时态和主谓一致。climb爬;根据“ften”和“n Sundays”可知,此处用一般现在时,with连接并列主语,谓语动词采用就远原则,根据离谓语动词远的主语来判断,因此根据she来判断,谓语动词用第三人称单数形式,故选B。
33.(2016·四川自贡·中考真题)Everybdy except Mike and Linda ________ there when the meeting began.
A.areB.wasC.were
【答案】B
【解析】句意:会议开始时,除了迈克和琳达,其他人都在。
考查动词时态及主谓一致。根据“when the meeting began”可知,本句是一般过去时,故排除A选项。本句主语是复合不定代词Everybdy,谓语动词应用单数was。故选B。
34.(2021·黑龙江大庆·中考真题)Lk! Julia as well as her sisters ________ a kite n the playgrund.
A.flyB.fliesC.is flyingD.are flying
【答案】C
【解析】句意:你看!朱莉娅和她的姐妹们正在操场上放风筝。
考查时态及主谓一致。根据“Lk!”可知,此处指的是正在进行的动作,应用现在进行时,结构是“am/is/are+ding”,as well as连接的主语,谓语动词用“就远原则”,be动词与Julia一致,应用is,故选C。
35.(2021·四川达州·中考真题)—Jane, I rang yu up last night but nbdy answered.
—Oh, I tgether with my parents ________ walks in the park then.
A.have takenB.was takingC.were takingD.had taken
【答案】B
【解析】句意:——简,我昨晚给你打电话,但是没人接。——哦,那时我和我的父母在公园里散步。
考查时态辨析。根据“then”可知讲过去那时正在做的事情,用过去进行时,其结构为was/were ding;根据“tgether with”可知遵循就远一致原则,be动词的数与“I”保持一致,用was。故选B。
36.(2020·四川广元·中考真题)Tm. tgether with his friends, ften________ t the ld peple's hme t cheer the ld up.
A.gB.gingC.ges
【答案】C
【解析】句意:汤姆,和他的朋友一起,经常去老人之家帮助老人们高兴起来。
考查动词的时态和主谓一致。g动词的一般现在时的原形;ging动名词;ges动词的一般现在时的第三人称单数。根据ften可知句子是一般现在时态。主语Tm是第三人称单数,后面跟有由tgether with引出的短语时,谓语动词要与结构前面的主语保持一致,即与比较远的那个主语Tm保持一致。谓语动词用第三人称单数形式ges。故选C。
37.(2021·辽宁营口·中考真题)One thusand kilmeters ________ quite a lng way t the ancients,but nw we can cmplete the jurney in abut ne hur by air.
A.wasB.hadC.wereD.have
【答案】A
【解析】句意:一千公里对古代人是相当长的一段路,但是现在我们坐飞机可以在大约一个小时内完成这段旅程。
考查动词和主谓一致。was是;had有;were是;have有。结合句意,此处表示古代一千公里是相当长的一段路,表示判断,排除BD两项,主语ne thusand kilmeters,表示距离,作主语,看成一个整体,谓语用第三人称单数形式,故选A。
38.(2021·四川广元·中考真题)I plan t travel t America next mnth, and I think 2000 dllars ________ enugh.
A.wasB.areC.isD.were
【答案】C
【解析】句意:我计划下个月去美国旅行,我认为2000美元足够了。
考查主谓一致及动词时态。根据“I plan t travel t America next mnth”可知,此空所在句子应用一般现在时,排除A和D选项。金钱作主语时,be动词用单数形式,故选C。
39.(2020·内蒙古呼和浩特·中考真题)A survey f the pinins f experts__________ that three hurs f utdr exercise a week __________gd fr ur health.
A.shw; areB.shws; isC.shw; isD.shws; are
【答案】B
【解析】句意:一项专家意见的调查显示,每周3小时的户外运动对我们的健康有好处。
考查主谓一致。本句为一般现在时,主句主语A survey f the pinins f experts“一项专家意见的调查”为第三人称单数,故谓语动词应用第三人称单数形式shws;从句主语three hurs f utdr exercise a week“每周3小时的户外运动”为用时间表示的一个整体概念,故应用be动词is。故选B。
40.(2020·黑龙江绥化·中考真题)My family __________ fr dinner nw. We’re busy.
A.is preparingB.are preparingC.prepares
【答案】B
【解析】句意:我们一家人正在准备晚餐。我们很忙。
考查现在进行时和be动词。根据句中nw提示,句子应用现在进行时,C选项可排除。根据下文We’re busy提示,此处My family指的是家庭成员,指家庭成员时谓语动词be要用复数形式are,故选B。
41.(2014·山东泰安·中考真题)---What__________the number f the students in yur class?
--- Abut 45. A number f them_________frm the cuntryside.
A.is, areB.is, isC.are, isD.are, are
【答案】A
【解析】句意:-你们班学生的人数是多少?-大约45个,很多人都来自农村。is和are都是be动词的形式,is用于主语是单数的时候;are用于主语是复数的时候。第一句话中主语为the number f…“…的数量”,谓语动词用单数;第二句话中a number f···意为“许多···”,做主语时,谓语动词用复数。故应选A。
42.(2017·湖北恩施·中考真题)Three years ________ and we've made s many friends during ur junir schl.
A.has passedB.has pastC.have passed
【答案】A
【解析】句意:三年的时间过去了,我们再初中结交了很多好朋友。
结合and we’ve made s many friends during ur junir schl.可知动作发生在过去,对现在造成一定的影响,故用现在完成时,其结构为have/has+过去分词,主语three years指时间,表整体,谓语用has,故选A。
43.(2018·西藏·中考真题)Tw mnths ________ a lng time. We can visit ur grandparents during the vacatin.
A.amB.isC.are
【答案】B
【解析】句意:两个月是一段很长的时间,我们可以在假期期间看望我们的祖父母。
考查主谓一致。am和第一人称单数连用;is和第三人称单数连用;are和第二人称及复数连用。时间/路程/金钱等作主语,通常把它们看成一个整体,即单数形式。把Tw mnths看成一个整体,故选B。
44.(2014·福建龙岩·中考真题)There a pht f my family in my purse.
A.isB.beC.are
【答案】A
【解析】试题分析:There be句型表示“某地(或某时)存在有某人(或某物),而并非某地(某人、某物或某时)拥有什么东西”,其实质是倒装句,谓语一般与谓语动词后面的主语保持一致。本句中a pht f my family表示单数含义,故谓语动词用单数,选A。
考点:考查主谓一致
45.(2022·广西柳州·中考真题)Everyne ________ here. Let’s g.
A.amB.areC.is
【答案】C
【解析】句意:每个人都在这。我们走吧。
考查主谓一致。am与主语I一起连用;are系动词的复数形式;is系动词的单数形式。不定代词everyne作主语,be动词用单数is,故选C。
46.(2022·湖南郴州·中考真题)— The sng Tgether fr a Shared Future is very ppular nw.
— That’s fr sure! Bth the yung and the ld ________ it.
A.likesB.likeC.liked
【答案】B
【解析】句意:——《一起向未来》这首歌现在很受欢迎。——这是肯定的!年轻人和老年人都喜欢它。
考查动词时态和主谓一致。根据“nw”结合语境可知句子是一般现在时; 根据“Bth the yung and the ld”可知主语是复数,动词应用原形,故选B。
47.(2022·黑龙江绥化·中考真题)With the intrductin f the “duble reductin” plicy (双减政策), ne f the ________ ________ that the students have less hmewrk.
A.changes; isB.change; isC.changes; are
【答案】A
【解析】句意:随着“双减”政策的出台,其中一个变化就是学生的作业变少了。
考查名词复数和主谓一致。ne f+名词复数,排除B;ne f加名词复数作主语时,谓语动词用单数。故选A。
二、用所给单词的正确形式填空
48.(2022·贵州安顺·中考真题)It was my _________(five) time t visit the beautiful TangYue Village (塘约村) in Pingba cunty.
【答案】fifth
【解析】句意:这是我第五次来到美丽的平坝县塘约村。此处在句中作定语修饰time,用序数词形式,故填fifth。
49.(2022·江苏淮安·中考真题)Lisa gt the _________ (tw) place in the Chinese Kung fu cmpetitin.
【答案】secnd
【解析】句意:丽莎在中国功夫比赛中获得第二名。此处在句中作定语修饰place,用序数词secnd,故填secnd。
50.(2022·上海·中考真题)Lily is reading the _________ stry in the bk abut Chinese histry. (six)
【答案】sixth
【解析】句意:莉莉正在读关于中国历史的书中的第六个故事。six是基数词,结合“”可知此处应用序数词表示顺序,故填sixth。
51.(2022·江苏盐城·中考真题)Grandpa is in his ________ (ninety), but he is still willing t learn new things.
【答案】nineties
【解析】句意:虽然爷爷已经九十几岁了,但他仍然愿意学习新东西。ninety“九十”,基数词。根据“in his”可知,in ne’s+基数词复数“在某人……岁时”,故此处应用ninety的复数形式,由于其是以辅音字母+y结尾,故变复数时,是变y为i加es。故填nineties。
52.(2022·辽宁阜新·中考真题)The Three Grges Dam prduces electricity fr _________(millin)f peple in China.
【答案】millins
【解析】句意:三峡大坝为中国数百万人发电。固定短语millins f“数百万的”,故填millins。
53.(2022·辽宁大连·中考真题)My flat is n the ________ flr. It has a gd view f Xinghai Park. (eight)
【答案】eighth
【解析】句意:我的公寓在八楼。从这里可以很好地看到星海公园。根据“ n ”可知是指八层,应用序数词,故填eighth。
54.(2022·辽宁盘锦·中考真题)Lk at the pht! The ________ (nine) by frm the right is my best friend.
【答案】ninth
【解析】句意:看这张照片!右边第九个男孩是我最好的朋友。nine“九”,基数词,此处应用其序数词ninth“第九”表顺序,即第九个男孩。故填ninth。
55.(2022·内蒙古包头·中考真题)If yu’d like t use the bathrm, it’s the __________ dr n the right. (tw)
【答案】secnd
【解析】句意:如果你想用洗手间,在右边第二个门。此处作定语修饰dr,用序数词形式,故填secnd。
56.(2022·江苏泰州·中考真题)Beijing, the capital f China, is wrld’s ________ (ne) city t hst Olympic Games twice.
【答案】first
【解析】句意:中国首都北京是世界上第一个两次举办奥运会的城市。根据“city t hst Olympic Games twice”可知,此处是指第一个两次举办奥运会的城市,表示顺序用序数词first“第一”。故填first。
57.(2022·云南·中考真题)Different activities were held t celebrate the ________ birthday f the Cmmunist Yuth League f China last mnth. (hundred)
【答案】hundredth
【解析】句意:上个月,为庆祝中国共青团成立一百周年,中国举行了不同的活动。根据“celebrate the…birthday”可知,此处表示第一百周年,用序数词表示顺序,hundred是基数词,对应的序数词是hundredth,故填hundredth。
58.(2021·西藏·中考真题)Thursday is the ________(five)day f a week.
【答案】fifth
【解析】句意:星期四是一周的第五天。所给词five是基数词,根据空格后的单数名词以及空格前的定冠词“the”可知这里填序数词,修饰单数名词day。故填fifth。
59.(2016·上海·中考真题)Culd yu pass me the ________ dictinary frm the right n the shelf ?
【答案】seventh
【解析】句意:你能把架子上从右边数第七本字典递给我吗?根据题意,表达顺序,the+序数词,表示第7本书,用序数词, seventh是序数词,第七;在句中作定语修饰dictinary, 故填seventh。
60.(2021·江苏淮安·中考真题)Anna gt a bike as a gift n her ______ (nine) birthday.
【答案】ninth
【解析】句意:安娜九岁生日时得到一辆自行车作为礼物。此处作定语修饰birthday,用序数词形式,故填ninth。
61.(2017·山东临沂·中考真题)Please pass me the ________ dictinary frm the left in the bkcase. (six)
【答案】sixth
【解析】句意:请把书架上左边的第六本字典递给我。根据“the”和所给英文提示可知,此空需要序数词,因此sixth符合句意。故填sixth。
62.(2022·黑龙江·中考真题)Zhai Zhigang, tgether with Wang Yaping and Ye Guangfu ________ (have) returned frm the space statin safely.
【答案】has
【解析】句意:翟志刚与王亚平、叶光富已从空间站安全返回。分析句子可知句子中有tgether with,谓语动词单复数采用“就远原则”,句子是现在完成时,主语是Zhai Zhigang,助动词用has,故填has。
三、完成句子
63.(2016·四川自贡·中考真题)数以千计的人在那次灾难中丧生。
________ f peple lst their ________ in the disaster.
【答案】 Thusands lives
【解析】根据中英文对照可知,thusands f“数以千计的”;life“生命”,可数名词,由“their”可知,用其复数形式。故填Thusands;lives。
64.(2017·四川乐山·中考真题)电视剧《人民的名义》自三月份开播以来受到数百万人的欢迎。
The TV series In the Name f Peple has becme ppular amng _______ f peple ________ it was shwn in March.
【答案】 millins since
【解析】数百万millins f;自从since,引导时间状语从句。故填millins;since。
65.(2017·山东烟台·中考真题)《人民的名义》这本书非常受欢迎。这家书店的几千册书已经销售一空了。
The bk In the name f peple is s ppular that ______ f cpies in the bkstre have already been ______ ut.
【答案】 thusands sld
【解析】根据中文提示可知,第一空需要的是“几千……”,结合固定搭配“成千的……:thusands f”可知,此空用thusands符合句意;又根据固定搭配“卖完:sell ut”和“been”可知,此空需要动词的过去分词,因此sld符合句意。故填thusands;sld。
66.(2022·辽宁鞍山·中考真题)昆明四季如春。
The weather in Kunming is ________ t cld ________ t ht all year rund.
【答案】 neither nr
【解析】“昆明四季如春”也就是“既不冷又不热”,“既不……也不……”,故填neither;nr。
67.(2021·辽宁辽宁·中考真题)警方在一小时前控制住了糟糕的状况。
The plice __________________ the terrible situatin an hur ag.
【答案】were in cntrl f
【解析】固定搭配:be in cntrl f“控制”,根据“an hur ag”可知,句子要用一般过去时,plice是集合名词,作主语时be动词用复数形式,故填were in cntrl f。
四、根据首字母填空
68.(2022·广西河池·中考真题)Three hundred and seven hundred is ne t_____.
【答案】(t)husand
【解析】句意:三百加七百等于一千。根据“Three hundred and seven hundred”及首字母t推断,此处填thusand“一千”。故填(t)husand。
69.(2022·广西贵港·中考真题)He bught f________ balls fr the kids, including ten sccer balls and frty vlleyballs.
【答案】(f)ifty
【解析】句意:他给孩子们买了50个球,包括10个足球和40个排球。根据“including ten sccer balls and frty vlleyballs”可知,一共买了50个球,表示数量用基数词,故填(f)ifty。
70.(2022·湖北随州·中考真题)I usually g t bed at half p________ ten.
【答案】(p)ast
【解析】句意:我通常十点半上床睡觉。根据“I usually g t bed at half ”可知,此处是half past ten短语,意为“十点半”,故填(p)ast。
71.(2022·新疆·中考真题)She is fifteen, and next year she is ging t celebrate her s_________ birthday.
【答案】(s)ixteenth
【解析】句意:她十五岁了,明年她将庆祝她十六岁的生日。根据“birthday”可知此处用序数词表顺序,结合“She is fifteen”可知现在十五岁,明年庆祝十六岁生日,“第十六”sixteenth。故填(s)ixteenth。
72.(2022·山东泰安·中考真题)There are 5 peple waiting fr Nucleic Acid Testing(核酸检测)in frnt f me. I am the s________ ne.
【答案】(s)ixth
【解析】句意:我面前有5个人在等核酸检测。我是第六个。根据“There are 5 peple waiting fr Nucleic Acid Testing(核酸检测)in frnt f me.”可知,前面有五个人,所以自己是第六个,sixth“第六”,故填(s)ixth。
73.(2016·广西来宾·中考真题)There are t________ f peple in Tian’anmen Square.
【答案】(t)husands
【解析】句意:在天安门广场有成千上万人。分析句子可知,此处表示数量,且表示不确定的泛指数;thusands f成千上万的。故填(t)husands。
74.(2017·湖北黄石·中考真题)Being afraid that Tim is lnely, his mm wants t have a s________ baby t play with him.
【答案】(s)ecnd
【解析】句意:担心Tm会觉得孤单,他妈妈想要再生个孩子来和他玩。根据“his mm wants t have a... t play with him”及首字母可知,这里指的是拥有第二个宝贝,用序数词secnd表示“第二”,故填(s)ecnd。
五、根据汉语提示填空
75.(2022·黑龙江黑龙江·中考真题)We are celebrating my sister’s ________ (第八个) birthday in Red Star Htel.
【答案】eighth
【解析】句意:我们正在红星酒店庆祝我妹妹的八岁生日。eighth“第八”,是序数词,修饰空后的名词,故填eighth。
76.(2022·江苏宿迁·中考真题)In the twelve Chinese animal signs, the Tiger is the ________(第三)in rder.
【答案】third
【解析】句意:在十二生肖中,老虎排在第三位。third“第三”,是序数词,表示顺序,故填third。
77.(2022·江苏扬州·中考真题)________ minutes after she left, it started t snw heavily.(三十)
【答案】Thirty
【解析】句意:她离开三十分钟后,天开始下大雪。三十:thirty,此处表示数量,用基数词,放句首首字母大写。故填Thirty。
78.(2022·江苏连云港·中考真题)This nature reserve is hme t mre than eight ________ (百) kinds f animals and plants.
【答案】hundred
【解析】句意:这个自然保护区是八百多种动植物的家园。 hundred“百”,基数词eight后面接数词的单数形式,表示确切的数量,故填hundred。
79.(2021·四川雅安·中考真题)Mum, David’s ________(第五)birthday is cming. What shall we get fr him?
【答案】fifth
【解析】句意:妈妈,大卫的第五个生日快到了。我们给他买点什么呢?“大卫的第五个生日”应用序数词fifth来表示。故填fifth。
80.(2017·江苏泰州·中考真题)Taizhu is an ld city with a lng histry f mre than tw ________ (千) years.
【答案】thusand
【解析】句意:泰州是一座有着两千多年悠久历史的古城。thusand千,此前有mre than tw修饰,使用数词原形,故填thusand。
81.(2016·四川雅安·中考真题)Wmen’s Day is n March the ________ (八) .
【答案】eighth
【解析】句意:妇女节在三月8日。八:eight;空处表示“3月8日”,用March the eighth表示。故填eighth。
82.(2017·江苏镇江·中考真题)In the first half f the year, there was ________ (四十)twins amng all the new brn babies in that hspital.
【答案】frty
【解析】句意:今年上半年,这家医院的新生儿中有40对是双胞胎。“四十”frty,基数词,表示数量,故填frty。
83.(2022·广西梧州·中考真题)These flwers are beautiful and ________ (闻起来) sweet.
【答案】smell
【解析】句意:这些花很漂亮,而且闻起来很香。“闻起来”为系动词“smell”,根据“are”可知时态为一般现在时,主语为复数,动词用原形。故填smell。
84.(2022·广西·中考真题)Zhuang peple in Guangxi ften sing and ________ (跳舞) during the festival.
【答案】dance
【解析】句意:广西壮族人经常在节日期间唱歌和跳舞。根据中文提示可知,dance表示“跳舞”,此空与sing构成并列关系,故此空也填动词原形,故填dance。
六、根据句意填空
85.(2022·广西贺州·中考真题)Octber is the __________ mnth f a year.
【答案】tenth
【解析】句意:十月是一年的第十个月。根据“Octber is f a year.”和常识可知,此处是指第十个月份,表示顺序用序数词tenth“第十”。故填tenth。
86.(2018·广西河池·中考真题)December is the ________ mnth in a year.
【答案】twelfth
【解析】句意:十二月是一年中第十二个月份。结合常识,十二月是第十二个月份,用序数词修饰名词mnth。故填twelfth。
87.(2016·吉林·中考真题)Children’s Day is in June, the ________ mnth f a year.
【答案】sixth
【解析】句意:儿童节在六月,一年的第六个月。六月是一年的第六个月,表示“第几”,用序数词形式。故填sixth。
88.(2017·湖北孝感·中考真题)Teachers’ Day is in the ________ mnth f the year.
【答案】ninth
【解析】句意:教师节在每年的第九个月。根据“Teachers’ Day”可知句子表达在九月份。根据“the”及“mnth”可知用序数词“ninth”。故填ninth。
七、将所给单词连成句子
89.(2016·河北·中考真题)picture, is, the, new, three
__________________________.
【答案】The third picture is new
【解析】picture作主语,three的序数词third修饰picture,其前加the;is作系动词;new作表语。句子开头首字母大写。故填The third picture is new“第三幅画是新的”。
八、汉译英:整句
90.(2022·山东滨州·中考真题)读书不但让我感到快乐,还能使我提高成绩。(nt als)
______________________________________________________________
【答案】Reading can nt nly make me happy, but als imprve my grades.
【解析】Reading“阅读”,动名词作主语;can“能够”,其后跟动词原形;make me happy“使我开心”;imprve my grades“使我提高成绩”;nt als...“不但……而且……”,连接两个并列结构。故填Reading can nt nly make me happy, but als imprve my grades.
Key wrds
Making plans
Taking ntes
Asking questins
Learning frm mistakes
Percentage(百分比)
20%
10%
30%
?
通用版 专题12 动词的时态和语态【练习】-2023年中考英语考前冲刺语法图解过关(原卷版+解析版): 这是一份通用版 专题12 动词的时态和语态【练习】-2023年中考英语考前冲刺语法图解过关(原卷版+解析版),文件包含专题12动词的时态和语态-2023年中考英语考前冲刺语法图解过关原卷版docx、专题12动词的时态和语态-2023年中考英语考前冲刺语法图解过关解析版docx等2份试卷配套教学资源,其中试卷共29页, 欢迎下载使用。
通用版 专题09 情态动词【练习】2023-2024年中考英语考前冲刺语法图解过关(原卷版+解析版): 这是一份通用版 专题09 情态动词【练习】2023-2024年中考英语考前冲刺语法图解过关(原卷版+解析版),文件包含专题09情态动词练习-2023年中考英语考前冲刺语法图解过关原卷版docx、专题09情态动词练习-2023年中考英语考前冲刺语法图解过关解析版docx等2份试卷配套教学资源,其中试卷共21页, 欢迎下载使用。
通用版 专题08 连词【练习】2023-2024年中考英语考前冲刺语法图解过关(原卷版+解析版): 这是一份通用版 专题08 连词【练习】2023-2024年中考英语考前冲刺语法图解过关(原卷版+解析版),文件包含专题08连词练习-2023年中考英语考前冲刺语法图解过关原卷版docx、专题08连词练习-2023年中考英语考前冲刺语法图解过关解析版docx等2份试卷配套教学资源,其中试卷共22页, 欢迎下载使用。

