- 统编版政治必修三8.2法治政府教案 教案 0 次下载
- 统编版政治必修三8.3法治社会教案 教案 0 次下载
- 统编版政治必修三9.1科学立法教案 教案 1 次下载
- 统编版政治必修三9.3公正司法教案 教案 0 次下载
- 统编版政治必修三9.4全民守法教案 教案 0 次下载
高中严格执法教学设计
展开【教材结构】
【教材分析】
本单元以“全面依法治国”为核心,探究我国法治建设的历程,全面依法治国的总目标和原则,法治国家、法治政府、法治社会一体化建设,科学立法、严格执法、公正司法、全民守法全面推进。
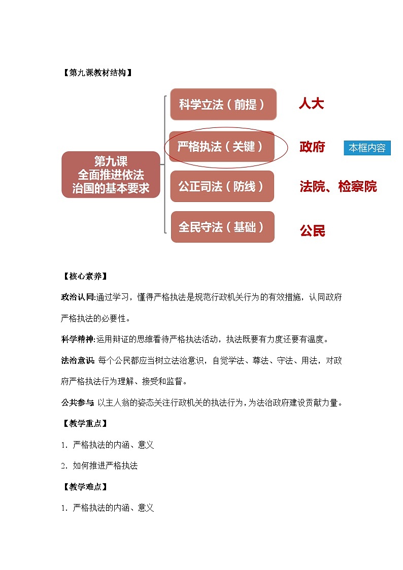
第九课全面推进依法治国的基本要求,全面依法治国必须坚持科学立法、严格执法、公正司法、全民守法,其中科学立法是前提、严格执法是关键、公正司法是保障(也是维护公平正义的最后一道防线)、全面守法是基础,四者必须全面推进。
第二框“严格执法”,主要介绍严格执法的内涵、意义以及如何推进严格执法。
【第九课教材结构】
【核心素养】
政治认同:通过学习,懂得严格执法是规范行政机关行为的有效措施,认同政府严格执法的必要性。
科学精神:运用辩证的思维看待严格执法活动,执法既要有力度还要有温度。
法治意识:每个公民都应当树立法治意识,自觉学法、尊法、守法、用法,对政府严格执法行为理解、接受和监督。
公共参与:以主人翁的姿态关注行政机关的执法行为,为法治政府建设贡献力量。
【教学重点】
1.严格执法的内涵、意义
2.如何推进严格执法
【教学难点】
1.严格执法的内涵、意义
2.如何推进严格执法
【教学方法】合作探究法与讲授分析法相结合
【教学过程】
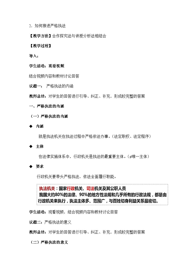
导入:
学生活动:观看视频
结合视频内容和教材讨论回答
议题一: 严格执法的内涵
教师总结:对学生的回答进行引导、纠正、补充,形成较完整的答案
严格执法的内涵
(一)严格执法的内涵
内涵
就是执法机关在执法过程中严格依法办事。(法定职权、法定程序)
主体
在法律实施体系中,行政机关是执法的最重要主体。(≠唯一主体)
要求
行政机关要带头严格执法,依法全面履行职能。
学生活动:观看视频,结合视频内容和教材讨论回答
议题二:严格执法的意义
教师总结:对学生的回答进行引导、纠正、补充,形成较完整的答案
(二)严格执法的意义
1.有助于捍卫法律的权威和尊严 (对法律)
如果有了法律人而不严格执法,法律就成了“纸老虎”和“稻草人”。
要求
政府必须带头严格执法。只有这样,政府才能带动全社会尊崇和敬畏法律。
2.有助于实现社会公平正义 (对社会)
政府只有坚持严格执法,惩处违法违规行为,维护群众正当权益,才能彰显公平,伸张正义。
3.有助于推进建设法治政府(对政府)
各政府能否切实做到严格执法,体现国家法治文明程度,关系法治中国建设成效。
只有不断推进各级政府依法行政、严格执法,才能实现建设法治政府的任务和目标。
学生活动:观看视频,结合视频内容和教材讨论回答
议题三: 如何推进严格执法?
教师总结:对学生的回答进行引导、纠正、补充,形成较完整的答案
二、推进严格执法
1.全面履行政府职能 (执法内容)
要求
坚持法定职责必须为、法无授权不可为,勇于负责、敢于担当,坚决纠正不作为、乱作为,
坚决克服懒政、怠政,坚决惩处失职,渎职。
学生活动:观看视频,结合视频内容和教材讨论回答
议题四:如何规范执法?
教师总结:对学生的回答进行引导、纠正、补充,形成较完整的答案
2.坚持规范执法 (执法程序)
原因
严密的执法程序是规范执法的重要前提,也是执法公开公正的重要保障。
要求
①要完善执法程序,建立执法全过程记录制度。
②明确具体操作流程,重点规范行政许可、行政处罚等执法行为。
学生活动:观看视频,结合视频内容和教材讨论回答
议题五: 公正执法
教师总结:对学生的回答进行引导、纠正、补充,形成较完整的答案
3.坚持公正执法 (执法原则)
要求
①行政执法要坚持公正,同等情况平等对待,不同情况差别对待。
②要恰当地行使自由裁量权,不得违背法律的精神和原则。
③ 要有效杜绝执法不公、随意执法,不断提升执法机关的公信力。
学生活动:观看视频,结合视频内容和教材讨论回答
议题六: 执法不仅要有力度 还应有温度
教师总结:对学生的回答进行引导、纠正、补充,形成较完整的答案
4.坚持文明执法 (执法方式)
要求
①执法部门要改进执法方式,做到语言、行为规范,融法、 理、情于一体,
②坚持以法为据、以理服人、以情感人,争取当事人的理解 和支持,力求实现执法效果
最大化。
小结:
随堂检测:
人教统编版必修3 政治与法治严格执法教案: 这是一份人教统编版必修3 政治与法治<a href="/zz/tb_c4003393_t8/?tag_id=27" target="_blank">严格执法教案</a>,共6页。教案主要包含了课标要求,教材分析,教学目标,核心素养,教学难点,教学方法,教学过程等内容,欢迎下载使用。
人教统编版必修3 政治与法治严格执法教案及反思: 这是一份人教统编版必修3 政治与法治<a href="/zz/tb_c4003393_t8/?tag_id=27" target="_blank">严格执法教案及反思</a>,共4页。教案主要包含了严格执法的内涵,推进严格执法等内容,欢迎下载使用。
人教统编版必修3 政治与法治严格执法教案及反思: 这是一份人教统编版必修3 政治与法治严格执法教案及反思,共6页。教案主要包含了核心素养,重点难点,教学过程,特别提醒,知识拓展等内容,欢迎下载使用。

