资料中包含下列文件,点击文件名可预览资料内容
还剩24页未读,
继续阅读
成套系列资料,整套一键下载
- 高二化学(人教版)选择性必修第2册 第三章 第二节 第一课时 分子晶体-教学课件、教案、学案、作业 课件 2 次下载
- 高二化学(人教版)选择性必修第2册 第三章 第二节 第二课时 分子晶体和共价晶体-教学课件、教案、学案、作业 课件 3 次下载
- 高二化学(人教版)选择性必修第2册 第三章 第三节 第一课时 金属晶体-教学课件、教案、学案、作业 课件 1 次下载
- 高二化学(人教版)选择性必修第2册 第三章 第三节 第二课时 离子晶体-教学课件、教案、学案、作业 课件 2 次下载
- 高二化学(人教版)选择性必修第2册 第三章 第三节 第三课时 过渡晶体与混合型晶体-教学课件、教案、学案、作业 课件 1 次下载
高二化学(人教版)选择性必修第2册 第三章 第二节 第三课时 共价晶体2-教学课件、教案、学案、作业
展开
这是一份高二化学(人教版)选择性必修第2册 第三章 第二节 第三课时 共价晶体2-教学课件、教案、学案、作业,文件包含第三章第二节第3课时共价晶体2-教学课件pptx、第三章第二节第3课时共价晶体2-教学设计docx、第三章第二节第3课时共价晶体2-作业设计docx、第三章第二节第3课时共价晶体2-学案设计docx等4份课件配套教学资源,其中PPT共32页, 欢迎下载使用。
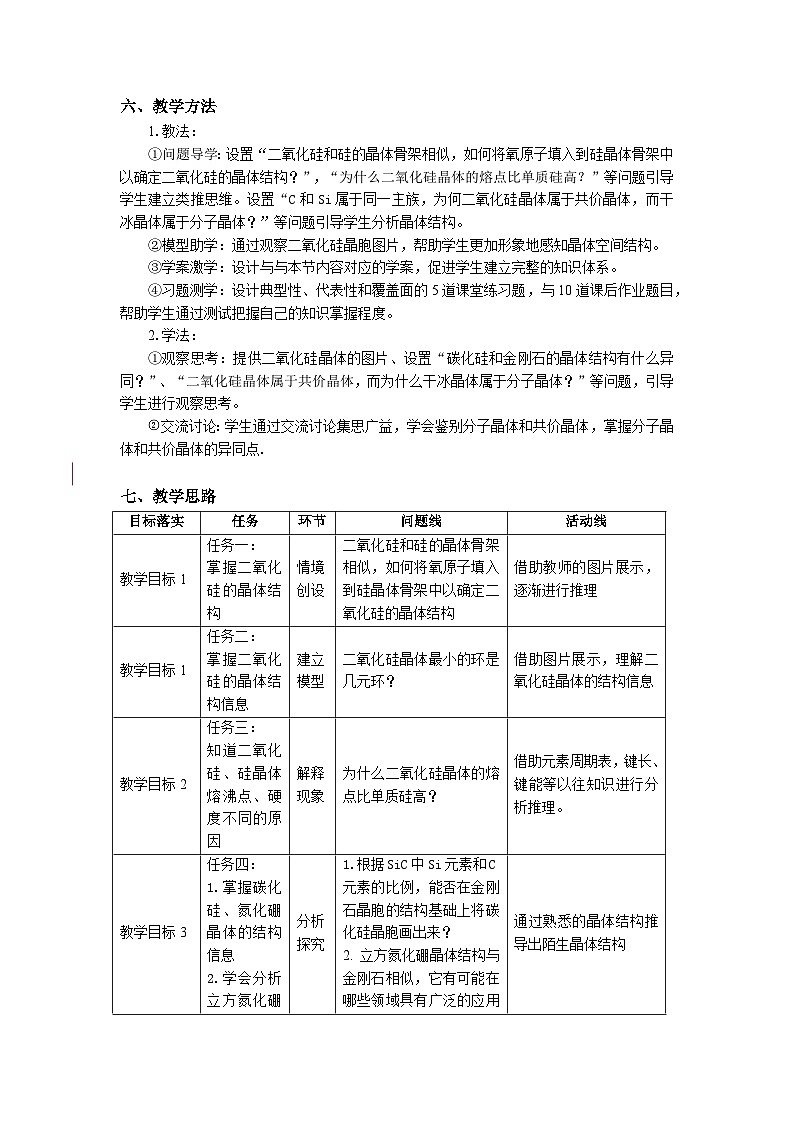
共价晶体(二)人教版 选择性必修2知识回顾共价晶体:由共价键构成的具有空间立体网状结构的晶体金刚石晶体结构除了金刚石、晶体硅以外,还有这些常见共价晶体 二氧化硅 (SiO2) 碳化硅 (SiC) 氮化硼 (BN) 氮化硅 (Si3N4)等思考讨论自然界含量最高的固态二元氧化物,熔点1713℃有多种结构,最常见的是低温石英(α-SiO2)海滩河岸边的黄沙、石英矿脉、花岗石中的白色晶体以及透明的水晶都是低温石英。 应用广泛的高科技产品原料---二氧化硅(SiO2) 二氧化硅(SiO2)晶体硅结构已知SiO2晶体骨架结构与晶体硅相似,根据SiO2中Si元素和O元素的比例,你能否在晶体硅的骨架结构基础上将O原子合理地填充进去以形成SiO2 骨架结构?√SiOSiO2SiO4二氧化硅(SiO2)晶体硅结构二氧化硅晶体结构二氧化硅(SiO2)(注意:以“O”为中心的“Si-O”键的夹角不是180度)知识迁移正四面体结构晶体硅中硅原子采取sp3杂化二氧化硅晶体中硅原子采取sp3杂化二氧化硅(SiO2)1mol二氧化硅晶体中含有的“Si-O”键数目为?4NA二氧化硅(SiO2)晶体硅结构中最小的环为6元环二氧化硅晶体结构中最小的环为12元环知识迁移二氧化硅(SiO2)查资料得,晶体硅的熔点为1415℃,二氧化硅晶体的熔点为1713℃。怎么理解二氧化硅晶体的熔点比晶体硅的熔点高?“Si-O”键能>“Si-Si”键能“Si-O”键长<“Si-Si”键长二氧化硅(SiO2)C和Si属于同一主族,为何二氧化硅晶体属于共价晶体,而干冰晶体属于分子晶体?知识拓展C是第二周期元素,原子半径较小,周围容纳不下4个O原子,电子云易于重叠形成双键,所以当C与O结合时,形成了双键,CO2以单个小分子就可以稳定存在,属于分子晶体。Si是第三周期元素,原子半径较大,周围可以容纳4个O原子,不易形成双键,因此SiO2中,Si以单键结合了4个O,形成了空间网状结构,属于共价晶体。干冰晶胞结构二氧化硅晶胞结构二氧化硅(SiO2)有关资料报道:在40GPa高压下,用激光器加热到1800K,制得了与二氧化硅晶体结构相似,高熔点、高硬度的二氧化碳晶体。请思考以下问题(一)该二氧化碳晶体属于分子晶体还是共价晶体?该二氧化碳晶体与二氧化硅晶体结构相似,且具备高熔点、高硬度特征,属于典型的共价晶体二氧化硅(SiO2)(二)1mol该二氧化碳晶体中含有的“C-O”键数目为?有关资料报道:在40GPa高压下,用激光器加热到1800K,制得了与二氧化硅晶体结构相似,高熔点、高硬度的二氧化碳晶体。请思考以下问题4NA二氧化硅(SiO2)有关资料报道:在40GPa高压下,用激光器加热到1800K,制得了与二氧化硅晶体结构相似,高熔点、高硬度的二氧化碳晶体。请思考以下问题(三)该二氧化碳晶体的熔点、硬度与二氧化硅晶体相比如何?“C-O”键长 < “Si-O”键长“C-O”键能 >“Si-O”键能熔点、硬度:该二氧化碳晶体>二氧化硅晶体二氧化硅(SiO2)二氧化硅的用途单晶硅 硅芯片 硅太阳能电池 二氧化硅光导纤维(以SiO2为原料制造的高科技产品)二氧化硅(SiO2)SiC器件的主要用途是车载设备。SiC器件可以使纯电动汽车、混合动力车的电机控制系统损失的功率降低到1/10,实现低功耗化;同时,能将新能源汽车的效率提高10%,使用SiC工艺生产的功率器件的导通电阻更低、芯片尺寸更小、工作频率更高,并可耐受更高的环境温度SiC 的球棍模型新能源汽车中的明星材料---碳化硅(SiC)碳化硅(SiC)碳化硅(SiC)SiC 的球棍模型SiC俗称“金刚砂”,类似于金刚石的构造。已知SiC晶体中只存在“Si-C”共价键,根据SiC中Si元素和C元素的比例,你能否在金刚石晶体的结构基础上将C原子和Si原子标示出来?SiC或金刚石晶体SiC晶胞结构碳化硅(SiC)碳化硅(SiC) “C-C” 键长<“Si-C”键长<“Si-Si”键长硬度、熔点:金刚石晶体>碳化硅晶体>晶体硅 “C-C” 键能>“Si-C”键能>“Si-Si”键能立方氮化硼晶体结构与金刚石相似,它有可能在哪些领域具有广泛的应用前景?熔点高硬度大产品坚硬,可制成高速切削刀具、地质勘探、石油钻头可以制造高温构件、火箭燃烧室内衬、宇宙飞船的热屏蔽等性能优异的陶瓷材料—氮化硼(BN)(一)立方氮化硼氮化硼(BN)立方氮化硼晶体结构与金刚石相似,已知BN晶体中只存在“B-N”共价键,根据BN中B元素和N元素的比例,你能否在金刚石晶胞的结构基础上画出BN的晶胞结构示意图?金刚石晶胞结构BN晶胞结构氮化硼(BN)(二)六方氮化硼六方氮化硼的晶体为平面六元并环的层状结构氮化硼(BN)知识拓展1.六方氮化硼晶体结构中B、N原子采取哪种类型的轨道杂化方式?因六方氮化硼晶体为平面六元并环结构,故B、N原子均采用sp2杂化方式氮化硼(BN)3. 六方氮化硼的晶体的层状结构之间并不存在化学键的作用,那它属于共价晶体吗?不属于。层与层之间没有共价键作用,即构成不了空间立体网状结构,故不属于共价晶体氮化硼(BN)六方氮化硼用途(一)绝缘性广泛应用于高压高频电及等离子弧的绝缘体以及各种加热器的绝缘子,加热管套管和高温、高频、高压绝缘散热部件,高频应用电炉的材料(二)热导性用作制备砷化镓、磷化镓、磷化铟的坩锅,半导体封装散热底板、移相器的散热棒,行波管收集极的散热管,半导体和集成电极的p型扩散源和微波窗口(后期在学习“混合型晶体”中石墨部分知识时可进行对比分析)氮化硼(BN)课堂小结二氧化硅晶胞结构碳化硅晶胞结构氮化硼晶胞结构①每个Si周围有4个O Si的杂化轨类型是sp3②Si原子与Si-O键之比为1:4③最小环为12元环。“金刚砂”,它具有类似金刚石的结构和性质,其空间结构中碳原子和硅原子相间排列,化学式为 SiC。 ①立方氮化硼晶体结构与金刚石相似硬度大 熔点高②六方氮化硼的晶体为平面六元并环的层状结构B、N原子均采用sp2杂化方式不属于共价晶体 1.下列说法中,错误的是( ) A. 只含分子的晶体一定是分子晶体 B. 碘晶体升华时破坏了共价键 C. 几乎所有的酸都属于分子晶体 D. 稀有气体分子中只含原子,但稀有气体的晶体属于分子晶体课堂练习2.下列说法中,正确的是( )A. 分子晶体一定存在分子间作用力和共价键B. 分子晶体的熔点一般比共价晶体的熔点高C. 稀有气体形成的晶体属于分子晶体D. CO2 晶体是分子晶体,可推测 SiO2 晶体也是分子晶体课堂练习3.下列说法中,正确的是( )冰融化时,分子中 H-O 键发生断裂 共价晶体中,共价键越强,熔点越高C. 分子晶体中,共价键键能越大,该分子晶体的熔沸点一定越高D. 分子晶体中,分子间作用力越大,对应的物质越稳定课堂练习4.下列事实能说明刚玉(Al2O3)是共价晶体的是( ) ①Al2O3 是两性氧化物;②硬度很大;③它的熔点是 2045 ℃;④自然界中的刚玉有红宝石和蓝宝石A. ①② B. ②③ C. ①④ D. ③④课堂练习5.以下晶体是共价晶体还是分子晶体?金刚石 干冰 冰 可燃冰 硫磺 C60 碘 石英 白磷(P4) 苯甲酸 金刚砂(SiC) 稀有气体的晶体 氧气的晶体 氮气的晶体课堂练习参考答案1.B 2.C. 3.B 4.C5.
共价晶体(二)人教版 选择性必修2知识回顾共价晶体:由共价键构成的具有空间立体网状结构的晶体金刚石晶体结构除了金刚石、晶体硅以外,还有这些常见共价晶体 二氧化硅 (SiO2) 碳化硅 (SiC) 氮化硼 (BN) 氮化硅 (Si3N4)等思考讨论自然界含量最高的固态二元氧化物,熔点1713℃有多种结构,最常见的是低温石英(α-SiO2)海滩河岸边的黄沙、石英矿脉、花岗石中的白色晶体以及透明的水晶都是低温石英。 应用广泛的高科技产品原料---二氧化硅(SiO2) 二氧化硅(SiO2)晶体硅结构已知SiO2晶体骨架结构与晶体硅相似,根据SiO2中Si元素和O元素的比例,你能否在晶体硅的骨架结构基础上将O原子合理地填充进去以形成SiO2 骨架结构?√SiOSiO2SiO4二氧化硅(SiO2)晶体硅结构二氧化硅晶体结构二氧化硅(SiO2)(注意:以“O”为中心的“Si-O”键的夹角不是180度)知识迁移正四面体结构晶体硅中硅原子采取sp3杂化二氧化硅晶体中硅原子采取sp3杂化二氧化硅(SiO2)1mol二氧化硅晶体中含有的“Si-O”键数目为?4NA二氧化硅(SiO2)晶体硅结构中最小的环为6元环二氧化硅晶体结构中最小的环为12元环知识迁移二氧化硅(SiO2)查资料得,晶体硅的熔点为1415℃,二氧化硅晶体的熔点为1713℃。怎么理解二氧化硅晶体的熔点比晶体硅的熔点高?“Si-O”键能>“Si-Si”键能“Si-O”键长<“Si-Si”键长二氧化硅(SiO2)C和Si属于同一主族,为何二氧化硅晶体属于共价晶体,而干冰晶体属于分子晶体?知识拓展C是第二周期元素,原子半径较小,周围容纳不下4个O原子,电子云易于重叠形成双键,所以当C与O结合时,形成了双键,CO2以单个小分子就可以稳定存在,属于分子晶体。Si是第三周期元素,原子半径较大,周围可以容纳4个O原子,不易形成双键,因此SiO2中,Si以单键结合了4个O,形成了空间网状结构,属于共价晶体。干冰晶胞结构二氧化硅晶胞结构二氧化硅(SiO2)有关资料报道:在40GPa高压下,用激光器加热到1800K,制得了与二氧化硅晶体结构相似,高熔点、高硬度的二氧化碳晶体。请思考以下问题(一)该二氧化碳晶体属于分子晶体还是共价晶体?该二氧化碳晶体与二氧化硅晶体结构相似,且具备高熔点、高硬度特征,属于典型的共价晶体二氧化硅(SiO2)(二)1mol该二氧化碳晶体中含有的“C-O”键数目为?有关资料报道:在40GPa高压下,用激光器加热到1800K,制得了与二氧化硅晶体结构相似,高熔点、高硬度的二氧化碳晶体。请思考以下问题4NA二氧化硅(SiO2)有关资料报道:在40GPa高压下,用激光器加热到1800K,制得了与二氧化硅晶体结构相似,高熔点、高硬度的二氧化碳晶体。请思考以下问题(三)该二氧化碳晶体的熔点、硬度与二氧化硅晶体相比如何?“C-O”键长 < “Si-O”键长“C-O”键能 >“Si-O”键能熔点、硬度:该二氧化碳晶体>二氧化硅晶体二氧化硅(SiO2)二氧化硅的用途单晶硅 硅芯片 硅太阳能电池 二氧化硅光导纤维(以SiO2为原料制造的高科技产品)二氧化硅(SiO2)SiC器件的主要用途是车载设备。SiC器件可以使纯电动汽车、混合动力车的电机控制系统损失的功率降低到1/10,实现低功耗化;同时,能将新能源汽车的效率提高10%,使用SiC工艺生产的功率器件的导通电阻更低、芯片尺寸更小、工作频率更高,并可耐受更高的环境温度SiC 的球棍模型新能源汽车中的明星材料---碳化硅(SiC)碳化硅(SiC)碳化硅(SiC)SiC 的球棍模型SiC俗称“金刚砂”,类似于金刚石的构造。已知SiC晶体中只存在“Si-C”共价键,根据SiC中Si元素和C元素的比例,你能否在金刚石晶体的结构基础上将C原子和Si原子标示出来?SiC或金刚石晶体SiC晶胞结构碳化硅(SiC)碳化硅(SiC) “C-C” 键长<“Si-C”键长<“Si-Si”键长硬度、熔点:金刚石晶体>碳化硅晶体>晶体硅 “C-C” 键能>“Si-C”键能>“Si-Si”键能立方氮化硼晶体结构与金刚石相似,它有可能在哪些领域具有广泛的应用前景?熔点高硬度大产品坚硬,可制成高速切削刀具、地质勘探、石油钻头可以制造高温构件、火箭燃烧室内衬、宇宙飞船的热屏蔽等性能优异的陶瓷材料—氮化硼(BN)(一)立方氮化硼氮化硼(BN)立方氮化硼晶体结构与金刚石相似,已知BN晶体中只存在“B-N”共价键,根据BN中B元素和N元素的比例,你能否在金刚石晶胞的结构基础上画出BN的晶胞结构示意图?金刚石晶胞结构BN晶胞结构氮化硼(BN)(二)六方氮化硼六方氮化硼的晶体为平面六元并环的层状结构氮化硼(BN)知识拓展1.六方氮化硼晶体结构中B、N原子采取哪种类型的轨道杂化方式?因六方氮化硼晶体为平面六元并环结构,故B、N原子均采用sp2杂化方式氮化硼(BN)3. 六方氮化硼的晶体的层状结构之间并不存在化学键的作用,那它属于共价晶体吗?不属于。层与层之间没有共价键作用,即构成不了空间立体网状结构,故不属于共价晶体氮化硼(BN)六方氮化硼用途(一)绝缘性广泛应用于高压高频电及等离子弧的绝缘体以及各种加热器的绝缘子,加热管套管和高温、高频、高压绝缘散热部件,高频应用电炉的材料(二)热导性用作制备砷化镓、磷化镓、磷化铟的坩锅,半导体封装散热底板、移相器的散热棒,行波管收集极的散热管,半导体和集成电极的p型扩散源和微波窗口(后期在学习“混合型晶体”中石墨部分知识时可进行对比分析)氮化硼(BN)课堂小结二氧化硅晶胞结构碳化硅晶胞结构氮化硼晶胞结构①每个Si周围有4个O Si的杂化轨类型是sp3②Si原子与Si-O键之比为1:4③最小环为12元环。“金刚砂”,它具有类似金刚石的结构和性质,其空间结构中碳原子和硅原子相间排列,化学式为 SiC。 ①立方氮化硼晶体结构与金刚石相似硬度大 熔点高②六方氮化硼的晶体为平面六元并环的层状结构B、N原子均采用sp2杂化方式不属于共价晶体 1.下列说法中,错误的是( ) A. 只含分子的晶体一定是分子晶体 B. 碘晶体升华时破坏了共价键 C. 几乎所有的酸都属于分子晶体 D. 稀有气体分子中只含原子,但稀有气体的晶体属于分子晶体课堂练习2.下列说法中,正确的是( )A. 分子晶体一定存在分子间作用力和共价键B. 分子晶体的熔点一般比共价晶体的熔点高C. 稀有气体形成的晶体属于分子晶体D. CO2 晶体是分子晶体,可推测 SiO2 晶体也是分子晶体课堂练习3.下列说法中,正确的是( )冰融化时,分子中 H-O 键发生断裂 共价晶体中,共价键越强,熔点越高C. 分子晶体中,共价键键能越大,该分子晶体的熔沸点一定越高D. 分子晶体中,分子间作用力越大,对应的物质越稳定课堂练习4.下列事实能说明刚玉(Al2O3)是共价晶体的是( ) ①Al2O3 是两性氧化物;②硬度很大;③它的熔点是 2045 ℃;④自然界中的刚玉有红宝石和蓝宝石A. ①② B. ②③ C. ①④ D. ③④课堂练习5.以下晶体是共价晶体还是分子晶体?金刚石 干冰 冰 可燃冰 硫磺 C60 碘 石英 白磷(P4) 苯甲酸 金刚砂(SiC) 稀有气体的晶体 氧气的晶体 氮气的晶体课堂练习参考答案1.B 2.C. 3.B 4.C5.
相关资料
更多

