所属成套资源:2024春高中地理新人教版选择性必修3课后限时训练(19份)
高中地理人教版 (2019)选择性必修3 资源、环境与国家安全第一节 自然环境的服务功能课后作业题
展开
这是一份高中地理人教版 (2019)选择性必修3 资源、环境与国家安全第一节 自然环境的服务功能课后作业题,共8页。
【A基础培优练】
时间:20分钟 总分:34分
[知识点1:自然环境的服务功能。知识点2:自然环境服务功能的可持续利用]
一、选择题(共8小题,每小题3分,共24分)
[知识点1](2023年吉林长春期末)中国众多城市充分利用公共绿地、边角地等小地块,因地制宜,见缝插绿,建设小公园、小绿地、小景观等。这些袖珍公园(如图)让市民在繁忙的工作之余,有了休闲放松的去处。据此完成第1~2题。
1.袖珍公园主要体现了自然环境服务功能的( )
A.支撑服务B.文化服务
C.供给服务D.调节服务
2.对城市而言,袖珍公园发挥的主要作用是( )
A.增加休闲娱乐场所B.减缓热岛效应
C.增加生物多样性D.避免城市内涝
【答案】1.B 2.A 【解析】第1题,由材料可知,袖珍公园让市民在繁忙的工作之余,有了休闲放松的去处,让人们从自然环境中获得精神享受、审美体验等,丰富了人们的精神世界,体现了自然环境的文化服务功能,B项正确;支撑服务功能是维持自然环境自身的相对稳定状态,A项错误;供给服务功能为人类提供自然资源,C项错误;调解服务功能为人类提供适宜的生存环境,化解人类社会发展带来的环境问题,D项错误。第2题,袖珍公园面积小,分布广泛,供市民休闲、放松,为城市增加休闲娱乐场所,A项正确;袖珍公园面积较小,缓解热岛效应、增加生物多样性等功能较弱,B、C项错误;袖珍公园可以增加地表径流的下渗,缓解城市内涝,但无法避免城市内涝,D项错误。
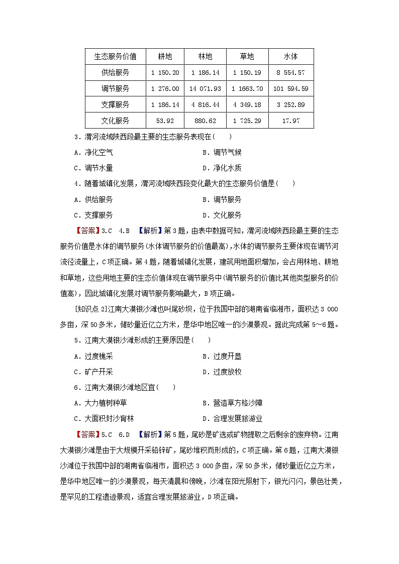
[知识点1](2023年河南商丘联考)渭河是黄河最大的一级支流,渭河流域陕西段是陕西省经济社会发展的中心地带,其生态服务价值对维护地区生态安全具有重要意义。下表为渭河流域陕西段不同利用类型土地生态服务价值统计表(单位:元/公顷)。据此完成第3~4题。
3.渭河流域陕西段最主要的生态服务表现在( )
A.净化空气B.调节气候
C.调节水量D.净化水质
4.随着城镇化发展,渭河流域陕西段变化最大的生态服务价值是( )
A.供给服务B.调节服务
C.支撑服务D.文化服务
【答案】3.C 4.B 【解析】第3题,由表中数据可知,渭河流域陕西段最主要的生态服务价值是水体的调节服务(水体调节服务的价值最高),水体的调节服务主要体现在调节河流径流量上,C项正确。第4题,随着城镇化发展,建筑用地面积增加,会占用林地、耕地和草地,这些用地主要的生态价值体现在调节服务中(调节服务的价值比其他类型服务的价值高),因此城镇化发展对调节服务影响最大,B项正确。
[知识点2]江南大漠银沙滩也叫尾砂坝,位于我国中部的湖南省临湘市,面积达3 000多亩,深50多米,储砂量近亿立方米,是华中地区唯一的沙漠景观。据此完成第5~6题。
5.江南大漠银沙滩形成的主要原因是( )
A.过度樵采B.过度开垦
C.矿产开采D.过度放牧
6.江南大漠银沙滩地区宜( )
A.大力植树种草B.营造草方格沙障
C.大面积封沙育林D.合理发展旅游业
【答案】5.C 6.D 【解析】第5题,尾砂是矿选或矿物提取之后剩余的废弃物。江南大漠银沙滩是由于大规模开采铅锌矿,尾砂堆积而形成的,C项正确。第6题,江南大漠银沙滩位于我国中部的湖南省临湘市,面积达3 000多亩,深50多米,储砂量近亿立方米,是华中地区唯一的沙漠景观,每天清晨和傍晚,沙滩在阳光照射下,银光闪闪,景色壮美,是罕见的工程遗迹景观,适宜合理发展旅游业,D项正确。
[知识点2]橡胶坝,又称橡胶水闸,是用高强度橡胶材料做成坝袋并固定在河底,再将坝袋用空气或水充胀后形成的挡水坝(如图)。橡胶坝具有充胀时成坝拦水,完全瘪平时基本不阻水,可按需调节坝高、灵活控制水位等优点。橡胶坝主要适用于低水位、大跨度的闸坝工程。据此完成第7~8题。
7.与钢筋混凝土坝相比,橡胶坝( )
A.坚固耐腐蚀B.建设成本低
C.防洪等级高D.耐水流冲击
8.在我国西北地区内流河上利用橡胶坝代替大型钢筋混凝土坝进行梯级开发的主要优点有( )
①库区淤积少 ②可显著提高水库的发电量 ③对生态环境破坏小 ④可改善航运条件
A.①③B.②③
C.②④D.①④
【答案】7.B 8.A 【解析】第7题,橡胶坝是由高强度橡胶材料做成的,容易被水中的大量漂浮物割破,A项错误;用橡胶制作坝袋并固定在河底,依靠充水或充气进行调节,因而造价低、成本低,B项正确;橡胶坝只适用于低水位地区,汛期塌坝行洪,不阻水,因此防洪等级低,C项错误;橡胶坝依靠充水或充气阻水,在上、下游水位高差较大时,易受单向水流冲击而受损,因此抗水流冲击力弱,D项错误。第8题,橡胶坝建于西北地区内流河上,水量小,河流搬运能力弱,库区淤积少,①正确;橡胶坝若用于水库溢洪道的闸门或活动溢流堰,可增加库容,提升发电水位,但与提高水库发电量无关,②错误;橡胶坝具有造价低、施工期短、可灵活调节等特性,对生态环境破坏小,③正确;我国西北地区内流河水量少,水位低,不适宜航行,且橡胶坝建设对于航运能力没有影响,④错误。
二、非选择题(共10分)
[知识点1、2]9.阅读图文材料,完成下列问题。(10分)
材料 2017年4月1日,我国决定设立河北雄安新区。雄安新区的设立,对疏解北京的非首都功能,治理“城市病”,调整城市空间结构,推动京津冀地区协同发展,探索人口经济密集地区优化开发等具有重大意义。白洋淀被称为“华北之肾”,是河北省最大的淡水湖,位于雄安新区的腹地。目前白洋淀平均水深较小,水质堪忧,环境质量提升需求迫切。下图为白洋淀流域图。
(1)白洋淀被称为“华北之肾”,是因为其具有自然环境服务功能中的____________功能。(2分)
(2)白洋淀目前的水质状况,严重威胁到了其服务功能中的____________功能。(2分)
(3)白洋淀的保护与治理,是事关雄安新区建设的重中之重。试运用所学自然环境服务功能的知识,分析白洋淀保护对雄安新区生态及发展的重要作用。(6分)
【答案】(1)调节服务 (2)供给服务
(3)在雄安新区的发展中,白洋淀对当地自然环境具有重要的支撑服务作用,支撑服务通过保障供给服务、调节服务和文化服务的正常运转间接为人类提供服务,维持了区域的持续发展。
【B拓展提升练】
时间:20分钟 总分:47分
一、选择题(共9小题,每小题3分,共27分)
[区域认知](2023年广东深圳期末)荒漠生态系统是发育在降水稀少、蒸发强烈的极端干旱环境下,植物群落稀疏的生态系统类型。下图为额尔纳旗荒漠生态系统服务功能价值评估示意图(单位:亿元/年)。读图,完成第1~2题。
1.荒漠生态系统服务功能价值最主要体现在( )
A.提供物质产品和精神享受B.减轻风蚀,防治沙漠扩张
C.改善环境,保护生物多样性D.增加土壤有机质,提高肥力
2.图中显示的荒漠生态旅游功能属于自然环境的( )
A.供给服务B.文化服务
C.支撑服务D.调节服务
【答案】1.B 2.B 【解析】第1题,根据图示荒漠生态系统服务功能价值曲线可知,数值最大的是防风固沙,图中荒漠生态系统服务功能价值最主要体现在减轻风蚀,防治沙漠扩张,B项正确。“提供物质产品和精神享受”功能对应图中的生态旅游,数值小,A项错误;“改善环境,保护生物多样性”对应的数值也较小,C项错误;“增加土壤有机质,提高肥力”功能对应保持土壤养分,数值较小,D项错误。第2题,荒漠生态旅游功能主要为人们提供精神享受、审美体验等,属于文化服务,B项正确。
[人地协调观]森林康养是以丰富多彩的森林景观、沁人心脾的森林空气、健康安全的森林食品、内涵浓郁的生态文化等为主要资源和依托,配备相应的养生休闲及医疗、康体服务设施,开展以修身养性、调适机能为目的的森林游憩、度假、疗养、保健、养老等活动的统称。目前,我国四川省西部山区、黑龙江省大兴安岭的森林康养业正步入产业化快速发展阶段。据此完成第3~5题。
3.依托森林资源的养老活动,主要利用了森林资源的( )
A.生态价值B.经济价值
C.旅游价值D.文化价值
4.与黑龙江省相比,四川省的森林康养业更具吸引力,主要原因是( )
A.经济发达,配套设施好B.产业历史悠久,文化底蕴深厚
C.纬度较低,运营时间长D.远离城镇,空气质量好
5.大力发展森林康养业的目的主要有( )
①提高当地居民的经济收入 ②提升当地居民的文化品位 ③改善当地居民的饮食结构 ④提高当地居民的自我发展能力
A.①③B.②④
C.②③D.①④
【答案】3.A 4.C 5.D 【解析】第3题,依托森林资源的养老活动,主要利用了森林资源的调节气候、净化空气、吸烟滞尘、自然防疫等方面的功能,这些都属于森林资源的生态价值,A项正确;森林资源的经济价值主要体现在森林产品及林下产品的价值,与养老活动关联不大,B项错误;依托森林资源的游憩、度假等活动体现的是森林资源的旅游价值,C项错误;森林资源的文化价值主要体现在林区的休闲观光及科普教育等方面,D项错误。第4题,黑龙江省位于我国东北地区,四川省位于我国西南地区,两省都位于经济欠发达地区,且森林康养业都依托天然林区,基础设施都比较薄弱,A项错误;森林康养业在我国起步较晚,两省都没有产业历史悠久的优势,B项错误;与黑龙江省相比,四川省地处亚热带,发展森林康养业运营的时间较长,C项正确;两省的林区都是天然林区,离城镇的距离都较远,D项错误。第5题,由材料信息可推测,森林康养业依托天然林区,当地经济一般比较落后,发展森林康养业可提高当地居民的经济收入,从而增强当地居民的自我发展能力,①④正确;经济状况的改善可提升文化品位,但这不是主要目的,②错误;发展森林康养业对饮食结构的影响不大,③错误。
[综合思维]某探险家在其著作中描述道:“罗布泊使我惊讶,罗布泊像座仙湖,水面像镜子一样,在和煦的阳光下,我乘舟而行,如神仙一般。在船的不远处,几只野鸭在湖面上玩耍,鱼鸥及其他小鸟欢娱地歌唱着……”该探险家描述的这片水域于20世纪70年代完全消失,罗布泊从此成了荒无人烟的地方。据此完成第6~7题。
6.罗布泊消失的主要原因是( )
①全球气候变暖 ②退耕还草 ③盲目修建水库 ④掘堤引水
A.②③④B.①③④
C.①②④D.①②③
7.有“千年不死”之称的胡杨林,在忍受了多年的干渴后也大量死亡。罗布泊周围的胡杨林大量死亡的根本原因是( )
A.人口的增加B.农业灌溉用水增加
C.过度开垦D.破坏植被
【答案】6.B 7.A 【解析】第6题,罗布泊消失是因为入湖水量减少。全球气候变暖、盲目修建水库、掘堤引水都可以使入湖的水量减少,湖泊萎缩(消失);退耕还草使流域内涵养水源能力提高,入湖水量增加,不会导致湖泊萎缩(消失)。第7题,农业灌溉用水增加、过度开垦、破坏植被都是胡杨林死亡的直接原因,但根本原因是人口增加。
[人地协调观](2023年江西丰城期末)张家口市(39°30′N~42°10′N,113°50′E~116°30′E)位于永定河上游流域,地处我国农牧交错带,生态脆弱,气候干旱,是首都水源涵养功能区和生态环境支撑区。下图为永定河张家口市河段流域生态系统服务价值雷达图(单位:亿元)。据此完成第8~9题。
8.该流域段生态系统的服务功能主要体现为( )
①土壤保持 ②休闲娱乐 ③生物多样性 ④水源供给
A.①②B.③④
C.②④D.①③
9.针对生态系统服务现状,该河段亟须改善的方面是( )
A.提高水力发电量B.提高水环境承载力
C.减轻水土流失程度D.加大水产养殖力度
【答案】8.C 9.B 【解析】第8题,图中指标对应点距离中心点越远,代表其服务功能越强。读图可知,各指标中,休闲娱乐和水源供给对应点距离中心点远,对应的服务功能强,②④正确。第9题,该地气候干旱,降水量偏少,水能资源不丰富,A项错误;该地气候干旱,水资源成为制约环境承载力的主要因素,因此要努力提高水环境承载力,B项正确;该地植被覆盖率较高,水土流失不严重,C项错误;加大水产养殖力度会加剧水污染,D项错误。
二、非选择题(共20分)
[区域认知、综合思维、人地协调观]10.阅读图文材料,完成下列问题。(20分)
材料 大冶市位于湖北省东南部,矿产资源丰富,素有“百里黄金地,江南聚宝盆”之称。该市已发现和探明的矿床273处,铜矿石储量达550万吨,是全国铜矿石重要生产基地,小型采矿企业众多。大冶因矿而兴,因矿而立,但随着矿产资源逐渐枯竭,矿产企业停产,大量工人失业,2008年大冶被列入我国首批资源枯竭城市。2008—2017年,大冶市走出一条长江经济带资源型城市转型的新路。下图示意大冶市地理位置。
(1)指出大冶市发展采矿业的有利条件。(6分)
【答案】有色金属矿床多,储量大;靠近三峡水电站,电力供应充足;国家原料工业基地,消费市场广阔;靠近长江,水源充足;水陆交通便利,利于矿产品外运。
(2)说明大冶市小型采矿企业众多的原因。(4分)
【答案】临近矿产地,运输费用较低;矿床分布分散,监管难度大;小型采矿企业资金投入少、见效快,从业者多。
(3)指出大冶市应对资源枯竭而进行产业转型可能采取的对策。(6分)
【答案】完善基础设施建设;加大科技投入,优化、升级传统产业;开展技术改造,加快智能化建设,积极发展第三产业;控制高耗能产业规模,注重发展低碳经济;治理环境污染,美化环境,修复生态环境。
(4)分析大冶市在资源枯竭后转型面临的困境。(4分)
【答案】生态环境破坏严重,修复、治理难度大;产业结构单一,产业转型升级耗时长;矿产企业停产,人才流失严重。生态服务价值
耕地
林地
草地
水体
供给服务
1 150.20
1 186.14
1 150.19
8 554.57
调节服务
1 276.00
14 071.93
1 1663.70
101 594.59
支撑服务
1 186.14
4 816.44
4 349.18
3 252.89
文化服务
53.92
880.62
1 725.29
17.97
相关试卷
这是一份人教版 (2019)选择性必修3 资源、环境与国家安全第三节 环境问题及其危害同步练习题,共8页。
这是一份高中地理人教版 (2019)选择性必修3 资源、环境与国家安全第二节 自然资源及其利用巩固练习,共8页。
这是一份人教版 (2019)选择性必修3 资源、环境与国家安全第一节 自然环境的服务功能精练,共4页。试卷主要包含了下列关于湿地的叙述,正确的是,湿地的主要调节服务功能有,该公益项目针对的主要环境问题是,阅读材料,完成下题等内容,欢迎下载使用。

