人教版九年级数学上册同步精品讲义 第02课 配方法(原卷版+解析)
展开知识精讲
知识点01 直接开方法
1、直接开平方法的解读
2、方程x2=p的根的情况
【注意】
(1)用直接开平方法解一元二次方程时,要把方程化成左边是含未知数的 ,右边是非负数的形式,开方的结果要注意取正、负两种情况.
(2)对于形如的关于x的一元二次方程,要运用整体思想,直接开平方,得
,即 ;
(3)当一元二次方程的二次项系数不为1时,一般先根据等式的性质,将二次项系数化为1,再配方求解.
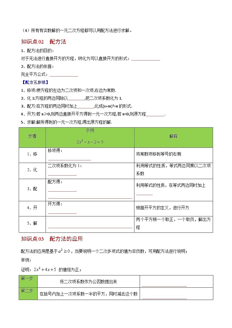
(4)所有有实数解的一元二次方程都可以用配方法进行求解。
知识点02 配方法
1、配方法的目的:
对于无法进行直接开方的方程,转化为可以直接开方的形式:
2、配方法的依据:
完全平方公式:
【配方五步法】
1、移项:使方程的左边为二次项和一次项,右边为常数.
2、化1:方程的两边同除以 ,把二次项系数化为1.
3、配方:在方程的两边同时加上 ,化成(x+m)2=n的形式.
4、开方:若n≥0,则两边直接开平方得到一元一次方程,若n<0,则原方程 .
5、求解:解所得到的一元一次方程,得出原方程的解.
知识点03 配方法的应用
配方法的应用是基于,当要说明一个二次多项式的值为非负数,可用配方法进行说明;
举例:
证明: 的值恒为正;
能力拓展
考法01 直接开方法
【例题1】解方程
【即学即练1】用直接开平方法解下列一元二次方程,其中无解的方程为( )
A.x2-5=5B.-3x2=0
C.x2+4=0D.(x+1)2=0
【即学即练2】方程的根是______________.
考法02 配方法
【例题2】用配方法解方程时,配方结果正确的是( )
A.B.
C.D.
【即学即练1】用配方法解一元二次方程,配方正确的是( ).
A.B.
C.D.
【即学即练2】解方程: (用配方法)
考法03 配方法的应用
【例题3】对于任意实数x,多项式x2-5x+8的值是一个( )
A.非负数B.正数C.负数D.无法确定
【即学即练1】多项式的最小值为( )
A.B.C.D.
【即学即练2】已知(为任意实数),则的大小关系为( )
A.B.C.D.不能确定
分层提分
题组A 基础过关练
1.已知关于x的一元二次方程(a﹣1)x2﹣2x+a2﹣1=0有一个根为x=0,则a=___.
2.一元二次方程(x+1)2=4的解为_____.
3.若2x+1与2x-1互为倒数,则实数x为( )
A.x=B.x=±1C..D.
4.用适当的正数填空:
(1)_____=(x-_____)2;
(2)x2-______x+16=(x-____)2;
(3)(x+____)2;
(4)______=(x-____)2.
5.一元二次方程配方后可变形为( )
A.B.C.D.
6.将一元二次方程化成(a,b为常数)的形式,则a,b的值分别是( )
A.,21B.,11C.4,21D.,69
7.解下列方程.
(1)
(2)
8.解方程:2x2﹣4x﹣1=0.
题组B 能力提升练
1.关于x的方程m(x+h)2+k=0(m,h,k均为常数,m≠0)的解是x1=-3,x2=2,则方程m(x+h-3)2+k=0的解是( )
A.x1=-6,x2=-1B.x1=0,x2=5C.x1=-3,x2=5D.x1=-6,x2=2
2.已知三角形三边长为a、b、c,且满足, , ,则此三角形的形状是( )
A.等腰三角形B.等边三角形C.直角三角形D.无法确定
3.已知,,(m为任意实数),则P、Q的大小关系为( )
A.P>QB.P=QC.P<QD.不能确定
4.代数式的最小值是( )
A.10B.9C.19D.11
5.若把代数式化为的形式,其中、为常数,则______.
6.
题组C 培优拔尖练
1.我们知道,一元二次方程x2=﹣1没有实数根,即不存在一个实数的平方等于﹣1.若我们规定一个新数“i”,使其满足i2=﹣1(即方程x2=﹣1有一个根为i).并且进一步规定:一切实数可以与新数进行四则运算,且原有运算律和运算法则仍然成立,于是有i1=i,i2=﹣1,i3=i2•i=(﹣1)•i=﹣i,i4=(i2)2=(﹣1)2=1,从而对于任意正整数n,我们可以得到i4n+1=i4n•i=(i4)n•i=i,同理可得i4n+2=﹣1,i4n+3=﹣i,i4n=1.那么i+i2+i3+i4+…+i2012+i2013的值为【 】
A.0B.1C.﹣1D.i
2.关于代数式,有以下几种说法,
①当时,则的值为-4.
②若值为2,则.
③若,则存在最小值且最小值为0.
在上述说法中正确的是( )
A.①B.①②C.①③D.①②③
3.阅读材料:若,求m、n的值.
解:,
,
,
.
根据你的观察,探究下面的问题:
(1)已知,求的值.
(2)已知△ABC的三边长a、b、c都是正整数,且满足,求边c的最大值.
(3)若已知,求的值.
4.“a2≥0”这个结论在数学中非常有用,有时我们需要将代数式配成完全平方式.例如:x2+4x+5=x2+4x+4+1=(x+2)2+1,∵(x+2)2≥0,∴(x+2)2+1≥1,∴x2+4x+5≥1.试利用“配方法”解决下列问题:
(1)填空:x2﹣4x+5=(x )2+ ;
(2)已知x2﹣4x+y2+2y+5=0,求x+y的值;
(3)比较代数式:x2﹣1与2x﹣3的大小.
课程标准
(1)能根据平方根的意义解形如x2=p及ax2+c=0的一元二次方程.
(2)能运用开平方法解形如(mx+n)2=p(p≥0)的方程.
(3)体会“降次”的数学思想.
(4)知道用配方法解一元二次方程的一般步骤,会用配方法解一元二次方程.
(5)通过配方进一步体会“降次”的转化思想.
开平方
解读
若
则
解一元二次方程的基本思想是“降次”,通过“降次”把一元二次方程转化为 .
直接开平方法的实质就是把一个一元二次方程通过“降次”即 ,转化为两个一元一次方程。
p的取值
方程x2=p的根的情况
步骤
示例
解释
1、移
移项得:
将常数项移到等号的右侧
2、化
二次项系数化为1:
利用等式的性质,等式两边同乘以二次项系数
3、配
配方得:
利用等式的性质,在等式两边同时加上
4、开
开方得:
根据开平方的定义,进行开方
5、解
两个平方根一个取正,一个取负,解出方程
第一步
将二次项系数作为公因数提出来
第二步
在括号内加上一次项系数一半的平方,同时减去这个数
第三步
将前三项因式分解,剩余常数放到括号外
第02课 配方法
目标导航
知识精讲
知识点01 直接开方法
1、直接开平方法的解读
2、方程x2=p的根的情况
【注意】
(1)用直接开平方法解一元二次方程时,要把方程化成左边是含未知数的完全平方式,右边是非负数的形式,开方的结果要注意取正、负两种情况.
(2)对于形如的关于x的一元二次方程,要运用整体思想,直接开平方,得
,即;
(3)当一元二次方程的二次项系数不为1时,一般先根据等式的性质,将二次项系数化为1,再配方求解.
(4)所有有实数解的一元二次方程都可以用配方法进行求解。
知识点02 配方法
1、配方法的目的:
对于无法进行直接开方的方程,转化为可以直接开方的形式:
2、配方法的依据:
完全平方公式:
【配方五步法】
1、移项:使方程的左边为二次项和一次项,右边为常数.
2、化1:方程的两边同除以二次项系数,把二次项系数化为1.
3、配方:在方程的两边同时加上一次项系数一半的平方,化成(x+m)2=n的形式.
4、开方:若n≥0,则两边直接开平方得到一元一次方程,若n<0,则原方程无解.
5、求解:解所得到的一元一次方程,得出原方程的解.
知识点03 配方法的应用
配方法的应用是基于,当要说明一个二次多项式的值为非负数,可用配方法进行说明;
举例:
证明: 的值恒为正;
能力拓展
考法01 直接开方法
【例题1】解方程
【答案】,
【解析】
,
【即学即练1】用直接开平方法解下列一元二次方程,其中无解的方程为( )
A.x2-5=5B.-3x2=0
C.x2+4=0D.(x+1)2=0
【答案】C
【解析】
解:要利用直接开平方法解一元二次方程,先将一元二次方程进行变形,变形为等号左边是数的平方或完全平方形式,等号右边为常数,且当常数要大于或等于0时,方程有实数解,因为选项C,移项后变形为,根据平方根的性质,此时方程无解,
故选:C
【即学即练2】方程的根是______________.
【答案】,
【解析】
解:两边开平方:3x+2=x-1或3x+2=1-x
∴,
考法02 配方法
【例题2】用配方法解方程时,配方结果正确的是( )
A.B.
C.D.
【答案】A
【解析】
移项得:,
配方得:,即
故选:A.
【即学即练1】用配方法解一元二次方程,配方正确的是( ).
A.B.
C.D.
【答案】A
【解析】
解:,
移项得,
二次项系数化1的,
配方得,
即,
故选:A.
【即学即练2】解方程: (用配方法)
【答案】,;
【解析】
解:
∴,
考法03 配方法的应用
【例题3】对于任意实数x,多项式x2-5x+8的值是一个( )
A.非负数B.正数C.负数D.无法确定
【答案】B
【解析】
x2-5x+8=x2-5x++=(x-)2+,
任意实数的平方都是非负数,其最小值是0,
所以(x-)2+的最小值是,
故多项式x2-5x+8的值是一个正数,
故选B.
【即学即练1】多项式的最小值为( )
A.B.C.D.
【答案】C
【解析】
2x2﹣2xy+5y2+12x﹣24y+51
=x2﹣4xy+4y2+12x﹣24y+36+x2+2xy+y2+15
=(x﹣2y)2+12(x﹣2y)+36+(x+y)2+15
=(x﹣2y+6)2+(x+y)2+15
∵(x﹣2y+6)2≥0,(x+y)2≥0,
∴(x﹣2y+6)2+(x+y)2+15≥15.
故选:C.
【即学即练2】已知(为任意实数),则的大小关系为( )
A.B.C.D.不能确定
【答案】B
【解析】
根据题意,得
=,
∵
∴
∴,
故选B.
分层提分
题组A 基础过关练
1.已知关于x的一元二次方程(a﹣1)x2﹣2x+a2﹣1=0有一个根为x=0,则a=___.
【答案】−1
【解析】
解:把x=0代入(a−1)x2−2x+a2−1=0得a2−1=0,
解得a=±1,
∵a−1≠0,
∴a=−1.
故答案为:−1.
2.一元二次方程(x+1)2=4的解为_____.
【答案】x1=1,x2=-3
【解析】
解:(x+1)2=4,
x+1=±2,
解得:x1=1,x2=-3,
故答案为x1=1,x2=-3.
3.若2x+1与2x-1互为倒数,则实数x为( )
A.x=B.x=±1C..D.
【答案】C
【解析】
解:根据2x+1与2x﹣1互为倒数,列方程得:(2x+1)(2x﹣1)=1;
整理得:4x2﹣1=1,移项得:4x2=2,系数化为1得:x2=;
开方得:x=±.
故选C.
4.用适当的正数填空:
(1)_____=(x-_____)2;
(2)x2-______x+16=(x-____)2;
(3)(x+____)2;
(4)______=(x-____)2.
【答案】(1)4;2;(2)8;4;(3);(4);
【解析】
解:(1)
故答案为:4;2;
(2)x2-8x+16=(x-4)2
故答案为:8;4;
(3)(x+)2
故答案为:;
(4)=(x-)2
故答案为:;.
5.一元二次方程配方后可变形为( )
A.B.C.D.
【答案】C
【解析】
,
,
,
,
故选C.
6.将一元二次方程化成(a,b为常数)的形式,则a,b的值分别是( )
A.,21B.,11C.4,21D.,69
【答案】A
【解析】
解:
移项得,
配方得,
即,
∴a=-4,b=21.
故选:A
7.解下列方程.
(1)
(2)
【答案】(1),;(2),
【解析】
(1)∵,,
∴
∴方程有两个不相等的实数根.
∴
∴,.
(2)∵
∴
∴
∴;
即:,.
8.解方程:2x2﹣4x﹣1=0.
【答案】x1=,x2=.
【解析】
解:∵2x2﹣4x﹣1=0,
∴2x2﹣4x=1,
则x2﹣2x=,
∴x2﹣2x+1=,即(x﹣1)2=,
则x﹣1=±,
∴x1=,x2=.
题组B 能力提升练
1.关于x的方程m(x+h)2+k=0(m,h,k均为常数,m≠0)的解是x1=-3,x2=2,则方程m(x+h-3)2+k=0的解是( )
A.x1=-6,x2=-1B.x1=0,x2=5C.x1=-3,x2=5D.x1=-6,x2=2
【答案】B
【解析】
解:解方程m(x+h)2+k=0(m,h,k均为常数,m≠0)得x=-h±,
而关于x的方程m(x+h)2+k=0(m,h,k均为常数,m≠0)的解是x1=-3,x2=2,
所以-h-=-3,-h+=2,
方程m(x+h-3)2+k=0的解为x=3-h±,
所以x1=3-3=0,x2=3+2=5.
故选:B.
2.已知三角形三边长为a、b、c,且满足, , ,则此三角形的形状是( )
A.等腰三角形B.等边三角形C.直角三角形D.无法确定
【答案】A
【解析】
解:∵a2﹣4b=7,b2﹣4c=﹣6,c2﹣6a=﹣18,∴a2﹣4b+b2﹣4c+c2﹣6a=7﹣6﹣18,整理得:a2﹣6a+9+b2﹣4b+4+c2﹣4c+4=0,即(a﹣3)2+(b﹣2)2+(c﹣2)2=0,∴a=3,b=2,c=2,∴此三角形为等腰三角形.故选A.
3.已知,,(m为任意实数),则P、Q的大小关系为( )
A.P>QB.P=QC.P<QD.不能确定
【答案】C
【解析】
解:∵
=
=
=
∴
故选:C.
4.代数式的最小值是( )
A.10B.9C.19D.11
【答案】A
【解析】
解:
∵
∴代数式的最小值是10.
故选:A.
5.若把代数式化为的形式,其中、为常数,则______.
【答案】-7
【解析】
x−4x−5=x−4x+4−4−5
=(x−2) −9,
所以m=2,k=−9,
所以m+k=2−9=−7.
故答案为-7
6.
【答案】
【解析】
两边开方得:2(x﹣1)=±(x+2),∴2(x﹣1)=x+2,2(x﹣1)=-(x+2),∴x1=4,x2=0.
题组C 培优拔尖练
1.我们知道,一元二次方程x2=﹣1没有实数根,即不存在一个实数的平方等于﹣1.若我们规定一个新数“i”,使其满足i2=﹣1(即方程x2=﹣1有一个根为i).并且进一步规定:一切实数可以与新数进行四则运算,且原有运算律和运算法则仍然成立,于是有i1=i,i2=﹣1,i3=i2•i=(﹣1)•i=﹣i,i4=(i2)2=(﹣1)2=1,从而对于任意正整数n,我们可以得到i4n+1=i4n•i=(i4)n•i=i,同理可得i4n+2=﹣1,i4n+3=﹣i,i4n=1.那么i+i2+i3+i4+…+i2012+i2013的值为【 】
A.0B.1C.﹣1D.i
【答案】D
【解析】
由题意得,i1=i,i2=﹣1,i3=i2•i=(﹣1)•i=﹣i,i4=(i2)2=(﹣1)2=1,i5=i4•i=i,i6=i5•i=﹣1,
可发现4次一循环,一个循环内的和为0,
∵2013÷4=503…1,∴i+i2+i3+i4+…+i2012+i2013=i.
故选D.
2.关于代数式,有以下几种说法,
①当时,则的值为-4.
②若值为2,则.
③若,则存在最小值且最小值为0.
在上述说法中正确的是( )
A.①B.①②C.①③D.①②③
【答案】C
【解析】
解:①当时,
.
故①正确;
②若值为2,
则,
∴a2+2a+1=2a+4,
∴a2=3,
∴.
故②错误;
③若a>-2,则a+2>0,
∴=
=
=≥0.
∴若a>-2,则存在最小值且最小值为0.
故③正确.
综上,正确的有①③.
故选:C.
3.阅读材料:若,求m、n的值.
解:,
,
,
.
根据你的观察,探究下面的问题:
(1)已知,求的值.
(2)已知△ABC的三边长a、b、c都是正整数,且满足,求边c的最大值.
(3)若已知,求的值.
【答案】(1)2(2)6(3)7
【解析】
(1)∵x2+2xy+2y2+2y+1=0
∴(x2+2xy+y2)+(y2+2y+1)=0
∴(x+y)2+(y+1)2=0
∴x+y=0y+1=0
解得:x=1,y=﹣1
∴x﹣y=2;
(2)∵a2+b2﹣6a﹣8b+25=0
∴(a2﹣6a+9)+(b2﹣8b+16)=0
∴(a﹣3)2+(b﹣4)2=0
∴a﹣3=0,b﹣4=0
解得:a=3,b=4
∵三角形两边之和>第三边
∴c<a+b,c<3+4,∴c<7.又∵c是正整数,∴△ABC的最大边c的值为4,5,6,∴c的最大值为6;
(3)∵a﹣b=4,即a=b+4,代入得:(b+4)b+c2﹣6c+13=0,整理得:(b2+4b+4)+(c2﹣6c+9)=(b+2)2+(c﹣3)2=0,∴b+2=0,且c﹣3=0,即b=﹣2,c=3,a=2,则a﹣b+c=2﹣(﹣2)+3=7.
故答案为7.
4.“a2≥0”这个结论在数学中非常有用,有时我们需要将代数式配成完全平方式.例如:x2+4x+5=x2+4x+4+1=(x+2)2+1,∵(x+2)2≥0,∴(x+2)2+1≥1,∴x2+4x+5≥1.试利用“配方法”解决下列问题:
(1)填空:x2﹣4x+5=(x )2+ ;
(2)已知x2﹣4x+y2+2y+5=0,求x+y的值;
(3)比较代数式:x2﹣1与2x﹣3的大小.
【答案】(1)﹣2,1;(2)1;(3)x2﹣1>2x﹣3
【解析】
解:(1)x2﹣4x+5=(x﹣2)2+1,
故答案为:-2,1;
(2)x2﹣4x+y2+2y+5=0,
(x﹣2)2+(y+1)2=0,
则x﹣2=0,y+1=0,
解得x=2,y=﹣1,
则x+y=2﹣1=1;
(3)x2﹣1﹣(2x﹣3)
=x2﹣2x+2
=(x﹣1)2+1,
∵(x﹣1)2≥0,
∴(x﹣1)2+1>0,
∴x2﹣1>2x﹣3.课程标准
(1)能根据平方根的意义解形如x2=p及ax2+c=0的一元二次方程.
(2)能运用开平方法解形如(mx+n)2=p(p≥0)的方程.
(3)体会“降次”的数学思想.
(4)知道用配方法解一元二次方程的一般步骤,会用配方法解一元二次方程.
(5)通过配方进一步体会“降次”的转化思想.
开平方
解读
若
则
解一元二次方程的基本思想是“降次”,通过“降次”把一元二次方程转化为一元一次方程.
直接开平方法的实质就是把一个一元二次方程通过“降次”即开平方,转化为两个一元一次方程。
p的取值
方程x2=p的根的情况
有两个不相等的实数根
有两个相等的实数根
没有实数根
步骤
示例
解释
1、移
移项得:
将常数项移到等号的右侧
2、化
二次项系数化为1:
利用等式的性质,等式两边同乘以二次项系数
3、配
配方得:
利用等式的性质,在等式两边同时加上
一次项系数一半的平方
4、开
开方得:
根据开平方的定义,进行开方
5、解
或
即
两个平方根一个取正,一个取负,解出方程
第一步
将二次项系数作为公因数提出来
第二步
在括号内加上一次项系数一半的平方,同时减去这个数
第三步
将前三项因式分解,剩余常数放到括号外
人教版九年级数学下册同步精品讲义 第05讲 位似(原卷版+解析): 这是一份人教版九年级数学下册同步精品讲义 第05讲 位似(原卷版+解析),共43页。试卷主要包含了3 位似,位似图形,位似变换的坐标特点,画位似图形的一般步骤等内容,欢迎下载使用。
人教版九年级数学上册同步精品讲义 第05课 根与系数的关系(原卷版+解析): 这是一份人教版九年级数学上册同步精品讲义 第05课 根与系数的关系(原卷版+解析),共23页。
人教版九年级数学上册同步精品讲义 第20课 垂径定理(原卷版+解析): 这是一份人教版九年级数学上册同步精品讲义 第20课 垂径定理(原卷版+解析),共36页。试卷主要包含了垂径定理,推论,下列语句中不正确的有等内容,欢迎下载使用。

