2023-2024学年山东省德州市陵城区青岛版六年级上册期末测试数学试卷(原卷版+解析版)
展开
这是一份2023-2024学年山东省德州市陵城区青岛版六年级上册期末测试数学试卷(原卷版+解析版),文件包含精品解析2023-2024学年山东省德州市陵城区青岛版六年级上册期末测试数学试卷原卷版docx、精品解析2023-2024学年山东省德州市陵城区青岛版六年级上册期末测试数学试卷解析版docx等2份试卷配套教学资源,其中试卷共24页, 欢迎下载使用。
(时间:90分钟 满分:100分)
一、反复比较,把正确答案的序号填在括号里。(每小题2分,共20分)
1. 小明和小刚制作了一个正方体,6个面上分别写了1~6,他们把这个正方体任意抛40次,结果各数朝上的情况如下图。“4”这一面朝上的次数最少,如果再抛40次,你认为“4”朝上的情况会( )。
A 次数最多B. 次数最少C. 无法确定D. 次数均等
【答案】C
【解析】
【分析】正方体有6个面,每个面朝上的可能性属于随机事件中的不确定事件,每个面朝上的可能性一样,只能预测一个大体趋势,无法通过统计结果确定接下来的情况,据此分析。
【详解】“4”这一面朝上的次数最少,但是出现的可能性与其它各面一样,如果再抛40次,无法确定“4”朝上的情况。
故答案为:C
2. 把甲的给乙后,甲、乙相等,则甲与乙的比是( )。
A. 7∶1B. 7∶5C. 5∶7D. 6∶7
【答案】B
【解析】
【分析】将甲看作单位“1”,把甲的给乙后,甲、乙相等,说明乙比甲少×2,乙是甲的(1-×2),两数相除又叫两个数的比,根据比的意义,写出甲与乙对应分率的比,化简即可。
【详解】1∶(1-×2)
=1∶(1-)
=1∶
=(1×7)∶(×7)
=7∶5
把甲的给乙后,甲、乙相等,则甲与乙的比是7∶5。
故答案为:B
3. 3.1、π、314%、四个数中最大的是( )。
A. 3.1B. πC. 314%D.
【答案】A
【解析】
【分析】=3.144……,≈3.14159,314%=3.14,≈3.1442857,小数大小比较:先比较两个数的整数部分,整数部分大的那个数就大;整数部分相同时,看它们的小数部分,从高位看起,依数位比较,相同数位上的数大的那个数就大。
【详解】=3.144……
≈3.14159
314%=3.14
≈3.1442857
>>>314%
四个数中最大的是。
故答案为:A
【点睛】此题主要考查学生对小数的大小比较,其中循环小数的写法是只写出第一个循环节,在这个循环节的首位和末位加一个圆点,这个圆点叫做循环点。
4. 算盘起源于中国,迄今已有2600多年的历史,是中国古代的一项重要发明。算盘的矩形木框内排列一串串等数目的算珠称为档,中间有一道横梁把算珠分隔为上下两部分,上半部每个算珠代表5,下半部每个算珠代表1。现在你用两个算珠最多能表示出( )个不同的三位数。
A. 8B. 9C. 10D. 11
【答案】C
【解析】
【分析】根据搭配问题的解题方法,先确定一个位置的算珠,当百位上半部有1个算珠时,另一个算珠可以在百位下半部、十位上半部、十位下半部、个位上半部、个位下半部;当百位下半部有1个算珠时,另一个算珠可以在百位下半部、十位上半部、十位下半部、个位上半部、个位下半部,根据上半部每个算珠代表5,下半部每个算珠代表1,写出这些三位数,数出个数即可。
【详解】用两个算珠表示出的三位数有:600、550、510、505、501、200、150、110、105、101,最多能表示出10个不同的三位数。
故答案:C
5. 一根绳子,小明剪去了,小亮又剪去了2米。下面说法正确的是( )。
A. 小明剪去的长B. 小亮剪去的长C. 一样长D. 无法比较
【答案】A
【解析】
【分析】把这根绳子的长度看作单位“1”,小明剪去了,则还剩下(1-),即;>,剩下的即使全被小亮剪了,小明剪去的也比小亮剪去的长,据此解答。
【详解】1-=;
小亮剪去的小于或等于;
>,所以小明剪去的长。
一根绳子,小明剪去了,小亮又剪去了2米。下面说法正确的是小明剪去的长。
故答案为:A
【点睛】小亮剪去的长度看作一个干扰条件,关键是看小亮剪去了几分之几。
6. “数形结合”是很重要的数学思想,下面( )可以表示“的是多少”。
A. B.
C. D.
【答案】C
【解析】
【分析】由于的是多少,用×,根据分数的意义,表示把一个整体平均分成3份,取其中的2份,把这2份图上一种阴影,之后把这2份看作一个整体,再平均分成5份,取其中的1份,用另一种阴影表示即可。
【详解】由分析可知,表示×。
故答案为:C。
【点睛】本题主要考查分数的意义以及分数乘法的意义,熟练掌握它们的意义并灵活运用。
7. 把25克盐溶解在100克水中,盐的质量占盐水的( )。
A. 20%B. 25%C. 125%D. 75%
【答案】A
【解析】
【分析】根据求一个数占另一个数的百分之几,用一个数除以另一个数再乘100%,可得:25÷(25+100)×100%,求出盐的重量占盐水的百分之几。
【详解】25÷(25+100)×100%
=25÷125×100%
=0.2÷100%
=20%
所以,盐的重量占盐水的20%。
故答案为:A
【点睛】本题主要考查了求一个数占另一个数的百分之几,用除法计算。
8. “夏至”是一年中白昼最长,黑夜最短的一天,这一天北京的白昼时间与黑夜时间的比是5∶3,时针的长度是10厘米,黑夜时间所扫过的面积是( )平方厘米。
A. 98.125B. 235.5C. 392.5D. 58.875
【答案】B
【解析】
【分析】已知一天24小时,白昼时间与黑夜时间的比是5∶3,则黑夜时间占全天时间的,根据求一个数的几分之几是多少,用24×,即可求出黑夜时间为9小时;
时针转一圈是12小时,用9÷12,求出黑夜时间时针扫过的面积占圆面积的;
已知时针的长度是10厘米,根据圆的面积公式S=πr2,求出时针转一圈扫过的面积,再乘,即是时针黑夜时间所扫过的面积。
【详解】黑夜时间:
24×
=24×
=9(小时)
黑夜时间时针扫过的面积占圆的面积的:
9÷12=
黑夜时间所扫过的面积:
3.14×102×
=3.14×100×
=314×
=235.5(平方厘米)
黑夜时间所扫过的面积是235.5平方厘米。
故答案为:B
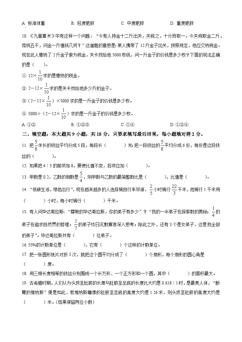
9. 专家指出,超重与肥胖人数庞大,与饮食量、饮食结构不合理和运动缺乏有关。12岁的团团身高160厘米,体重72千克,根据下图的体重分类标准,他的体重属于( )。
A. 标准体重B. 轻度肥胖C. 中度肥胖D. 重度肥胖
【答案】C
【解析】
【分析】根据标准体重=(身高-100)×0.9,代入数据,求出团团的标准体重,再根据(实际体重-标准体重)÷标准体重,即可判断出团团属于哪个标准,即可解答。
【详解】(160-100)×0.9
=60×0.9
=54(千克)
(72-54)÷54
=18÷54
=
=;=;=
<<,即<<,团团属于中度肥胖。
专家指出,超重与肥胖人数庞大,与饮食量、饮食结构不合理和运动缺乏有关。12岁的团团身高160厘米,体重72千克,根据下图的体重分类标准,他的体重属于中度肥胖。
故答案为:C
【点睛】根据求一个数是另一个数的几分之几以及异分母分数比较大小的方法进行解答。
10. 《九章算术》中有这样一个问题:“今有人持金十二斤出关,关税之,十分而取一。今关税取金二斤,偿钱五千,问金一斤值钱几何?”这道题的意思是:某人携带了12斤金子出关,按照规定,他应交纳税金。现在此人缴纳了2斤金子做为税金,关卡找给他5000枚钱,问一斤金子的价钱是多少枚?下面的说法正确的是( )。
① 12×求的是缴纳的税金。
② 2-12×求的是关卡找给他多少斤的金子。
③(2-12×)×5000求的是一斤金子的价钱是多少枚。
④ 5000÷(2-12×)求的是一斤金子的价钱是多少枚。
A. ①②B. ①②③C. ①④D. ①②④
【答案】D
【解析】
【分析】(1)十二斤金子十分而取一就是将12斤金子分成10分取其中的一份作为关税,也就是12×;
(2)缴纳2斤金子,应缴12×的税金,用2斤减去税金是应找回的剩余金子;
(3)求一斤金子的价钱相当于多少枚钱,用钱数除以对应的金子数量即可解答。
【详解】① 12×求的是缴纳的税金,说法正确;
② 2-12×求的是关卡找给他多少斤的金子,说法正确;
③(2-12×)×5000求的不是一斤金子的价钱是多少枚,说法错误;
④ 5000÷(2-12×)求的是一斤金子的价钱是多少枚,说法正确;
故答案为:D
【点睛】此题主要考查学生对分数意义以及分数乘除法的理解与应用,理解题意最关键。
二、填空题:本大题共9小题,共18分,只要求填写最后结果,每小题填对得2分。
11. 把米长的铁丝平均分成5段,每段长( )米;把一段铁丝的平均分成6份,每份是这段铁丝的( )。
【答案】 ①. ##0.125 ②.
【解析】
【分析】第一个空,铁丝长度÷平均分的段数=每段长度,除以一个数等于乘这个数的倒数,据此列式计算;
第二个空,将铁丝长度看作单位“1”,1÷平均分的份数=每份是这段铁丝的几分之几。
【详解】÷5=×=(米)
1÷6=
把米长的铁丝平均分成5段,每段长米;把一段铁丝的平均分成6份,每份是这段铁丝的。
12. 如果把4∶5的前项加8,要使比值不变,后项应加( )。
【答案】10
【解析】
【分析】比的前项加上前项的几倍,后项就加上后项的几倍,比值不变,据此分析。
【详解】8÷4×5=10
如果把4∶5的前项加8,要使比值不变,后项应加10。
13. 甲数是0.2,乙数的倒数是,则甲数与乙数的最简整数比是( ),比值是( )。
【答案】 ①. 1∶4 ②.
【解析】
【分析】互为倒数的两个数的乘积是1,据此求出乙数;根据比的基本性质,即比的前项和后项同时乘或除以一个相同的数(0除外),比值不变,进而把比化成最简比;根据求比值的方法,就用最简比的前项除以后项即得比值。
【详解】乙数的倒数是,则乙数是;
0.2∶
=(0.2×5)∶(×5)
=1∶4
1÷4=
即甲数与乙数的最简整数比是1∶4,比值是。
14. “低碳生活,绿色出行”,现在越来越多的人选择骑自行车郊游,小时骑行千米,他骑行1千米用( )小时,每小时骑行( )千米。
【答案】 ①. ②.
【解析】
【分析】根据路程÷时间=速度,即用除以即可求出每小时骑行多少千米;再根据路程÷速度=时间,即用1除以骑行速度即可求出骑行1千米需要用的时间。
【详解】÷=×=(千米)
1÷=1×=(小时)
则他骑行1千米用小时,每小时骑行千米。
15. 有人问毕达哥拉斯:“尊敬的毕达哥拉斯,你的弟子有多少”?“我的一半弟子在探索数的奥秘;的弟子在追求自然界的哲理;的弟子终日沉默寡言深入思考;除此之外,还有3个是女弟子,这是我全部的弟子”。毕达哥拉斯共有( )位弟子。
【答案】28
【解析】
【分析】将弟子总人数看作单位“1”,一半是,1-探索数的奥秘的对应分率-追求自然界的哲理的对应分率-深入思考的对应分率=女弟子对应分率,女弟子人数÷对应分率=弟子总人数,据此列式计算。
【详解】3÷(1---)
=3÷
=3×
=28(位)
毕达哥拉斯共有28位弟子。
16. 55%的计数单位是( ),它有( )个这样的计数单位。
【答案】 ①. 1% ②. 55
【解析】
【分析】百分数可以看成分母是100分数,根据分数单位的认识,分数的分母是几分数单位就是几分之一,分子是几就有几个这样的分数单位,百分数的计数单位都是1%,根据分子确定计数单位的个数即可。
【详解】55%的计数单位是1%,它有55个这样的计数单位。
17. 把一张圆形纸片对折3次,就把这个圆平均分成了( )个扇形,每个扇形的圆心角是( )度。
【答案】 ①. 8 ②. 45
【解析】
【分析】根据题意可知,把一张圆形纸片对折3次,这张圆形纸片被平均分成了8份,即8个小扇形;用圆心角度数除以8即可求出每个扇形的圆心角。
【详解】把一张圆形纸片对折3次,就把这个圆平均分成了8个扇形;
360°÷8=45°
【点睛】明确对折3次,这个圆被平均分成了多少份是解答本题的关键。
18. 用三根长度相等的铁丝分别围成一个长方形、一个正方形和一个圆,其中( )的面积最大。
【答案】圆
【解析】
【分析】根据题意,用三根长度相等的铁丝分别围成长方形、正方形和圆,那么长方形、正方形和圆的周长都等于铁丝的长度,可以设铁丝长6.28米;
①根据长方形的周长=(长+宽)×2可知,长方形的长、宽之和=周长÷2,由此假设出长方形的长、宽,再根据长方形的面积=长×宽,求出长方形的面积;
②根据正方形的周长=边长×4可知,正方形的边长=周长÷4;再根据正方形的面积=边长×边长,求出正方形的面积;
③根据圆的周长公式C=2πr可知,r=C÷π÷2,由此求出圆的半径;再根据圆的面积公式S=πr2,求出圆的面积;
最后比较长方形、正方形和圆的面积大小,得出哪个图形的面积最大。
【详解】设三根铁丝的长度都是6.28米。
①长方形的长、宽之和:6.28÷2=3.14(米)
假设长方形的长是2米,宽是1.14米;
长方形的面积:2×1.14=2.28(平方米)
②正方形的边长:6.28÷4=1.57(米)
正方形的面积:1.57×1.57=2.4649(平方米)
③圆的半径:6.28÷3.14÷2=1(米)
圆的面积:3.14×12=3.14(平方米)
3.14>2.4649>2.28
圆的面积>正方形的面积>长方形的面积
所以,圆的面积最大。
19. 古希腊时期,人们认为头顶至肚脐长度与肚脐至足底的长度比大约是0.618∶1时,是最美人体,“断臂的维纳斯”便是如此,若维纳斯雕像的肚脐至足底的高度大约是1.26米,则头顶至肚脐的高度大约是( )米。(结果保留两位小数)
【答案】0.78
【解析】
【分析】已知头顶至肚脐的长度与肚脐至足底的长度比大约是0.618∶1,并且维纳斯雕像的肚脐至足底的高度大约是1.26米,那么头顶至肚脐的高度就是1.26×0.618,解答即可。
【详解】1.26×0.618≈0.78(米)
头顶至肚脐的高度大约是0.78米。
【点睛】此题主要考查学生对比的理解与认识,头顶至肚脐的长度与肚脐至足底的长度比大约是0.618∶1就是表示当肚脐至足底的长度是1米时,头顶至肚脐的长度就是0.618米。
三、解答题:本大题共9小题,共62分。解答要写出必要的解题过程或演算步骤。
20. 直接写出得数。
① ②3.14×3= ③ ④ ⑤
⑥ ⑦ ⑧ ⑨ ⑩
【答案】①;②9.42;③;④;⑤8
⑥12;⑦3;⑧;⑨;⑩
【解析】
21. 脱式计算(能简算的要简算)。
【答案】6;41
;
【解析】
【分析】,利用乘法分配律进行简算;
,利用乘法分配律进行简算;
,将除法改写成乘法,利用乘法分配律进行简算;
,将除法改写成乘法,利用乘法分配律进行简算。
【详解】
22. 解方程。
【答案】;
【解析】
【分析】,先将左边合并成,根据等式的性质2,两边同时÷即可;
,将百分数化成分数,,根据等式的性质1和2,两边同时+,再同时÷即可;
【详解】
解:
解:
23. 操作题。
(1)在线段AB上取一点O,使OA∶OB=1∶2。
(2)以O为圆心,OB的长为半径画一个圆。
(3)在上图所画圆的基础上,设计一个环宽为1厘米的环形,涂上阴影。
(4)求出环形的面积。
【答案】(1)(2)(3)见详解;
(4)28.26平方厘米
【解析】
【分析】(1)根据图可知,AB的线段长是6厘米,由于OA∶OB=1∶2,则OA占2份,OB占1份,根据公式:总数÷总份数=1份量,即6÷(1+2)=2(厘米),再分别乘OA和OB的份数即可求出各自的长度,即OA=1×2=2(厘米),OB=2×2=4(厘米),所以O在距离A点2厘米处;
(2)由于OB的长度是4厘米,则以O为圆心,画一个半径是4厘米的圆即可;
(3)由于所画的圆是4厘米,要设计一个环形,那么以O为圆心,画一个半径为:4+1=5(厘米)的圆,把两个元之间涂成阴影,即是圆环;
(4)根据圆环的面积公式:S=π(R2-r2),把数代入公式即可求解。
【详解】由分析可知:(1)(2)(3)如下图所示:
(4)4+1=5(厘米)
3.14×(5×5-4×4)
=3.14×(25-16)
=3.14×9
=28.26(平方厘米)
答:圆环的面积是28.26平方厘米。
【点睛】本题主要考查比的应用以及圆环的面积公式,熟练掌握它们的公式并灵活运用。
24. 学校有48名队员参加朗读比赛,其中是女生,开学后又加入2名男生,这时队员中的男生人数占全队总人数的百分之几?
【答案】40%
【解析】
【分析】将原来总人数看作单位“1”,原来男生占原来总人数的(1-),原来总人数×原来男生对应分率=原来男生人数,原来男生人数+又加入的男生人数=现在男生人数,原来总人数+又加入的男生人数=现在总人数,现在男生人数÷现在总人数=现在男生人数占全队总人数的百分之几。
【详解】48×(1-)
=48×
=18(名)
(18+2)÷(48+2)
=20÷50
=0.4
=40%
答:这时队员中的男生人数占全队总人数的40%。
25. 火药、造纸术、印刷术和指南针是我国古代四大发明。最早应用的火药是我国发明的黑色火药,由木炭、硝石、硫磺按3∶15∶2的比配置成的。如果配置40千克火药,需要硝石多少千克?
【答案】30千克
【解析】
【分析】根据黑色火药配比是木炭、硝石、硫磺按3∶15∶2可知,把火药平均分成3+15+2=20份,硝石占其中的15份,用40÷总份数,再乘15即可解答。
【详解】40÷(3+15+2)×15
=40÷20×15
=2×15
=30(千克)
答:需要硝石30千克。
【点睛】此题主要考查学生对按比分配问题的应用,根据配比关系,先求出一份的量,再乘各自占比即可。
26. 某饲养养了2400只鹅。其中鸡的只数是鸭的,鹅的只数是鸭的,饲养了多少只鸡?
【答案】2560只
【解析】
【分析】将鸭的只数看作单位“1”,鹅的只数÷对应分率=鸭的只数,鸭的只数×鸡的对应分率=鸡的只数,据此列式解答。
【详解】2400÷×
=2400××
=3200×
=2560(只)
答:饲养了2560只鸡。
27. 下图是光明小学操场的跑道,内圈直径为73米,跑道宽为1米。
(1)跑道的内圈一周是多少米?
(2)王冰和张奇参加200米短跑比赛,且只跑一个弯道,两人起跑位置如图所示。请思考并计算,王冰的起跑线应在张奇起跑线前多少米?
【答案】(1)400米
(2)6.28米
【解析】
【分析】(1)看图可知,两侧弯道可以拼成一个完整的圆,跑道内圈包括一个完整的圆和长方形的两条长,圆的周长=圆周率×直径,据此列式解答。
(2)直道长度一样,求出弯道的长度差就是两人起跑线的差距,据此列式解答。
【详解】(1)3.14×73+85.39×2
=229.22+170.78
=400(米)
答:跑道的内圈一周是400米。
(2)73+1×2
=73+2
=75(米)
3.14×75-3.14×73
=3.14×(75-73)
=3.14×2
=6.28(米)
答:王冰的起跑线应在张奇起跑线前6.28米。
28. 转化是一种重要的数学思想方法,在小学阶段应用非常广泛,推导圆的面积公式时就用到了这种方法。现在你能借助一个草绳编制的圆形坐垫(图一)推导出圆面积的计算公式吗?圆形坐垫半径30厘米,如图沿线剪开展开后如图(二),展开后变成了近似三角形。
(1)三角形的底是多少?
(2)三角形的面积是多少?
(3)如果坐垫的半径是r,你能写出圆面积公式的推导过程吗?
【答案】(1)188.4厘米
(2)2826平方厘米
(3)见详解
【解析】
【分析】(1)看图可知,三角形的底=圆的周长,根据圆的周长=2×圆周率×半径,列式解答即可;
(2)三角形的高=圆的半径,根据三角形面积=底×高÷2,求出三角形面积;
(3)因为三角形面积=圆的面积,三角形的底=圆的周长,三角形的高=圆的半径,根据三角形面积=底×高÷2,即可推导出圆的面积公式。
【详解】(1)2×3.14×30=188.4(厘米)
答:三角形的底是188.4厘米。
(2)188.4×30÷2=2826(平方厘米)
答:三角形的面积是2826平方厘米。
(3)圆的面积=三角形面积=圆的周长×半径÷2=2×圆周率×半径×半径÷2=圆周率×半径的平方,即S圆=πr2。
少年儿童(7-16岁)体重(千克)分类标准
标准体重=(身高-100)×0.9
轻度肥胖:超过标准体重~
中度肥胖:超过标准体重~
重度肥胖:超过标准体重以上
相关试卷
这是一份2023年山东省德州市陵城区小升初数学试卷,共22页。试卷主要包含了周密分析,谨慎选择,细心读题,认真填写,细心认真,正确计算,感悟分析,灵活运用,动手动脑,写写画画,走进生活,解决问题等内容,欢迎下载使用。
这是一份2024年山东省德州市陵城区小升初数学试卷,共16页。试卷主要包含了周密分析,谨慎选择,细心读题,认真填写,细心认真,正确计算,动手动脑,写写画画等内容,欢迎下载使用。
这是一份2023-2024学年山东省德州市陵城区徽王庄镇牛王小学+中心小学青岛版五年级下册期中联考测试数学试卷,共18页。试卷主要包含了选择题,填空题,计算题,解答题等内容,欢迎下载使用。

