最新高考生物一轮复习【讲通练透】 第5讲 细胞膜和细胞核(练透)
展开2、注重理论联系实际,高三生物的考试并不仅仅是考概念,学会知识的迁移非常重要,并要灵活运用课本上的知识。不过特别强调了从图表、图形提取信息的能力。历年高考试题,图表题都占有比较大的比例。那些图表题虽不是教材中的原图,但它源于教材而又高于教材,是对教材内容和图表的变换、深化、拓展,使之成了考查学生读图能力、综合分析能力、图文转换能力的有效途径。
3、一轮复习基础知识的同时,还要重点“攻坚”,突出对重点和难点知识的理解和掌握。这部分知识通常都是学生难于理解的内容,做题时容易出错的地方。分析近几年的高考生物试题,重点其实就是可拉开距离的重要知识点。
4、学而不思则罔,思而不学则殆。这一点对高三生物一轮复习很重要。尤其是对于错题。错题整理不是把错题抄一遍。也不是所有的错题都需要整理。
第05讲 细胞膜和细胞核
(模拟精练+真题演练)
1.(2023·河北·唐山一中校考模拟预测)下列有关生物科学史的实验和实验方法的说法正确的是( )
A.科学家使用密度梯度离心法分离出各种细胞器
B.科学家用荧光标记法证明人体细胞和小鼠细胞膜上的磷脂分子具有流动性
C.科学家使用放射性同位素标记法和搅拌离心技术证明了DNA的半保留复制
D.摩尔根使用假说—演绎法证明了基因位于染色体上
【答案】D
【详解】A、科学家使用差速离心法分离出各种细胞器,A错误;
B、科学家用荧光标记法证明人体细胞和小鼠细胞膜上的蛋白质分子具有流动性,B错误;
C、科学家使用同位素标记(无放射性)和密度梯度离心法证明了DNA的半保留复制,C错误;
D、摩尔根使用假说—演绎法证明了控制果蝇眼色的基因位于X染色体上,D正确。
故选D。
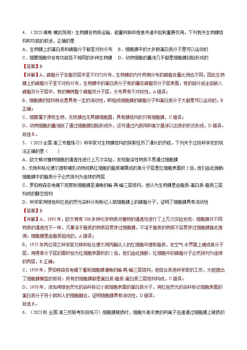
2.(2023春·黑龙江双鸭山·高一校考期中)下图是细胞膜的亚显微结构模式图,①〜③表示构成细胞膜的物质。下列有关说法错误是( )
A.③既有亲水性也有疏水性,是细胞膜的基本支架
B.细胞识别与物质①有关
C.该模型认为生物膜是蛋白质—脂质—蛋白质三层结构
D.构成细胞膜的②可以自由移动的
【答案】C
【详解】A、③磷脂双分子层的“头部”有亲水性,“尾部”有疏水性,磷脂双分子层构成细胞膜的基本支架,A正确;
B、①糖蛋白分布在细胞膜的外侧,与细胞识别有关,B正确;
C、罗伯特森在电镜下观察到细胞膜清晰的暗一亮一暗的三层结构,并提出生物膜的模型是所有的生物膜都由蛋白质--脂质--蛋白质三层结构构成,图示为流动镶嵌模型,认为生物膜的基本支架是磷脂双分子层,此外细胞膜还有蛋白质和糖类等成分,C错误;
D、②是蛋白质,构成细胞膜的蛋白质大多是可以自由移动的,D正确。
故选C。
3.(2023·安徽安庆·安庆市第二中学校考二模)细胞壁是细胞的外层,在细胞膜的外面,细胞壁的厚薄常因组织、功能不同而异。细菌细胞壁主要成分是肽聚糖;真菌细胞壁中主要成分为几丁质,纤维素、葡聚糖、甘露聚糖(均为多糖)等。下列叙述正确的是( )
A.可以用几丁质酶除去植物细胞的细胞壁
B.细胞壁作为植物细胞系统的边界具有控制物质进出的功能
C.抑制细胞壁合成的药物可用于治疗由新冠病毒引起的肺炎
D.植物细胞壁的形成需要多种细胞器的共同的参与
【答案】D
【详解】A、植物细胞的细胞壁的成分是果胶和纤维素,可以用纤维素酶和果胶酶去除植物细胞的细胞壁,A错误;
B、细胞壁具有全透性,细胞膜作为植物细胞系统的边界,B错误;
C、新冠病毒属于非细胞生物,不具有细胞壁,C错误;
D、植物细胞壁的形成需要多种细胞器的共同的参与,如:高尔基体、线粒体等,D正确。
故选D。
4.(2023·湖南·模拟预测)生物膜在物质运输、能量转换和信息传递中起到重要作用。下列有关生物膜结构和功能的叙述,正确的是
A.生物膜上的蛋白质和磷脂分子都呈对称分布B.细胞膜中的大多数蛋白质分子是可以运动的
C.细菌细胞中含有功能各不相同的多种生物膜D.动物细胞的囊泡几乎都是细胞膜凹陷形成的
【答案】B
【详解】A、磷脂分子在脂双层中呈不均匀分布,生物膜的内外两侧分布的磷脂含量比例也不同,因此生物膜上的磷脂分子呈不对称分布,生物膜中的蛋白质分子有的镶在磷脂双分子层表面,有的部分或全部嵌入磷脂双分子层中,有的横跨整个磷脂双分子层,分布具有不对称性,A错误;
B、细胞膜的结构特点是具有一定的流动性,即组成细胞膜的磷脂分子和蛋白质分子大都是可以运动的,B正确;
C、细菌属于原核生物,无核膜也无具膜细胞器,具有膜结构的只有细胞膜,C错误;
D、动物细胞的囊泡除了通过细胞膜凹陷形成外,还可通过内质网和高尔基体以出芽的形式形成,D错误。
故选B。
5.(2023·全国·高三专题练习)科学家对生物膜结构的探索经历了漫长的历程,下列关于这段科学史的说法正确的是( )
A.欧文顿对植物细胞的通透性进行上万次实验,发现脂溶性物质不易通过细胞膜
B.戈特和格伦德尔提取哺乳动物成熟红细胞的脂质铺展成的单分子层是红细胞表面积2倍,他们由此推断:细胞膜中的脂质分子必然排列为连续的两层
C.罗伯特森在电镜下观察到细胞膜呈清晰的暗-亮-暗三层结构,他认为生物膜是由脂质-蛋白质-脂质三层构成的静态结构
D.科学家用绿色和红色的荧光染料分别标记人鼠细胞膜上的磷脂分子,证明了细胞膜具有流动性
【答案】B
【详解】A、1895年,欧文顿有500多种化学物质对植物的通透性进行了上万次实验发现:细胞膜对不同物质的通透性不一样,凡事溶于脂质的物质容易穿过细胞膜,不溶于脂质的物质不容易穿过细胞膜据此推测:细胞膜是由脂质组成的,A错误;
B、1925年两位荷兰科学家戈特和格伦德尔用丙酮从人的红细胞中提取脂质,在空气-水界面上铺成单分子层,测得单分子层的面积恰为红细胞表面积的2倍,他们由此推断:红细胞中的磷脂分子必然排列为连续的两层,B正确;
C、1959年,罗伯特森在电镜下看到细胞膜清晰的暗-亮-暗三层结构,他结合其他科学家的工作,大胆提出了细胞膜模型的假说:所有的细胞膜都是蛋白质-脂质-蛋白质三层结构构成,C错误;
D、1970年,添加用绿色荧光的染料标记小鼠细胞表面的蛋白质分子,用红色荧光的染料标记细胞表面的蛋白质分子将小鼠和人的细胞融合,证明细胞膜具有流动性,D错误。
故选B。
6.(2023秋·全国·高三校联考阶段练习)细胞膜破损时,细胞外高浓度的钙离子迅速通过细胞膜上破损的孔洞进入细胞质中,触发溶酶体的胞吐作用,携带溶酶体膜的囊泡通过与破损的细胞膜融合,堵塞细胞膜表面破损的孔洞,从而恢复细胞膜的完整性。下列相关叙述正确的是( )
A.细胞功能的复杂程度由细胞膜上蛋白质的种类和数量决定
B.细胞内钙离子浓度升高有助于形成的囊泡参与修复破损细胞膜
C.溶酶体中的酶能水解受损的细胞器,其降解产物均被运出细胞
D.携带溶酶体膜的囊泡与破损细胞膜的融合依赖于生物膜的功能特性
【答案】B
【详解】A、细胞膜功能的复杂程度与细胞膜上蛋白质的种类和数量有关,而细胞功能的复杂程度与各种细胞器功能密不可分,A错误;
B、细胞内钙离子浓度升高有助于囊泡的形成和破损细胞膜的修复,B正确;
C、溶酶体通过降解作用清除受损细胞器,降解产物有些被回收利用,有些被运出细胞,C错误;
D、溶酶体膜与细胞膜相融合的基础是膜的流动性,属于结构特性,D错误。
故选B。
7.(2023春·山东济宁·高二统考期中)下列关于细胞结构和功能的叙述,正确的是( )
A.细胞膜上的受体是细胞间信息交流所必需的重要结构
B.细胞质中含有核酸的细胞器同时含有蛋白质和磷脂
C.核膜由两层磷脂分子组成,蛋白质、RNA等生物大分子可以穿过核膜进出细胞核
D.细胞膜、细胞质和细胞核中均含有糖参与形成的化合物
【答案】D
【详解】A、高等植物细胞之间通过胞间连丝相互连接,也有信息交流的作用,但没有与膜上的受体结合,A错误;
B、细胞质中含有核酸的细胞器不一定同时含有蛋白质和磷脂,比如核糖体含有rRNA和蛋白质,但不含有膜所以不含磷脂,B错误;
C、核膜由两层膜组成的,共四层磷脂分子,蛋白质、RNA等生物大分子可以穿过核孔进出细胞核,C错误;
D、细胞膜上存在糖蛋白,细胞质和细胞核中都有DNA和RNA,其组成成分包括五碳糖,故细胞膜、细胞质和细胞核中均含有糖参与形成的化合物,D正确。
故选D。
8.(2023·河北·模拟预测)细胞会具有核酸—蛋白质复合物、糖—蛋白质复合物等。下列叙述正确的是( )
A.观察某细胞是否含有DNA—蛋白质复合物即可判断该细胞是否为真核细胞
B.真核细胞内某RNA—蛋白质复合物的形成与细胞核中核仁的作用有关
C.两个细胞间进行信息交流时离不开细胞膜上糖—蛋白质复合物的参与
D.细胞表面的糖蛋白是糖—蛋白质复合物,癌细胞表面的这种复合物增加
【答案】B
【详解】A、原核细胞与真核细胞中都会含有核酸与蛋白质形成的复合物,如原核细胞与真核细胞在进行DNA复制或转录时,DNA可以与DNA聚合酶或RNA聚合酶等蛋白质形成复合物,A错误;
B、核糖体是由RNA与蛋白质结合成的复合物,真核细胞内核糖体的形成与细胞核中核仁的作用有关,B正确;
C、细胞间的信息交流不一定需要细胞膜上糖—蛋白质复合物的参与,如某些植物细胞可以通过胞间连丝进行信息交流,C错误;
D、糖蛋白是糖—蛋白质复合物,但癌细胞表面的糖蛋白减少,D错误。
故选B。
9.(2023秋·陕西西安·高一长安一中校考期末)如图为某种生物的细胞核及相关结构示意图,下列有关叙述正确的是( )
A.中心体和染色质均含有磷脂分子
B.原核细胞没有染色体但有丝状的染色质
C.间期细胞核中DNA复制所需的酶可通过核孔进入细胞核发挥作用
D.核孔不具有选择性,它有利于大分子和小分子从细胞核进入细胞质
【答案】C
【详解】A、中心体和染色质均不含磷脂分子,A错误;
B、原核细胞没有染色体也没有丝状的染色质,B错误;
C、DNA聚合酶催化DNA复制,可在细胞核内起作用,故DNA聚合酶可进入细胞核发挥作用,C正确;
D、核孔也具有选择性,不允许核内DNA运出,D错误。
故选C。
10.(2023·云南昆明·昆明一中校考模拟预测)下列对相关实验方法、原理和结论的描述,正确的是( )
A.科学家用同位素标记小鼠和人细胞膜蛋白质后诱导细胞融合,证明了细胞膜具有流动性
B.伞藻嫁接实验证明了其形态(帽形)是由细胞核决定的
C.恩格尔曼证明叶绿体是光合作用的场所、叶绿体中的色素主要吸收红光和紫外光
D.孟德尔和摩尔根都运用假说—演绎法发现了遗传规律
【答案】D
【详解】A、科学家用荧光标记技术证明了细胞膜具有流动性,A错误;
B、伞藻嫁接实验证明了其形态(帽形)跟假根有关,但不能证明形态(帽形)是由细胞核决定的,B错误;
C、叶绿体中的光合色素主要吸收红光和蓝紫光,C错误;
D、孟德尔和摩尔根都运用假说—演绎法发现了遗传规律,D正确。
故选D。
11.(2023春·安徽马鞍山·高一安徽省当涂第一中学校考阶段练习)任何生物的正常体细胞能够分裂的次数都是有限的,衰老、凋亡是细胞正常的生命现象。为研究决定细胞衰老的是细胞核还是细胞质(假设细胞衰老不是由二者共同决定的),你认为正确的实验方案是( )
A.去掉细胞核,观察单独的核、质存活情况
B.核移植,并进行动物克隆,观察克隆动物的生活年限
C.将完整的年轻和年老的细胞融合,观察融合后的细胞的衰老状况
D.分离出年轻的和年老的细胞核,分别移植于去核的年老的和年轻的细胞质中
【答案】D
【详解】 A、将细胞的细胞核和细胞质分离,观察单独的核、质存活情况,该实验结果的差异可能由于缺少细胞质或细胞核引起,A错误;
B、将体细胞移植到去核的卵细胞中培育成克隆动物,观察其生活年限,只能说明核移植对寿命的影响,不能说明决定衰老的是细胞核还是细胞质,B错误;
C、完整的年轻和年老的细胞融合,观察融合后的细胞的衰老状况,无法说明衰老是由于细胞核引起还是细胞质引起,C错误;
D、分离出年轻的和年老的细胞核,分别移植于去核年老的和年轻的细胞,得到两种细胞,第一种细胞中是年轻的细胞核和年老的细胞质,第二种细胞是年轻的细胞质和年老的细胞核,观察分裂能力后,分裂能力弱的细胞中年老的部分,即为决定细胞衰老的部分,D正确。
故选D。
12.(2023春·湖北恩施·高一校联考期中)核纤层是分布于内核膜与染色质之间紧贴内核膜的一层蛋白网络结构。一般认为核纤层为核膜及染色质提供了结构支架,同时其可逆性的磷酸化和去磷酸化可介导核膜的崩解和重建。下列叙述正确的是( )
A.结构①是蛋白质、DNA和RNA等大分子进出细胞核的通道
B.结构③是合成某种RNA和核糖体蛋白质的场所
C.有丝分裂前期核纤层蛋白去磷酸化可导致核膜消失,染色体出现
D.核膜在AB、C过程中发生的连续变化依赖于其结构特点
【答案】D
【详解】A、结构①是核孔,一般是大分子的通道,具有选择透过性,蛋白质和RNA等大分子可以通过核孔进出细胞核,但是DNA一般不能通过核孔进出细胞核,A错误;
B、结构③是核仁,与某种RNA的合成以及核糖体的形成有关,但核糖体蛋白质是在核糖体上合成的,B错误;
C、有丝分裂前期核膜崩解,分析题图可知,有丝分裂前期核纤层蛋白磷酸化可导致核膜消失,染色体出现,C错误;
D、生物膜具有一定的流动性,核膜在A、B、C过程中发生的连续变化依赖于其结构特点,D正确。
故选D。
13.(2023·江苏扬州·统考三模)研究发现,甘蔗叶肉细胞产生的蔗糖进入伴胞细胞有共质体途径和质外体途径,分别如图中①、②所示。下列叙述正确的是( )
A.质外体的pH因H+-ATP酶的运输作用而逐步降低
B.图中细胞间可通过途径①的通道进行信息交流
C.转运蛋白都含有相应分子或离子的结合部位
D.加入H+-ATP酶抑制剂不会影响蔗糖的运输速率
【答案】B
【详解】A、H+在H+-ATP酶的作用下运出细胞,但会在蔗糖-H+同向运输器的作用下再进入细胞中,故质外体的pH 是相对稳定的状态,A错误;
B、高等植物细胞间可以形成通道,细胞间可通过通道(途径①)进行信息交流,B正确;
C、载体蛋白只容许与与自身结合部位相适应的分子或离子通过,而且每次转运时都会发生自身构象的改变,通道蛋白只容许与自身通道的直径和形状相适配、大小和电荷相适宜的分子或离子通过,不需要结合,C错误;
D、加入H+-ATP酶抑制剂会影响H+运出细胞,进而影响细胞对蔗糖的吸收,D错误。
故选B。
14.(2023·全国·高三专题练习)如图为典型的细胞核及其周围部分结构示意图.请据图回答:
(1)只有在_____(真核/原核)细胞中,使用_____显微镜才可以看到此图所表示的结构。
(2)结构4是_____,它与核糖体的形成有关。
(3)[3]_____的主要成分是蛋白质和_____。蛋白质等大分子物质通过[_____]进入细胞核。
(4)图中可见[1]_____和[5]核被膜的连通,使细胞溶胶和核内物质的联系更为紧密。
【答案】(1) 真核 电子
(2)核仁
(3) 染色质 DNA 2
(4)内质网
【解析】据图分析,1表示内质网膜,2表示核孔,3表示染色质,4表示核仁,5表示核膜;2、细胞核包括核膜(将细胞核内物质与细胞质分开)、染色质(DNA和蛋白质)、核仁(与某种RNA(rRNA)的合成以及核糖体的形成有关)、核孔(核膜上的核孔的功能是实现核质之间频繁的物质交换和信息交流)。
(1)图示细胞核具核膜,是真核细胞的细胞核,此图为亚显微结构图,只有在电子显微镜下才能看到;
(2)结构4是核仁,它与核糖体的形成有关;
(3)3是染色质,主要成分是蛋白质和DNA;核孔是蛋白质和RNA等大分子的通道,因此蛋白质在细胞质中合成后通过核孔进入细胞核;
(4)内质网外连细胞膜内连核膜,是物质运输的通道,并使细胞质和核内物质的联系更为紧密。
15.(2023·北京海淀·统考二模)线粒体是真核细胞的重要细胞器。当线粒体受损时,细胞通过清理受损的线粒体来维持细胞内的稳态。我国科研人员对此开展研究。
(1)线粒体中进行的代谢反应会生成大量ATP,这些ATP被用于细胞内多种________(选填“吸能”或“放能”)反应。
(2)科研人员推测受损线粒体可通过进入迁移体(细胞在迁移中形成的一种囊泡结构)而被释放到细胞外,即“线粒体胞吐”。为此,科研人员利用绿色荧光标记迁移体,红色荧光标记线粒体,用药物C处理细胞使线粒体受损,若观察到________,则可初步验证上述推测。
(3)为研究受损线粒体进入迁移体的机制,科研人员进一步实验。
①真核细胞内的______锚定并支撑着细胞器,与细胞器在细胞内的运输有关。
②为研究D蛋白和K蛋白在线粒体胞吐中的作用,对红色荧光标记了线粒体的细胞进行相应操作,检测迁移体中的红色荧光,操作及结果如图1和2.
图1结果表明,K蛋白________。图2结果表明,_____。
(4)研究表明,正常线粒体内膜两侧离子分布不均,形成线粒体膜电位,而受损线粒体的膜电位丧失或降低。科研人员构建了D蛋白基因敲除的细胞系,测定并计算经药物C处理的正常细胞和D蛋白基因敲除细胞系的线粒体膜电位平均值,结果如下表。
D蛋白基因敲除细胞系线粒体膜电位的平均值升高的原因是______。
【答案】(1)吸能
(2)红绿荧光(在迁移体中)重叠
(3) 细胞骨架 在线粒体受损时促进线粒体胞吐 有K蛋白时D蛋白才能发挥抑制线粒体胞吐的作用
(4)D蛋白基因敲除细胞系的线粒体胞吐强于正常细胞,清除膜电位丧失或降低的受损线粒体,使线粒体膜电位平均值升高
【详解】(1)线粒体中进行的代谢反应会生成大量ATP, ATP 能够为反应提供能量,需要 ATP 提供能量的反应为吸能反应。
(2)用绿色荧光标记迁移体,红色荧光标记线粒体,若绿色荧光和红色荧光重叠,可以说明线粒体进入迁移体内,可初步验证推测。
(3)真核细胞内的细胞骨架的作用是锚定并支撑着细胞器,与细胞器在细胞内的运输有关。分析题图可知,未敲除K基因并用药物C处理时,荧光相对值大,而敲除该基因并处理时,相对值小,说明K蛋白的作用是在线粒体受损时促进线粒体胞吐;敲除D基因,即D 蛋白缺失时会导致与药物 C 处理相同情况,故D蛋白的作用是:有K蛋白时,D蛋白才能发挥抑制线粒体胞吐的作用。
(4)D蛋白基因敲除细胞系细胞中全部线粒体膜电位的平均值升高,说明D蛋白基因敲除细胞系的线粒体胞吐强于正常细胞,清除膜电位丧失或降低的受损线粒体,使线粒体膜电位平均值升高。
1.(2023·浙江·统考高考真题)缬氨霉素是一种脂溶性抗生素,可结合在微生物的细胞膜上,将K+运输到细胞外(如图所示),降低细胞内外的K+浓度差,使微生物无法维持细胞内离子的正常浓度而死亡。下列叙述正确的是( )
A.缬氨霉素顺浓度梯度运输K+到膜外B.缬氨霉素为运输K+提供ATP
C.缬氨霉素运输K+与质膜的结构无关D.缬氨霉素可致噬菌体失去侵染能力
【答案】A
【详解】A、结合题意“将K+运输到细胞外,降低细胞内外的K+浓差”和题图中缬氨可霉素运输K+的过程不消耗能量,可推测K+的运输方式为协助扩散,顺浓度梯度运输,A正确;
B、结合A选项分析可知,K+的运输方式为协助扩散,不需要消耗ATP,B错误;
C、缬氨霉素是一种脂溶性抗生素,能结合在细胞膜上,能在磷脂双子层间移动,该过程与质膜具有一定的流动性这一结构特点有关,C错误;
D、噬菌体为DNA病毒,病毒没有细胞结构,故缬氨霉素不会影响噬菌体的侵染能力,D错误。
故选A。
2.(2022·江苏·统考高考真题)下列各组元素中,大量参与组成线粒体内膜的是( )
A.O、P、NB.C、N、SiC.S、P、CaD.N、P、Na
【答案】A
【详解】线粒体内膜属于生物膜,生物膜主要由磷脂和蛋白质组成,蛋白质是由C、H、O、N等元素组成,磷脂的组成元素为C、H、O、N、P,二者均不含Si、Ca、Na,A正确,BCD错误。
故选A。
3.(2022·河北·统考高考真题)关于细胞膜的叙述,错误的是( )
A.细胞膜与某些细胞器膜之间存在脂质、蛋白质的交流
B.细胞膜上多种载体蛋白协助离子跨膜运输
C.细胞膜的流动性使膜蛋白均匀分散在脂质中
D.细胞膜上多种蛋白质参与细胞间信息交流
【答案】C
【详解】A、在分泌蛋白的合成和分泌过程中,高尔基体膜形成的囊泡融合到细胞膜中,此过程细胞膜与某些细胞器膜之间存在脂质、蛋白质的交流,A正确;
B、载体蛋白具有专一性,所以细胞膜上多种载体蛋白协助不同的离子跨膜运输,B正确;
C、膜蛋白在磷脂双分子层的分布是不对称、不均匀的,或镶、或嵌、或贯穿于磷脂双分子层,C错误;
D、细胞膜上多种蛋白质与糖类结合,形成糖蛋白。糖蛋白与细胞表面的识别功能有密切关系,参与细胞间的信息交流,D正确。
故选C。
4.(2022·浙江·统考高考真题)膜蛋白的种类和功能复杂多样,下列叙述正确的是( )
A.质膜内、外侧的蛋白质呈对称分布
B.温度变化会影响膜蛋白的运动速度
C.叶绿体内膜上存在与水分解有关的酶
D.神经元质膜上存在与K+、Na+主动转运有关的通道蛋白
【答案】B
【详解】A、蛋白质分子以不同的方式镶嵌在磷脂双分子层中,在膜内外两侧分布不对称,A错误;
B、由于蛋白质分子和磷脂分子是可以运动的,因此生物膜具有一定的流动性,温度可以影响生物膜的流动性,所以温度变化会影响膜蛋白的运动速度,B正确;
C、水的分解是在叶绿体类囊体薄膜上,C错误;
D、神经元质膜上存在与K+ 、Na+主动转运有关的载体蛋白,而通道蛋白参与的是协助扩散的物质跨膜运输方式,D错误。
故选B。
5.(2022·海南·统考高考真题)肌动蛋白是细胞骨架的主要成分之一。研究表明,Cfilin-1是一种能与肌动蛋白相结合的蛋白质,介导肌动蛋白进入细胞核。Cfilin-1缺失可导致肌动蛋白结构和功能异常,引起细胞核变形,核膜破裂,染色质功能异常。下列有关叙述错误的是( )
A.肌动蛋白可通过核孔自由进出细胞核
B.编码Cfilin-1的基因不表达可导致细胞核变形
C.Cfilin-1缺失可导致细胞核失去控制物质进出细胞核的能力
D.Cfilin-1缺失会影响细胞核控制细胞代谢的能力
【答案】A
【详解】A 、核孔具有选择透过性,肌动蛋白不能通过核孔自由进出细胞核,肌动蛋白进入细胞核需要 Cfilin -1的介导,A错误;
B、编码Cfilin-1的基因不表达,Cfilin-1缺失,可导致肌动蛋白结构和功能异常,引起细胞核变形,核膜破裂,染色质功能异常,B正确;
C、Cfilin-1缺失可导致肌动蛋白不能进入细胞核,从而引起细胞核变形,可能会导致细胞核失去控制物质进出细胞核的能力,C正确;
D、Cfilin-1缺失会导致染色质功能异常,染色质上含有控制细胞代谢的基因,从而影响细胞核控制细胞代谢的能力,D正确。
故选A。
6.(2022·浙江·高考真题)下列关于细胞核结构与功能的叙述,正确的是( )
A.核被膜为单层膜,有利于核内环境的相对稳定
B.核被膜上有核孔复合体,可调控核内外的物质交换
C.核仁是核内的圆形结构,主要与mRNA的合成有关
D.染色质由RNA和蛋白质组成,是遗传物质的主要载体
【答案】B
【详解】A、核被膜为双层膜,能将核内物质与细胞质分开,有利于核内物质的相对稳定,A错误;
B、核被膜上有核孔,核孔处有核孔复合体,具有选择性,可调控核质之间频繁的物质交换,B正确;
C、核仁主要与rRNA的合成有关,C错误;
D、染色质主要由DNA和蛋白质组成,是遗传物质的主要载体,D错误。
故选B。
7.(2021·福建·统考高考真题)生物科学史蕴含科学研究的思路和方法,下列科学史实验与结论不相符的叙述是( )
A.AB.BC.CD.D
【答案】D
【详解】A、结合分析可知,用伞形帽和菊花形帽伞藻进行嫁接和核移植实验说明伞藻帽的形状与细胞核有关,说明伞藻的帽形建成主要与细胞核有关,A正确;
B、萨克斯的实验中设置了对照试验,遮光和不遮光的叶片形成对照试验,碘蒸气是要排除叶片中原来的淀粉的影响,实验结果遮光部分不变蓝,曝光部分变蓝,说明淀粉是光合作用的产物,B正确;
C、不同颜色荧光染料标记人和小鼠的细胞膜蛋白进行细胞融合实验,荧光染料与细胞膜组成成分蛋白质结合,随着该组成成分的移动而移动,细胞膜上荧光物质的移动表明了细胞膜组成成分的移动,可推知膜上的蛋白质分子具有流动性,C正确;
D、将狗的小肠黏膜和稀盐酸混合磨碎后制成的提取液注入狗的静脉,检测胰液分泌情况,因本实验中小肠黏膜神经被彻底破坏,最终有胰液的分泌,故可说明胰液分泌不是神经调节的结果,D错误。
故选D。
8.(2021·北京·统考高考真题)下图是马铃薯细胞局部的电镜照片,1~4均为细胞核的结构,对其描述错误的是( )
A.1是转录和翻译的场所B.2是核与质之间物质运输的通道
C.3是核与质的界膜D.4是与核糖体形成有关的场所
【答案】A
【详解】A、1是染色质,细胞核是DNA复制和转录的主要场所,翻译的场所是核糖体,A错误;
B、2是核孔,核孔是核与质之间物质运输的通道,具有选择透过性,B正确;
C、3是核膜,是核与质的界膜,为细胞核提供了一个相对稳定的环境,C正确;
D、4是核仁,真核细胞中核仁与核糖体的形成有关,D正确。
故选A。
9.(2021·河北·统考高考真题)关于细胞核的叙述,错误的是( )
A.有丝分裂过程中,核膜和核仁周期性地消失和重现
B.蛋白质合成活跃的细胞,核仁代谢活动旺盛
C.许多对基因表达有调控作用的蛋白质在细胞质合成,经核孔进入细胞核
D.细胞质中的RNA均在细胞核合成,经核孔输出
【答案】D
【详解】A、在有丝分裂前期,核膜、核仁消失,在有丝分裂后期,核膜、核仁重新出现,故在有丝分裂过程中,核膜和核仁周期性地消失和重现,A正确;
B、蛋白质合成的场所是核糖体,蛋白质合成活跃的细胞,需要大量的核糖体,而核糖体的形成与核仁有关,所以核仁代谢活动旺盛,B正确;
C、蛋白质合成的场所是核糖体,核糖体分布在细胞质中,基因主要存在于细胞核中,故对基因表达有调控作用的蛋白质在细胞质中合成后,经核孔进入细胞核,C正确;
D、RNA是以DNA为模板转录形成的,DNA主要存在于细胞核,在细胞质中的线粒体和叶绿体中也有少量的DNA,这些DNA也能作为模板转录合成RNA,所以细胞质中的RNA主要在细胞核中合成,经核孔输出,D错误。
故选D。
细胞类型
正常细胞
D蛋白基因敲除细胞系
细胞中全部线粒体膜电位的平均值(荧光强度相对值)
4.1
5.8
选项
科学史实验
结论
A
用伞形帽和菊花形帽伞藻进行嫁接和核移植实验
伞藻的帽形建成主要与细胞核有关
B
绿叶暗处理后,一半遮光,另一半曝光,碘蒸气处理后观察叶片颜色变
淀粉是光合作用的产物
C
不同颜色荧光染料标记人和小鼠的细胞膜蛋白进行细胞融合实验
细胞膜具有流动性
D
将狗的小肠黏膜和稀盐酸混合磨碎后制成的提取液注入狗的静脉,检测胰液分泌情况
胰液分泌是神经调节的结果
最新高考生物一轮复习【讲通练透】 第6讲 细胞质和生物膜系统(讲通): 这是一份最新高考生物一轮复习【讲通练透】 第6讲 细胞质和生物膜系统(讲通),文件包含第6讲细胞质和生物膜系统讲义教师版docx、第6讲细胞质和生物膜系统讲义学生版docx等2份试卷配套教学资源,其中试卷共39页, 欢迎下载使用。
最新高考生物一轮复习【讲通练透】 第01讲 走近细胞(练透): 这是一份最新高考生物一轮复习【讲通练透】 第01讲 走近细胞(练透),文件包含第1讲走近细胞练习原卷版docx、第1讲走近细胞练习解析版docx等2份试卷配套教学资源,其中试卷共19页, 欢迎下载使用。
最新高考生物一轮复习【讲通练透】 第01讲 走近细胞(讲通): 这是一份最新高考生物一轮复习【讲通练透】 第01讲 走近细胞(讲通),文件包含第1讲走近细胞讲义教师版docx、第1讲走近细胞讲义学生版docx等2份试卷配套教学资源,其中试卷共34页, 欢迎下载使用。

