安徽省蒙城县2023-2024学年高一上学期期末联考化学试卷(Word版附解析)
展开1.本试卷分选择题和非选择题两部分,满分100分,考试时间75分钟。
2.答题前,考生务必用直径0.5毫米黑色墨水签字笔将密封线内项目填写清楚。
3.考生作答时,请将答案答在答题卡上。选择题每小题选出答案后,用2B铅笔把答题卡上对应题目的答案标号涂黑;非选择题请用直径0.5毫米黑色墨水签字笔在答题卡上各题的答题区域内作答,超出答题区域书写的答案无效,在试题卷、草稿纸上作答无效。
可能用到的相对原子质量:H1 C12 N14 O16 Na23 Cl35.5 Fe56
一、单项选择题:本题共14小题,每小题3分,共42分。在每小题给出的四个选项中,只有一项是符合题目要求的。
1. 化学与生产、生活密切相关。下列说法错误的是
A. 金属钠导热性好,可用作传热介质B. 氢氧化钠常用于治疗胃酸过多
C. 硫酸钙可用于由豆浆制豆腐D. 二氧化氯可用于自来水的消毒
2. 下列有关物质性质与用途对应关系正确的是
A. Na2O2有漂白性,可用作呼吸面具的供氧剂
B. NH3易液化,汽化时吸收大量的热,可用作制冷剂
C. FeCl3溶液有还原性,可用于刻蚀铜制电路板
D. HClO呈酸性,可用于棉、麻的漂白
3. 某炼金厂的废水因连降暴雨而溢出,导致河水被严重污染,炼金废水中所含的CN-有剧毒,其性质与卤素离子相似,还原性介于I-与Br-之间,且HCN为弱酸。下列说法不正确的是
A. 氧化性I2<(CN)2
4. 设为阿伏加德罗常数的值,下列说法正确的是
A. 标准状况下,11.2LCl2通入水中,反应后溶液中氯原子的数目为
B. 2.3g金属钠与一定量O2反应生成3.5g固体,转移的电子数为
C. 总质量为14g的N2和CO混合气体中原子总数为
D. 1.0ml/L醋酸溶液中含有的H+数目一定小于
5. 进行化学实验时,必须规范操作、强化安全意识,防止发生事故。下列做法存在安全隐患或说法错误的是
A. 打破温度计水银球,用硫粉处理洒落的水银
B. 稀释浓硫酸时,将浓硫酸慢慢倒入水中,并不断搅拌
C. 金属钠着火时,用水扑灭
D. 做金属钠的实验时,剩余的钠放回原试剂瓶
6. 血液中葡萄糖(简称血糖,分子式为C6H12O6的含量,常以“”和“”为参考指标(1L=10dL),以“”表示时,人的血糖正常值在4.9~6.1之间。下列说法正确的是
A. 葡萄糖的摩尔质量为180
B. 无偿献血后,体内血糖浓度会变小
C. 某病人lmL血液中含葡萄糖0.60mg,相当于
D. 若病人的血糖检测结果为血糖值在正常范围内
7. 在强酸性的无色溶液中,能够大量共存的离子组是
A. Cu2+、Ba2+、Na+、Cl-B. K+、Na+、、Cl-
C. Ca2+、K+、OH-、D. Mg2+、Na+、、Cl-
8. 下列反应的离子方程式正确的是
A. 向溴化亚铁溶液中通入少量氯气:
B. 向碳酸钠溶液中滴加少量盐酸:
C. 向稀硝酸中滴加少量亚硫酸钠溶液:
D. 向碳酸氢铵溶液中加入足量氢氧化钠溶液;
9. 三效催化剂是最为常见的汽车尾气催化剂,其催化剂表面物质转化的关系如图所示,下列说法错误的是
A. 催化剂参加储存和还原过程
B. 转化过程中,氮元素既发生氧化反应又发生还原反应
C. 每生成1mlN2,还原过程转移5mle-
D. 三效催化剂能有效净化汽车尾气中有害物质CO、NOx、CxHy
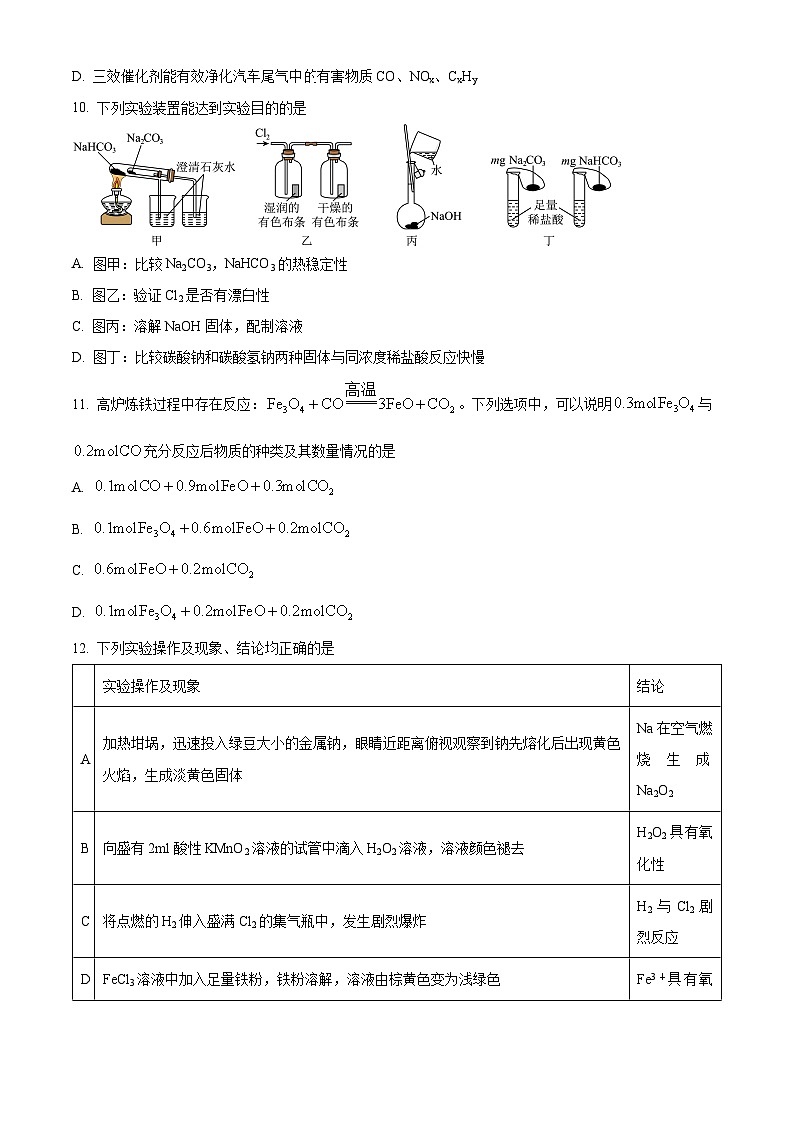
10. 下列实验装置能达到实验目的的是
A. 图甲:比较Na2CO3,NaHCO3的热稳定性
B. 图乙:验证Cl2是否有漂白性
C. 图丙:溶解NaOH固体,配制溶液
D. 图丁:比较碳酸钠和碳酸氢钠两种固体与同浓度稀盐酸反应快慢
11. 高炉炼铁过程中存在反应:。下列选项中,可以说明与充分反应后物质的种类及其数量情况的是
A.
B.
C.
D.
12. 下列实验操作及现象、结论均正确的是
A. AB. BC. CD. D
13. 向如图所示装置中缓慢通入气体X,若打开活塞K,则品红溶液褪色;若关闭活塞K,则品红溶液无变化而澄清石灰水变浑浊。X和Y可能是( )
A. AB. BC. CD. D
14. 粗食盐中常含有钙盐、镁盐、硫酸盐等可溶性杂质,一种制备精盐的工艺流程如下图所示(所加试剂均过量),下列说法正确的是
A 操作Ⅰ、Ⅱ、Ⅲ都要用到玻璃棒
B. 若试剂1是NaOH溶液,则试剂2是Na2CO3溶液
C. 白色沉淀的主要成分为氢氧化镁和碳酸钙
D. 取滤液滴加BaCl2溶液,可检验是否除净
二、非选择题:共4道题,共58分。
15. “环境就是民生,青山就是美丽、蓝天也是幸福”。回答下列问题:
(1)化肥、炼油、稀土、钢铁等工业都会排放出高浓度的氨氮废水。
①某氮肥厂产生的氨氮废水中的氮元素多以和形式存在,为达到变废为宝回收利用的目的。可采取的方法是___________。
②某团队设计处理流程如下:
过程Ⅱ为硝化过程,在微生物的作用下实现的转化,在碱性条件下被氧气氧化成NO的总反应离子方程式为___________;
过程Ⅲ为反硝化过程,向一定条件下的废水中加入甲醇CH3OH被氧化为CO2)实现的转化,反应的化学方程式为,氧化产物是___________,当有1ml硝酸完全转化时,转移的电子数目为___________。
(2)磷酸生产及煤燃烧产生的废气SO2等会对大气造成污染。
①为防止工业煤燃烧产生SO2,常向燃煤中加入CaCO3浆状物进行脱硫,脱硫产物用于制造石膏。脱硫反应的化学方程式为___________。也可用NaClO2在酸性条件下氧化处理SO2,反应的离子方程式是___________。
②某兴趣小组对取得酸雨样品进行pH测定,随着时间的推移,得到以下数据(pH越小,酸性越强)。
引起雨水pH变化的主要原因是___________(用化学方程式表示)。
(3)碳捕集技术是减少二氧化碳排放的一种途径,基本思路是将工业排放的二氧化碳分离出来。若用氢氧化钠溶液吸收二氧化碳,反应后碳酸盐和碳酸氢盐的物质的量比为1∶1,反应的离子方程式为___________。
16. 84消毒液能有效杀灭病毒。某同学购买了一瓶84消毒液,该消毒液通常稀释到100倍(体积比)使用。查阅相关资料和消毒液包装说明得到如图信息:
(1)该84消毒液NaClO物质的量浓度约为___________(保留1位小数)。
(2)工业上用Cl2与浓氢氧化钠溶液反应制取84消毒液,请写出反应的离子方程式________。
(3)该同学参阅该84消毒液的配方,欲用NaClO固体配制480mL该种浓度的84消毒液。下列说法正确的是___________(填字母)。
A. 如图所示的仪器中,有三种是不需要的
B. 容量瓶使用前要检漏
C. 容量瓶上标有容积、温度和浓度
D. 容量瓶用蒸馏水洗净后,须烘干后再使用
(4)84消毒液与硫酸混合使用可增强消毒能力,发生的反应是___________(用离子方程式表示)。某消毒人员用的浓硫酸配制500mL的稀硫酸用于增强84消毒液的消毒能力,需取用浓硫酸的体积为___________mL;配制过程中用到的玻璃仪器有烧杯、玻璃棒、胶头滴管、量筒、___________(填写仪器名称)。
(5)在配制过程中,下列操作中能使所配溶液的浓度偏低的有___________(填代号)。
①用量筒量取浓硫酸后,蒸馏水洗涤量筒,洗涤液一并倒入烧杯中
②未等稀释后的H2SO4溶液冷却至室温就转移到容量瓶中
③配制所用的浓硫酸在量取前敞口放置空气中时间过长
④定容时,加蒸馏水超过标线,用胶头滴管吸出
⑤定容时,俯视刻度线
17. 次氯酸消毒液高效安全,适用于一般物体表面消毒、手部消毒,以及地面、空间和环境消毒。实验室利用如下装置制取氯气并制取次氯酸消毒液。
回答下列问题:
(1)装置合理的连接顺序为a→___________(按气流方向填各接口的编号)。
(2)装置Ⅰ中反应的化学方程式是___________。
(3)装置Ⅱ中试剂X是___________;装置Ⅲ的作用是___________;装置Ⅳ中多孔球泡的作用为___________。
(4)反应结束后,取Ⅳ中少量液体于试管中,滴入几滴石蕊观察到的现象是___________,请分析原因___________(用离子方程式表示)。
18. 某研究性学习小组在用CO还原Fe3O4的实验中,用磁铁吸出生成的黑色粉末X,他们认为X不一定是Fe,若温度不同、受热不均时会生成Fe3O4,也能被磁铁吸引;已知:加热条件下Fe3O4能溶于浓盐酸。为探究X的成分(无Fe2O3),他们进行了如下实验。
I.定性检验
(1)实验②的目的是确认Fe3+是否存在,则实验②的“……”操作是___________。
(2)由上述实验现象推断,黑色粉末X的成分是___________(填化学式);根据产物成分,CO还原Fe2O3发生反应的化学方程式为___________。
II.定量测定
(3)操作Z是___________、___________。下列仪器中,在灼烧沉淀时必须用到的是(填名称)___________。
(4)写出溶液Y中滴加足量H2O2溶液时发生反应的离子方程式___________。实验操作及现象
结论
A
加热坩埚,迅速投入绿豆大小的金属钠,眼睛近距离俯视观察到钠先熔化后出现黄色火焰,生成淡黄色固体
Na在空气燃烧生成Na2O2
B
向盛有2ml酸性KMnO2溶液的试管中滴入H2O2溶液,溶液颜色褪去
H2O2具有氧化性
C
将点燃的H2伸入盛满Cl2的集气瓶中,发生剧烈爆炸
H2与Cl2剧烈反应
D
FeCl3溶液中加入足量铁粉,铁粉溶解,溶液由棕黄色变为浅绿色
Fe3+具有氧化性,Fe具有还原性
选项
A
B
C
D
X
SO2
Cl2
HCl
NO2
Y
NaOH溶液
饱和NaHCO3溶液
饱和NaCl溶液
Na2SO3溶液
时间/h
开始
8
16
24
32
40
48
pH
5.0
4.8
4.5
4.3
4.2
4.0
4.0
84消毒液
(有效成分)NaClO
(规格)1000mL
(质量分数)25%
(密度)1.19g/cm3
实验编号
实验操作
实验现象
①
取少量黑色粉末X放入试管1中,注入浓盐酸,微热
黑色粉末逐渐溶解,溶液呈黄绿色;有少量气泡产生
②
……
溶液出现血红色
③
另取少量黑色粉末X放入试管2中,注入足量硫酸铜溶液,振荡,静置
有极少量红色物质析出,仍有较多黑色固体未溶解
安徽省芜湖市2023-2024学年高一上学期期末考试化学试卷(Word版附答案): 这是一份安徽省芜湖市2023-2024学年高一上学期期末考试化学试卷(Word版附答案),共8页。试卷主要包含了下列选项中与所含原子数相等的是等内容,欢迎下载使用。
安徽省皖北六校2023-2024学年高一上学期期末联考化学试题(Word版附解析): 这是一份安徽省皖北六校2023-2024学年高一上学期期末联考化学试题(Word版附解析),共9页。试卷主要包含了本试卷分选择题和非选择题两部分,答题前,考生务必用直径0,本卷命题范围,可能用到的相对原子质量,下列离子方程式正确的是等内容,欢迎下载使用。
安徽省蒙城县2023-2024学年高一上学期期末联考化学试题: 这是一份安徽省蒙城县2023-2024学年高一上学期期末联考化学试题,共11页。试卷主要包含了答题前,考生务必用直径0,5 Fe56,9~6,60mg,相当于,4ml/L=500mL×2等内容,欢迎下载使用。

