安徽省亳州市2023-2024学年高二上学期期末生物试题(Word版附解析)
展开考生注意:
1.答题前,考生务必将自己的姓名、考生号填写在试卷和答题卡上,并将考生号条形码粘贴在答题卡上的指定位置。
2.回答选择题时,选出每小题答案后,用铅笔把答题卡对应题目的答案标号涂黑。如需改动,用橡皮擦干净后,再选涂其他答案标号。回答非选择题时,将答案写在答题卡上。写在本试卷上无效。
3.考试结束后,将本试卷和答题卡一并交回。
一、选择题:本题共15小题,每小题3分,共45分。在每小题给出的四个选项中,只有一项是符合题目要求的。
1. 蛋白质的糖基化是指蛋白质附加上糖类的过程。真核细胞中,该过程起始于内质网,结束于高尔基体。在糖基转移酶的作用下,糖类转移到蛋白质上,并与蛋白质上的氨基酸残基形成糖苷键。蛋白质的糖基化是对蛋白质功能的重要修饰。下列相关叙述错误的是( )
A. 人体细胞膜上糖蛋白的形成离不开内质网和高尔基体
B. 粗面内质网上含有糖基转移酶,该酶具有高效性和专一性
C. 人体细胞内质网形成的囊泡可直接将糖蛋白运输至细胞膜
D. 内质网功能发生障碍,将影响细胞膜对信息分子的识别
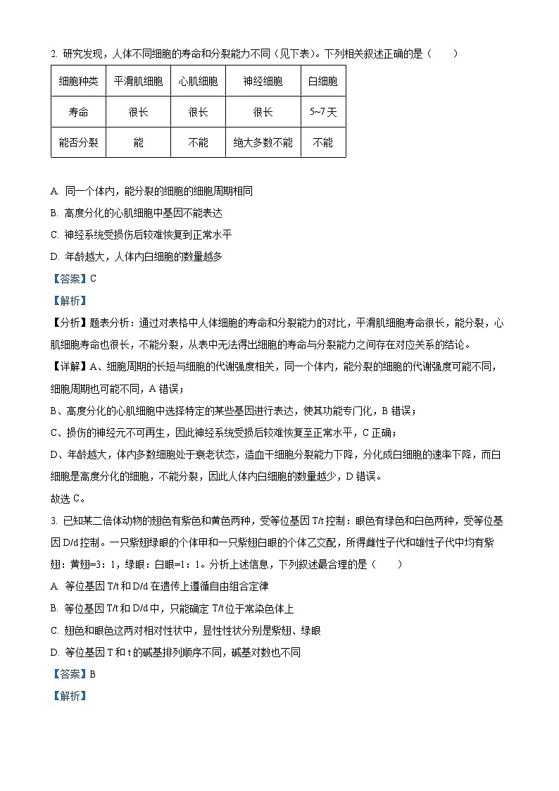
2. 研究发现,人体不同细胞的寿命和分裂能力不同(见下表)。下列相关叙述正确的是( )
A. 同一个体内,能分裂细胞的细胞周期相同
B. 高度分化的心肌细胞中基因不能表达
C. 神经系统受损伤后较难恢复到正常水平
D. 年龄越大,人体内白细胞的数量越多
3. 已知某二倍体动物翅色有紫色和黄色两种,受等位基因T/t控制:眼色有绿色和白色两种,受等位基因D/d控制。一只紫翅绿眼的个体甲和一只紫翅白眼的个体乙交配,所得雌性子代和雄性子代中均有紫翅:黄翅=3:1,绿眼:白眼=1:1。分析上述信息,下列叙述最合理的是( )
A. 等位基因T/t和D/d在遗传上遵循自由组合定律
B. 等位基因T/t和D/d中,只能确定T/t位于常染色体上
C. 翅色和眼色这两对相对性状中,显性性状分别是紫翅、绿眼
D. 等位基因T和t的碱基排列顺序不同,碱基对数也不同
4. 摩尔根实验室中的阿尔法特·斯特蒂文特做出了第一张基因图谱,并证明了一对同源染色体上相邻基因之间很少出现重组,距离较远的基因之间则易于重组。如图表示果蝇某染色体上的基因相对位置关系,下列相关叙述正确的是( )
A. 摩尔根团队用杂交实验证明果蝇细胞中的基因都在染色体上
B. 决定果蝇触角长短等位基因中含氮碱基种类和数目均不同
C. 控制眼色和体色的基因的重组一般发生在减数分裂Ⅰ的后期
D. 与A/a相比,决定果蝇触角长短的基因更易与B/b发生重组
5. DNA聚合酶不能使两个游离的脱氧核苷酸结合,只能催化游离的脱氧核苷酸与已有的单链DNA或RNA片段的3'端结合。DNA连接酶可连接两个脱氧核苷酸片段。如图表示正在复制的某核DNA分子中的一个复制叉结构。下列相关叙述错误的是( )
A. DNA复制时,子链的延伸方向为3'端→5'端
B. 细胞中DNA分子复制时还需要DNA连接酶等参与
C. DNA分子的精确复制保证了亲子代个体间遗传信息的连续性
D DNA聚合酶可催化磷酸二酯键形成,但不催化氢键形成
6. 表观遗传是指核酸上的碱基因发生甲基化、乙酰化等分子修饰而影响到基因表达,进而影响到生物性状的现象。研究发现,发生甲基化修饰的碱基也可以发生去甲基化。下列相关叙述正确的是( )
A. 被甲基化修饰的DNA分子上的基因不能被转录
B. DNA碱基序列会因出现甲基化修饰而发生改变
C. mRNA被甲基化而导致的性状改变会遗传给后代
D. 因表观遗传而出现的性状可能在子代中慢慢消失
7. 马方综合征是一种遗传性结缔组织病,其遗传方式为常染色体显性遗传。该病患者体内的弹性纤维蛋白数量减少,导致骨骼受到的牵制拉力减少,进而生长速度较快,常累及眼和心血管系统。该病患者通常智力发育不受影响,生育能力正常。下列相关叙述错误的是( )
A. 调查马方综合征的发病率时,应只统计身高高于平均值的人
B. 马方综合征患者的大脑皮层的发育情况与正常人基本相同
C. 马方综合征患者与正常人婚配,子女患病概率可能高于50%
D. 在自然人群中,马方综合征的男患者数与女患者数基本相当
8. 我国科学家利用二倍体贝类成功培育出了三倍体贝类和四倍体贝类,如图表示人工诱导的多倍体贝类及普通贝类的发育情况。下列相关叙述正确的是( )
A. 人工诱导三倍体贝类的发育过程中,释放的极体内不含同源染色体
B. 二倍体和四倍体交配所得子代的体内,存在含6个染色体组的细胞
C. 图中与精子结合的细胞都是次级卵母细胞,细胞中染色体数量加倍
D. 若图示四倍体的基因型为AAaa,则其能产生3种比例相同的配子
9. 孔雀鱼是一种常见的淡水群居热带鱼。孔雀鱼之间互相依靠、互相照顾.但也会产生种内竞争,尤其是在繁殖季节,艳丽斑点较多的雄性孔雀鱼在争夺领地和配偶方面占优势,但也更容易受到天敌的捕食。下列相关叙述错误的是( )
A. 若艳丽斑点较少的雄性孔雀鱼占比增加,则可能是其天敌增多所致
B. 在自然环境中,孔雀鱼艳丽斑点的多与少对其生存的利弊是相对的
C. 决定孔雀鱼艳丽斑点数量相关基因的变异方向不受自然环境的影响
D. 孔雀鱼之间互相依靠、互相照顾的习性是它们长期协同进化所致
10. 醉氧反应,也称为“脱适应反应”或“低原反应”,是指人在适应低氧环境后,重新进入氧气含量相对较高的地区,就会出现一系列不适症状的现象。其症状主要包括疲倦、无力、嗜睡胸闷、头昏、腹泻等,与醉酒相似,故称之为醉氧反应。醉氧反应的程度和持续时间具有个体差异,一般1~2周可自行消失。下列相关叙述错误的是( )
A. 久居青藏高原的人进入平原时,可能会出现醉氧反应
B. 人体会发生醉氧反应,说明内环境维持稳态的能力有限
C. 醉氧反应是内环境中的血红蛋白运输氧的能力过强所致
D. 发生醉氧反应时,适当休息有助于醉氧反应的消失
11. 如图表示人体内绝大多数组织细胞与外界环境进行物质交换的过程示意图,下列叙述正确的是( )
A. 甲的渗透压大部分由蛋白质提供
B. 组织水肿的直接原因是乙的量增多
C. 组成丁的细胞有神经元、神经胶质细胞
D. 血液流经戊的最主要器官时,氧含量下降
12. 如图表示人体中的一个反射弧,下列相关叙述正确的是( )
A. 该反射弧可能是缩手反射的反射弧
B. b神经纤维通过a结构控制骨骼肌活动
C. 刺激d导致骨骼肌收缩也属于反射活动
D. 人体可通过该结构对外界刺激进行规律性应答
13. 细胞毒性T细胞(CTL)是机体抗肿瘤机制的重要环节。如图表示CTL通过其表面受体(TCR)识别抗原后被激活,进而攻击肿瘤细胞并使其凋亡的示意图。下列相关叙述错误的是( )
A. CTL参与的细胞免疫中,不会出现B淋巴细胞
B. CTL被激活后,可增殖分化出新的CTL和记忆细胞
C. CTL与肿瘤细胞可通过直接接触的方式进行信息交流
D. CTL识别抗原可来自抗原呈递细胞呈递的肿瘤抗原
14. 动物体可以通过各种激素调节机体的细胞代谢、生长、发育、生殖等生理机能。下列相关叙述正确的是( )
A. 各种激素都通过促进细胞代谢来调节生命活动
B. 激素都要和靶细胞膜表面受体结合才可发挥作用
C. 肾上腺素可以充当神经递质参与兴奋的传递
D. 每种激素都只作用一种细胞以避免相互干扰
15. 甲状腺刺激性抗体(TSAb)和甲状腺生长免疫球蛋白(TGI)均可与促甲状腺激素的受体结合,从而促进甲状腺的增生,这种疾病称为毒性弥漫性甲状腺肿(Graves病),且TSAb能刺激甲状腺细胞合成和释放更多的甲状腺激素。下列相关叙述错误的是( )
A. TSAb可使Graves病患者体内的促甲状腺激素分泌量下降
B. 控制碘元素的摄入可抑制Graves病患者的甲状腺增生
C. 人体内产生TSAb、TGI导致的Graves病属于自身免疫病
D. 浆细胞合成分泌TSAb或TGI是基因选择性表达的结果
二、非选择题:本题共5小题,共55分。
16. 兴趣小组开展实验,测定光合作用的强度。图1是该兴趣小组所用实验装置(红色液滴所在的毛细玻管带刻度),图2是部分实验结果。除实验需要设置的条件,其他条件相同且适宜。请回答下列相关问题:
(1)检测图1中植株的呼吸速率,需____,并测定____。若将图1装置放在适宜光照下,则刻度管中红色液滴向右移动的值表示该绿色植物____(填“释放”或“产生”)的O2量(不考虑大气压变化等影响)。为防止无关变量干扰实验结果,本实验还应设置对照组,对照组装置与实验组装置的区别是____。
(2)设置a、b、c、d四种光照强度,测得植株单位时间内CO2释放量和O2产生总量的变化如图2,b光照强度下,植株的光合速率____(填“>”“=”或“<”)呼吸速率,d光照强度下,单位时间内该植株从外界吸收的CO2量为____。
(3)控制好种植大棚中的光照、温度等条件,有利于提高农作物的生长速度及品质。在西瓜果实成熟阶段,夜间通风可适当降低大棚中的温度,有利于西瓜中积累糖类等有机物,但在西瓜苗生长过程中,夜间不宜长时间通风,避免大棚中的温度过低,其原因是____。
17. 某植物的性别决定方式为XY型,R/r基因决定花色,D/d基因决定植株抗病与否。将两株红花抗病植株杂交,F1表型及比例如下表(不考虑X、Y染色体的同源区段)。请回答下列相关问题:
(1)红花性状为显性性状,理由是____。因F1中____,可判断R/r与D/d这两对等位基因的遗传____(填“遵循”或“不遵循”)基因的自由组合定律。
(2)研究发现,F1的表型及比例是因为亲本中存在某种配子不育所致,根据F1中____(答出三点),可推测亲本中雄配子不存在不育现象,而是雌性亲本中基因型为____的配子不育。
18. 突触可分为化学突触和电突触两类。其中电突触实际是缝隙连接,以电流作为信息载体,存在于中枢神经系统和视网膜内的同类神经元之间,促进神经元的同步活动。图1表示化学突触,当突触前神经元的兴奋传到末梢时,引起突触前膜上的电压门控Ca2+通道开放,Ca2+内流引起突触小泡向突触前膜移动并与突触前膜接触,进而促进突触小泡与突触前膜融合,并释放神经递质到突触间隙。突触前膜兴奋处的膜电位变化情况如图2所示。回答下列问题:
(1)兴奋经过电突触时,其信号类型____(填“发生”或“未发生”)转化。当突触前神经元的兴奋传到末梢时,会引起Ca2+以____方式进入突触前神经元。
(2)从信号分子和受体角度分析,在化学突触传递兴奋的过程中,兴奋的传递只能是单向的,其原因是____。
(3)图1中,突触前膜释放的是____(填“兴奋性”或“抑制性”)神经递质,理由是____。
(4)图2中,静息电位的绝对值大于动作电位峰值的主要原因是____。
19. 我们日常生活中出现了各种智能穿戴设备,某手环能为我们提供全天的血糖、血压、尿酸、体温、血氧等多种生理指标的监测,为我们实时掌握身体内环境及生理机能的状态提供方便。请回答下列相关问题:
(1)人体内环境是指____。
(2)正常情况下,人的空腹血糖浓度为3.9~6.1mml/L,餐后2小时血糖浓度不超过7.8mml/L。人体内能降低血糖浓度的激素只有胰岛素,其增加血糖去向的途径是____。人体内升高血糖浓度的激素有____(答出两种)。
(3)正常情况下,肾小管会将原尿中的葡萄糖全部重吸收。高血糖会导致原尿中葡萄糖含量过高而超过肾小管的重吸收能力;血糖正常时,肾小管病变也会导致对葡萄糖的重吸收异常,进而出现尿糖。为判断某尿糖患者的致病原因是哪种,可以采取的方法是____。部分血糖将随着尿液排出,葡萄糖含量高导致原尿渗透压上升,肾小管对水的重吸收量____;在没有及时补充水的情况下,患者体内抗利尿激素的释放量____。
20. 植物的生命活动离不开激素调节,科学施用外源性植物激素或植物生长调节剂能在一定程度上使农作物增产增收,施用不当则会导致减产。请回答下列相关问题:
(1)在实验室中探究生长素促进茶树枝条扦插生根的最适浓度范围时,应先进行____,目的是____。
(2)生长素在植物幼嫩部位的运输方向表现为____。这种运输会导致侧芽的生长素浓度较高而生长暂时被抑制,顶芽的生长素浓度较低而能优先享用由根部和叶片运来的营养物质,进而优先生长;发育中的种子也会为果实发育提供一定量的生长素。这些实例说明生长素能____,从而为一些部位的快速生长发育提供物质基础。自然状态下,植物的顶端优势____(填“有利于”或“不利于”)植物的生存。细胞种类
平滑肌细胞
心肌细胞
神经细胞
白细胞
寿命
很长
很长
很长
5~7天
能否分裂
能
不能
绝大多数不能
不能
F1
红花抗病
红花易感病
白花抗病
白花易感病
♀
1/3
0
1/6
0
♂
1/12
1/4
1/12
1/12
安徽省亳州市2023-2024学年高三上学期1月期末生物试题(Word版附解析): 这是一份安徽省亳州市2023-2024学年高三上学期1月期末生物试题(Word版附解析),文件包含安徽省亳州市2023-2024学年高三1月期末质量检测生物试题原卷版docx、安徽省亳州市2023-2024学年高三1月期末质量检测生物试题Word版含解析docx等2份试卷配套教学资源,其中试卷共27页, 欢迎下载使用。
安徽省芜湖市2023-2024学年高二上学期期末考试生物试题(Word版附解析): 这是一份安徽省芜湖市2023-2024学年高二上学期期末考试生物试题(Word版附解析),共51页。
安徽省县中联盟2023-2024学年高二上学期12月联考生物试题(Word版附解析): 这是一份安徽省县中联盟2023-2024学年高二上学期12月联考生物试题(Word版附解析),共18页。试卷主要包含了选择题,非选择题等内容,欢迎下载使用。

