安徽省皖豫联盟2023-2024学年高二上学期期中生物试题(Word版附解析)
展开1.答题前,考生务必将自己的姓名、考生号填写在试卷和答题卡上,并将考生号条形码粘贴在答题卡上的指定位置。
2.回答选择题时,选出每小题答案后,用铅笔把答题卡对应题目的答案标号涂黑。如需改动,用橡皮擦干净后,再选涂其他答案标号。回答非选择题时,将答案写在答题卡上。写在本试卷上无效。
3.考试结束后,将本试卷和答题卡一并交回。
一、选择题:本题共16小题,每小题3分,共48分。在每小题给出的四个选项中,只有一项是符合题目要求的。
1. 内环境中含有许多人体赖以生存的成分,下列不属于内环境成分的是( )
A. 水通道蛋白B. 抗体
C. 神经递质D. 细胞因子
【答案】A
【解析】
【分析】1、体液是由细胞内液和细胞外液组成,细胞内液是指细胞内的液体,而细胞外液即细胞的生存环境,它包括血浆、组织液、淋巴等,也称为内环境。
2、内环境的成分:
①小肠吸收的物质在血浆、淋巴中运输:水、盐、糖、氨基酸、维生素、血浆蛋白、甘油、脂肪酸等;
②细胞分泌物:抗体、淋巴因子、神经递质、激素等;
③细胞代谢产物:CO2、水分、尿素等。
【详解】A、水通道蛋白位于细胞膜上,不属于内环境的成分,A正确;
B、抗体主要位于血浆中,属于内环境的成分,B错误;
C、神经递质被分泌后进入细胞外液,属于内环境的成分,C错误;
D、细胞因子位于血浆、组织液、淋巴液等,属于内环境的成分,D错误;
故选A。
2. “酸碱体质理论”曾在国外甚嚣尘上。该理论认为:①人的体质有酸性与碱性之分,酸性体质是“万病之源”;②人若要想健康,应多摄入碱性食物。根据内环境稳态的知识判断,下列说法正确的是( )
A. 正常人的血浆pH范围是7.55 ~7.65
B. 多吃碱性食物使机体pH明显上升,有利于健康
C. 细胞代谢产生的乳酸进入血浆会导致pH明显下降
D. 机体对pH的调节中既有体液调节也有神经调节
【答案】D
【解析】
【分析】内环境稳态是指正常机体通过调节作用,使各个器官,系统协调活动,共同维持内环境的相对稳定状态。内环境稳态是机体进行生命活动的必要条件,其稳态的调节机制是靠神经—体液—免疫调节网络。
【详解】A、人体内环境的pH为7.35-7.45,属于弱碱性,A错误;
B、多吃碱性食物不会使机体pH明显上升,因为人体的体液中有缓冲物质的存在,B错误;
C、血浆中存在缓冲物质,这些物质能够将细胞代谢产生的乳酸消耗掉,因而不会引起血浆pH的明显改变,而是处于相对稳定状态,C错误;
D、机体对pH的调节可通过调节二氧化碳分压来实现,机体对二氧化碳分压的调节既有体液调节也有神经调节,D正确。
故选D。
3. 2023年杭州亚运会上,孙颖莎不负众望勇夺乒乓球女单冠军。乒乓球运动是所有球类运动中最富有旋转的一项,也是所有球类运动中对个人反应速度要求最大的一项。下列关于体育运动中神经调节的分析,正确的是( )
A. 运动员快速接球属于神经调节中的非条件反射
B. 自主神经系统的传入神经与神经中枢相连
C. 接球动作的协调与平衡的控制中枢位于脑干
D. 神经调节过程中有电信号到化学信号的转化
【答案】D
【解析】
【分析】反射指人体通过神经系统,对外界或内部的各种刺激所发生的有规律的反应.神经的基本调节方式是反射,通过反射弧来完成。
【详解】A、运动员快速接球属于神经调节中的条件反射,是在非条件反射的基础上不断强化实现的,A错误;
B、自主神经系统包括交感神经和副交感神经,它们都是传出神经,B错误;
C、接球动作的协调与平衡的控制中枢位于大脑皮层和小脑,C错误;
D、神经调节的基本方式是反射,反射的结构基础是反射弧,而反射弧至少是由2个神经元组成的,因而其中包含有突触结构,而在突触中存在电信号→化学信号→电信号的转变过程,即神经调节过程中有电信号到化学信号的转化,D正确。
故选D。
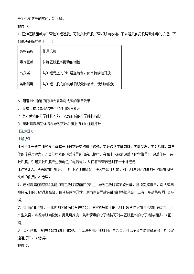
4. 已知乙酰胆碱为兴奋性神经递质,可使突触后膜兴奋或肌肉收缩。下表是几种药物导致中毒的机理,下列说法正确的是( )
A. 阻遏Na+通道的药物会增强乌头碱的作用效果
B. 毒扁豆碱和乌头碱产生的作用效果相反
C. 美洲箭毒的分子结构可能与乙酰胆碱的分子结构相似
D. 美洲箭毒与受体结合导致突触后膜上的 Na+通道打开
【答案】C
【解析】
【分析】兴奋在神经元之间需要通过突触结构进行传递,突触包括突触前膜、突触间隙、突触后膜,其具体的传递过程为:兴奋以电流的形式传导到轴突末梢时,突触小泡释放递质(化学信号),递质作用于突触后膜,引起突触后膜产生膜电位(电信号),从而将兴奋传递到下一个神经元。
【详解】A、乌头碱能与神经元上的 Na+通道结合,使其持续性开放,可见阻遏Na+通道的药物会抑制乌头碱的作用,A错误;
B、已知毒扁豆碱等物质能抑制乙酰胆碱酯酶的活性,导致乙酰胆碱不能分解,持续发挥作用,乌头碱与神经元上的 Na+通道结合,使其持续性开放,进而也会导致突触后膜持续兴奋,二者作用效果相同,B错误;
C、美洲箭毒与神经一肌肉的突触后膜受体结合,使突触后膜上的乙酰胆碱受体不能与乙酰胆碱结合,不产生兴奋,表现为肌肉松弛,据此可推测,美洲箭毒的分子结构可能与乙酰胆碱的分子结构相似,C正确;
D、美洲箭毒与受体结合导致肌肉松弛,可见没有引起肌细胞产生兴奋,可见不会导致突触后膜上的 Na+通道打开,D错误。
故选C。
5. 如图是某神经纤维在②处给予适宜刺激后发生的电位变化,下列说法错误的是( )
A. ①③处均存在K+外流
B. 与①处相比,②处膜内Na+浓度高于膜外
C. 兴奋的传导方向与膜内电流方向相同
D. 测量静息电位大小需将电极分别接在膜内外
【答案】B
【解析】
【分析】神经纤维未受到刺激时,细胞膜内外的电荷分布情况是外正内负,当某一部位受刺激时,其膜电位变为外负内正。兴奋在神经纤维上的传导形式是电信号,兴奋的传导方向和膜内侧的电流传导方向一致。
【详解】A、图中①③处均表现为静息电位,表现为外正内负,此时K+外流,A正确;
B、②处表现为动作电位,是由于钠离子内流引起的,但钠离子内流不会引起膜外钠离子的明显变化,即②处膜内Na+浓度不会高于膜外,B错误;
C、图中②处表现为动作电位,与相邻部位存在电位差,因而会产生局部电流,此时兴奋的传导方向与膜内电流方向相同,C正确;
D、静息电位指的是在静息状态下,膜内外的电位差,因此,测量静息电位大小需将电极分别接在膜内外,D正确。
故选B。
6. 海蜗牛在接触几次电击后,能学会利用长时间蜷缩的方式保护自己;没有经过电击刺激的海蜗牛则没有类似的防御行为。为了研究此种现象产生的机制,研究者设置了如下实验。则对照组的处理是( )
A. 注射等量的生理盐水
B. 注射没有经过电击刺激的海蜗牛腹部神经元的RNA
C. 注射没有经过电击刺激的海蜗牛腹部神经元的蛋白质
D. 注射经过其他方式刺激后海蜗牛腹部神经元的RNA
【答案】B
【解析】
【分析】已知海蜗牛在接触几次电击后,能学会利用长时间蜷缩的方式保护自己;没有经过电击的海蜗牛则没有类似的防御行为。与对照组相比,实验组的海蜗牛颈部注射了被电击海蜗牛腹部神经元的RNA,对照组是注射没有经过电击刺激的海蜗牛腹部神经元的RNA,因此实验组海蜗牛“学会”了防御,说明该防御功能的形成与被电击海蜗牛腹部神经元的RNA有关。
【详解】已知海蜗牛在接触几次电击后,能学会利用长时间蜷缩的方式保护自己;没有经过电击的海蜗牛则没有类似的防御行为。与对照组相比,实验组的海蜗牛颈部注射了被电击海蜗牛腹部神经元的RNA,自变量是经过电击与否,所以对照组是注射没有经过电击刺激的海蜗牛腹部神经元的RNA,因此实验组海蜗牛“学会”了防御,说明该防御功能的形成与被电击海蜗牛腹部神经元的RNA有关,B正确,ACD错误。
故选B。
7. 下图是斯他林和贝利斯所做的促胰液素发现的实验过程,下列说法正确的是( )
A. 此实验说明胰液的分泌不存在神经调节
B. 小肠是可以分泌促胰液素的内分泌器官
C. 该实验的对照组是将稀盐酸直接注入小肠腔
D. 此实验可排除神经调节对实验结果的影响
【答案】B
【解析】
【分析】促胰液素是科学家发现的第一个激素,由小肠黏膜细胞分泌;其作用是促进胰腺分泌胰液;促胰液素是小肠黏膜受盐酸刺激后分泌的,经血液循环作用于胰腺。
【详解】A、斯他林、贝利斯的实验中小肠黏膜离体研磨,可以彻底排除神经调节对胰腺分泌胰液的影响,该实验没有探究在神经调节存在的情况下,神经对胰腺分泌胰液是否有影响,因此斯他林、贝利斯的实验并不能证明神经对胰腺分泌胰液没有影响,A错误;
B、斯他林和贝利斯利用刮下的小肠黏膜并制成提取液,该过程破坏了细胞结构,可有效排除神经调节的干扰,也就是促胰液素是小肠黏膜受盐酸刺激后分泌的,经血液循环作用于胰腺,促进胰腺分泌胰液,所以小肠是可以分泌促胰液素的内分泌器官,B正确;
C、该实验的对照组是将稀盐酸、狗的小肠黏膜研磨提取液分别注入同一条狗的静脉,C错误;
D、斯他林、贝利斯的实验中小肠黏膜离体研磨,可以彻底排除神经调节对胰腺分泌胰液的影响,该实验没有探究在神经调节存在的情况下,神经对胰腺分泌胰液是否有影响,因此斯他林、贝利斯的实验并不能证明神经对胰腺分泌胰液没有影响,D错误。
故选B。
8. 下列关于激素的作用及补充方式,正确的是( )
A. 机体缺乏甲状腺激素后只能通过注射的方式补充
B. 在生长激素分泌不足的情况下,可以口服生长激素
C. 男运动员大量口服雄激素制剂可能会导致性器官萎缩
D. 研究胰岛素的功能必须是先补充葡萄糖再补充胰岛素
【答案】C
【解析】
【分析】甲状腺激素由甲状腺分泌,分泌过多引起甲状腺功能亢进(甲亢),幼儿时期分泌不足引发呆小症,成年后饮食中长期缺碘可能会导致地方性甲状腺肿(大脖子病);生长激素由垂体分泌,幼年时分泌不足导致侏儒症,幼年时分泌过多导致巨人症,成年时分泌过多引发肢端肥大症;胰岛素由胰腺内的胰岛分泌,分泌不足导致糖尿病。
【详解】A、甲状腺激素是氨基酸的衍生物,因此,机体缺乏甲状腺激素后可通过注射的方式补充,也可通过口服方式补充,A错误;
B、生长激素的化学本质是蛋白质,在生长激素分泌不足的情况下,不可以口服生长激素,否则会因为被消化而失去原有的功能,B错误;
C、男运动员大量口服雄激素制剂会通过反馈调节抑制下丘脑和垂体的分泌活动,动作促性腺激素分泌不足,进而可能会导致性器官萎缩,C正确;
D、研究胰岛素的功能可先注射胰岛素,而后再补充葡萄糖实现,这样效果更加明显,D错误。
故选C。
9. 葡萄糖是机体的主要能量来源,但是当机体葡萄糖利用发生障碍时,人体通过分解脂肪供能,此过程会生成酮体,当血液中酮体积累过多时,就会出现酸中毒,称为酮症酸中毒。下列相关叙述错误的是( )
A. 出现酮症酸中毒的人细胞表面可能缺乏胰岛素受体
B. 酮症酸中毒患者体内的葡萄糖可以大量转化成脂肪
C. 酮症酸中毒患者血浆中胰岛素的含量可能会较高
D. 正常人食糖过多不一定会出现酮症酸中毒
【答案】B
【解析】
【分析】人体的细胞外液包括血浆,淋巴液和组织液,凡是血浆淋巴液组织液的成分都是内环境的成分,内环境的成分有机体从消化道吸收的营养物质、细胞产生的代谢废物、机体细胞分泌的物质如激素分泌蛋白等以及氧气、二氧化碳等。
【详解】A、胰岛素能促进细胞吸收和利用葡萄糖,人体分解脂肪供能,此过程会生成酮体,当血液中酮体积累过多时,就会出现酮症酸中毒,此时人体内糖类供能发生障碍,可能与其细胞表面可能缺乏胰岛素受体有关,A正确;
B、酮症酸中毒患者出现的原因是由于体内糖代谢紊乱导致的,因而其体内的葡萄糖不可以大量转化成脂肪,B错误;
C、酮症酸中毒患者的发生是由于脂肪供能导致的,此时表现为糖供能障碍,血糖浓度较高,患者血浆中胰岛素的含量可能会较高(此时的表现是组织细胞表面胰岛素受体异常),C正确;
D、正常人食糖过多会通过血糖调节过程维持糖代谢的正常进行,不一定会出现酮症酸中毒,D正确。
故选B。
10. 抗利尿激素有利于维持渗透压平衡。下列关于抗利尿激素的说法,正确的是( )
A. 抗利尿激素需要与细胞内的受体结合后才能发挥作用
B. 抗利尿激素会使肾小管和集合管对水的通透性降低
C. 吃过咸的食物时,机体分泌的抗利尿激素量会减少
D. 抗利尿激素发挥作用后,机体排出尿液的浓度会增加
【答案】D
【解析】
【分析】1、体内水少或吃食物过咸时→细胞外液渗透压升高→下丘脑感受器受到刺激→垂体释放抗利尿激素多→肾小管、集合管重吸收增加→尿量减少,同时大脑皮层产生渴觉(饮水)。
2、抗利尿激素作用于肾小管和集合管,促进肾小管和集合管对水的吸收。
【详解】A、抗利尿激素受体在细胞膜上,没在细胞内,所以需要与细胞膜上的受体结合后才能发挥作用,A错误;
B、抗利尿激素作用于肾小管和集合管,促进肾小管和集合管对水的吸收,对水的通透性增大,B错误;
C、食用过咸食物会使血浆渗透压升高,导致下丘脑合成分泌的抗利尿激素增多,C错误;
D、抗利尿激素发挥作用后,促进肾小管和集合管对水的吸收,使尿液中的水减少,即机体排出尿液的浓度会增加,D正确。
故选D。
11. 科学研究发现,用大剂量射线处理小鼠后,小鼠很容易受到病原体的感染。研究人员进行一系列下列实验:①组,向射线处理后的小鼠注射来自胸腺的T淋巴细胞;②组,向射线处理后的小鼠注射来自骨髓的B淋巴细胞;③组,向射线处理后的小鼠同时注射来自胸腺和骨髓的淋巴细胞;然后检测三组小鼠体内的抗体和抗感染能力。下列说法错误的是( )
A. 该实验用大剂量射线处理小鼠,体现了实验变量控制的减法原理
B. 只注射T淋巴细胞的小鼠检测不到抗体,该组小鼠没有抗感染能力
C. 胸腺和骨髓均属于免疫器官,T淋巴细胞和B 淋巴细胞成熟场所不同
D. ③组小鼠抗体含量高于②组,说明T淋巴细胞会促进某些抗体的产生
【答案】D
【解析】
【分析】免疫系统包括免疫细胞、免疫器官和免疫活性物质,其中免疫活性物质包括抗体、细胞因子和溶菌酶;免疫细胞包括吞噬细胞和淋巴细胞,淋巴细胞包括B细胞和T细胞,前者在骨髓中发育成熟,后者在胸腺中发育成熟。
【详解】A、该实验用大剂量射线处理小鼠,目的是探究射线危害的部位,因而,体现了实验变量控制的减法原理,A正确;
B、只注射T淋巴细胞的小鼠检测不到抗体,说明该组小鼠骨髓受损,而骨髓与B细胞和T细胞的产生均有关系,因而免疫能力下降,几乎没有抗感染能力,B正确;
C、胸腺和骨髓均属于免疫器官,T淋巴细胞和B 淋巴细胞成熟场所不同,前者在胸腺中成熟,后者在骨髓中发育成熟,C正确;
D、③组小鼠由于注射了B细胞和T细胞,因而抗体含量高于②组,不能说明T淋巴细胞会促进某些抗体的产生,D错误。
故选D。
12. 金秋到来,天气转凉,秋季是感染流感病毒的高发时期。下列关于流感病毒进入机体后的免疫反应的说法,正确的是( )
A. 辅助性T细胞活化后可分泌细胞因子,但不能增殖
B. B 细胞的分裂分化需要与抗原和辅助性 T 细胞接触
C. 抗体可与血液中游离的病毒特异性结合并直接使其降解
D. 刚得了感冒又痊愈的人,体内存在抗体,不会再患流感
【答案】B
【解析】
【分析】1.体液免疫过程:①一些病原体可以和B细胞接触,为激活B细胞提供第一个信号;②树突状细胞、B细胞等抗原呈递细胞摄取病原体,而后对抗原进行处理,呈递在细胞表面,然后传递给辅助性T细胞;③辅助性T细胞表面特定分子发生变化并与B细胞结合,这是激活B细胞的第二个信号;辅助性T细胞开始分裂、分化,并分泌细胞因子;④B细胞受到两个信号的刺激后开始分裂、分化,大部分分化为浆细胞,小部分分化为记忆B细胞。细胞因子能促进B细胞的分裂、分化过程。⑤浆细胞产生和分泌大量抗体,抗体可以随体液在全身循环并与病原体结合。抗体与病原体的结合可以抑制病原体的增殖或对人体细胞的黏附。
2.细胞免疫过程:①被病原体(如病毒)感染的宿主细胞(靶细胞)膜表面的某些分子发生变化,细胞毒性T细胞识别变化的信号。②细胞毒性T细胞分裂并分化,形成新的细胞毒性T细胞和记忆T细胞。细胞因子能加速这一过程。③新形成的细胞毒性T细胞在体液中循环,它们可以识别并接触、裂解被同样病原体感染的靶细胞。④靶细胞裂解、死亡后,病原体暴露出来,抗体可以与之结合;或被其他细胞吞噬掉。
【详解】A、辅助性T细胞活化后可分泌细胞因子,而且还能增殖 ,A错误;
B、B细胞在抗原的刺激下,在辅助性T细胞分泌的细胞因子的作用下,增殖分化形成浆细胞和记忆细胞,即B 细胞的分裂分化需要与抗原和辅助性 T 细胞接触,B正确;
C、抗体可与血液中游离的病毒特异性结合,但不能直接使其降解,抗体与病毒形成的复合物需要吞噬细胞或其他细胞将其消灭,C错误;
D、刚得了感冒又痊愈的人,体内存在抗体,也可能再患流感,因为流感病毒的遗传物质是RNA,RNA为单链结构,稳定性差,变异能力强,D错误。
故选B。
13. 如图表示人体体液含量比例图,图中字母表示不同体液。下列说法正确的是( )
A. b中含有的K+浓度最高
B. 小肠壁细胞生活的内环境是b和c
C. 与c、d相比,b中含有的蛋白质较多
D. 某些细胞中,a也可与c或d直接进行物质交换
【答案】D
【解析】
【分析】题图分析,根据图中显示的各种体液含量可知,图中a为细胞内液,b为组织液,c为血浆,d为淋巴液。
【详解】A、体液包括细胞外液和细胞内液,细胞外液包括血浆、淋巴液和组织液,其中细胞内液含量最多,a为细胞内液,其中的K+浓度最高,A错误;
B、体液中细胞内液含量最多,a为细胞内液,其次是b组织液,最少的是d淋巴液,c为血浆,小肠壁细胞生活的内环境是组织液,即图中的b,B错误;
C、血浆中含有较多蛋白质,与b组织液、d淋巴相比,c血浆中含有的蛋白质较多,C错误;
D、某些细胞中,a细胞内液也可与c血浆或d淋巴液直接进行物质交换,如血浆中的血细胞和淋巴液中的淋巴细胞可以分别直接与血浆和淋巴液进行物质交换,D正确。
故选D。
14. 有些生物的突触类型有依靠神经递质传递信息的化学突触和依靠离子流动传递信息的电突触。图1是化学突触的模式图,图2 是电突触的模式图。下列说法正确的是( )
A. 电突触中间隙连接的通道运输的是神经递质
B. 与电突触相比,化学突触传递信息的速度相对较慢
C. 两种突触传递兴奋的过程均需要突触后膜上的相关受体参与
D. 突触处兴奋的传递均是单向的,都是由突触前膜传向突触后膜
【答案】B
【解析】
【分析】1、兴奋在神经元之间需要通过突触结构进行传递,突触包括突触前膜、突触间隙、突触后膜,其具体的传递过程为:兴奋以电流的形式传导到轴突末梢时,突触小泡释放递质(化学信号),递质作用于突触后膜,引起突触后膜产生膜电位(电信号),从而将兴奋传递到下一个神经元。
2、图1中存在神经递质在细胞间传递信息,所以图1为化学突触,图2为电突触,
【详解】A、电突触中间隙连接的通道运输的是离子,A错误;
B、化学突触传递信息要经过电信号-化学信号-电信号的转变,而电突触是依靠离子流动传递信息,因此电突触的兴奋传递速度可能会更快,B正确;
C、电突触的突触间隙较窄,突触前膜与突触后膜之间通过离子通道连接,离子通过离子通道完成细胞间的信息传递,并不都需要突触后膜上的相关受体参与,C错误;
D、化学突触信息传递是单向的,神经递质只能由突触前膜释放作用于突触后膜,而由图2可知,电突触的信息传递是双向的,D错误。
故选B。
15. 水溶性激素通常不能穿过靶细胞膜,而是通过作用于细胞表面的受体发挥它的效应;脂溶性激素可以穿膜进入靶细胞,与胞内受体结合来发挥作用。下图是不同类型激素的作用机制,下列说法错误的是( )
A. 性激素属于脂溶性激素,生长激素属于水溶性激素
B. 脂溶性激素形成激素—受体复合物后可激活某种基因的表达
C. 水溶性激素形成激素—受体复合物后可以直接调控胞内酶活性大小
D. 脂溶性激素或者水溶性激素都是作为一种信号分子来调控细胞代谢的
【答案】C
【解析】
【分析】激素是调节生命活动的信息分子,激素种类多、两极微。各种激素的化学结构不同,生理作用各异,它们的作用方式却有着一些共同的特性。
【详解】A、由题干“水溶性激素通常不能穿过靶细胞膜,而是通过作用于细胞表面的受体发挥它的效应;脂溶性激素可以穿膜进入靶细胞,与胞内受体结合来发挥作用”,结合所学知识:性激素和甲状腺激素的受体在细胞内,蛋白质类或多肽类激素的受体在细胞表面,所以性激素属于脂溶性激素,生长激素(本质是蛋白质)属于水溶性激素,A正确;
B、由图可知,脂溶性激素可以穿膜进入靶细胞,与胞内受体结合,然后进入细胞核激活某基因的表达,B正确;
C、由图可知,水溶性激素与受体结合后,ATP水解产生cAMP,cAMP直接调控胞内酶活性大小,C错误;
D、激素是调节生命活动信息分子,是作为一种信号分子来调控细胞代谢的,D正确。
故选C。
16. 下图表示不同免疫细胞识别某种病毒抗原的方式,图中序号表示细胞类型,下列说法正确的是( )
A. 细胞①③⑤均具有抗原呈递功能
B. 可以特异性识别抗原的细胞是①②③⑤
C. 细胞免疫中,②和④均参与了⑤的活化过程
D. 细胞②通过接触①和⑤直接参与体液免疫和细胞免疫
【答案】C
【解析】
【分析】题图分析:图中①为B淋巴细胞,②为辅助性T细胞,③为树突状细胞(或抗原呈递细胞),④为靶细胞,⑤为细胞毒性T细胞。
【详解】A、细胞①③均具有抗原呈递功能,前者B细胞,后者为树突状细胞,A错误;
B、可以特异性识别抗原的细胞是①B细胞,②辅助性T细胞,⑤为细胞毒性T细胞,③为树突状细胞,其不能对抗原进行特异性识别,B错误;
C、细胞免疫中,②代表的是辅助性T细胞,④为靶细胞,二者均均参与了⑤细胞毒性T细胞的活化过程,C正确;
D、细胞②为辅助性T细胞,其可通过接触①传递抗原信息,同时会分泌细胞因子作用于细胞①和⑤引起的体液免疫和细胞免疫,D错误。
故选C。
二、非选择题:本题共5小题,共52分。
17. 肝腹水形成的原因之一是肝脏合成白蛋白的能力减弱,导致低蛋白血症,进而出现腹水并伴有下肢水肿症状,严重者会导致个体死亡。请回答下列问题:
(1)肝脏合成蛋白质的能力减弱会出现低蛋白血症,说明肝脏合成的这种蛋白质是___(填“分泌蛋白”或“胞内蛋白”)。
(2)低蛋白血症会导致下肢水肿,这属于机体渗透压失衡,渗透压是指___;低蛋白血症导致组织水肿的原因是___。
(3)治疗肝腹水的方法有很多,除了补充白蛋白以外,还可以通过利尿排水的方式进行治疗。呋塞米是临床上常用的利尿排水药物,推测其可以___(填“促进”或“抑制”)肾小管对Na+的重吸收。若你是医生,请结合呋塞米的作用机制给肝腹水患者提供一条饮食建议:___。
【答案】17. 分泌蛋白
18. ①. 溶液中溶质微粒对水的吸引力 ②. 由于血浆蛋白含量下降,进而引起血浆的渗透压下降,使组织液渗透压相对升高,引起组织水肿
19. ①. 抑制 ②. 适量增加盐的摄入量
【解析】
【分析】1.体液是由细胞内液和细胞外液组成,细胞内液是指细胞内的液体,而细胞外液即细胞的生存环境,它包括血浆、组织液、淋巴等,也称为内环境,内环境是细胞与外界环境进行物质交换的媒介。
2.内环境中可以存在的物质:小肠吸收的物质在血浆、淋巴中运输:水、盐、糖、氨基酸、维生素、血浆蛋白、甘油、脂肪酸等;细胞的分泌物:抗体、淋巴因子、神经递质、激素等;细胞的代谢产物:CO2、水分、尿素等。
3.内环境中不存在的物质:血红蛋白、载体蛋白、H2O2酶、细胞呼吸有关的酶、复制、转录、翻译有关的酶等各种胞内酶和消化酶等。
【小问1详解】
肝脏合成蛋白质的能力减弱会出现低蛋白血症,说明肝脏合成的这种蛋白质是“分泌蛋白”,该蛋白质是细胞外液渗透压的来源之一,进而表现为组织液渗透压相对升高,引起组织水肿。
【小问2详解】
低蛋白血症会导致下肢水肿,这属于机体渗透压失衡,渗透压是指溶液中的溶质微粒对水的吸引力;低蛋白血症导致组织水肿的原因是由于血浆蛋白含量下降,进而引起血浆的渗透压下降,进而使组织液渗透压相对升高,引起组织水肿。
【小问3详解】
出现肝腹水的主要原因是白蛋白合成障碍,可采取静脉注射白蛋白的措施,随着血浆渗透压的升高,可缓解肝腹水的症状。除了补充白蛋白以外,还可以通过利尿排水的方式进行治疗。呋塞米是临床上常用的利尿排水药物,推测其可以抑制肾小管对Na+的重吸收,促进排尿,缓解组织水肿。由于该药物能抑制钠离子的重吸收,因此需要对用药患者建议饮食过程中适量增加盐的摄入量。
18. 为了研究兴奋的传导,研究人员利用离体的蛙坐骨神经—腓肠肌进行实验。回答下列问题:
(1)可将离体的蛙坐骨神经—腓肠肌置于任氏液(与蛙组织液成分相近)中,若任氏液中K+浓度升高,则坐骨神经中静息电位的绝对值和动作电位的峰值的变化情况分别是___(选填“升高、降低、基本不变”)。坐骨神经—腓肠肌中的效应器是指___。
(2)请用下图所示实验装置设计实验,证明兴奋在神经纤维上的传导具有双向性,在神经—肌肉接头处(相当于突触)的传递具有单向性(写出实验思路即可)。
①证明兴奋在神经纤维上的传导具有双向性:___。
②证明兴奋在神经—肌肉接头处的传递具有单向性:___。
(3)对上述材料进行刺激时发现,一次高强度的刺激与几次连续低强度的刺激产生的效果相同,据此推测兴奋的产生与___有关。有人实验时发现,每次刺激后必须让肌肉有一定的休息时间,否则无论给予多强的刺激电流,都不能再次引发肌肉收缩,其原因最可能是此时___通道处于完全失活状态而不能重新开放。
【答案】(1) ①. 降低、基本不变 ②. 坐骨神经末梢及其支配的腓肠肌
(2) ①. 在电流计和腓肠肌中间的某一位点给与适宜刺激,则会看到电流计发生偏转,且腓肠肌收缩 ②. 在上述实验的基础上进行的后续实验为:用适宜的刺激刺激腓肠肌,结果表现为腓肠肌收缩,而电流计不发生偏转
(3) ①. 刺激的次数和强度 ②. 钠离子
【解析】
【分析】神经调节的基本方式是反射,反射的结构基础是反射弧,反射必须依赖于反射弧的结构的完整性。静息时,神经元的膜电位为外正内负,受刺激产生动作电位时,神经元的膜电位变为外负内正,静息电位主要是由于钾离子大量外流造成的,产生动作电位时主要是由于钠离子大量内流造成的,动作电位形成后,在兴奋部位与未兴奋部位形成局部电流,兴奋在神经纤维上的传导是以电信号的形式双向传导的,兴奋在神经元间的传递是单向的。
【小问1详解】
若任氏液中K+浓度升高,则神经纤维膜内外钾离子浓度差减小,单位时间内外流的钾离子减少,坐骨神经静息电位的绝对值将降低,而动作电位的产生是由于钠离子内流导致的,即钾离子对动作电位的产生几乎没有影响,因此此时动作电位的值基本不变,坐骨神经—腓肠肌中的效应器是指坐骨神经末梢及其支配的腓肠肌。
【小问2详解】
①如图中在电流计和腓肠肌中间的某一位点给与适宜刺激,则会看到电流计发生偏转,且腓肠肌收缩,则该结果可证明兴奋在神经纤维上的传导具有双向性。
②实验1说明兴奋可以由图中的神经纤维传递到肌肉部位,即在上述实验的基础上进行的后续实验为,用适宜的刺激刺激腓肠肌,结果表现为腓肠肌收缩,而电流计不发生偏转,因而可证明兴奋在神经—肌肉接头处的传递具有单向性。
【小问3详解】
据此推测兴奋的产生与刺激的次数和强度有关。有人实验时发现,每次刺激后必须让肌肉有一定的休息时间,否则无论给予多强的刺激电流,都不能再次引发肌肉收缩,其原因最可能是此时钠离子通道处于完全失活状态而不能重新开放,进而无法产生动作电位表现相应的效应。
19. 下图1是甲状腺激素分泌过程调节示意图,字母表示器官,甲、乙表示激素。图2是甲状腺激素的作用机制,TRE是甲状腺激素—受体复合物作用的特定序列,TR可调节相关基因的转录。据图回答有关问题:
(1)图1中调控乙激素分泌的信号分子有___(答出2种具体名称);据图1可知,甲状腺激素分泌的调节方式是___;在甲状腺激素分泌的过程中,既存在___,也存在___,以维持体内激素含量的相对平衡。
(2)图2中TR是___;据题推测,与甲状腺激素结合之前,TR的作用可能是___。
(3)根据图2尝试写出甲状腺激素发挥作用的机制:___。
【答案】(1) ①. 甲状腺激素、促甲状腺激素释放激素 ②. 神经--体液 ③. 分级 ④. 反馈
(2) ①. 甲状腺激素的核受体 ②. 能介导甲状腺激素进入到细胞核中
(3)一方面可以进入到细胞核中与相应的核受体TR发生特异性结合形成受体复合物,该复合物能与相关基因上的TRE结合驱动相关基因的转录过程,进而促进相关蛋白质的合成产生靶细胞效应,另一方面甲状腺激素还可以与线粒体表面的受体发生结合,进而促进线粒体中发生的代谢过程,促进ATP的合成。
【解析】
【分析】题图分析,图1中a为下丘脑,b为垂体,c为甲状腺,甲为促甲状腺激素释放激素,乙为促甲状腺激素,当甲状腺激素含量高时会抑制下丘脑和垂体的分泌活动,进而使甲状腺激素含量处于相对稳定状态,即图1表示的是甲状腺激素的分级调节和反馈调节;图2中表示的是甲状腺激素促进物质代谢和蛋白质合成的过程。
【小问1详解】
结合图示可以看出,图1中调控乙激素,即促甲状腺激素分泌的信号分子有甲状腺激素和促甲状腺激素释放激素;图1显示,甲状腺激素的分泌过程中有神经系统和激素的参与,其调节方式是神经-体液调节;在甲状腺激素分泌的过程中,既存在分级调节,也存在反馈调节,进而可以维持体内激素含量的相对平衡。
【小问2详解】
题意显示,TRE是甲状腺激素—受体复合物作用的特定序列,结合图2信息可知,TR是甲状腺激素核受体;据题推测,与甲状腺激素结合之前,TR的作用应该可以协助甲状腺激素进入到细胞核中发挥调节作用。
【小问3详解】
结合图2可以看出甲状腺激素一方面可以进入到细胞核中与相应的核受体TR发生特异性结合形成受体复合物,该复合物能与相关基因上的TRE结合驱动相关基因的转录过程,进而促进相关蛋白质的合成产生靶细胞效应,另一方面甲状腺激素还可以与线粒体表面的受体发生结合,进而促进线粒体中发生的代谢过程,促进ATP的合成。
20. 图1是机体初次感染某病原体后体内抗体浓度随时间的变化,回答下列有关问题:
(1)机体对外来病原体进行攻击属于免疫功能的___;初次感染病原体后,体内抗体浓度出现图1曲线变化的原因是___。
(2)当相同的抗原再次入侵机体时,机体的患病程度一般较轻。请在图2中画出二次免疫时,机体产生抗体的情况___。
(3)研究表明,感染了破伤风杆菌的小鼠血清抗体具有很好的治疗作用。现有破伤风毒素、破伤风杆菌血清抗体、生理盐水、健康小鼠(未曾感染过破伤风杆菌)等实验材料,请设计实验进行验证,简要写出实验思路并预期实验结果。
实验思路:___。
预期实验结果:___。
【答案】20. ①. 免疫防御 ②. 病原体作为抗原激发人体产生了体液免疫,进而产生了抗体
21. 22. ①. 将健康小鼠随机平均分为甲、乙两组,同时注射破伤风毒素后,甲组注射破伤风杆菌血清抗体,乙组注射等量的生理盐水,一段时间后观察两组小鼠是否出现相应的患病症状 ②. 甲组小鼠没有出现患病症状,乙组小鼠出现患病症状。
【解析】
【分析】1.第一道防线是皮肤和黏膜及其分泌物,它们不仅能够阻挡大多数病原体入侵人体,而且他们的分泌物还有杀菌作用。
2.第二道防线是体液中的杀菌物质(如溶菌酶)和吞噬细胞。前两道防线是人类在进化过程中逐渐建立起来的天然防御功能,特点是人人生来就有,不针对某一种特定的病原体,对多种病原体都有防御作用,因此叫做非特异性免疫。
3.第三道防线主要由免疫器官和免疫细胞和免疫活性物质借助血液循环和淋巴循环而组成的。第三道防线是人体在出生以后逐渐建立起来的后天防御功能,特点是出生后才产生的,只针对某一特定的病原体或异物起作用,因而叫做特异性免疫。
【小问1详解】
机体对外来病原体进行攻击属于免疫功能的免疫防御功能;初次感染病原体后,会引起体内的特异性免疫反应,体内抗体浓度出现图1曲线,即病原体作为抗原激发人体产生了体液免疫,进而产生了抗体,浆细胞的数量和产生抗体的能力是有一定限度的,因而表现为图示的结果。
【小问2详解】
当相同的抗原再次入侵机体时,机体的患病程度一般较轻,这是因为体内的记忆细胞保留有对抗原的记忆,因而当相同的抗原再次攻击人体时,记忆细胞会迅速增殖、分化为大量的浆细胞和记忆细胞,浆细胞会在短时间分泌出大量的抗体,因此,机体表现为患病较轻,此时体内抗体的变化可表示如下:
【小问3详解】
本实验的目的是验证感染了破伤风杆菌的小鼠血清抗体的治疗作用,根据实验目的可知本实验的自变量是是否注射感染了破伤风杆菌的小鼠血清。同时需要获得患破伤风杆菌的小鼠,因此实验过程中需要设计两组实验,实验思路描述如下,将健康小鼠随机平均分为甲、乙两组,同时注射破伤风毒素后,甲组注射破伤风杆菌血清抗体,乙组注射等量的生理盐水,一段时间后观察两组小鼠是否出现相应的患病症状;
由于本实验为验证性实验,因此应该出现的实验结果为:甲组小鼠没有出现患病症状,乙组小鼠出现患病症状。
21. 下图表示神经系统、内分泌系统、免疫系统的相互作用示例,回答下列有关问题:
(1)图中显示内环境稳态的调节机制是___。神经调节和激素调节的关系可以表现在两方面,一方面,不少内分泌腺直接或间接地受中枢神经系统的调节;另一方面,___。
(2)三个系统发挥作用时均需要信号分子,这些信号分子发挥作用时的共同点是___(答出两点)。
(3)糖皮质激素由肾上腺皮质合成和分泌,与___(答出两种激素)一样可调节血糖,以升高血糖浓度。已知糖皮质激素服用过多会导致免疫力降低,据此并结合图示分析,长期过度紧张、焦虑也会导致免疫力下降的原因可能是___。
【答案】(1) ①. 神经-体液-免疫调节网络 ②. 有些激素会影响神经系统的发育和功能
(2)体液运输、作用于靶器官、靶细胞、具有微量(和高效)
(3) ①. 胰高血糖素和肾上腺素(或甲状腺激素) ②. 长期焦虑和紧张会导致相关激素分泌失调、神经系统敏感性下降等,可能会引起糖皮质激素含量上升,进而对免疫系统起抑制作用
【解析】
【分析】内环境稳态是指在神经系统和体液的调节下,通过各个器官、系统的协调活动,共同维持内环境相对稳定的状态;其主要内容表现为体内化学成分和渗透压、温度、pH等理化特性呈现动态平衡;内环境稳态是机体进行正常生命活动的必要条件。目前普遍认为,内环境稳态的调节机制是神经-体液-免疫调节网络;
【小问1详解】
图中显示内环境稳态的调节机制是神经-体液-免疫调节网络。神经调节和激素调节的关系可以表现在两方面,一方面,不少内分泌腺直接或间接地受中枢神经系统的调节,此时体液调节可看做是神经调节的一个环节;另一方面,有些激素会影响神经系统的发育和功能,如甲状腺激素会影响神经系统的发育。
【小问2详解】
三个系统发挥作用时均需要信号分子,如神经系统重需要的信号分子为神经递质,体液调节中的重要信号分子是激素,免疫调节中的信号分子为细胞因子,这些信号分子发挥作用的方式都是通过体液运输,作用于靶器官、靶细胞(与靶细胞膜表面或内部的受体结合),具有微量(和高效)的特点
【小问3详解】药物名称
作用机制
毒扁豆碱
抑制乙酰胆碱酯酶的活性
乌头碱
与神经元上的 Na+通道结合,使其持续性开放
美洲箭毒
与神经一肌肉的突触后膜受体结合,使肌肉松弛
组别
处理方式
结果
实验组
取经过电击后海蜗牛腹部神经元的RNA注射到没有经过电击刺激的海蜗牛的颈部
接受了RNA的海蜗牛也学会了防御
对照组
?
无上述现象
安徽省皖中联盟2023-2024学年高二上学期1月期末生物试卷(Word版附解析): 这是一份安徽省皖中联盟2023-2024学年高二上学期1月期末生物试卷(Word版附解析),共10页。试卷主要包含了本试卷分选择题和非选择题两部分,答题前,考生务必用直径0,本卷命题范围,黄鼠喜栖于植被低矮稀疏的环境等内容,欢迎下载使用。
安徽省皖豫名校联盟2023-2024学年高三上学期第二次联考生物试题(Word版附解析): 这是一份安徽省皖豫名校联盟2023-2024学年高三上学期第二次联考生物试题(Word版附解析),共13页。
2023-2024学年安徽省六安一中皖豫联盟高二上学期期中联考生物试题含答案: 这是一份2023-2024学年安徽省六安一中皖豫联盟高二上学期期中联考生物试题含答案,文件包含安徽省皖豫联盟2023-2024学年高二上学期期中生物试题原卷版docx、安徽省皖豫联盟2023-2024学年高二上学期期中生物试题Word版含解析docx等2份试卷配套教学资源,其中试卷共34页, 欢迎下载使用。

