浙江省杭州第四名校2023-2024学年高二上学期期中化学试题 (解析版)
展开考生须知:
1.本试卷分试题卷和答题卷,满分100分,考试时间90分钟。
2.答题前,在答题卷上填写班级、姓名、试场号、座位号,并填涂卡号。
3.所有答案必须写在答题卷上,写在试题卷上无效。
4.考试结束,只上交答题卷。
相对原子质量:H:1 C:12 N:14 O:16 Na:23 Mg:24 S:32 Cl:35.5 Ca:40 Fe:56
一、选择题(本大题共10小题,每小题2分,共20分)
1. 中华文化源远流长,不少经典史籍材料清晰的记载当时劳动人民对化学知识的认识。下列经典史籍材料既能体现氧化还原反应又能体现能量变化的是
A. 《天工开物》中记载“凡石灰,经火焚炼为用”
B. 《本草经集注》中记载“以火烧之,紫青烟起,乃真硝石()也”
C. 《本草纲目》中记载“(火药)乃焰消、硫磺、山木炭所合,以为烽燧诸药者”
D. 《肘后备急方》中记载“青蒿一握,以水二升渍,绞取汁,尽服之”
【答案】C
【解析】
【详解】A.凡石灰,经火焚炼为用为碳酸钙分解生成氧化钙和二氧化碳,反应物1种,生成物2种属于分解反应,不体现氧化还原反应,故A不符合题意;
B.硝石(),灼烧产生不同的焰色,属于焰色反应,属于物理变化,不体现氧化还原反应,故B不符合题意;
C.黑火药爆炸生成氮气,N元素化合价降低,所以反应中硝酸钾作氧化剂,既体现氧化还原反应又体现能量变化,故C符合题意;
D.青蒿素提取为萃取过程,属于物理变化,不体现氧化还原反应,故D不符合题意;
故答案选C。
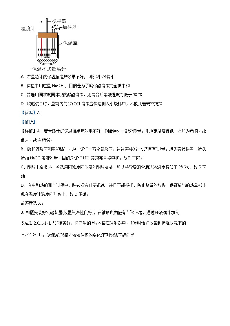
2. 用如图所示的量热计进行中和热测定实验,将盐酸溶液与溶液混合,温度从25.0℃升高到28.3℃。下列说法不正确的是
A. 若量热计的保温瓶绝热效果不好,则所测偏小
B. 实验中用过量,目的是为了确保酸溶液完全被中和
C. 若选用同浓度同体积的醋酸溶液,则混合后溶液温度将低于28.℃
D. 酸碱混合时,量筒内的溶液应快速倒入小烧杯中,不能用玻璃棒搅拌
【答案】A
【解析】
【详解】A.若量热计的保温瓶绝热效果不好,则会损失一部分热量,则测定温度偏低,△H为负值,故偏大,故A错误;
B.酸和碱反应测中和热时,为了保证一方全部反应,往往需要另一试剂稍稍过量,减少实验误差,所以所加NaOH溶液过量,目的是保证HCl溶液完全被中和,故B正确;
C.醋酸电离吸热,若选用同浓度同体积的醋酸溶液,所以将导致混合后溶液温度将低于28.3℃,故C正确;
D.在中和热的测定过程中,酸碱混合时要迅速,并且不能搅拌,防止热量的散失,保证放出的热量都体现在温度计温度的升高上,故D正确。
故答案选A。
3. 如图安装好实验装置(装置气密性良好),在锥形瓶内盛有锌粒,通过分液漏斗加入的稀硫酸,将产生的收集在注射器中,时恰好收集到标准状况下的。(忽略锥形瓶内溶液体积的变化)下列说法正确的是
A. 用表示内该反应的速率为
B. 用表示内该反应的速率为
C. 用锌粒表示该反应的速率为
D. 用表示内该反应的速率为
【答案】C
【解析】
【详解】A.用来表示10s内该反应的速率,时恰好收集到标准状况下的,物质的量为,根据反应Zn+2H+=Zn2++H2↑,消耗了0.004ml,所以用表示内该反应的速率为,故A错误;
B.,故B错误;
C.根据反应Zn+2H+=Zn2++H2↑,消耗锌粒的质量为,所以用锌粒表示该反应的速率为,故C正确;
D.用H2来表示10s内该反应的速率=,故D错误;
故答案选C。
4. 25℃时,下列有关水的说法不正确的是
A. 向水中通入少量气体,抑制水的电离,溶液中降低
B. 向水中加入少量固体硫酸氢钠,抑制水的电离,溶液中增大
C. 向水中加入少量固体,溶液呈碱性,增大
D. 将水加热至40℃,促进水的电离,增大,减小
【答案】C
【解析】
【详解】A.水中通入二氧化碳后,生成了碳酸是弱酸,溶液显弱酸性,水的电离受到抑制溶液中氢氧根离子浓度降低,故A正确;
B.硫酸氢钠是强酸的酸式盐,在水中硫酸氢钠电离方程式为,向水中加入少量固体硫酸氢钠,抑制水的电离,溶液中增大,故B正确;
C. 只受温度影响,温度不变水的离子积常数不变,故C错误;
D.水的电离为吸热过程,升高温度,水的电离正向移动,将水加热至40℃,促进水的电离,增大,溶液中氢离子浓度增大,减小,故D正确;
故选C。
5. 常温下,下列事实能证明浓度为的HA是弱酸的是
A. 用电导仪测得其导电能力比的盐酸弱
B. 将该酸加水稀释10倍后,测得溶液的
C. 加入等体积的恰好完全中和
D. 向该溶液中滴加甲基橙,溶液显红色
【答案】B
【解析】
【详解】A.的盐酸浓度远大于的HA,此时导电能力无法证明HA是弱酸,故A不符合题意;
B.该酸加水稀释10倍后,浓度为,若为强酸,完全电离,,但测得溶液的,说明HA部分电离,为弱酸,故B符合题意;
C.根据反应方程式:NaOH+HA=NaA+H2O,等体积、等浓度的醋酸溶液与NaOH溶液恰好完全反应,与HA酸性强弱无关,故C不符合题意;
D.滴加甲基橙,溶液显红色,说明溶液显酸性,与HA酸性强弱无关,故D不符合题意;
故答案选B。
6. 现用试纸测定某溶液的,下列说法正确的是
A. 用试纸不能测定有色溶液的值
B. 用试纸测得新制氯水的为4
C. 用干燥、洁净玻璃棒蘸取该溶液,滴在湿润的试纸上,测量的结果偏低
D. 用干燥、洁净玻璃棒蘸取溶液,滴在试纸中央,等2分钟后再观察其颜色变化并与标准比色卡对照
【答案】A
【解析】
【详解】A.用pH试纸测定溶液pH时需变色后与标准比色卡比较读出pH,有色溶液可能影响和标准比色卡比照,故A正确;
B.新制氯水具有漂白性,不能用pH试纸测定新制氯水的pH,故B错误;
C.如果是中性溶液,用干燥、洁净玻璃棒蘸取该溶液,滴在湿润的试纸上,测量的结果无影响,故C错误;
D.用干燥、洁净玻璃棒蘸取溶液,滴在试纸中央,待显色后后再观察其颜色变化并与标准比色卡对照,故D错误;
故选A。
7. 下列关于有效碰撞理论与反应速率之间的关系正确的是
A. 增大反应物用量,可以增加单位体积内活化分子数,加快反应速率
B. 增大容器的压强,可以增大活化分子有效碰撞的几率,加快反应速率
C. 升高温度,可以增加反应物分子的能量,增大活化分子的百分数,加快反应速率
D. 酶催化剂能降低反应活化能,高温下使用能提高单位体积内活化分子数,加快反应速率
【答案】C
【解析】
【详解】A.增大固体反应物用量,单位体积内活化分子数不变,反应速率不变,故增大反应物用量,不一定加快反应速率,A错误;
B.有气体参加的化学反应,增大容器的压强使容器体积减小,可以增大活化分子有效碰撞的几率,加快反应速率,若容器体积不变,充入惰性气体增大容器的压强,不能增大活化分子有效碰撞的几率,加快反应速率,B错误;
C.升高温度,可以增加反应物分子的能量,增大活化分子的百分数,加快反应速率,C正确;
D.酶催化剂能降低反应活化能,但高温下酶会失去活性,催化能力降低,在温和的温度使用酶催化剂,能提高单位体积内活化分子数,加快反应速率,D错误;
答案选C。
8. 下列溶液一定显碱性的是
A. 含的溶液B. 的溶液
C. 的溶液D. 溶液中的氢离子物质的量浓度为
【答案】B
【解析】
【详解】A.水会电离出氢氧根离子,所有的水溶液中都会存在氢氧根离子,因此存在氢氧根离子的溶液不一定显碱性,故A错误;
B.碱的水溶液中碱电离出氢氧根离子,使水电离受到抑制,氢氧根离子大于氢离子而呈碱性,或者部分盐溶液可以结合水电离的氢离子形成弱酸,导致氢氧根离子大于离子而呈碱性如碳酸钠溶液,因此时溶液显碱性,故B正确;
C.温度未知,水的离子积不明,因此不能通过pH确定溶液酸碱性,故C错误;
D.温度未知,水的离子积不明,因此不能通过溶液中氢离子浓度确定溶液酸碱性,故D错误;
故选B。
9. 在一定温度下的可逆反应: ,,,为速率常数,只受温度影响。若该温度下该反应的平衡常数,下列说法错误的是
A. 该温度下k正=10k逆
B. 升高温度,k正增大的倍数大于k逆增大的倍数
C. 低温低压的条件更有利于测定A的相对分子质量
D. 恒压条件下,向平衡体系中充入惰性气体He,A的转化率增大
【答案】D
【解析】
【详解】A.平衡时,,该温度下,故A正确;
B.反应正向吸热,升高温度平衡反应正向移动,则升高温度,增大的倍数大于增大的倍数,故B正确;
C.反应正向吸热、体积减小,降低温度、减小压强平衡逆向移动,则低温低压的条件更有利于测定A的相对分子质量,故C正确;
D.恒压条件下,向平衡体系中充入惰性气体He,相当于减小压强,平衡逆向移动,A的转化率减小,故D错误;
故选D。
10. 下列说法错误的是
A. 在不同状态时的熵值:
B. 在常温下能自发进行,则该反应的
C. 能否自发进行与温度有关
D. 常温下,反应不能自发进行,则该反应的
【答案】B
【解析】
【详解】A.物质聚集状态不同熵值不同,同种物质,气体>液体>固体,的熵值:,A正确;
B.该反应为气体体积减少的反应,,若该反应,则在任何条件下反应都不能自发进行,而在常温下能自发进行,说明该反应的,B错误;
C.该反应的、,则反应自发进行需要,该反应在高温能自发进行,反应能否自发进行与温度有关,C正确;
D.反应为,若该反应为,则在任何温度下反应都能自发进行,常温下,不能自发进行,说明反应不是,则则该反应的,D正确;
答案选B。
二、选择题(本大题共10小题,每小题3分,共30分)
11. 已知和存在平衡: 。下列分析正确的是
A. 平衡混合气体中含原子
B. 恒温时,缩小容积,气体颜色变深,是平衡正向移动导致的
C. 恒容时,水浴加热`该平衡正向移动,气体颜色变浅
D. 断裂中的共价键所需能量小于断裂中的共价键所需能量
【答案】D
【解析】
【详解】A.1ml平衡混合气体含有的氧原子大于1ml,故A错误;
B.恒温时,缩小容积,气体颜色变深,是由体积减小二氧化氮浓度增大引起的,故B错误;
C.恒容时,反应正向放热,升高温度平衡逆向移动,气体颜色变深,故C错误;
D.反应正向放热,△H=反应物总键能-生成物总键能<0,因此断裂中的共价键所需能量小于断裂中的共价键所需能量,故D正确;
故选D。
12. 已知转化为和分步进行:①,②,其反应过程能量变化如图所示,下列说法不正确的是
A. Ea1是反应①的活化能
B. 的能量一定低于的能量
C.
D. 反应②更容易发生,气体很难大量累积
【答案】B
【解析】
【详解】A.从图中可以看出,Ea1是活化分子所具有的平均能量与反应物分子平均能量的差值,所以Ea1是反应①的活化能,A正确;
B.从图中可以看出,的能量低于和的能量之和,但不能确定的能量一定低于的能量,B不正确;
C.由图中信息可以得出,Y(g)+2W(g)Z(g)+3W(g) △H=+(Ea3-Ea4)kJ∙ml-1,所以Y(g)Z(g)+W(g) △H=(Ea3-Ea4)kJ∙ml-1,C正确;
D.从图中可以看出,反应②的活化能比反应①小,所以反应②更容易发生,反应①生成的Y(g)很容易发生转化,所以气体Y很难大量累积,D正确;
故选B。
13. 合成氨反应: 下列说法不正确的是
A. 该反应,升高温度,反应速率增大
B. 对原料气需进行净化处理,防止催化剂中毒
C. 反应的(E表示键能)
D. 反应选择在高压下进行有利于提高的平衡转化率
【答案】C
【解析】
【详解】A.该反应是气体分子数减小的反应,则ΔS<0,升高温度,反应速率增大,故A正确;
B.各种原料制取的粗原料气,都含有一些硫和碳的氧化物,为了防止合成氨生产过程催化剂的中毒,必须在氨合成工序前加以脱除,故B正确;
C.ΔH=反应物键能总和−生成物键能总和=E(N≡N)+3E(H−H)−6E(N−H),故C错误;
D.该反应为气体体积减小的放热反应,高压有利于提高氢气的平衡转化率,故D正确;
故答案选C。
14. 常温下,下列各组离子在指定溶液中一定能大量共存的是
A. 由水电离的的溶液中:
B. 使酚酞变红色的溶液中:
C. 的溶液:
D. 的溶液中:
【答案】A
【解析】
【详解】A.由水电离的的溶液,可能是酸溶液,也可能是碱溶液,溶液中存在大量或,与都不发生离子反应,可以大量共存,A正确;
B.使酚酞变红色的溶液,存在大量,与反应生成沉淀,不能大量共存,B错误;
C.的溶液,显酸性与都能发生反应生成弱酸,不能共存,且反应生成沉淀,也不能大量共存,C错误;
D.的溶液中,存在大量,在酸性溶液中发生氧化还原反应,不能大量共存,D错误;
答案选A。
15. 在作用下,CO与发生如下两步基元反应,能量变化及反应历程如图所示。
①(慢);② (快)
下列说法正确的是反应历程
A. 改变反应历程,降低总反应的活化能,也改变了反应的
B. 是中间产物,也作催化剂
C. 总反应的化学反应速率由反应②决定
D. 总反应中每转移,在标准状况下生成
【答案】D
【解析】
【详解】A.作催化剂,使反应的活化能减小,但是不改变,故A错误;
B.作催化剂,FeO+是反应过程中产生的物质,因此是中间产物,故B错误;
C.已知两步反应分别为①(慢);② (快),总反应的化学反应速率由速率慢的反应①决定,故C错误;
D.由可知,若转移2ml电子,则生成的N2为1ml,在标准状况下为,故D正确;
故答案选D。
16. 下列事实不能用勒夏特列原理解释的是
A. 实验室中可用排饱和食盐水的方法收集
B. 合成氨工业用铁触媒作催化剂
C. 工业制取金属钾选择适宜的温度,使K成蒸气从反应体系中分离出来
D. 催化氧化成的反应中,常采用过量的氧气来提高的转化率
【答案】B
【解析】
【详解】A.溶于水发生反应,饱和食盐水中大,抑制与水的反应,即使该反应平衡逆移,能用勒夏特列原理解释,A正确;
B.催化剂不能使平衡发生移动,不能用勒夏特列原理解释,B错误;
C.K成蒸气从反应体系中分离出来,减小,使平衡正移,能用勒夏特列原理解释,C正确;
D.,使用过量的氧气,平衡正移,能用勒夏特列原理解释,D正确;
答案选B。
17. 次氯酸为一元弱酸,具有漂白和杀菌作用。常温下其电离平衡体系中各成分的组成分数[,X为或]与的关系如图所示下列说法正确的是
A. 对新制氯水加热,可使增大,漂白和杀菌作用更好
B. 向溶液中滴加稀溶液至恰好中和的过程中,水的电离程度先增大后减小
C. 常温下的电离常数:
D. 在含和的溶液中,随着的变化,则有:
【答案】C
【解析】
【详解】A.对氯水加热,可以减少氯气溶解,导致氯气挥发,同时HClO受热易分解,加热导致HClO分解,HClO含量降低,漂白能力和杀菌能力降低,A错误;
B.酸和碱都会抑制水的电离,向溶液中滴加稀溶液至恰好中和的过程中,次氯酸浓度浓度减小,恰好反应生成强碱弱酸盐次氯酸促进水的电离,故水的电离程度在增大,B错误;
C.根据图可知,pH=7.5时,,则HClO的电离平衡常数为,C正确;
D.在含和的溶液中,随着的变化,溶液中应该加入了其它物质,阳离子除了H+外,还应该别的阳离子,,D错误;
故选C。
18. 25℃时,用0.1000ml/L的NaOH溶液滴定的一元强酸甲和一元弱酸乙,滴定曲线如图所示。下列有关判断正确的是
A. 曲线Ⅰ代表的滴定最好选用甲基橙作指示剂
B. 曲线Ⅱ为NaOH溶液滴定一元弱酸乙
C. 电离常数Ka(乙)=1.01×10-5
D. 图象中的x>20.00
【答案】C
【解析】
【分析】
【详解】A.根据两种酸的浓度均为以及曲线Ⅰ、Ⅱ的起点对应的pH可知,曲线Ⅰ为NaOH滴定一元弱酸乙,曲线Ⅱ为NaOH滴定一元强酸甲。分析曲线Ⅰ可知,滴定终点时溶液为碱性,故应选取酚酞作指示剂,A项错误;
B.由以上分析可知,B项错误;
C.由a点可知,滴定前,一元弱酸乙溶液中,故,C项正确;
D.由曲线Ⅱ可知,强碱滴定强酸达到滴定终点时pH=7可知,,D项错误;
故选C。
19. 常压下羰基化法精炼镍的原理为: 平衡常数,制备过程如下。
已知:的沸点为42.2℃,固体杂质不参与反应。
下列判断正确的是
A. 及时分离出Ni,有利于平衡逆向移动,得到更多的高纯镍
B. 其他条件不变,增加,平衡向正向移动,反应的平衡常数K增大
C. 混合气体加热到230℃,反应的平衡常数很小,故Ni的产率很低
D. 温度若在30℃、50℃、80℃之间选择,应选50℃
【答案】D
【解析】
【详解】A.Ni为固体,对平衡没有影响,故A错误;
B.温度不变,平衡常数K不变,故B错误;
C.,为放热反应,升高温度平衡逆向移动,Ni的产率增大,故C错误;
D.Ni(CO)4的沸点为42.2℃,且升高温度加快反应速率,可选50℃,故D正确;
故答案选D。
20. 下列实验能达到预期目的是
A. AB. BC. CD. D
【答案】C
【解析】
【详解】A.溶液是过量的,无论反应是否存在限度均会和溶液产生沉淀,且溶液中有存在,也会与溶液产生沉淀,不能证明反应的限度,A错误;
B.等体积的HX和HY溶液,相同,与足量的铁反应,HX放出的氢气多且反应速率快,说明HX溶液的浓度大于HY溶液的浓度,则HX酸性比HY弱,B错误;
C.两支试管中的溶液浓度相同,只有催化剂一个变量,可探究对分解速率的影响,C正确;
D.该实验中与反应生成硫酸钠和水,没有明显现象,不能探究浓度对速率的影响,D错误;
答案选C。
三、非选择题(本大题共6题,共50分)
21. 由化学能产生热能是目前人类使用能源的主要途径。回答下列问题:
(1)如图表示反应的能量变化。
已知断开键、键和键分别需要消耗和的能量。则反应过程(Ⅱ)中生成时放出能量______kJ能量。
(2)已知某温度下的溶解热为 (吸热)
写出该温度下钠在氯气中燃烧的热化学方程式___________。
(3)溶液与锌粉在量热计中充分反应。测得反应前温度为20.1℃,反应后最高温度为30.1℃。(已知:反应前后,溶液的比热容均近似为、溶液的密度均近似为,忽略溶液体积、质量变化和金属吸收的热量。)请计算:
①该反应放出的热量____J。
②反应的_____。
【答案】(1)1852
(2)
(3) ①. 8360 ②. -209
【解析】
【小问1详解】
过程(Ⅱ)生成2ml水时形成4mlH-O键,放出4×463kJ=1852kJ能量;
【小问2详解】
据条件可得
则目标反应为,目标反应=①+②-③,目标反应的反应热,该温度下钠在氯气中燃烧的热化学方程式为:;
【小问3详解】
该反应放出的热量为:;硫酸铜的物质的量为0.2L×0.2ml/L=0.04ml,锌的物质的量为0.06ml,Zn~CuSO4,锌粉过量,则以硫酸铜为基准计算,该反应放热则。
22. 某温度下,的平衡常数。该温度下,在甲、乙、丙、丁4个相同的恒容密闭容器中进行该反应,起始浓度如表所示
(1)其他条件不变,化学反应速率:乙_____甲(填“>”、“<”或“=”)
(2)平衡时,甲中的转化率为_____。
(3)丙中起始投料时__(填“>”“=”或“<”)。
(4)平衡时,乙中_____,丁中HI气体的体积分数为______。
(5)如图所示为该反应的正、逆反应速率(v)与时间(t)关系的示意图,如果在时刻改变某一条件,符合图示条件的是______。
【答案】(1)> (2)50%
(3)= (4) ①. 4 ②.
(5)丙
【解析】
【小问1详解】
相同的恒容密闭容器中乙在甲的基础上增加了氢气的浓度,因此化学反应速率乙>甲;
【小问2详解】
甲容器中有,平衡常数,则x=0.005,则甲中的转化率为;
【小问3详解】
丙中浓度商为,则起始即为平衡态,V正=V逆;
【小问4详解】
乙容器中有,平衡时,此时,则;丁容器中有,平衡时,此时,则平衡时HI气体的体积分数为;
【小问5详解】
图像中显示,t1时刻平衡未发生移动,但是反应速率增大了,对于丁中浓度商为,丁相对甲平衡正向移动,结合(1)(3)的解析可知,丙符合图中显示变化情况。
23. 完成下列问题。
(1)常温下溶液到达电离平衡时,则其电离度为_____。该溶液中 _____,若要减小的浓度而增大的浓度,应采取的措施是_____(填字母)。
a.适当降低温度 b.加入固体 c.通入 d.加入固体
(2)某温度时,纯水的,该温度时,的溶液呈______(填“酸性”“碱性”或“中性”);的溶液的值为______;的盐酸中水电离出来的为_____;将的硫酸与的KOH溶液混合后溶液,需氢氧化钾和硫酸的体积比为______。
【答案】(1) ①. 1% ②. 0.1 ③. b
(2) ① 酸性 ②. 13 ③. ④. 2:9
【解析】
【小问1详解】
常温,,,,,则发生电离的= ,电离度为;
根据物料守恒;
溶液中存在电离平衡,
a.电离是吸热过程,适当降低温度,平衡逆移,的浓度减小,的浓度也减小,a错误;
b.加入固体,的浓度增大,平衡逆移,的浓度减小,b正确;
c.通入,的浓度增大,平衡正移,、的浓度都增大,c错误;
d.加入固体,的浓度增大,平衡逆移,的浓度减小,d错误;
答案选b;
故答案为:1%;0.1;b。
小问2详解】
该温度下,的溶液,<,溶液显酸性;
的溶液的,,;
的盐酸中,,水电离出来的=水电离出来的=溶液中的,;
的硫酸溶液中,的KOH溶液中,,混合后溶液,,,设氢氧化钾溶液和硫酸溶液的体积分别为、,则混合后溶液,故;
故答案为:酸性;13;;2:9。
24. 25℃时,三种酸的电离平衡常数如下:
回答下列问题:
(1)25℃时,等浓度的上述三种溶液,酸性最强的是______。
(2)25℃时,含相同浓度的和溶液中:_____。(填“>”、“<”或“=”)
(3)25℃时,相同浓度的结合的能力由强到弱的顺序为________。
(4)将溶液加水稀释,的比值将_____(填“变大”、“不变”或“变小”)。
(5)向次氯酸钠溶液中通入少量二氧化碳的离子方程式为:________。
【答案】(1)
(2)< (3)
(4)变大 (5)
【解析】
【小问1详解】
电离平衡常数越大,等浓度溶液酸性越大,所以酸性最强的是,故答案为。
【小问2详解】
和溶液中相同,电离平衡常数越大,能电离出更多,<,故答案为<。
【小问3详解】
Ka越小,即酸越弱,则Kh越大,即结合的能力越大,所以相同浓度的结合的能力由强到弱的顺序为,故答案为。
【小问4详解】
由,所以,将溶液加水稀释,降低,所以变大,故答案为变大。
【小问5详解】
次氯酸钠溶液中通入少量二氧化碳,生成次氯酸和碳酸氢根,离子方程式为,故答案为。
25. 酸碱中和滴定是一种重要的实验方法。
I.某学生用溶液测定某未知浓度的盐酸溶液;其操作可分解为如下几步:
A.用蒸馏水洗净滴定管
B.用待测定的溶液润洗酸式滴定管
C.用酸式滴定管取稀盐酸,注入锥形瓶中,加入酚酞
D.另取锥形瓶,再重复操作2~3次
E.检查滴定管是否漏水
F.取下碱式滴定管用标准溶液润洗后,将标准液注入碱式滴定管“0”刻度以上处,再把碱式滴定管固定好,调节液面至“0”刻度或“0”刻度以下
G.把锥形瓶放在滴定管下面,瓶下垫一张白纸,边滴边摇动锥形瓶直至滴定终点,记下滴定管液面所在刻度
完成以下填空:
(1)滴定时正确操作的顺序是用序号字母填写:________,___→__→F→__→__→__→D。
(2)在中和滴定实验中,下列仪器只需用蒸馏水洗净,不能用待盛放液体润流的是____。
A. 酸式滴定管B. 碱式滴定管C. 移液管D. 锥形瓶
(3)若某次滴定前、滴定后盛放溶液在滴定管中的液面位置如图。则此次滴定实验消耗溶液的体积为_____mL。
(4)本次实验数据记录表:
从表中可以看出,第1次滴定记录的溶液体积明显多于后两次溶液的体积,则可能的原因是______。
A. 滴定前滴定管尖嘴有气泡,滴定结束无气泡B. 锥形瓶用水洗涤
C. 标准液保存时间过长,有部分变质D. 滴定结束时,俯视读数
Ⅱ.氧化还原滴定实验与酸碱中和滴定类似(用已知浓度的氧化剂溶液滴定未知浓度的还原剂溶液或反之)。测血钙的含量时,进行如下实验:
①可将1mL血液用蒸馏水稀释后,向其中加入足量草酸铵晶体,反应生成沉淀,将沉淀用稀硫酸处理得溶液。
②将①得到的溶液,再用酸性溶液滴定。
③终点时用去的溶液。
(5)写出用滴定的离子方程式_______。
(6)判断滴定终点的方法是_______。
(7)计算:血液中含钙离子的浓度为_____。
【答案】(1)EAFBCGD (2)D
(3)22.00 (4)AC
(5)
(6)滴入最后一滴酸性KMnO4溶液后溶液由无色变为浅紫色,且半分钟内不褪色
(7)2.5×10−3
【解析】
【小问1详解】
中和滴定按照检漏、洗涤、润洗、装液、取待测液并加指示剂、滴定等顺序操作,则正确的顺序为:E→A→F→B→C→G→D,故答案为EAFBCGD。
【小问2详解】
A.中和滴定时,若酸式滴定管只用蒸馏水洗净不用待盛放液体润洗,则会导致将所盛放的液体浓度稀释,故A不符合题意;
B.中和滴定时,若碱式滴定管只用蒸馏水洗净不用待盛放液体润洗,则会导致将所盛放的液体浓度稀释,故B不符合题意;
C.移液管用来量取待测液,若只用蒸馏水洗净不用待盛放液体润洗,导致量取的待测液稀释,浓度偏低,故C不符合题意;
D.锥形瓶盛放的为待测液,加水不影响锥形瓶中待测液含有的氢离子或者氢氧根离子的总的物质的量,对实验不会产生影响,故D符合题意;
故答案选D;
【小问3详解】
滴定前为0.80 mL,滴定后为22.80 mL,则此次滴定实验消耗溶液的体积为22.00mL,故答案为22.00。
【小问4详解】
A.滴定前有气泡,滴定后消失,则所读标准液量偏大,故A符合题意;
B.锥形瓶盛放的为待测液,加水不影响锥形瓶中待测液含有的氢离子或者氢氧根离子的总的物质的量,对实验不会产生影响,故B不符合题意;
C.标准液保存时间过长,有部分变质,导致消耗标准液偏大,故C符合题意;
D.达到滴定终点时,俯视读数,导致消耗标准液偏小,故D不符合题意;
故答案选AC。
【小问5详解】
高锰酸钾具有强氧化性,在硫酸条件下将H2C2O4氧化为CO2,自身被还原为MnSO4,反应方程式为,离子方程式为,
故答案为。
【小问6详解】
高锰酸钾溶液本身有颜色,为紫色,在开始滴入草酸中时被还原,颜色消失,当达到滴定终点时,加入最后一滴高锰酸钾溶液颜色不褪去,溶液由无色变为浅紫色,且半分钟内不褪色,故答案为当滴入最后一滴酸性KMnO4溶液后溶液由无色变为浅紫色,且半分钟内不褪色。
小问7详解】
Ⅲ、由CaC2O4+H2SO4═CaSO4+H2C2O4、可以得出关系式:5Ca2+~2KMnO4,所以n(Ca2+)=2.5n(KMnO4),所以1 mL该血液中含钙的物质的量为:1.0×10−4ml/L×0.01L×2.5=2.5×10−6ml,所以血液中含钙离子的浓度为,故答案为2.5×10−3。
26. 研发二氧化碳利用技术、降低空气中二氧化碳含量一直是化学研究热点。
(1)减少碳排放的方法有很多,转化成有机化合物可有效实现碳循环,如下反应:
a.
b.
c.
上述反应中原子利用率最高的是______(填编号)。
(2)工业上用来生产燃料甲醇。某温度下,在容积为5L的密闭容器中,充入和在一定条件下发生反应生成,测得和的物质的量(n)随时间变化如图所示
①0~2分钟,该反应中氢气的平均速率为______。
②该温度下,此反应的平衡常数______ (保留一位小数)。
③保持温度和体积不变,向上述平衡体系中再同时充入和,平衡将______(填“正向”“逆向”或“不”)移动,理由是______。
④在恒温恒容条件下,能说明该反应已达平衡状态的是______。
A.体积分数保持不变 B.容器中浓度与浓度之比为1:1
C.容器中气体压强保持不变 D.混合气体的密度保持不变
(3)二氧化碳也可用于尿素的制备: 一定条件下,向某恒容密闭容器中充入和时达到平衡,测得容器中尿素的物质的量为,内尿素的物质的量随时间的变化趋势如图所示。若反应时间达到时,迅速将体系升温(仅发生上述反应),请在图中画出内容器中尿素的物质的量随时间的变化趋势曲线并说明画此图像的依据:______。
【答案】(1)b (2) ①. 0.6ml·L-1·min-1 ②. 8.3 ③. 不 ④. 保持温度和体积不变,向上述平衡体系中同时充入1.5mlH2O和0.5mlCO2,此时CO2、H2、CH3OH和H2O的浓度分别为0.3ml/L、0.6ml/L、0.6ml/L、0.9ml/L,此时,故平衡不移动 ⑤. AC
(3),理由为:当反应时间达到2min时,迅速将体系升温,该反应正向放热,升高温度,平衡逆向移动则达到平衡时,且反应在6min前达到平衡。
【解析】
【小问1详解】
,由反应可知,abc原子利用率分别为、、,则上述反应中原子利用率最高的是b;
【小问2详解】
①二氧化碳与氢气反应生成甲醇的化学方程式为CO2+3H2=CH3OH+H2O,2min时消耗CO2为4ml-2ml=2ml,则消耗氢气6ml,0-2min氢气的平均速率为:6ml÷5L÷2min=0.6ml·L-1·min-1;
②此温度下,8min时反应达到平衡,根据图示可知平衡时二氧化碳的物质的量为1ml,则二氧化碳、氢气、甲醇、水的物质的量变化为3ml、9ml、3ml、3ml,则有
,此时CO2、H2、CH3OH和H2O的浓度分别为0.2ml/L、0.6ml/L、0.6ml/L、0.6ml/L,化学平衡常数K=。
③保持温度和体积不变,向上述平衡体系中同时充入1.5mlH2O和0.5mlCO2,此时CO2、H2、CH3OH和H2O浓度分别为0.3ml/L、0.6ml/L、0.6ml/L、0.9ml/L,此时,故平衡不移动。
④A.体积分数保持不变 ,各组分含量不再变化,达到平衡态;
B.容器中浓度与浓度之比为1:1,不能判断各组分含量,不能判断平衡态;
C.反应正向体积减小,恒容容器中气体压强保持不变,则各组分含量不再变化,达到平衡态;
D.恒容容器中,都是气体参加反应,密度是个定值,混合气体的密度保持不变,不能判断达到平衡态;
【小问3详解】实验内容
实验目的
A
将的KI溶液和的溶液等体积混合,充分反应后,取少许混合液滴加溶液
验证与的反应有一定限度
B
等体积的HX和HY两种酸分别与足量的铁反应,用排水法收集气体,发现HX放出的氢气多且反应速率快
证明酸性是HX比HY强
C
相同条件下,向一支试管中加入和,向另一支试管中加入和溶液,观察并比较实验现象
探究对分解速率的影响
D
向2支盛有不同浓度溶液的试管中,同时加入溶液,观察并比较实验现象
探究浓度对反应速率的影响
甲
乙
丙
丁
0.01
0.02
0.01
0.02
0.01
0.01
0.01
0.01
0
0
0.02
0.02
化学式
电离平衡常数
,
滴定次数
盐酸体积(mL)
溶液体积读数(mL)
滴定前
滴定后
1
20.00
0.00
18.10
2
20.00
0.00
15.98
3
20.00
0.00
16.02
浙江省杭州第二中学2023-2024学年高二上学期期中考试化学试题(Word版附解析): 这是一份浙江省杭州第二中学2023-2024学年高二上学期期中考试化学试题(Word版附解析),共24页。试卷主要包含了选择题,非选择题等内容,欢迎下载使用。
浙江省杭州市四校2023-2024学年高二上学期10月联考化学试题(Word版附解析): 这是一份浙江省杭州市四校2023-2024学年高二上学期10月联考化学试题(Word版附解析),共21页。试卷主要包含了 已知等内容,欢迎下载使用。
浙江省杭州市北斗联盟2023-2024学年高二上学期期中联考化学试题 Word版含解析: 这是一份浙江省杭州市北斗联盟2023-2024学年高二上学期期中联考化学试题 Word版含解析,文件包含浙江省杭州市北斗联盟2023-2024学年高二上学期期中联考化学试题Word版含解析docx、浙江省杭州市北斗联盟2023-2024学年高二上学期期中联考化学试题Word版无答案docx等2份试卷配套教学资源,其中试卷共35页, 欢迎下载使用。

