苏科版八年级下册第七章 从粒子到宇宙探索更小的微粒优秀学案设计
展开目标导航
1、知道分子不是微观的最小微粒,分子是由原子组成的;
2、知道原子也不是组成物质的最小单元,原子还是可以由更小的微粒组成;
3、初步了解人类探索太阳系及认识宇宙的艰辛历程,并认识到人类对宇宙的探索将不断深入;
4、知道宇宙是一个有层次的天体结构系统,地球是太阳系中普通的一员,而太阳又是银河系数以千亿颗恒星中的一个。
知识精讲
知识点01 更小的微粒
1.物质的构成:物质是由分子构成的,分子是由原子构成的。
2.卢瑟福的原子核式结构模型:
(1)原子是由带正电的原子核和带负电的电子构成的,且正负电荷数量相等;
(2)原子核位于原子的中心,电子受原子核吸引,绕核做高速运动。
3.原子核的构成:
(1)由带正电的质子和不带电的中子构成。质子和中子被称为核子。
(2)20世纪60年代,科学家提出质子和中子都是由被称为夸克的更小微粒构成。
【微点拨】
1.原子结合成许多物质的分子,如:两个氢原子组成一个氢气分子,一个氧原子和两个氢原子组成一个水分子。有些物质的分子是由单个原子构成的,例如氦分子就是一种单原子分子。
2.原子的质量几乎集中在原子核里。原子直径的数量级为10-10m,原子核直径的数量级为10-15—10-14m。
3.物质的微观结构:
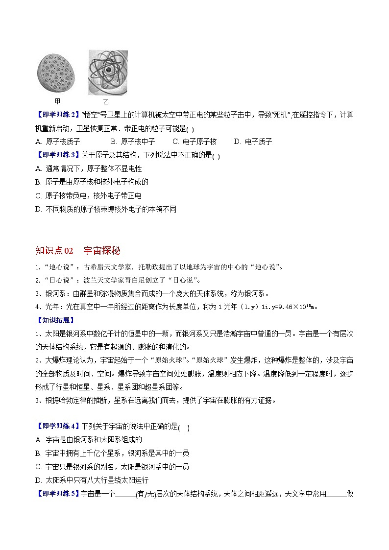
【即学即练1】能保持物质化学性质不变的最小微粒是______;英国科学家汤姆生发现了电子,从而说明原子是可分的,科学家对原子的结构进行猜想和实验,并提出了多种模型。在如图所示的两种模型中,卢瑟福提出的原子模型是______(选填“甲”或“乙”)。
【答案】分子 ;乙
【解析】解:能保持物质化学性质不变的最小微粒是分子;
卢瑟福提出了原子的核式结构模型,他认为:原子由处于原子中心的原子核与核外电子组成,原子核由带正电的质子和不带电的中子组成。如图乙所示。
故答案为:分子;乙。
【即学即练2】“悟空”号卫星上的计算机被太空中带正电的某些粒子击中,导致“死机”.在遥控指令下,计算机重新启动,卫星恢复正常.带正电的粒子可能是( )
A. 原子核质子B. 原子核中子C. 电子原子核D. 电子质子
【答案】A
【解析】解:
原子是由带正电的原子核和带负电的核外电子组成;原子核又是由带正电的质子和不带电的中子构成的。
因此,选项中带正电的粒子是原子核、质子;带负电的粒子是电子;不带电的粒子是中子;
由题知,该计算机被太空中带正电的某些粒子击中,所以带正电的粒子可能是原子核、质子;故只有A正确。
故选:A。
【即学即练3】关于原子及其结构,下列说法中不正确的是( )
A. 通常情况下,原子整体不显电性
B. 原子是由原子核和核外电子构成的
C. 原子核带负电,核外电子带正电
D. 不同物质的原子核束缚核外电子的本领不同
【答案】C
【解析】解:ABC、原子是由原子核与核外电子组成的。其中原子核带正电,核外电子带负电,它们俩带的电荷可以完全抵消,从而使原子呈中性,即不显示电性。故AB正确,C不正确;
D、不同物质的原子核束缚电子的本领不同。两个物体互相摩擦时,哪个物体的原子核束缚电子的本领弱,它的一些电子就会转移到另一个物体上。失去电子的物体因缺少电子而带正电,得到电子的物体因为有了多余电子而带等量的负电。故D正确。
故选:C。
知识点02 宇宙探秘
1.“地心说”:古希腊天文学家,托勒玫提出了以地球为宇宙的中心的“地心说”。
2.“日心说”:波兰天文学家哥白尼创立了“日心说”。
3、银河系:由群星和弥漫物质集合而成的一个庞大的天体系统,称为银河系。
4、光年:光在真空中一年所经过的距离作为长度单位,称为1光年(l.y)1i.y=9.46×1015m。
【知识拓展】
1、太阳是银河系中数亿千计的恒星中的一颗,而银河系又只是浩瀚宇宙中普通的一员。宇宙是一个有层次的天体结构系统,它是有起源的、膨胀的和演化的。
2、大爆炸理论认为,宇宙起始于一个“原始火球”。“原始火球”发生爆炸,这种爆炸是整体的,涉及宇宙的全部物质及时间、空间。爆炸导致宇宙空间处处膨胀,温度则相应下降。温度降低到一定程度时,逐步形成了行星和恒星、星系、星系团和超星系团等。
3、根据哈勃定律的推断,星系在远离我们而去,提供了宇宙在膨胀的有力证据。
【即学即练4】下列关于宇宙的说法中正确的是( )
A. 宇宙是由银河系和太阳系组成的
B. 宇宙中拥有上千亿个星系,银河系是其中的一员
C. 宇宙只是银河系的别名,太阳是银河系中的一员
D. 太阳系中只有八大行星绕太阳运行
【答案】B
【解析】略
【即学即练5】宇宙是一个______(有/无)层次的天体结构系统,天体之间相距遥远,天文学中常用______做长度单位;截至2021年1月3日6时,中国首次火星探测任务天问一号火星探测器已经在轨飞行约163天,飞行里程突破4亿千米,火星是太阳系中的一颗______(恒/行/卫)星。
【答案】有 光年 行
【解析】解:宇宙是一个有层次的天体结构系统,它在不断地膨胀;
光年是光在一年内通过的路程,天体之间相距遥远,天文学中常用光年做长度单位;
太阳是银河系中的一颗普通恒星,火星是太阳系中的一颗行星。
故答案为:有;光年;行。
【即学即练6】为了形象地说明宇宙扩张学说,可用一个黏有小金属粒的气球做演示实验,该实验将黏有小金属粒的气球看成宇宙, 看成是宇宙中的天体,气球膨胀时,任一小金属粒周围的其他小金属粒都在离它远去,这里主要运用的一种思维方法是 。(填“等效法”“类比法”或“转换法”)
【答案】小金属粒 类比法
【解析】将一个黏有小金属粒的气球看成宇宙,金属粒看成是宇宙中的天体,气球膨胀时,任一小金属粒都在离它远去,这里主要运用的一种思维方法是类比法
分层提分
题组A 基础过关练
1、自从汤姆逊发现了电子,人们开始研究原子内部结构。科学家提出了许多原子结构的模型,在二十世纪上半叶,最为大家接受的原子结构与下列哪个图形最相似( )
A. 西红柿B. 西瓜
C. 面包D. 太阳系
【答案】D
【解析】解:原子核处于原子的中心,就像太阳系中的太阳;而绕核做圆周运动的电子就像太阳系当中绕太阳运动的行星。
故选:D。
2、若把原子、原子核、电子看成球体,按尺度从小到大的排序正确的是( )
A. 原子 原子核 电子B. 电子 原子核 原子
C. 原子 核原子 电子D. 原子 电子 原子核
【答案】B
【解析】
由题意可知,原子半径的数量级为10-10m,原子核半径的数量级为10-15m,电子半径的数量级小于10-9nm=10-18m,则原子的半径大于原子核的半径,原子核的半径大于电子的半径,所以从大小到小的排列是原子、原子核、电子,故B正确、ACD错误。
故选B。
3、如图,粒子a由粒子b、c构成,各粒子的带电情况如下表,则b是( )
A. 质子
B. 原子
C. 电子
D. 原子核
【答案】A
【解析】解:根据原子结构的相关知识可知,原子是由原子核和带负电的核外电子构成的,原子核又是由带正电的质子和不带电的中子构成的,所以a是原子核,b是质子,c是中子,故A正确。
故选:A。
4、原子核由哪些粒子组成( )
A. 质子和电子B. 中子和电子
C. 质子和中子D. 质子、中子和电子
【答案】C
【解析】解:A、电子与原子核组成了原子,原子核由质子和中子组成不含电子;故A错误。
B、电子与原子核组成了原子,原子核由质子和中子组成,不含电子;故B错误。
C、原子核由质子和中子组成;故C正确。
D、质子、种子和电子共同组成了原子,而不是原子核;故D错误。
故选:C。
5、在人类对世界的探索和认识中,伽利略利用自制的望远镜进行了大量天文观测,支持了哥白尼的( )
A. 日心说B. 地心说C. 星云说D. 大爆炸说
【答案】A
【解析】
经典力学和实验物理学的先驱伽利略率先用望远镜观察天空,由此得到的关于天体运行的结果支持了哥白尼的日心说。故A正确,BCD错误。
故选A。
6、下列说法正确的是( )
A. “光年”是时间单位
B. 两个物体相互摩擦时,得到电子的物体带正电
C. 太阳是宇宙的中心
D. 在原子、中子和原子核中,尺度最小的是中子
【答案】D
【解析】解:A、光年是光在真空中传播一年的距离,是长度单位,故A错误;
B、两个物体相互摩擦时,失去电子的物体带正电,得到电子的物体带负电,故B错误;
C、太阳是太阳系的中心,太阳系是银河系的一员,银河系又是宇宙中的一个星系,太阳不是宇宙的中心,故C错误;
D、原子由原子核与核外电子组成,因此原子核小于原子;原子核由质子与中子组成,因此中子小于原子核,故在原子、中子和原子核中尺度最小的是中子,故D正确。
故选:D。
7、观察“从粒子到宇宙”中的五幅图,将下列表述填写完整.
图甲红墨水在水中散开,这是________ 现象;
图乙将两个表面光滑的铅块相互紧压会粘在一起,这个现象证实了分子间存在________ ;
图丙是发现_______ 的汤姆生;
图丁为__________ 建立的原子核式结构模型;
图戊将塑料绳的一端扎紧,尽可能将其撕成更多的细丝,用干燥的手从上向下捋几下,细丝张开,是因为细丝与手摩擦后带上_____ 种电荷而相互排斥.
【答案】扩散;引力;电子;卢瑟福;同。
【解析】
(1)红墨水在水中的散开是因为分子在不停地做无规则运动,属于扩散现象;
(2)图乙两个铅块磨光后,压在一起就会粘住,这个现象证实了分子间存在相互作用的引力;
(3)汤姆生发现了原子中存在一种带负电荷的粒子,这种粒子就是电子;
(4)卢瑟福根据α粒子散射实验提出了原子的核式结构模型,他认为:原子的全部正电荷与几乎全部质量都集中在原子核上,带负电的电子绕原子核运动,类似于行星绕日的运动;
(5)将塑料绳一端扎紧,另一端尽可能撕成更多的细丝;用手从上向下捋几次,观察到细丝蓬散开来,是因为细丝与手摩擦后带上同种电荷而相互排斥。
故答案为:扩散;引力;电子;卢瑟福;同。
8、2018年3月,现代最伟大的物理学家霍金逝世,引发全球悼念、他证明了宇宙起源于“大爆炸”,说明宇宙是一个______ (有/无)起源的天体结构系统,天体之间相距遥远,天文学中常用______ 做长度单位;宇宙也是有层次的,地球是太阳系中的一颗______ (恒/行/卫)星。
【答案】有;光年;行
【解析】解:
(1)宇宙是由物质组成的,宇宙中有很多的星系,星系中又有很多星体,根据宇宙起源于“大爆炸”,可知宇宙是一个有起源的天体结构系统;
(2)光年是光在一年内通过的路程,天体之间相距遥远,天文学中常用光年做长度单位;
(3)太阳是银河系中的一颗普通恒星,地球是太阳系中的一颗行星。
故答案为:有;光年;行。
9、被甲材料摩擦过的乙棒与被毛皮摩擦过的橡胶棒相互排斥,则乙棒带________电荷(选填“正”或“负”),是因为乙棒在摩擦过程中________电子(选填“得到”或“失去”)。
【答案】负 得到
【解析】
橡胶棒和毛皮摩擦过程中,橡胶棒得到电子带负电荷,毛皮失去电子带正电荷;乙棒与橡胶棒相互排斥,说明乙棒带负电,是因为乙棒在摩擦过程中得到电子造成的。
故答案为:负;得到。
10、如图所示,当黏有小金属粒的气球膨胀时,任一小金属粒周围的其他金属粒子都在相互_ (远离/靠近),这个实验可模拟 (分子的运动/宇宙的膨胀).
【答案】远离 宇宙的膨胀
【解析】
为了形象地说明宇宙大爆炸,课本上将一个黏有小金属粒的气球看着宇宙,金属粒看成是宇宙中的天体,气球膨胀时,任一小金属粒都在离它远去,这里运用的是主要一种思维方法类比法。
故答案为:远离;宇宙的膨胀。
题组B 能力提升练
11、关于物体带电的实质,下列说法正确的是( )
A. 一个物体带正电,是因为它有多余的原子核
B. 一个物体带负电,是因为缺少质子
C. 一个物体带正电,是因为它缺少电子
D. 一个物体不带电,是因为它既没有原子核也没有电子
【答案】C
【解析】 一个物体带正电,是因为缺少电子,一个物体带负电,是因为有多余的电子;既没有缺少,也没有多余的电子,就不带电.
12、分子和原子的主要区别是( )
A. 分子可分,原子不可分
B. 分子可以构成物质,原子不能构成物质
C. 在化学变化中分子可以再分,而原子不可以再分
D. 分子大,原子小
【答案】C
【解析】略
13、与丝绸摩擦过的玻璃棒带正电荷,这是因为摩擦使得( )
A. 电子从玻璃棒转移到丝绸B. 中子从玻璃棒转移到丝绸
C. 电子从丝绸转移到玻璃棒D. 质子从丝绸转移到玻璃棒
【答案】A
【解析】
摩擦起电的实质是电子的转移,用绸子摩擦过的玻璃棒带正电,是因为摩擦过程中玻璃棒失去了电子,即电子从玻璃棒转移到丝绸。
故选A。
14、“好奇号”火星车(如图所示)成功登陆火星标志着人类探索火星的征程取得了重大进展。研究表明,太空中的某种带电粒子会对探测器的计算机系统产生影响,从而导致程序出错..下列粒子中因不带电可以排除的是( )
A. 原子核B. 电子C. 质子D. 中子
【答案】D
【解析】
原子由原子核和核外电子组成,原子核由质子和中子组成,质子带正电,中子不带电,核外电子带负电。
中子不带电,所以不会对探测器的计算机系统产生影响,故D正确,ABC错误。
故选D。
15、在某原子结构模型示意图中,a、b、c是构成该原子的三种不同粒子,能得出的结论是( )
A. a和c数量不相等
B. b决定原子种类
C. 质量集中在c上
D. a和c之间存在吸引的力
【答案】D
【解析】解:原子是由带正电的原子核和核外电子构成,电子带负电绕原子核转动,原子核是由带正电的质子和不带电的中子构成;
A、在原子,带正电的质子c和与带负电的核外电子a的数目一定相同,对外不显电性,故A正错误;
B、质子数c决定元素的种类,故B错误;
C、原子的质量主要集中在原子核上,集中在b和c上,故C错误。
D、带正电的质子c和与带负电的核外电子a之间由于带异种电荷而存在吸引的力,故D正确。
故选:D。
16、下列说法正确的是( )
A. 纳米是长度单位B. 光年是时间单位
C. 可以用光年描述物质的微观世界D. 通常用纳米来描述星系的距离
【答案】A
【解析】略
17、关于粒子和宇宙,下列认识正确的是
A.地球是宇宙的中心 B.电子的发现说明原子是可分的
C.质子带正电荷,中子带负电荷 D.在电子、质子和原子中,尺度最小的是质子
【答案】B
【解析】
A.宇宙有层次之分,但是无限大的,是由无数天体组成,没有所谓的中心,太阳是宇宙中的一颗恒星,而地球只不过是太阳的一颗行星,故A错误;
B.原子由原子核与核外电子组成,原子核由质子与中子组成,电子的发现说明原子是可再分的,故B正确;
C.质子带正电荷,中子不带电,故C错误;
D.原子核和电子构成原子,原子核由质子与中子组成,在电子、质子和原子中,尺度最小的是电子,故D错误。
故选B。
18、在探究摩擦起电的实验中:
(1)用毛皮摩擦过的橡胶棒能吸引纸屑,是因为橡胶棒带上了电荷从而 。进一步实验发现,此时橡胶棒带的是负电,根据你所学习的原子结构的知识,橡胶棒带负电是因为 (选填“得到”“失去”或“创造”)了电子。
(2)根据你的分析,毛皮摩擦过橡胶棒后,毛皮 (选填“一定不”“一定”或“可能”)带电。
(3)实验证明自然界存在 种电荷,与丝绸摩擦过的玻璃棒所带电荷相同的电荷为 电荷。
【答案】吸引轻小的物体 得到 一定 两 正
【解析】略
19、原子结构和太阳系相似,如图所示分别为太阳系和原子结构模型,请你指出两者之间一个相似点和一个不同点:
相似点: ;
不同点: 。
【答案】行星或电子都围绕一个中心旋转
行星运动是宏观物体的机械运动,电子运动是微观世界的运动
【解析】在太阳系中,行星围绕着太阳运动,属于宏观物体的机械运动;在原子中,电子围绕着原子核高速运动,属于微观世界的运动。
题组C 培优拔尖练
20、下列微粒按从大到小的顺序排列正确的是
A. 原子、原子核、质子、电子B. 分子、电子、质子、原子
C. 原子核、电子、质子、分子D. 分子、原子、电子、原子核
【答案】A
【解析】
根据物质的微观结构,物体是由分子构成的,分子是由原子构成的,原子由原子核和电子组成,原子核是由质子和中子构成的,故分子是最大的,接着是原子核、质子,最小的是电子。
故选A。
21、关于粒子和宇宙的认识,正确的是( )
A. 原子、电子、质子中,尺度最小的是电子
B. 光年是时间的单位
C. 质子、中子和电子就像行星绕太阳运动一样在绕原子核运动
D. 在探索比分子更小的微观粒子的历程中,人们首先发现了质子
【答案】A
【解析】
A.原子由原子核与核外电子组成,原子核由质子与中子组成,其中电子的尺度要小于质子,即原子、电子、质子中,尺度最小的是电子,故A正确;
B.光年表示光在一年中通过的距离,所以是时间单位,故B错误;
C.原子核由质子和中子组成,电子就像行星绕太阳运动一样在绕原子核运动,故C错误;
D.在探索比分子更小的微观粒子的历程中人们首先发现了电子,故D错误。
故选A。
22、人类对微观世界的认识经历了一个相当长的过程。“原子不是组成物质的最小微粒”的观点始于汤姆孙发现了( )
A. 电子B. 质子C. 中子D. 分子
【答案】A
【解析】解:
1897年汤姆生发现了电子,使人们认识到:原子是由原子核和核外电子组成的。从而确立了“原子不是组成物质的最小微粒”的观点。
故选:A。
23、20世纪初,科学家在探索物质结构的历程中取得了突破性进展。卢瑟福在α粒子散射实验的基础上,于1911年提出了原子核式结构模型。关于这个模型的说法正确的是( )
A. 原子核是由质子和电子组成的
B. 原子核带负电
C. 关于原子核结构的理论
D. 原子核几乎集中了原子的全部质量
【答案】D
【解析】
A.原子核是由质子和中子组成的,故A错误;
B.原子核里质子带正电,中子不带电,因此整个原子核带正电,故B错误;
C.核式结构说的是原子的结构理论,故C错误;
D.原子的中心叫原子核,带正电,占很小的体积,但其密度很大,几乎集中了原子的全部质量,故D正确。
故选D。
24、下列说法中正确的是( )
A. 摩擦起电没有创造电荷而是原子核的转移
B. 原子是由质子和核外电子组成的
C. 在天文学中,用“光年”作为时间单位
D. 谱线“红移”现象说明星系在逐渐远离我们
【答案】D
【解析】
A.摩擦起电的本质是电子的转移,不是原子核的转移,故A不正确;
B.原子是由原子核和核外电子组成的,故B不正确;
C.在天文学中,用“光年”作为长度单位,1光年=9.4608×1015m,故C不正确;
D.科学家用仪器观察星系发出的光,发现星系的光谱向长波方向偏移,称之为谱线红移,这一现象说明星系在远离我们而去,故D正确。
故选D。
25、“日心说”最终战胜“地心说”这个历史发展过程说明( )
①宇宙是无限的,在某些特定的时空条件下,人的认识是有限的
②人的意识具有能动性,最终能够正确地反映客观世界
③前人的认识总会被后人推翻,人不能获得正确认识
④人对世界的认识具有局限性,需要不断发展和深化
A. ①②③B. ②③④C. ①③④D. ①②④
【答案】D
【解析】略
26、1897年______ 发现了电子,进而认识到原子是由电子和______ 组成的;20世纪20年代,科学家发现星系的光谱向长波方向偏移,这一现象说明星系在______ .
【答案】汤姆逊;原子核;远离我们而去
【解析】解:(1)汤姆逊发现了电子,进而认识到原子是由电子和原子核组成的;
(2)哈勃最先发现星系的光谱向长波方向偏移,这种现象称之为谱线红移现象;说明了星系在远离我们而去,从而证实了大爆炸理论.
故答案为:汤姆逊;原子核;远离我们而去.
(1)原子是由位于原子中心的原子核及核外电子组成的;
(2)哈勃发现了谱线的红移现象,说明星系在远离我们而去.
27、地球 (1) (填是或不是)宇宙的中心,20世纪20年代科学家发现星系的光谱向长波方向偏移(谱线“红移”),这一现象说明 (2) .为 (3) 理论提供了依据。
(1)
(2)
(3)
【答案】【小题1】不是 【小题2】星系在远离我们而去 【小题3】宇宙大爆炸
【解析】
地球不是宇宙的中心,只是宇宙的一部分;哈勃最先发现星系的光谱向长波方向偏移,这种现象称之为谱线红移现象;说明了星系在远离我们而去,从而证实了宇宙大爆炸理论。
故答案为:不是。
2.地球不是宇宙的中心,只是宇宙的一部分;哈勃最先发现星系的光谱向长波方向偏移,这种现象称之为谱线红移现象;说明了星系在远离我们而去,从而证实了宇宙大爆炸理论。
故答案为:星系在远离我们而去。
3.地球不是宇宙的中心,只是宇宙的一部分;哈勃最先发现星系的光谱向长波方向偏移,这种现象称之为谱线红移现象;说明了星系在远离我们而去,从而证实了宇宙大爆炸理论。
故答案为:宇宙大爆炸。
粒子
带电情况
a
带正电
b
带正电
c
不带电
物理八年级下册3 “解剖”原子精品导学案: 这是一份物理八年级下册<a href="/wl/tb_c42673_t4/?tag_id=42" target="_blank">3 “解剖”原子精品导学案</a>,文件包含103“解剖”原子学生版八年级物理下册同步精品讲义沪粤版docx、103“解剖”原子教师版八年级物理下册同步精品讲义沪粤版docx等2份学案配套教学资源,其中学案共12页, 欢迎下载使用。
物理八年级下册4 物体受力时怎样运动优质学案设计: 这是一份物理八年级下册<a href="/wl/tb_c15875_t4/?tag_id=42" target="_blank">4 物体受力时怎样运动优质学案设计</a>,文件包含74探究物体受力时怎样运动教师版八年级物理下册同步精品讲义沪粤版doc、74探究物体受力时怎样运动学生版八年级物理下册同步精品讲义沪粤版doc等2份学案配套教学资源,其中学案共16页, 欢迎下载使用。
粤沪版八年级下册3 探究物体不受力时怎样运动精品导学案: 这是一份粤沪版八年级下册<a href="/wl/tb_c15874_t4/?tag_id=42" target="_blank">3 探究物体不受力时怎样运动精品导学案</a>,文件包含73探究物体不受力时怎样运动教师版八年级物理下册同步精品讲义沪粤版doc、73探究物体不受力时怎样运动学生版八年级物理下册同步精品讲义沪粤版doc等2份学案配套教学资源,其中学案共16页, 欢迎下载使用。

