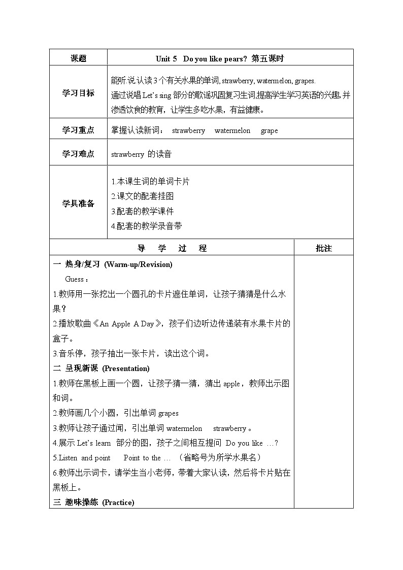
- Unit 5 Do you like pears? 第2课时 课件(含音视频素材)+教案+导学案+同步练习 课件 0 次下载
- Unit 5 Do you like pears? 第4课时 课件(含音视频素材)+教案+导学案+同步练习 课件 0 次下载
- Unit 5 Do you like pears? 第6课时 课件(含音视频素材)+教案+导学案+同步练习 课件 0 次下载
- Unit 5 Do you like pears? 单元复习 课件(含音视频素材)+知识点+测试卷(含听力 有解析) 课件 0 次下载
- Unit 6 How many? 第1课时 课件(含音视频素材)+教案+导学案+同步练习 课件 0 次下载
小学英语人教版 (PEP)三年级下册Unit 5 Do you like pears? Part B课前预习课件ppt
展开Wh is faster?
I like … I dn’t like …
Let’s learn
What fruit is it?
It’s a grape.
It’s a strawberry.
straw + berry
It’s a watermeln.
water + meln
Lk and match
What fruit d yu see?
Wh are they?
A watermeln, strawberries and grapes.
Mike and Sarah.
Listen and fill
Me, neither. 我也不喜欢。在表达否定含义的对话中,表示别人的否定陈述同样适用于自己。 例如:—I dn’t like watermelns. —Me, neither.
Language pints
Watch and repeat
I dn’t like. I dn’t like.I dn’t like __________.Me, neither. Me, neither.
Watermeln, watermeln.
Strawberry, strawberry.
Grape, grape. Grape, grape.
Me, neither.
I dn’t like …
What fruit can yu hear?
Listen and answer
D yu like grapes? They taste really gd.D yu like ranges? N, but I shuld.Apples, watermelns, Strawberries, t—I like them all. Hw abut yu?
Let’s chant
Make a dialgue
Yes, I d. They taste…
D yu like …
N, I dn’t like…
Key wrds: watermeln, strawberry, grapeKey sentences: I dn’t like watermelns. Me, neither.
小学英语人教版 (PEP)三年级下册Unit 5 Do you like pears? Part A教课内容课件ppt: 这是一份小学英语人教版 (PEP)三年级下册<a href="/yy/tb_c64796_t3/?tag_id=26" target="_blank">Unit 5 Do you like pears? Part A教课内容课件ppt</a>,文件包含Unit5第1课时课件pptx、Unit5第1课时教案doc、Unit5第1课时练习doc、Unit5第1课时导学案doc、ALetstalkmp3、Aletsplaywav、ALetsplaymp4、ALetstalkmp4、ALetstalkswf、AreYouHungry-mp4等10份课件配套教学资源,其中PPT共28页, 欢迎下载使用。
人教版 (PEP)三年级下册Unit 5 Do you like pears? Part C备课课件ppt: 这是一份人教版 (PEP)三年级下册<a href="/yy/tb_c64808_t3/?tag_id=26" target="_blank">Unit 5 Do you like pears? Part C备课课件ppt</a>,文件包含Unit5第6课时课件pptx、Unit5第6课时教案doc、Unit5第6课时练习doc、BLetscheckmp3、BLetschantswf、BStarttoreadswf、CStorytimemp4、CStorytimeswf等8份课件配套教学资源,其中PPT共30页, 欢迎下载使用。
小学英语人教版 (PEP)三年级下册Unit 5 Do you like pears? Part B课文内容课件ppt: 这是一份小学英语人教版 (PEP)三年级下册<a href="/yy/tb_c64802_t3/?tag_id=26" target="_blank">Unit 5 Do you like pears? Part B课文内容课件ppt</a>,文件包含Unit5第4课时课件pptx、Unit5第4课时教案doc、Unit5第4课时练习doc、Unit5第4课时导学案doc、BLetstalkmp3、BLetstalkmp4、BLetstalkswf等7份课件配套教学资源,其中PPT共27页, 欢迎下载使用。

