所属成套资源:2024年中考物理一轮复习讲义+课件+练习(全国通用)
2024年中考物理一轮复习 专题03 透镜及其应用(4考点+9考向)(讲义) (全国通用)
展开这是一份2024年中考物理一轮复习 专题03 透镜及其应用(4考点+9考向)(讲义) (全国通用),文件包含专题03透镜及其应用讲义原卷版docx、专题03透镜及其应用讲义解析版docx等2份试卷配套教学资源,其中试卷共55页, 欢迎下载使用。
\l "_Tc1972" 考点一 透镜 PAGEREF _Tc1972 \h 4
夯基·必备基础知识梳理 \l "_Tc19265" PAGEREF _Tc19265 \h 4
提升·必考题型归纳 \l "_Tc14191" PAGEREF _Tc14191 \h 7
\l "_Tc13199" 考向01 透镜与透镜对光的作用 PAGEREF _Tc13199 \h 7
\l "_Tc3493" 考向02 利用透镜三条特殊光线作图 PAGEREF _Tc3493 \h 8
\l "_Tc8887" 考点二 生活中的透镜 PAGEREF _Tc8887 \h 9
夯基·必备基础知识梳理 \l "_Tc3443" PAGEREF _Tc3443 \h 9
提升·必考题型归纳 \l "_Tc21397" PAGEREF _Tc21397 \h 12
\l "_Tc8605" 考向01 照相机、投影仪、放大镜 PAGEREF _Tc8605 \h 12
\l "_Tc31725" 考向02 实像和虚像 PAGEREF _Tc31725 \h 14
\l "_Tc28343" 考点三 凸透镜成像的规律 PAGEREF _Tc28343 \h 15
夯基·必备基础知识梳理 \l "_Tc25687" PAGEREF _Tc25687 \h 15
提升·必考题型归纳 \l "_Tc24555" PAGEREF _Tc24555 \h 18
\l "_Tc17541" 考向01 凸透镜成像规律及其应用 PAGEREF _Tc17541 \h 18
\l "_Tc2726" 考向02 探究凸透镜成像规律 PAGEREF _Tc2726 \h 21
\l "_Tc11941" 考点四 眼睛和眼镜 PAGEREF _Tc11941 \h 24
夯基·必备基础知识梳理 \l "_Tc10478" PAGEREF _Tc10478 \h 24
提升·必考题型归纳 \l "_Tc27828" PAGEREF _Tc27828 \h 26
\l "_Tc27097" 考向01 眼睛的构造及视物原理 PAGEREF _Tc27097 \h 26
\l "_Tc5169" 考向02 近视眼的成因与矫正 PAGEREF _Tc5169 \h 27
\l "_Tc20418" 考向03 远视眼的成因与矫正 PAGEREF _Tc20418 \h 28
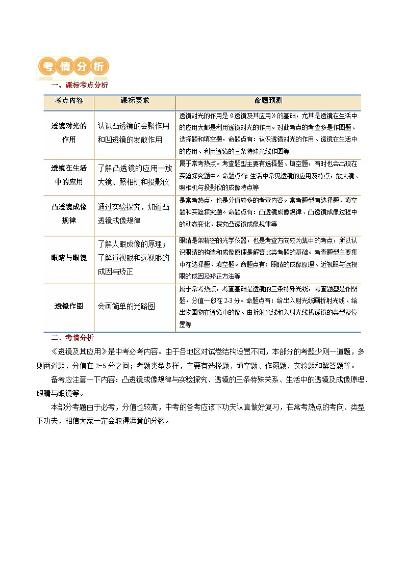
一、课标考点分析
二、考情分析
《透镜及其应用》是中考必考内容。由于各地区对试卷结构设置不同,本部分的考题少则一道题,多则两道题,分值在2-5分之间;考题类型多样,主要有选择题、填空题、作图题、实验题和解答题等。
备考应注意一下内容:凸透镜成像规律与实验探究、透镜的三条特殊关系、生活中的透镜及成像原理、眼睛与眼镜等。
本部分考题由于必考,分值也较高,中考的备考应该下功夫认真做好复习,在常考热点的考向、类型下功夫,相信大家一定会取得满意的分数。
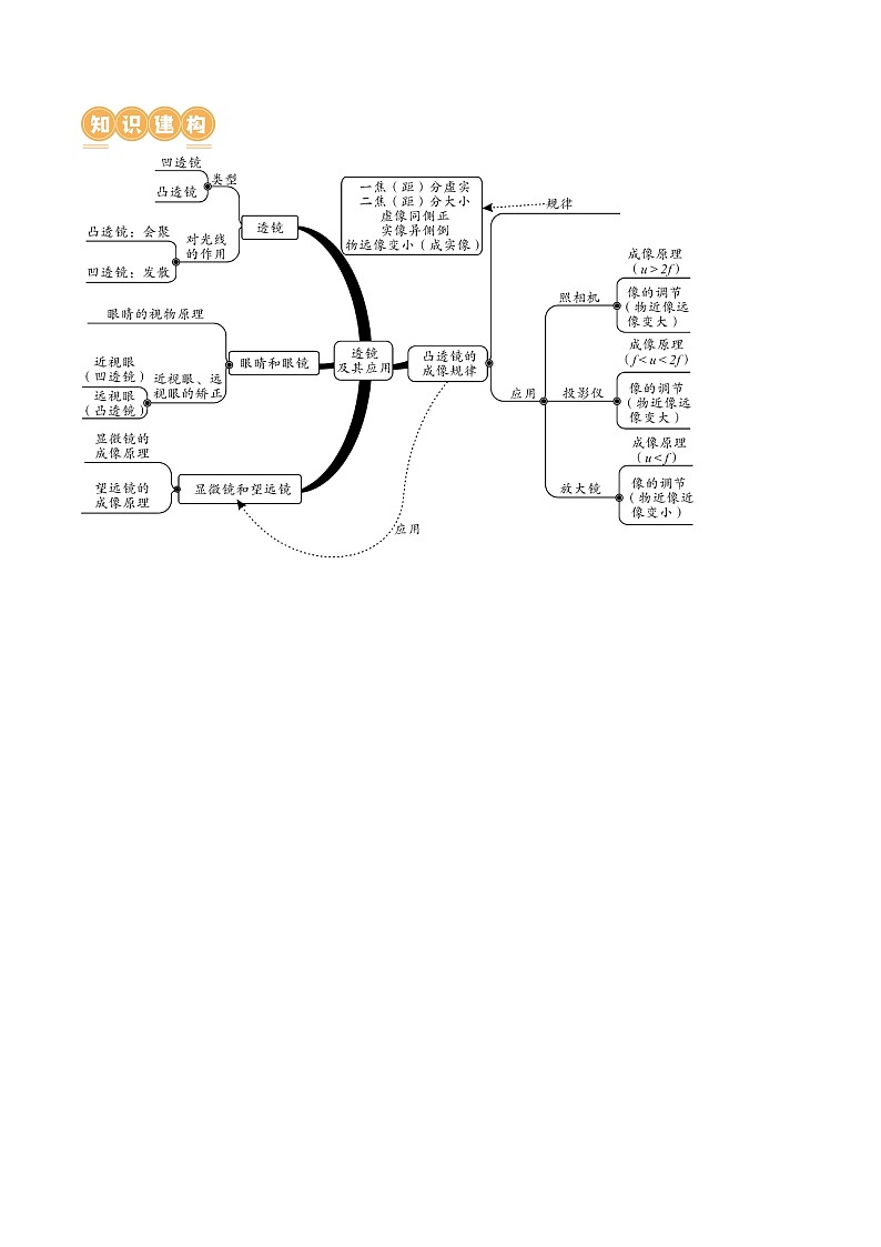
考点一 透镜
夯基·必备基础知识梳理
一、凸透镜和凹透镜
1.透镜的概念
透镜是用透明物质制成的、至少一个表面为球面一部分的光学元件。光从空气进入透镜一侧,从另一侧射出时各发生一次折射,并由此会产生会聚或发散的效果。
2.透镜的分类
3.透镜的主光轴和光心
二、透镜对光的作用
1.实验探究:探究对光的作用
(1)凸透镜对光的作用
如图所示,让平行于凸透镜主光轴的几束光射向凸透镜,观察到光通过凸透镜后会聚于主光轴上的一点。
实验图 示意图
(2)凹透镜对光的作用
如图所示,让平行于凹透镜主光轴的几束光射向凹透镜,观察到光通过凹透镜后会偏离主光轴散开,但其反向延长线交于主光轴上的一点。
实验图 示意图
【探究归纳】凸透镜对光有会聚作用,凹透镜对光有发散作用。因此,凸透镜又叫会聚透镜,凹透镜又叫发散透镜。
2.对“会聚作用”和“发散作用”的理解
(1)凸透镜对光有会聚作用,指的是折射光的方向比入射光的方向更靠近主光轴,即通过凸透镜的光将主光轴方向偏折,如图所示。
(2)凹透镜对光有发散作用,指的是折射光的方向比入射光的方向更偏离主光轴,即通过凹透镜的光将向远离主光轴方向偏折,如图所示。
会聚作用≠光一定会聚,发散作用≠光一定发散
(1)会聚作用是指能使光汇拢,但汇拢后的光不一定会变成会聚光。如图甲所示,凸透镜使通过它的一束光发散程度变小了,但该光束依然发散。
(2)发散作用是指能使光发散,但发散后的光并不一定是发散光。如图乙所示,凹透镜对通过它的一束会聚光有发散作用,但光经过凹透镜后依然是会聚光,还能会聚于一点。
3.透镜中的光路是可逆的
由于光在发生折射时是可逆的,而透镜对光的作用也是折射作用,所以透镜中的光路是可逆的。
三、焦点和焦距
1.透镜的焦点和焦距
(1)凸透镜焦距的长短与其表面的凸起程度有关,表面越凸,焦距越短;
(2)凸透镜焦距长短反映了凸透镜对光会聚作用的强弱,焦距越短,光通过凸透镜后的偏折程度越大,即凸透镜的会聚作用越强;
(3)根据光路可逆,若把点光源放在凸透镜的焦点上,射向凸透镜的光经凸透镜折射后会变成平行光,因此可利用凸透镜获得平行光。
2.粗测凸透镜焦距的方法
如图所示,让凸透镜(放大镜)正对着太阳光,再拿一张白纸放在它的另一端,调整放大镜与白纸的距离,直到纸上的光斑最小、最亮(这个点就是凸透镜的焦点)。测出这个光斑达到凸透镜光心的距离,即该凸透镜的焦距。这种测凸透镜焦距的方法称为平行光聚焦法。
四、透镜的三条特殊(主要)光线
三条特殊光线是指:通过光心的光线、平行于主光轴的光线、经过焦点(对凹透镜来说应该是射向另一侧焦点)的光线。这三条光线经凸透镜和凹透镜折射后的情况见下表:
提升·必考题型归纳
考向01 透镜与透镜对光的作用
(1)判断透镜类型的方法
根据透镜的表面是凸还是凹来判断透镜的类型并不可靠,要通过比较透镜中间与边缘的厚度来确定透镜的类型,因为有的透镜可能是一面图一面凹。
(2)根据透镜对光的作用判断:折射光线相对于入射光线会聚了,则经过的透镜是凸透镜;折射光线相对于入射光线发散了,则经过的透镜是凹透镜。
(3)平行光聚焦法粗侧凸透镜的焦距:太阳光近似为平行光,让凸透镜正对太阳光时,太阳光垂直于透镜入射,此时入射光线平行于主光轴,当光斑最小最亮时,该点即为凸透镜的焦点。如果不正对太阳光,最小光斑并不在主光轴上,此时的光斑不在焦点上,所以测出的距离也不是焦距。
【例1】(2023·鄂州)如图所示,透过手表表盘上光滑透明凸起部分,能清楚地读出日期信息,光滑透明凸起部分相当于________,观看到的是日期数字________(选填写“实”或“虚”)像。手表的背面打磨得非常光滑,能清晰地照出小明像,此像的大小与小明本人相比________(选填“变大”、“变小”或“不变”)。
【答案】①凸透镜;②虚;③不变。
【解析】[1][2]透明凸起的部分中间比边缘厚是凸透镜,其作用相当于一个放大镜,手表数字在凸透镜的一倍焦距以内,则成正立、放大的虚像。
[3]手表的背面打磨得非常光滑,相当于平面镜,能清晰地照出小明像,由平面镜成像的特点可知,所成的像与小明本人大小相同。
【变式1-1】(2023·恩施)幻灯机的镜头相当于一个( )。
A. 凸镜 B. 凹透镜 C. 凸透镜 D. 凹镜
【答案】C。
【解析】幻灯机是利用凸透镜成倒立放大的实像的原理制成的,所以它的镜头相当于一个凸透镜,故C符合题意,ABD不符合题意。
故选C。
【变式1-2】(2023·济宁)有些人的眼睛只能看清远处的物体,而不能看清近处的物体,这样的眼睛需佩戴______(选填“凸透镜”或“凹透镜”)矫正。这种透镜对光有______作用。
【答案】①凸透镜;②会聚。
【解析】[1][2]眼睛只能看清远处的物体,而不能看清近处的物体,平行光线进入眼睛,经过晶状体折射后在视网膜后面成像,当物距变大时像距减小就能看清楚,这是远视眼,需要佩戴凸透镜来矫正。因为凸透镜对光有会聚的作用,可以使光线进入晶状体后缩小折射范围,使像可以刚好成在视网膜上。
【变式1-3】(2023·重庆B)请根据画出的光线,在答图中虚线框内画出一个适当的透镜。
【解析】平行的光线经透镜折射后变得发散,因此该透镜起发散作用,为凹透镜,如下图所示:
考向02 利用透镜三条特殊光线作图
熟记透镜三条特殊光线(主要光线)经透镜折射后的传播规律,并分清凸透镜和凹透镜三条特殊光线的异同。
利用透镜的三条特殊光线作图时,一定要注意:
(1)一定要用尺规作图;(2)不要遗漏光线的箭头;(3)光线用实线,辅助线用虚线。
【例2】(2023·陕西A)如图,O为凸透镜的光心,F为凸透镜的焦点,请分别画出两条入射光线通过凸透镜后的折射光线。
【解析】平行于主光轴的光线经凸透镜折射后将过焦点,通过光心的光线经凸透镜折射后传播方向不改变,由此作出对应的折射光线如图所示:
【变式2-1】如图所示,凸透镜与凹透镜的一个焦点重合,请根据入射光线,画出相应的出射光线。
【解析】过焦点的光线,经过凸透镜折射后,折射光线要平行于主光轴;平行于主光轴的光线,经过凹透镜折射后,折射光线的反向延长线要过凹透镜的虚焦点,作图如下:
【变式2-2】(2023·遂宁)请根据图中凸透镜折射后的光线,作出凸透镜的入射光线和经平面镜反射后的光线。
【解析】经凸透镜折射后的光线过焦点,说明入射光线平行于主光轴,据此作出凸透镜的入射光线;先过平面镜的入射点垂直于镜面作出法线,再根据反射角等于入射角在法线右侧作出反射光线,如下图:
【变式2-3】AB通过凸透镜成倒立放大的实像,在图中画出凸透镜及右侧焦点位置。
【解析】连接BB',根据过凸透镜光心的光线,其传播途径不变,则确定光心为AA'与BB'的交点O,即凸透镜的位置在O点;过B点作AO的平行线交凸透镜于M点,根据平行于主光轴的光线经过凸透镜折射后过其焦点,则连接MB'交AA'于F点,F点即为凸透镜的焦点,如下图:
考点二 生活中的透镜
夯基·必备基础知识梳理
一、照相机
1.照相机的成像原理
照相机的镜头相对于一个凸透镜,胶片相对于光屏,来自物体的光经过镜头后会聚在照相机暗箱内的胶片上,形成了倒立、缩小的像。
2.照相机成像的特点
(1)物体到镜头的距离大于镜头到胶片的距离。
(2)物体离镜头越远,物体在胶片上所成的像越小,像(或胶片)的位置到镜头的距离越近,即暗箱越短。
(3)照相机成的是倒立、缩小的像,像和物体在镜头的两侧。
3.照相机拍摄景深的调节
为了使远近不同的景物在胶片上都能成清晰的像,需要调节镜头到胶片的距离。
(1)拍摄近处景物时,镜头应向前伸,即增大胶片与镜头之间的距离;
(2)拍摄远处景物时,镜头应往后缩,即减小胶片与镜头之间的距离;
(3)若想使拍摄景物的像大一些,可以减小景物与镜头之间的距离;若想使拍摄景物的像小一些,可以增大景物与镜头之间的距离。
二、投影仪
照相机是利用凸透镜来成像的,利用照相机可以得到倒立、缩小的像。投影仪也是利用凸透镜来成像的,利用投影仪能得到倒立、放大的像。
1.投影仪的成像过程
对投影仪进行光路分析可知,来自投影片上的图案上的光经镜头(凸透镜)折射后,在屏幕上形成清晰的像。
2.投影仪的成像特点
(1)投影片到镜头的距离小于镜头到屏幕的距离;
(2)图案(文字)通过投影仪在屏幕上成的像比投影片上的图案(文字)大;
(3)像和投影片在凸透镜的两侧;
(4)图案(文字)在屏幕上所成的像是倒立、放大的像;
(5)投影片离镜头越近,像到镜头间的距离越大,屏幕上所成的像越大。
3.投影仪的调节
(1)使屏幕上的像变大的方法:减小投影片与镜头之间的距离,同时增大屏幕与镜头间的距离;
(2)使屏幕上的像变小的方法:增大投影片与镜头间的距离,同时减小屏幕与镜头间的距离。
三、放大镜
1.放大镜成像
放大镜是凸透镜,是常用的光学仪器之一。放大镜能将小物体放大,如图所示。将放大镜镜头放在物体上方与眼睛之间适当位置,透过放大镜可以看到正立、放大的像。
2.放大镜成像特点
(1)物体通过放大镜所成的像是一个正立、放大的像;
(2)像和物体在凸透镜的同侧;
(3)在一定范围内,放大镜离物体越近,所成的像越小;放大镜离物体越远,所成的像越大;
(4)若物体与放大镜的距离增大到一定程度,所成的像便消失了。
3.放大镜的使用
(1)使像变大的方法:让放大镜与物体之间的距离适当增大一些;
(2)使像显小的方法:让放大镜与物体之间的距离适当减小一些。
辨析比较:
四、实像和虚像
1.凸透镜成实像的情况
实像是实际光线会聚而成的,能成在光屏上。此时物像分别位于凸透镜的两侧,且实像都是倒立的,如图所示。照相机、投影仪所成的像都是实像。
2.凸透镜成虚像的情况
虚像不是由光线实际会聚而成的,而是由折射光线的反向延长线相交而成的。凸透镜成虚像时,通过凸透镜射出的光没有会聚,只是人眼逆着折射光线的方向看过去,感到光是从虚像处发出的,故凸透镜成虚像时,物、像位于凸透镜的同侧,我们只能用眼睛看到虚像,而不能用光屏承接到虚像。
3.实像和虚像成像示例
(1)实像成像示例
小孔成像 相机成像 投影仪成像
(2)虚像成像示例
平面镜成像 光的折射成像 放大镜成像
4.实像和虚像的区别
实像
虚像
不同
实际光线会聚而成
光线的反向延长线相交而成
在像的位置能用光屏承接
在像的位置不变用光屏承接
在像的位置能使胶片感光
在像的位置不能使胶片感光
都是倒立的
都是正立的
相同
都能用眼睛看到
提升·必考题型归纳
考向01 照相机、投影仪、放大镜
(1)照相机:拍照时,摄像头相当于照相机的镜头,两者都是利用凸透镜成倒立、缩小的实像来工作的;照相机拍摄较远景物时,像比较小;拍摄较近景物时,像比较大。由此可知,远离被被拍摄景物,可以增大拍摄范围,但拍出来的景物会变小。
(2)投影仪:理解投影仪(幻灯机)的成像特点是解题的关键。投影仪(幻灯机)利用凸透镜能成倒立、放大的实像的原理工作的,因而可利用“反反得正”的方法推知幻灯片应反向放置。
(3)放大镜:在一定范围内,放大镜离物体越近,所成的像越小;离物体越远,所成的像越大。
【例1】(2023·深圳)如图,是一张大厦的照片,关于下列说法正确的是( )。
A. 照相机的镜头对光线有发散作用 B. 照相机程倒立放大的虚像
C. 水中的像是光的反射造成的 D. 在太阳下的大楼是光源
【答案】C。
【解析】A.照相机的镜头是凸透镜,凸透镜对光线有会聚作用,故A错误;
B.使用照相机时,物距大于二倍焦距,所以成倒立缩小的实像,故B错误;
C.水中的像是平面镜成像现象,是光的反射造成的,故C正确;
D.光源能自己发光,大楼反射太阳光,大楼自己不会发光,所以大楼不是光源,故D错误。
故选C。
【变式1-1】(2023·新疆)下列光学仪器中,利用光的反射成像的是( )。
A. 放大镜 B. 照相机 C. 潜望镜 D. 近视眼镜
【答案】C。
【解析】放大镜成正立、放大的虚像,是凸透镜成像,利用的是光的折射;照相机成倒立、缩小的实像,是凸透镜成像,利用的是光的折射;潜望镜是平面镜,成正立、等大的虚像,利用的是光的反射,近视眼镜是凹透镜,利用的是光的折射;故C符合题意,ABD不符合题意。
故选C。
【变式1-2】(2023·绥化)如图所示,小明通过焦距为15cm的凸透镜观察到邮票正立放大的像。下列说法正确的是( )。
A. 通过凸透镜观察到的像是实像 B. 邮票到凸透镜的距离等于15cm
C. 邮票到凸透镜的距离小于15cm D. 邮票到凸透镜的距离大于30cm
【答案】C。
【解析】A.通过凸透镜观察到邮票正立放大的像,说明此时物距小于一倍焦距,成正立、放大的虚像,故A错误,
B.邮票到凸透镜的距离即是物距,因为焦距等于15cm,当物距等于焦距时,经凸透镜折射后成平行光射出,所以不成像,故B错误;
C.通过凸透镜观察到邮票正立放大的像,说明此时物距小于一倍焦距,即是邮票到凸透镜的距离小于15cm,故C正确;
D.如果邮票到凸透镜的距离大于30cm,即是物距大于二倍焦距,应在光屏上成缩小、倒立的实像,故D错误。
故选C。
【变式1-3】(2023·吉林)手机的镜头相当于 ,增大手机与景物的距离,景物所成的像将 。
【答案】①凸透镜;②变小。
【解析】[1]手机镜头相当于凸透镜,所成的像是倒立、缩小的实像,成像原理与照相机相同。
[2]增大手机与景物的距离,物距变大,像距变小,景物所成的像变小。
【变式1-4】(2022·山西)如图所示,是创新小组的同学们自制的照相机。在较暗的教室内,让凸透镜对着明亮的室外,拉动纸筒,在半透明膜上可看到室外实验楼清晰的像,若想在半透明膜上成实验楼更大清晰的像,下列做法正确的是( )。
A. 相机向前移,纸筒向前伸B. 相机向后移,纸筒向后缩
C. 相机不移动,纸筒向后缩D. 相机和纸筒的位置均不变
【答案】A。
【解析】A.相机向前移,物距减小,根据凸透镜成像规律可知,像距会变大,像也变大,所以纸筒向前伸来增大像距,则可在半透明膜上成更大的清晰的像,故A正确;
B.相机向后移,物距增大,根据凸透镜成像规律可知,像将变小,故B错误;
C.相机不移动,物距不变,所像距也不会变,所以纸筒向后缩不能得到更大清晰的像,故C错误;
D.相机和纸筒的位置均不变,像的大小不会发生变化,故D错误。故选A。
考向02 实像和虚像
掌握常见的成像现象的成像原理是解题的关键。小孔成像、投影仪、照相机等所成的像都是实际光线会聚而成的实像;平面镜、放大镜、凸面镜等所成的像是光的反射或折射光线的反向延长线相交而成的现象。
【例2】(2023·赤峰)如图所示,通过焦距为10cm的凸透镜观察窗外远处的风景,看到的是( )。
A.正立放大的虚像 B.倒立放大的实像 C.倒立缩小的实像 D.倒立缩小的虚像
【答案】C。
【解析】窗外远处的风景相当于物体,到透镜的距离大于二倍焦距,根据凸透镜成像规律可知,此时成倒立、缩小的实像,故C符合题意,ABD不符合题意。
故选C。
【变式2-1】 (2023·徐州)徐州市博物馆展出了一枚“彭城御丞”印章。为了方便观看印文细节,印章前放有如图所示的装置,请你解释其中的物理道理:___________。
【答案】该装置是凸透镜,印章置于凸透镜下方一倍焦距以内,从上方看到放大正立的虚像。
【解析】为了方便观看印文细节,则该装置应使印章的印文细节放大,所以该装置是凸透镜,根据凸透镜成像规律可知,印章放在凸透镜的一倍焦距以内,成正立、放大的虚像。
【变式2-2】(2023·南通)运载火箭搭载神舟十六号飞船腾空而起,它在地面摄像机中所成的像是( )。
A. 实像,像变大 B. 实像,像变小 C. 虚像,像变大 D. 虚像,像变小
【答案】B。
【解析】摄像机与照相机成像原理相同,都成成倒立、缩小的实像;在腾空而起的过程中,物距变大,根据“成实像时,物远像近像变小”可知,像变小,故B符合题意,ACD不符合题意。
故选B。
考点三 凸透镜成像的规律
夯基·必备基础知识梳理
一、探究凸透镜成像的规律
1.基本概念
(1)物距:物体到凸透镜光心的距离,用字母u表示。
(2)像距:像到凸透镜光心的距离,用字母v表示。
注意:初中阶段,我们研究的凸透镜均为薄透镜,其厚度可忽略不计,故一般物距也可说是物体到透镜的距离,像距是像到透镜的距离。
2.实验-探究凸透镜成像的规律
【提出问题】凸透镜所成的像的虚实、大小、正倒跟物距有什么关系?
【实验设计】先把物体放在距离凸透镜较远的地方,然后逐渐向凸透镜方向靠近,同时把光屏放在凸透镜的另一侧,观察光屏上像的变化情况。由于凸透镜的偏折情况和焦距有关,所以应着重观察物距等于、大于或小于一倍焦距、二倍焦距时,物体的成像情况。
【进行实验与收集证据】
(1)将蜡烛、凸透镜、光屏依次安放在光具座上,调整它们的高度,使烛焰的中心、凸透镜的光心和光屏的中心大致在同一高度;
(2)把蜡烛放在凸透镜二倍焦距以外的地方并点燃,然后调整光屏到凸透镜的距离,直到光屏上出现清晰烛焰的像,观察并记录像的大小和正倒,测出物距u和像距v。稍稍改变物距,重复做这一步;
(3)把蜡烛移向凸透镜,让蜡烛到凸透镜的距离大于二倍焦距,移动光屏,直到光屏上出现蜡烛清晰的像,观察并记录像的大小、正倒,测出物距u和像距v;
(4)把蜡烛移向凸透镜,让蜡烛到凸透镜的距离在一倍焦距和二倍焦距之间,移动光屏,直到光屏上出现蜡烛清晰的像,观察并记录像大小、正倒,测出物距u和像距v。稍稍改变物距,重做这一步;
(5)把蜡烛继续靠近凸透镜,让蜡烛位于凸透镜的焦点上,移动光屏,观察是否能够成像;
(6)把蜡烛移到凸透镜的一倍焦距以内,移动光屏,观察在光屏上能否看到蜡烛的像。如果不能,可以从光屏这一侧透过凸透镜观察,记录所看到的像的正倒、大小以及此时的物距u。稍稍改变物距,重做这一步;
(7)将实验数据和观察结果填入表中(该实验所用凸透镜焦距f=12cm)
【分析论证】(1)焦点是成实像和虚像的分界点。当物距大于一倍焦距时,成实像;当物距小于一倍焦距时,成虚像;当物距大于一倍焦距时,不成像;
(2)二倍焦距是成放大实像还是缩小实像的分界点。当物距大于二倍焦距时,成缩小的实像;当物距大于二倍焦距时,成等大的实像;当物距大于一倍焦距小于二倍焦距时,成放大的实像;
(3)凸透镜成实像都是倒立的,且像、物位于凸透镜的两侧;凸透镜成虚像时,都是正立的,且像、物同侧;
(4)凸透镜成实像时,随着物距的减小,像和像距都变大;成虚像时,随着物距的减小,像和物都不小。
【得出结论】
3.实验注意事项
(1)光具座的长度有限,做实验时最好选用焦距较小的凸透镜;
(2)凸透镜最好放在光具座的中间位置,便于调节物距和像距;
(3)调整烛焰、透镜、光屏三者的中心在同一高度,目的是让烛焰的像成在光屏的中央;
(4)调整光屏时,不可再调整凸透镜的位置,否则会引起物距的变化;
(5)判断烛焰的像是否最清晰的方法:光屏在某位置时,向前或向后移动光屏,像都会变模糊,则此位置即为像最清晰的位置;
(6)同一个物距范围内,要换不同的物距进行实验,这是为了排除偶然因素,使实验结论更具普遍性。
实验中无论如何移动光屏都找不到像的几种原因
(1)若烛焰、凸透镜、光屏三者的中心不在同一高度,烛焰的像将成在光屏偏上方或偏下方,甚至不能在光屏上成像;
(2)当烛焰在凸透镜一倍焦距以外,但非常靠近焦点时,虽然能成实像,但所成的像很大,且像距也很大,而光具座长度和光屏的大小有限,光屏不能承接到像;
(3)当烛焰位于凸透镜焦点处,烛焰发出的光经凸透镜折射后平行射出,光屏上不会出现烛焰的像;
(4)若烛焰位于凸透镜一倍焦距以内,烛焰与其所成的虚像在凸透镜同侧,此时光屏时接收不到像的。
4.凸透镜成像规律的光路分析
利用凸透镜三条特殊光线中的任意两条可以画出相应的光路图,从而判断出像距的大小和成像的具体情况,这是理解凸透镜成像规律的最好的方法。
(1)当u>2f时,成倒立、缩小的实像,此时f
(2)当u=2f时,成倒立、等大的实像,此时v=2f。光路如图所示。
(3)当f2f。光路如图所示。
(4)当u=f时,折射光时一束平行光,不能相交,其反向延长线也不能相交,所以不能成像。光路如图所示。
(5)当u
凸透镜成像的动态变化规律
(1)动态变化口诀:像的大小看像距,像儿跟着物体跑。其意义是,凸透镜成像时,像距变大(小),像就变大(小);物体向哪个方向移动,像就向哪个方向移动。
(2)移动速度:成缩小的像时,物距大于像距,物体移动的速度大于像移动的速度;成放大的像时,物距小于像距,物体移动的速度小于像移动的速度。
(3)最小距离:物体和实像的最小距离是4f,即当物体位于2f位置成像时。
提升·必考题型归纳
考向01 凸透镜成像规律及其应用
(1)凸透镜成像的两个分界点:一倍焦距分虚实,二倍焦距分大小。物体在一倍焦距以内,成虚像;在一倍焦距以外,成实像。成实像时,物体在二倍焦距内,像大物小;物体在二倍焦距外,像小物大。
(2)用不等式确定凸透镜的焦距范围:利用凸透镜成像的规律,列出物距和焦距、像距和焦距的关系不等式,解不等式就可以确定该凸透镜焦距的范围。具体关系为:1)当成倒立、缩小的实像时,u>2f,f
(4)不完整凸透镜成像情况:凸透镜成像时,如果凸透镜坏掉一部分或者遮挡一部分,都会成完整的像,只是所成的像亮度变暗。
【例1】(2023·江西)某同学探究凸透镜成像规律时,光屏上得到了烛焰清晰的像(像未画出),如图所示。下列说法正确的是( )。
A. 光屏上的像是正立的 B. 光屏上的像是放大的
C. 投影仪是利用此成像原理制成的 D. 撤去光屏,烛焰的像仍然在原处
【答案】D。
【解析】ABC.如图所示,物距大于像距,光屏上能够得到了烛焰清晰的像,所成的是倒立缩小的实像,照相机是利用此成像原理制成的,故ABC错误。
D.光屏是呈现蜡烛所成的像,不会影响成像的特点,撤去光屏,烛焰的像仍然在原处,故D正确。
故选D。
【变式1-1】(多选)在“探究凸透镜成像的规律”实验中,光具座上依次摆放蜡烛、凸透镜和光屏,如图所示,此时恰好能在光屏上得到烛焰清晰的像,则下列说法正确的是( )。
A.光屏上得到倒立、放大的像,投影仪就是利用此原理工作的;
B.若凸透镜位置不变,把蜡烛、光屏的位置对调,则光屏上仍能成清晰的像;
C.实验时用手指遮挡住凸透镜的下半部分,光屏上不能得到烛焰完整的像;
D.若在蜡烛与凸透镜之间放一个近视眼镜镜片,则要把光屏向右移动适当位置才能得到清晰的像
【答案】ABD。
【解析】A、由图可知,物距小于像距,根据凸透镜成实像时,物距小于像距,在光屏上成倒立放大的实像,投影仪就是利用此原理工作的,故A正确;
B、如果保持凸透镜的位置不变,将蜡烛与光屏的位置对调,根据在光的折射中,光路是可逆的,在光屏上仍能出现清晰的像,故B正确;
C、用手指遮挡住透镜下半部分,上半部分仍能折射光线成像,所以光屏上所成的像是完整的,只是会聚光线比原来变少,像变暗了,故C错误;
D、若在蜡烛与凸透镜之间放一个近视眼镜镜片,近视镜片是凹透镜,凹透镜对光线具有发散作用,会延迟光线会聚成像,故为了使光屏上呈现烛焰清晰的像,应将光屏沿着光具座向右移动,故D正确。
故选:ABD。
【变式1-2】(2023·广西)小明用自制的“水凸透镜”探究凸透镜成像规律,当蜡烛、“水凸透镜”和光屏位于如图所示的位置时,光屏上呈现烛焰清晰的像,下列说法正确的是( )。
A. 此时成像特点与照相机的相同;
B. 此时“水凸透镜”的焦距为15.0cm;
C. 调节“水凸透镜”的厚度可改变其焦距;
D. 蜡烛燃烧变短,光屏上的像会向上移动
【答案】CD。
【解析】A.由图可知,此时光屏上成倒立放大的实像,而照相机的成像原理是根据凸透镜成倒立缩小的实像,所以A错误;
B.由图可知此时物距u=15cm,像距v=29cm,光屏上成倒立放大的实像,说明
,
所以此时水透镜的焦距
所以B错误;
C.可以向水透镜内注水和排水,通过调节“水凸透镜”的厚度去改变其焦距,故C正确;
D.过凸透镜光心的光线沿直线传播,所以蜡烛燃烧变短后,则像向光屏上方移动,故D正确。
故选CD。
【变式1-3】(2023·宁夏)如图是“探究凸透镜成像规律”的实验,其中成像性质与投影仪成像性质相同的是( )。
A. B.
C. D.
【答案】C。
【解析】A.由图可知,物距大于像距,且能在光屏上成实像,因此可知,此时成倒立缩小的实像,应用于照相机,故A不符合题意;
B.由图可知,物距等于像距,且能在光屏上成实像,因此可知,此时成倒立等大的实像,可以判断凸透镜焦距,故B不符合题意;
C.由图可知,物距小于像距,且能在光屏上成实像,因此可知,此时成倒立放大的实像,应用于投影仪,故C符合题意;
D.由图可知,不能在光屏上成实像,因此可知,物距在一倍焦距之内,因此此时成正立放大的虚像,应用于放大镜,故D不符合题意。故选C。
【变式1-4】(2023·自贡)小明同学将点燃的蜡烛、凸透镜和光屏放在如图所示的位置时,在光屏上观察到了清晰的像。
(1)由图可以判断出实验所用透镜的焦距为______cm;
(2)小明把蜡烛移到光具座的10cm刻度线处,需要把光屏向______适当移动(选填“左”或“右”),才能在光屏上得到一个清晰的像,此时的像将______(选填“变大”、“变小”或“不变”)。
【答案】①15.0;②左;③变小。
【解析】(1)[1]由图可知,此时u=v=2f=30.0cm
烛焰成倒立、等大的实像,所以
(2)[2][3]把蜡烛移到光具座的10cm刻度线处,此时物距u=40.0cm>2f
根据凸透镜成像特点可知,像距f
考向02 探究凸透镜成像规律
【例2】(2023·福建)在探究凸透镜成像规律的实验中:
(1)如图甲所示,用平行光测出凸透镜的焦距为________cm。
(2)将蜡烛、凸透镜和光屏依次放在水平光具座上,调节烛焰、凸透镜和光屏三者中心在________。
(3)调节蜡烛、凸透镜和光屏至图乙所示的位置,则烛焰在光屏上成倒立、________的像。根据这一成像特点,可制成__________。
(4)若要使光屏上的像变小,应使蜡烛与凸透镜的距离变_________,再调节光屏位置。
【答案】①12.5(12.3~12.7均可);②同一高度;③缩小;④照相机;⑤大。
【解析】(1)[1]平行光线经凸透镜折射后变成会聚光线,说明凸透镜对光线有会聚作用;由图知,光屏上出现一个最小最亮的光斑即为凸透镜的焦点处,焦点到光心的距离为12.5cm-0.00cm=12.5cm,则凸透镜的焦距是12.5cm,因为最后一位小数是估读的,所以范围在12.3~12.7cm均可。
(2)[2]调整烛焰、凸透镜、光屏的中心大致在同一高度,是为了使像能够成在光屏中央。
(3)[3][4]将点燃的蜡烛和光屏分别放在如图所示的位置,物距大于像距,所以像的性质是倒立的缩小的实像,是照相机的成像特点。
(4)[5]物远像近像变小,所以要使光屏上的像变小,应使蜡烛与凸透镜的距离变大,再调节光屏位置。
【变式2-1】小华用焦距为10.0cm的凸透镜探究凸透镜成像规律。
(1)实验前,应调整烛焰、凸透镜和光屏三者的中心大致在 。
(2)当各器材位置如图所示时,在光屏上成烛焰清晰的像,此时烛焰的成像特点与 (选填“照相机”、“投影仪”或“放大镜”)的成像特点相同。
(3)实验时,若用一张纸片遮住了凸透镜的上半部,光屏上 (选填“能”或“不能”)成完整的像。
(4)小华将一副老花镜的镜片放在烛焰与凸透镜之间且靠近凸透镜的位置,若保持蜡烛的位置不变,仅将光屏向 端移动适当距离,光屏上即可重新成烛焰清晰的像。
【答案】(1)同一高度;(2)照相机;(3)能;(4)左。
【解析】(1)点燃蜡烛后,调节烛焰、凸透镜、光屏的中心大致在同一高度上,这样才能使像成在光屏的中央;
(2)由图可知,物距u=50.0cm﹣20.0cm=30.0cm,像距v=65.0cm﹣50.0cm=15.0cm,已知f=10cm,此时u>2f,成倒立、缩小的实像,能够说明照相机的成像原理;
(3)若用一张纸片遮住了凸透镜的上半部,物体上任一点都有光线射向凸透镜下半部,经凸透镜折射后,照样能会聚成完整的烛焰的像,折射光线减少,会聚成的像变暗;
(4)老花镜是一个凸透镜,对光线有会聚作用,使光提前会聚将一副老花镜的镜片放在烛焰与凸透镜之间且靠近凸透镜的位置,若保持光屏的位置不变,此时清晰的像成在光屏左侧,要在光屏上重新承接到烛焰清晰的像,光屏应向左移动。
故答案为:(1)同一高度;(2)照相机;(3)能;(4)左。
【变式2-2】(2023·凉山州)小丁在探究凸透镜成像规律的实验中:
(1)当烛焰、焦距为10cm的凸透镜A位于图甲中位置时,光屏上得到一个清晰的像,该像是一个倒立、___________(选填“放大”“缩小”或“等大”)的实像;
(2)保持蜡烛位置不变,小丁用焦距为5cm的凸透镜B在原位置替换凸透镜A,要使光屏上仍得到烛焰清晰的像,应该将光屏向___________(选填“靠近”或“远离”)凸透镜B的方向移动;
(3)如图乙所示,蜡烛和凸透镜之间放上近视眼镜,光屏上能得到清晰的像,若取下眼镜,要在光屏上重新得到清晰的像,应将光屏___________(选填“靠近”或“远离”示)凸透镜。
【答案】①缩小;②靠近;③靠近。
【解析】(1)[1]由图甲可知,此时物距大于像距,故由凸透镜成像的规律可知,此时凸透镜所成的像为倒立、缩小的实像。
(2)[2]用焦距为5cm的凸透镜B在原位置替换凸透镜A后,凸透镜对光的偏折能力增强,此时光线会聚点将位于光屏左侧,故要使光屏上仍得到烛焰清晰的像,应将光屏向靠近凸透镜B的方向移动。
(3)[3]近视眼镜对光线具有发散作用,取下眼镜后,光线会聚点将向靠近凸透镜的方向移动,故要在光屏上重新得到清晰的像,应将光屏靠近凸透镜。
【变式2-3】(2023·通辽)同学们为了探究平面镜成像的特点,准备了平面镜、玻璃板、两支相同的蜡烛A和B、光具座、光屏等实验器材。
(1)如图所示,将一只点燃的蜡烛A放置在光具座的甲位置,选用__________(选填“平面镜”或“玻璃板”)竖直放置在乙位置,未点燃的蜡烛B放置在乙位置右侧,移动蜡烛B到丙位置时,发现蜡烛B与蜡烛A的像完全重合;
(2)取下蜡烛B,并在丙位置处放一光屏,光屏上不能承接到蜡烛A的像,说明平面镜成的像是__________(选填“实像”或“虚像”);
(3)接着同学们想利用上述装置探究凸透镜成像规律,将乙处器材换成一个凸透镜,再将蜡烛A移至35cm刻度线处,丙位置的光屏上恰好出现了烛焰清晰的像,生活中的__________(选填“照相机”“投影仪”或“ 放大镜”)就是利用这一原理工作的。此时,用直径相同、焦距更大的凸透镜替换原凸透镜,移动光屏也得到了清晰的像,则此时的像较原来的像__________(选填“变大”“变小”或“不变”);
(4)在上一步实验的基础上,小明将一远视镜片放在凸透镜与蜡烛之间,要使光屏上还能呈清晰的像,可将光屏适当向__________(选填“左”或“右”)移动。
【答案】①玻璃板;②虚像;③投影仪;④变大;⑤左。
【解析】(1)[1]玻璃既能透光又能反射光使物体成像,能看到前面物体在玻璃板后面成的像,也能看到玻璃板后面的物体,便于确定像的位置。所以实验中用玻璃板代替平面镜。
(2)[2]实像能用光屏承接,虚像不能用光屏承接,光屏上没有承接到A的像,说明成的是虚像。
(3)[3]由图可知,将蜡烛A移至35cm刻度线处,此时物距小于像距,成的是倒立、放大的实像,故属于投影仪的成像原理。
[4]当焦距变大时,光线会聚会晚一些,像距变大,所成的像会变大。
(4)[5]远视眼镜片是凸透镜,对光线有会聚作用,将其放在中间,成像会往左移动,故将光屏适当向左移动。
考点四 眼睛和眼镜
夯基·必备基础知识梳理
一、眼睛
1.眼睛看到物体的过程
眼睛的主要结构有:角膜、睫状体、瞳孔、晶状体、玻璃体、视网膜、视神经等。物体发出的光经过眼球转化为神经信号传输给大脑,我们就看到了物体,如图所示。
2.正常眼睛的调节
正常眼睛无论时眺望远景,还是查看近物,都能看清楚。也就是说,不管物距变大还是变小,眼睛都能将像清晰地成像在视网膜上,物距发生变化时,像距(视网膜和晶状体间的距离)未变,这是因为眼睛能通过睫状体改变睫状体的形状,进而改变晶状体对光线的偏折能力,即改变了晶状体的焦距。使不同远近的物体都能在视网膜上成清晰的像。
3.远点、近点和明视距离
(1)远点:眼睛的调节是有限度的。当睫状体完全松弛时,晶状体表面弯曲程度最小,此时晶状体最扁,此时能够看清的最远点极限叫做远点。正常人的眼睛的远点理论上在无限远处。
(2)近点:当睫状体极度紧张时(用力看近处物体),睫状体变得最厚,晶状体表面弯曲程度最大,此时能看清的最近的极限点叫做近点。正常人的眼睛的近点在离眼睛大约10cm的地方。
(3)明视距离:在合适照明条件下,正常眼睛观察近处物体最清晰而不疲劳的距离大约为25cm,这个距离叫做明视距离。为预防近视眼,读数、写字时眼睛与书本的距离应保持在25cm左右。
二、近视眼及其矫正
1.近视眼的特点
只能看清近处物体,看不清远处物体。
2.近视眼的成因
近视眼晶状体太厚,折光能力太强,或者眼球在前后方向太长,使得来自远处的光会聚在视网膜前,到达视网膜时已经不是一点而是一个模糊的光斑(如图甲所示),导致视网膜上得不到清晰的像。
甲 近视眼成像于视网膜前 乙 矫正后
3.近视眼的矫正
近视眼成像在视网膜前,因此要矫正近视眼,应使其焦点后移。利用凹透镜对光的发散作用,在眼睛前放一个合适凹透镜,让来自远处的光在进入人眼前进行适当的发散,这样就可以使光线进入人眼后恰好会聚在视网膜上(如图乙所示),所以近视眼应佩戴用凹透镜制成的眼镜进行矫正。
4.近视眼的防治
(1)读数、写字姿势要端正,眼睛和书本的距离要保持在25cm左右;
(2)不要在暗弱光或直射太阳光下看书写字;
(3)不要躺在床上看书,不要爬在桌子上看书;
(4)不要在车上或走路时看书或玩手机;
(5)不要长时间玩电子游戏;连续看书1h左右,要休息片刻或向远处眺望一会。
三、远视眼及其矫正
1.远视眼的特点
只能看清远处的物体,看不清近处物体。
2.远视眼的成因
近视眼晶状体太薄,折光能力太弱,或者眼球在前后方向太短,使得来自近处的光会聚在视网膜后,到达视网膜前还没有会聚成点,在视网膜上形成一个模糊的光斑(如图甲所示),导致视网膜上得不到清晰的像。
甲 远视眼成像于视网膜后 乙 矫正后
3.远视眼的矫正
远视眼成像在视网膜后,因此要矫正远视眼,应使其焦点前移。利用凸透镜对光的会聚作用,在眼睛前放一个合适凸透镜,让来自近处的光在进入人眼前进行适当的会聚,这样就可以使光线进入人眼后恰好会聚在视网膜上(如图乙所示),所以远视眼应佩戴用凸透镜制成的眼镜进行矫正。
提升·必考题型归纳
考向01 眼睛的构造及视物原理
人眼的视物原理与照相机的成像原理相同,但需要注意的是人眼睛的焦距可以调节,而照相机模型中的凸透镜焦距不变,一般靠调节物距和像距成清晰的像。
【例1】人的眼睛像一架照相机,晶状体和角膜的共同作用相当于一个凸透镜,物体在视网膜上形成______(选填“正立”或“倒立”)的像。如果长期用错误的方式看书,很容易患上近视。有一种治疗近视眼的手术——用激光对角膜进行切削,使晶状体和角膜构成的“透镜”对光的偏折能力变______(选填“强”或“弱”)些,从而使像落在视网膜上。
【答案】倒立;弱。
【解析】[1]人眼的晶状体和角膜的共同作用相当于一个照相机的镜头即凸透镜;视网膜相当于光屏,物体在视网膜上形成的是倒立、缩小的实像。
[2]近视眼是由于晶状体太厚,对光的偏折能力太强,导致远处物体清晰的像成在视网膜的前方,因此激光治疗的目的是减弱晶状体和角膜构成的“透镜”对光的偏折能力,使像成在视网膜上。
【变式1-1】(2023·宜昌)小华用弹性膜充水制作了一个水凸透镜,通过注射器注水或抽水改变透镜的厚度,如图是他用其模拟眼睛看物体的实验装置。模拟正常眼睛时,固定透镜,将一个F形光源放在合适的位置后,调节光屏得到清晰的像,下列说法正确的是( )。
A. 此时光源放在透镜2倍焦距以内
B. 此时光屏上成倒立放大的实像
C. 光源远离透镜时,要将光屏靠近透镜才能再次得到清晰的像
D. 模拟近视眼的成因时需要从透镜向外抽水
【答案】C。
【解析】AB.眼睛相当于照相机,在视网膜成倒立缩小的实像,因此物距应大于二倍焦距,即此时光源放在透镜2倍焦距以外,在光屏上成倒立缩小的实像,故AB错误;
C.根据凸透镜成实像时的特点,物远像近像变小,因此光源远离透镜时,要将光屏靠近透镜才能再次得到清晰的像,故C正确;
D.近视眼是因为晶状体太厚,对光线会聚能力太强导致的,因此模拟近视眼的成因时需要从透镜向里注水,故D错误。
故选C。
【变式1-2】(2023·成都)今年6月6日是全国第28个爱眼日。正常眼睛观察物体最清晰而又不易疲劳的距离,约为25cm,叫做明视距离。近视眼的明视距离______正常眼的明视距离(选填“大于”“等于”或“小于”)。与近视眼不同,远视眼需要佩戴______透镜矫正。
【答案】①小于;②凸。
【解析】[1]正常眼睛的明视距离为25cm,近视眼的明视距离相对正常眼要(短),即近视眼的明视距离比正常眼的明视距离小。
[2]远视眼的晶状体凸度过小或眼球前后径过短,外界物体的像成在视网膜后方,故应佩戴凸透镜,使进入眼睛的光线会聚一些后再通过晶状体,使像成在视网膜上。
考向02 近视眼的成因与矫正
当晶状体弯曲程度过大,对光的会聚能力过强时,成像在视网膜前,应该佩戴发散透镜(凹透镜),使像成在视网膜上。
【例2】(2023·株洲)图为眼睛观察远处物体时的光路。可知这是( )。
A. 近视眼,应戴凸透镜矫正B. 近视眼,应戴凹透镜矫正
C. 远视眼,应戴凸透镜矫正D. 远视眼,应戴凹透镜矫正
【答案】B。
【解析】如图所示,来自远处点的光经晶状体(凸透镜)成像在视网膜前,说明这是近视眼的光路原理图,要矫正近视眼,需要利用凹透镜对光的发散作用,在近视眼睛前面放一个凹透镜,就能使来自远处物体的光会聚在视网膜上,故应戴凹透镜矫正近视眼,故ACD不符合题意,B符合题意。
故选B。
【变式2-1】(2023·烟台)近视是影响青少年健康的重大问题,保护视力、科学用眼已成为社会共识。下列有关眼睛和眼镜的说法正确的是( )。
A. 物体在正常眼睛的视网膜上成倒立缩小的虚像;
B. 近视眼看远处的物体时,像成在视网膜的前方;
C. 矫正近视眼的方法是配戴合适度数的凸透镜;
D. 矫正近视眼前,像离视网膜越近配戴眼镜的度数越高
【答案】B。
【解析】A.眼睛的晶状体相当于是凸透镜,眼睛看见物体和照相机原理相同,物距大于二倍焦距,所以物体在正常眼睛的视网膜上成倒立、缩小的实像,故A错误;
B.近视眼是眼轴过长或角膜曲率过高,导致平行光线无法正常聚焦在视网膜上。我们可以简单理解为晶状体变厚,焦距较短,所以看远处的物体时,像成在视网膜的前方,故B正确;
C.矫正近视眼的方法是利用凹透镜发散光线的特点,使通过晶状体的光线会聚范围变大,只要配戴合适度数的凹透镜就能在视网膜上成清晰的像,故C错误;
D.矫正近视眼前,像离视网膜越近,说明近视程度越低,则配戴眼镜的度数越低,故D错误。
故选B。
【变式2-2】(2022·大庆)甲图是近视眼的成像示意图,其中晶状体相当于凸透镜,平行光经过晶状体等结构未会聚在视网膜上。请在乙图虚线框内画出适当的透镜,并将两条光线的光路补充完整。使光线会聚在视网膜上的a点。
【解析】图甲是近视眼的成像示意图,需要用凹透镜来矫正,故虚线框内应该画凹透镜,凹透镜对光线有发散作用,再经过晶状体会聚到视网膜上的a点。如下图所示:
考向03 远视眼的成因与矫正
远视眼的晶状体太薄,对光的折射能力太弱,成像在视网膜后,矫正时应佩戴会聚透镜(凸透镜),增强光的会聚效果,使像成在视网膜上。
“八字诀”:近厚远薄(成因:近视眼的晶状体太厚,远视眼的晶状体太薄);近凹远凸(矫正:近视眼需要佩戴凹透镜,远视眼需要佩戴凸透镜)。
可以理解记忆为:近视眼的晶状体太厚,折光能力太强,需要佩戴有发散作用的凹透镜;远视眼的晶状体太薄,折光能力太弱,折光能力太弱,需要佩戴有聚光作用的凸透镜。
【例3】(2023·济宁)有些人的眼睛只能看清远处的物体,而不能看清近处的物体,这样的眼睛需佩戴______(选填“凸透镜”或“凹透镜”)矫正。这种透镜对光有______作用。
【答案】①凸透镜;②会聚。
【解析】[1][2]眼睛只能看清远处的物体,而不能看清近处的物体,平行光线进入眼睛,经过晶状体折射后在视网膜后面成像,当物距变大时像距减小就能看清楚,这是远视眼,需要佩戴凸透镜来矫正。因为凸透镜对光有会聚的作用,可以使光线进入晶状体后缩小折射范围,使像可以刚好成在视网膜上。
【变式3-1】(2022·遂宁)小陈发现爷爷看书报时将书报拿得很远,根据所学知识想到人的眼睛与_____(选填“照相机”“投影仪”或“放大镜”)的成像原理相同,爷爷眼睛的问题是因为晶状体太薄造成的_____选填“近”或“远”)视眼。于是他建议父母带爷爷到眼镜店选配一副由________透镜制成的老花镜。
【答案】① 照相机;② 远;③ 凸。
【解析】[1]人的眼睛与照相机的成像原理相同,都是成倒立、缩小的实像。
[2]晶状体太薄,导致晶状体对光线的会聚能力变弱,看远处物体时,像呈在视网膜后方,所以爷爷眼睛的问题是因为晶状体太薄造成的远视眼。
[3]远视眼是由于看远处物体时,像呈在视网膜后方,所以应该佩戴会聚透镜,即凸透镜,使光线提前会聚。
【变式3-2】(2020•鞍山)在探究“凸透镜成像规律”的实验中,将凸透镜固定在光具座上50cm刻度线处不动,移动蜡烛和光屏至如图所示的位置时,在光屏上得到烛焰清晰的像。
(1)该凸透镜的焦距为 cm。
(2)将蜡烛移到10cm刻度线处,烛焰所成的像是 (填“放大”、“缩小”或“等大”)的,生活中的 (填“照相机”、“投影仪”或“放大镜”)利用了该原理工作。
(3)在烛焰和凸透镜之间放一眼镜的镜片,发现光屏上的像由清晰变模糊了。将光屏向靠近凸透镜的方向移动适当距离后,光屏上再次呈现清晰的像,则该眼镜的镜片是 (填“凸透镜”或“凹透镜”),可用于矫正 (填“近视眼”或“远视眼”)。
(4)蜡烛随着燃烧而变短,为了使像仍能成在光屏中央,这时需要 (填“向上”或“向下”)移动光屏。
【答案】(1)15.0;(2)缩小;照相机;(3)凸透镜;远视眼;(4)向上。
【解析】(1)根据图可知,烛焰距凸透镜50cm﹣20cm=30cm时,移动光屏至某一位置,在光屏上得到一等大清晰的像,说明此时满足80.0cm﹣50.0cm=30.0cm=u=2f,所以f=15.0cm;
(2)把蜡烛A移到10cm刻度线处,物距为40cm大于两倍焦距,物距大于二倍焦距成倒立缩小实像,像距在一倍焦距和两倍焦距之间,生活中照相机就是依据此原理制成的;
(3)在烛焰和凸透镜之间放一眼镜的镜片,发现光屏上的像由清晰变模糊了,将光屏向靠近凸透镜的方向移动适当距离后,光屏上再次呈现清晰的像,说明该镜片把光线会聚了,凸透镜对光线有会聚作用,凸透镜可以矫正远视眼;
(4)蜡烛在燃放中不断缩短,向下移动,光屏上的像向上移动,要使像能够成在光屏中央,需要将光屏向上移动一些。
故答案为:(1)15.0;(2)缩小;照相机;(3)凸透镜;远视眼;(4)向上。考点内容
课标要求
命题预测
透镜对光的作用
认识凸透镜的会聚作用和凹透镜的发散作用
透镜对光的作用是《透镜及其应用》的基础,尤其是透镜在生活中的应用大都是利用透镜对光的作用。对此考点的考查多是作图题、选择题和填空题,命题点有:认识透镜对光的作用、透镜在生活中的应用、利用透镜的三条特殊光线作图等
透镜在生活中的应用
了解凸透镜的应用—放大镜、照相机和投影仪
属于常考热点。考查题型主要有选择题、填空题,有时也会出现在实验探究题中。命题点有:生活中常见透镜的应用及特点,放大镜、照相机与投影仪的成像特点等
凸透镜成像规律
通过实验探究,知道凸透镜成像规律
是常考热点,也是分值较多的考查内容。常考题型有选择题、填空题和实验探究题。命题点有:凸透镜成像规律、凸透镜成像过程中的动态变化、探究凸透镜成像规律等
眼睛与眼镜
了解人眼成像的原理;了解近视眼和远视眼的成因与矫正
眼睛是架精密的光学仪器,也是考查方向较为集中的考点,所以认识眼睛的构造和成像原理是解答此类考题的基础。考查题型主要集中在选择题、填空题。命题点有:眼睛的成像原理、近视眼与远视眼的成因及矫正方法等
透镜作图
会画简单的光路图
属于常考热点,考查基础是透镜的三条特殊光线,考查题型是作图题,分值一般在2-3分。命题点有:给出入射光线画折射光线、给出物画物在透镜中的像、由折射光线和入射光线找透镜的类型及位置等
种类
概念
图示
实例
凸透镜
中间厚边缘薄的透镜
放大镜
凹透镜
中间薄边缘厚的透镜
近视眼镜
名称
概念
图示
主光轴
通过透镜两个球面球心的直线叫主光轴,简称主轴。每个透镜都有一个主轴,主轴用点线表示
凸透镜
凹透镜
光心
透镜主轴上有两个特殊的点,通过这个点的光传播方向不变,这个点叫透镜的光心。可以认为薄透镜就在透镜的中心
焦点
焦距
图示
凸透镜
凸透镜能使跟主光轴平行的数显会聚在主光轴上的一点,这个点叫凸透镜的焦点,用F表示。凸透镜两侧各有一个焦点
焦点F到光心O的距离叫焦距,用f表示,凸透镜两侧的焦距相等
凹透镜
凹透镜能使跟主光轴平行的光发散,且发散的光反向延长线相交在主光轴上的一点,这个点不是实际光线会聚的点,所以叫虚焦点,用F表示。凹透镜两侧各有一个虚焦点
虚焦点F到光心O的距离叫焦距,用f表示,凹透镜两侧的焦距相等
凸透镜
通过光心的光线经凸透镜折射后,传播方向不变
平行于主光轴的光线经凸透镜折射后,经过另一侧的焦点
通过焦点的光线经凸透镜折射后平行于主光轴
凹透镜
经光心的光线经凹透镜折射后,传播方向不变
平行于主光轴的光线经凹透镜折射后,折射光线的反向延长线经过凹透镜同侧虚焦点
射向凹透镜另一侧虚焦点的光线经凹透镜折射后,平行于主光轴
照相机
投影仪
放大镜
物镜距离
远
近
最近
像镜距离
近
远
—
像的性质
倒立、缩小
倒立、放大
正立、放大
物像位置
透镜两侧
透镜两侧
透镜同侧
物像变化
物体靠近透镜,像远离透镜;物体远离透镜,像靠近透镜
要使像变大,应使文字或图案离尽头近一些,屏幕应离镜头远一些
放大镜适当远离物体,像变大;放大镜适当靠近物体,像变小
物距u与焦距f的关系
物距u/cm
像距v/cm
成像的性质
像的变化情况
u>2f
60
15
倒立、缩小的实像
物距变小时,像距变大,像(相对于之前)变大
48
16
u=2f
24
24
倒立、等大的实像
——
f18
36
倒立、放大的实像
物距变小时,像距变大,像变大
15
60
u=f
12
——
不成像
——
u
——
正立、放大的虚像
物距变小时,像距变小,虚像变小
6
——
物距u与焦距f的关系
像的性质
像距v与焦距f的关系
相对凸透镜的位置
应用
正倒
大小
虚实
u>2f
倒立
缩小
实像
f
照相机
u=2f
倒立
等大
实像
v=2f
与物异侧
测焦距
f倒立
放大
实像
v>2f
与物异侧
投影仪
u=f
不成像
u
放大
虚像
——
与物同侧
放大镜
看远处物体
看近处物体
睫状体
放松
收缩
晶状体
变薄
变厚
对光的偏折能力
变弱
变强
成像原理图
相关试卷
这是一份专题03 透镜及其应用-2023年中考物理真题分项汇编(全国通用),文件包含专题03透镜及其应用-2023年中考物理真题分项汇编全国通用原卷版docx、专题03透镜及其应用-2023年中考物理真题分项汇编全国通用解析版docx等2份试卷配套教学资源,其中试卷共30页, 欢迎下载使用。
这是一份专题03 透镜及其应用(知识+考点+分层练习)--备战2024年中考物理一轮复习考点全预测(全国通用),文件包含专题03透镜及其应用原卷版docx、专题03透镜及其应用解析版docx等2份试卷配套教学资源,其中试卷共79页, 欢迎下载使用。
这是一份中考物理一轮复习考点专练专题03透镜及其应用(含解析),共22页。

