2023-2024学年河北省保定市安新县人教版四年级上册期末教学质量监测数学试卷(原卷+解析)
展开这是一份2023-2024学年河北省保定市安新县人教版四年级上册期末教学质量监测数学试卷(原卷+解析),文件包含精品解析2023-2024学年河北省保定市安新县人教版四年级上册期末教学质量监测数学试卷原卷版docx、精品解析2023-2024学年河北省保定市安新县人教版四年级上册期末教学质量监测数学试卷解析版docx等2份试卷配套教学资源,其中试卷共13页, 欢迎下载使用。
一、“神机妙算”我能行。(30分)
1. 看谁算得又对又快。
50×16= 39×4= 540÷60= 8×25= 320÷40=
140×5= 378÷7= 53×30= 47×400= 70×9=
【答案】800;156;9;200;8;
700;54;1590;18800;630
【解析】
2. 用竖式计算下面各题,带※号的要进行验算。
※457×28= 605×55=
※927÷37= 777÷25=
【答案】12796;33275;
25……2;31……2
【解析】
【分析】(1)(2)三位数乘两位数的计算方法:相同数位对齐,从个位开始算起,用两位数的个位和十位分别去乘三位数的每一位,用哪一位去乘,乘得的积的末尾就和那一位对齐,
最后再把几次乘得的积相加。验算乘法算式是否正确,可用交换乘数的位置,再乘一遍来验算乘法,也可用积÷一个乘数=另一个因数来验算乘法。
(3)(4)除数是两位数的除法的计算方法:先从被除数的高位除起,先看被除数的前两位;如果不够除,就多看一位,除到被除数的哪一位,商就写在哪一位的上面;如果哪一位上不够商1,要商“0”占位;每次除得的余数要小于除数。要验算除法,可以用商×除数+余数=被除数进行验算。
【详解】457×28=12796 605×55=33275
验算:
927÷37=25……2 777÷25=31……2
验算:
二、“认真思考”我会填。(18分)
3. 初步核算,2023年我国GDP总量为138592736721040元,横线上的数省略“亿”位后面的尾数约是( )亿。
【答案】1385927
【解析】
【分析】省略“亿”后面的尾数就是四舍五入到亿位,就是把亿位后的千万位上的数进行“四舍五入”,再在数的后面写上“亿”字。
【详解】由分析可知,138592736721040省略“亿”位后面的尾数约是1385927亿。
4. 森林是地球之肺,对保护环境有重要作用。1公顷森林一天可从地下吸出约85吨水,一天可以滞尘约88千克,10公顷的森林一个月(按30天计算)可以滞尘( )千克。
【答案】26400
【解析】
【分析】根据题意可知,用30乘1公顷森林1天可以滞尘的重量计算出1公顷森林1个月可以滞尘的重量,然后用1公顷森林1个月可以滞尘的重量乘10即可,依此计算并解答即可。
详解】30×88=2640(千克)
2640×10=26400(千克)
10公顷的森林一个月(按30天计算)可以滞尘26400千克。
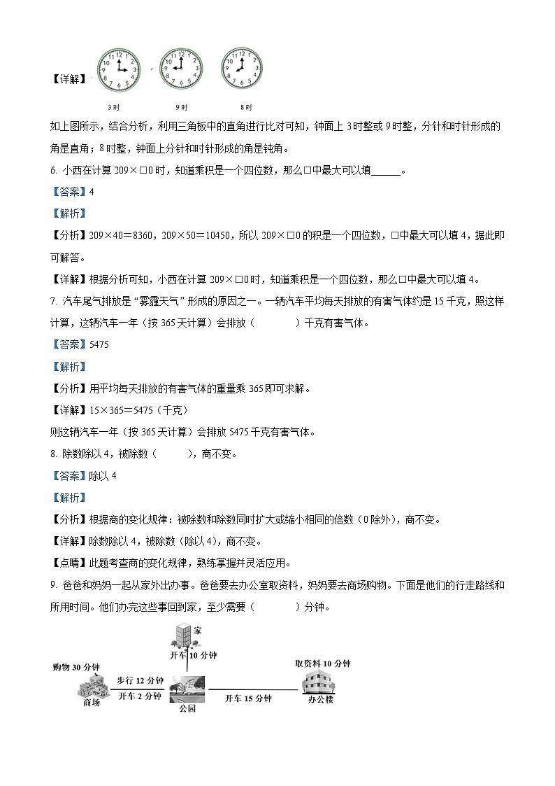
5. 钟面上( )时整或( )时整,分针和时针形成的角是直角;8时整,钟面上分针和时针形成的角是( )。
【答案】 ①. 3 ②. 9 ③. 钝角
【解析】
【分析】大于0°小于90°的角叫做锐角;等于90°的角叫做直角;大于90°小于180°的角叫做钝角;据此即可解答。
【详解】
如上图所示,结合分析,利用三角板中的直角进行比对可知,钟面上3时整或9时整,分针和时针形成的角是直角;8时整,钟面上分针和时针形成的角是钝角。
6. 小西在计算209×□0时,知道乘积是一个四位数,那么□中最大可以填______。
【答案】4
【解析】
【分析】209×40=8360,209×50=10450,所以209×□0的积是一个四位数,□中最大可以填4,据此即可解答。
【详解】根据分析可知,小西在计算209×□0时,知道乘积是一个四位数,那么□中最大可以填4。
7. 汽车尾气排放是“雾霾天气”形成的原因之一。一辆汽车平均每天排放的有害气体约是15千克,照这样计算,这辆汽车一年(按365天计算)会排放( )千克有害气体。
【答案】5475
【解析】
【分析】用平均每天排放的有害气体的重量乘365即可求解。
【详解】15×365=5475(千克)
则这辆汽车一年(按365天计算)会排放5475千克有害气体。
8. 除数除以4,被除数( ),商不变。
【答案】除以4
【解析】
【分析】根据商的变化规律:被除数和除数同时扩大或缩小相同的倍数(0除外),商不变。
【详解】除数除以4,被除数(除以4),商不变。
【点睛】此题考查商的变化规律,熟练掌握并灵活应用。
9. 爸爸和妈妈一起从家外出办事。爸爸要去办公室取资料,妈妈要去商场购物。下面是他们的行走路线和所用时间。他们办完这些事回到家,至少需要( )分钟。
【答案】64
【解析】
【分析】爸爸和妈妈从家开车出发,10分钟到花园,妈妈下车步行12分钟到商场,在商场购物30分钟,在这42分钟里爸爸开车去办公室取资料再去商场接妈妈共需要42分钟,然后带着妈妈开车2分钟到花园再开车10分钟回到家。据此解答。。
【详解】由分析可知:
30+12=42(分)
10+42=52(分)
52+2+10
=54+10
=64(分)
所以,他们办完这些事回到家,至少需要64分钟。
三、“明辨是非”我会判。(正确的画“√”,错误的画“×”。)(每题2分,共10分。)
10. 伸缩门利用了平行四边形易变形的特性。( )
【答案】√
【解析】
【分析】平行四边形具有不稳定性,容易变形,据此判断。
【详解】伸缩门的使用需要达到伸长或缩短的目的,所以需要利用平行四边形易变形的特性,说法正确。
故答案为:√
11. 把一个平角分成两个角,如果一个是钝角,那么另一个一定是锐角。( )
【答案】√
【解析】
【分析】平角是等于180°的角,钝角是大于90°、小于180°的角,锐角是大于0°、小于90°的角。根据角的大小和分类,即可解答。
【详解】如果一个平角分成两个角,其中一个角是钝角,由于钝角是大于90°、小于180°的角,而平角是180°的角,分了一个钝角,则剩下的角肯定小于90°,且大于0°,根据分析可知,大于0°且小于90°的角是锐角。所以题目说法正确。
故答案为:√
【点睛】本题主要考查角的大小和角的分类,解决此题的关键是牢记平角的大小和角的分类标准。
12. 一条长1000米的笔直的公路可以看作是直线。( )
【答案】×
【解析】
【分析】根据直线的含义:直线没有端点,无限延长,连接两点的线段的长度叫做两点间的距离。据此判断即可。
【详解】一条长1000米的笔直的公路可以看作是线段。所以原题说法错误。
故答案为:×
13. 一个十位数,它的最高位是亿位。( )
【答案】×
【解析】
【分析】根据数位顺序表,从右边起,第一位是个位,第二位是十位,第三位是百位……第九位是亿位,第十位是十亿位。
【详解】九位数最高位是亿位,十位数最高位是十亿位,
故答案:×
【点睛】本题考查大数的数位。只根据数位顺序表数出来是哪一位即可。
14. 一架客机的速度是15000米/分,也可以说是900千米/时。( )
【答案】√
【解析】
【分析】15000米/分表示1分钟行驶15000米,1小时=60分钟,要求客机每小时行驶多少千米,用15000×60计算。1千米=1000米,据此再把米数化成千米数即可。
【详解】由分析可知:
15000×60=900000米
900000米=900千米
所以,一架客机的速度是15000米/分,也可以说是900千米/时。题干说法正确。
故答案为:√
四、“对号入座”我会选。(每题2分,共10分。)
15. 由1,2,3,4,5,6组成的六位数四舍五入后约等于43万,这样的数最大和最小分别是( )。
A. 435612和431256B. 432651和425136C. 431625和431256
【答案】B
【解析】
【分析】省略万后面的尾数要看千位上的数,根据四舍五入法的原则求近似数。“四舍”得到的近似数比原数小,“五入”得到的近似数比原数大。要使这个数最大,前两位应是43,千位上的数比5小,是2。再将1、5、6按照大数字放在高位的原则依次放在个位、十位和百位。要使这个数最小,前两位应是42,千位上的数应大于等于5,是5。再将1、3、6按照大数字放在低位的原则依次放在百位、十位和个位。
【详解】由分析得:
这样的数最大和最小分别是432651和425136。
故答案为:B
16. 下图,过点A可以画( )条d的垂线。
A. 0B. 1C. 无数条
【答案】B
【解析】
【分析】过一点有且只有一条直线与已知直线垂直;据此解题即可
【详解】如图:
所以,过点A可以画1条d的垂线。
故答案为:B
【点睛】熟练掌握过直线外一点作已知直线的垂线的方法,是解答此题的关键。
17. “有始无终”这个词语可以形容( )的特征。
A. 线段B. 射线C. 直线
【答案】B
【解析】
【分析】根据直线、射线和线段的含义:直线是无限长的,可以向两端无限延伸,不可以度量;射线只有一个端点,可以向一端无限延伸,不可以度量;线段有两个端点,不能无限延伸,可以度量;据此进行解答即可。
【详解】根据射线的特征,射线只有一个端点,可以向一端无限延伸,不可以度量;可知“有始无终”这个词语可以形容射线的特征。
故答案为:B
18. 延长梯形上底和下底,它们( )。
A. 相交B. 永不相交C. 无法判断
【答案】B
【解析】
【分析】梯形的一组对边平行,即梯形的上底和下底是一组平行线。根据平行的性质可知,梯形的上底和下底永不相交,据此解答即可。
【详解】延长梯形的上底和下底,它们永不相交。
故答案为:B。
【点睛】本题考查梯形性质以及平行的性质。同一平面内不相交的两条直线互相平行。
19. 学校买42块小黑板,每块小黑板178元,一共要花多少钱?竖式中箭头所指的结果表示( )。
A. 购买4块小黑板应付的钱
B. 购买40块小黑板应付的钱
C. 购买42块小黑板应付的钱
【答案】B
【解析】
【分析】每块小黑板178元,学校要买42块黑板,一共要花42个178元,即178×42元,42十位上的4表示4个十,178乘4个十得712个十,即7120,也就是购买40块黑板应付7120元;据此解答。
【详解】据分析可知:
竖式中箭头所指的结果表示购买40块黑板应付的钱。
故答案为:B
五、“动手实践”我会创新。(8分)
20. 在下面的梯形中,画一条线段,把它分割成一个平行四边形和另外一个梯形,并分别作出它们的高。
【答案】见详解
【解析】
【分析】两组对边分别平行的四边形,叫做平行四边形;只有一组对边平行的四边形叫做梯形;因此可用三角尺的一条直角边紧靠大梯形的一条腰,再用直尺紧靠三角尺的另一条直角边,然后沿直尺移动三角尺至大梯形内的适当位置,最后沿着三角尺直角边在大梯形中画一条线段,使大梯形被分成一个平行四边形和一个梯形即可。
在平行四边形底边的对边上任意找一点,过这个点向底边作垂线,这个点到垂足之间的线段就是对应底边上的高,高用虚线表示,并画上垂直符号;
在梯形的上底上任意找一点,过这个点向下底作垂线,这个点到垂足之间的线段就是梯形的高,高用虚线表示,并画上垂直符号;依此画图。
【详解】画图如下:
六、“解决问题”我会用。(24分)
21. 红景天能够补气清肺,益智养心,是一味作用广泛的中药。平均每公顷土地可栽种35万株红景天,郊野公园有一块长600米,宽200米的中药园,可栽种多少万株红景天?
【答案】420万株
【解析】
【分析】由题意可知:先用600×200计算出中药园的总面积,平均每公顷土地可栽种35万株红景天,1公顷=10000平方米,据此把平方米数换算成公顷数,再乘35即可求出可栽种多少万株红景天。
【详解】600×200=120000(平方米)
120000平方米=12公顷
35×12=420(万株)
答:可栽种420万株红景天。
22. “阅读是一把钥匙,为我们打开知识的大门。”为丰富雄安新区回迁群众文化生活,鼓励群众通过阅读提升文化素养。容东南文营社区新购图书960本,准备把这些图书放在一个书架上,这个书架共4层,每层有8个格子,平均每个格子放图书多少本?
【答案】30本
【解析】
【分析】由题意可知:先用4×8计算出这些书架的总格子数,再用960除以总格子数,即可求出平均每个格子放图书多少本。
【详解】960÷(4×8)
=960÷32
=30(本)
答:平均每个格子放图书30本。
23. 雄安郊野公园是以“生态雄安”为主题的大型公园,总面积达到2.62万亩,学校组织四年级学生去郊野公园滑雪场欢度“元旦”,同学们各自选择一种游乐项目,统计结果如下表:
(1)请将上面的数据制成条形统计图。
(2)玩滑雪圈的学生比玩雪地滑梯的学生多( )人。
(3)玩雪地秋千的学生和玩雪地滑板学生一共( )人。
(4)你还能提出什么数学问题?
【答案】(1)见详解
(2)35
(3)100
(4)玩雪地拔河的学生和玩雪地滑板的学生一共有多少人?135人(答案不唯一)
【解析】
【分析】(1)根据条形统计图的特点,结合统计表中的数据画出统计图即可;
(2)观察统计表可知:玩滑雪圈的学生有60人,玩雪地滑梯的学生有25人,用60-25即可求出玩滑雪圈的学生比玩雪地滑梯的学生多多少人;
(3)观察统计表可知:玩雪地秋千的学生有35人,玩雪地滑板的学生有65人,用35+65即可求出玩雪地秋千的学生和玩雪地滑板学生一共多少人;
(4)根据统计图中的信息提出问题,符合题意即可。
【详解】(1)
(2)60-25=35(人),所以玩滑雪圈的学生比玩雪地滑梯的学生多35人。
(3)35+65=100(人),所以玩雪地秋千的学生和玩雪地滑板学生一共100人。
(4)玩雪地拔河的学生和玩雪地滑板的学生一共有多少人?
70+65=135(人)
答:玩雪地拔河的学生和玩雪地滑板的学生一共有135人。
游乐项目
滑雪圈
雪地秋千
雪地滑梯
雪地滑板
雪地拔河
人数
60
35
25
65
70
相关试卷
这是一份2023-2024学年河北省保定市满城区人教版四年级上册期末学业质量监测数学试卷(原卷版+解析版),文件包含精品解析2023-2024学年河北省保定市满城区人教版四年级上册期末学业质量监测数学试卷原卷版docx、精品解析2023-2024学年河北省保定市满城区人教版四年级上册期末学业质量监测数学试卷解析版docx等2份试卷配套教学资源,其中试卷共15页, 欢迎下载使用。
这是一份57,2023-2024学年河北省保定市安新县人教版五年级上册期末教学质量监测数学试卷,共18页。试卷主要包含了填一填,判一判,选一选,算一算,动手操作,用一用等内容,欢迎下载使用。
这是一份2023-2024学年河北省保定市安新县人教版五年级上册期末教学质量监测数学试卷(原卷+解析),文件包含精品解析2023-2024学年河北省保定市安新县人教版五年级上册期末教学质量监测数学试卷原卷版docx、精品解析2023-2024学年河北省保定市安新县人教版五年级上册期末教学质量监测数学试卷解析版docx等2份试卷配套教学资源,其中试卷共23页, 欢迎下载使用。

