易错点09 情态动词和虚拟语气(4大陷阱易错点)-备战2024年高考英语考试易错题(新高考专用)
展开01 易错陷阱(4大陷阱)
02 举一反三
【易错点提醒一】情态动词基本用法易混易错点
【易错点提醒二】情态动词表判断推测易混易错点
【易错点提醒三】情态动词后+ have dne易混易错点
【易错点提醒四】虚拟语气易混易错点
03 易错题通关
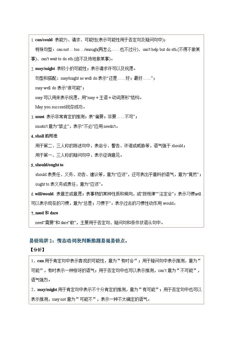
易错陷阱1:情态动词基本用法易混易错点。
【分析】
【高频考点】
【基本用法】
易错陷阱2:情态动词表判断推测易混易错点。
【分析】
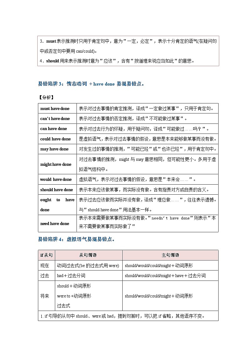
易错陷阱3:情态动词 + have dne易混易错点。
【分析】
易错陷阱4:虚拟语气易混易错点。
【特别提示】
1.用于表示建议、愿望、命令等动词后的宾语从句中
常见的动词有如图所示。宾语从句中的虚拟语气结构为"shuld+动词原形",shuld可以省略。
suggest表"暗示",insist表"坚持认为"时不用虚拟语气。
2.用于主语从句中
It is ’s rder/desire/suggestin/advice/...+ that...;从句谓语形式:(shuld+)动词原形
3.用于表语从句和同位语从句中
在suggestin,prpsal,rder,plan,idea,request,advice等名词后的表语从句和同位语从句中要用虚拟语气,其构成是"shuld+动词原形",shuld可以省略。
wish 宾语从句中的虚拟语气
5.wuld rather后的宾语从句中,表示愿望,意为"宁愿;但愿"。用一般过去时表示与现在或将来事实相反;用过去完成时表示与过去事实相反。
6.在"It is (abut/high) time+that从句"中,谓语动词常用过去式或"shuld+动词原形"表示虚拟语气,注意shuld不可省略。
7.as if,as thugh引导的表语从句和方式状语从句中常用虚拟语气,与现在事实相反用一般过去时;与过去事实相反用过去完成时。
8.if nly引导的感叹句中,用虚拟语气表示愿望。
【易错点提醒一】 情态动词基本用法易混易错点
【例1】 (北京高考) Samuel, the tallest by in ur class, ________ easily reach the bks n the tp shelf.
易错分析:本题主语后跟了同位语,容易造成结构分析的干扰,造成结构和句意分析不清楚。
【答案】can
【解析】句意:塞缪尔,我们班最高的男生,能很轻松地够着书架顶层的书。根据语境可知,此处表示“能力”,应用can。
【变式1】 (2020·天津卷)Jim says we ______ stay in his huse as lng as we leave it clean and tidy .
A. must B. can C. need D. shuld
易错分析:出错主要因为句子结构分析不清楚,句意翻译错误。
【答案】B
【解析】考查情态动词。句意:吉姆说我们可以住在他的房子里,只要我们保持它干净整洁。A. must必须;B. can能,可以;C. need需要;D. shuld应该。根据后面的“as lng as we leave it clean and tidy”可知,Jim许可我们待在他的房子里,即:我们”能,可以”待在他的房子里。故选B。
【变式2】(2023·黑龙江双鸭山一中高三试题)I can’t believe such a gentleman ________ be s rude t the ld.
【答案】B
【解析】考查情态动词。句意:吉我真不敢相信这样的绅士竟然会对老人如此粗鲁。
【变式3】(2023·全国专项练习改错)S real friendship shuld able t stand all srts f tests.
易错分析:未考虑英语中情态动词后应当跟动词原形,able是形容词,故应当添加be动词。
【答案】shuld后加be
【解析】考查情态动词。句意:所以真正的友谊应当可以经受各种考验。情态动词之后不能直接接形容词或名词,应与系动词be构成复合谓语。
【易错点提醒二】 情态动词表判断推测易混易错点
【例2】 (2021·天津·高考真题)It used t be that yu ___drive fr miles here withut seeing anther persn, but nw there are huses and peple everywhere.
A.needB.shuldC.culdD.must
易错分析:句子结构分析错误,进而引起句意理解偏差。混淆情态动词的用法也容易引起本题错误。
【答案】C
【解析】考查情态动词。句意:以前你可能在这里开了几英里,都没见过别人,但现在到处都是房子和人。A. need 需要;B. shuld 应该,理应如此; C. culd 可能,表示对客观可能性的推测;D. must 一定,必须。根据前半句意思可知,表示的是对客观可能性的推测。故选C。
【变式1】(2023·天津·校考模拟预测)With n gravity t push against, astrnauts’ bnes and muscles ________becme weak.
shuldB.mustC.canD.Need
【答案】C
【解析】考查情态动词词义辨析。句意:由于没有重力的推动,宇航员的骨骼和肌肉可能会变得脆弱。A. shuld应该;B. must必须,一定;C. can能,可能(表可能性);D. need需要。由“With n gravity t push against, astrnauts’ bnes and muscles”和“becme weak”可知,句子表示“由于没有重力的推动,宇航员的骨骼和肌肉可能会变得脆弱”,空格处表示“可能会”,应用can表推测,故选C。
【变式2】(2023·全国·高三模拟)—Tny, is that Mr. Black ver there?
—I knew that he had gne t England. It be him.
mightB.culdC.can’tD.Must
【答案】C
【解析】考查情态动词辨析。句意:——托尼,那是布莱克先生吗?——我知道他已经去了英国。不可能是他。A. might可能,表示不太肯定的推测;B. culd可以,表示建议;C. can’t不可能,表示否定的推测;D. must一定,肯定,表示肯定的推测。由I knew that he had gne t England.可知,布莱克先生已经去了英国,所以不可能是他。情态动词的否定推测应用can’t。故选C。
【易错点提醒三】情态动词+have dne易混易错点
【例3】(2023·全国·高三专题练习)She (participate) in the activity, fr she was ding paperwrk in the ffice then.
易错分析:本题对从句的动词时态分析和句意的逻辑推理容易出现错误。
【答案】culdn’t have participated
【解析】考查情态动词的推测用法。句意:她不可能参加这个活动,因为那时她正在办公室做文书工作。根据连词fr可知,上下文是因果关系,结合“she was ding paperwrk in the ffice then”可推知,因为那时她正在办公室做文书工作,所以她不可能参加了这个活动;表示对过去情况否定推测,用culdn’t have dne...“(过去)不可能做过……”。故填culdn’t have participated。
【变式1】Yu ___________ have sclded him fr his pr perfrmance. After all, he had dne his best.
A. mustB. shuldC. mustn’tD. shuldn't
易错分析:未能考虑下文逻辑意思对设空句的时态影响是错误的根本原因。
【答案】D
【解析】考查情态动词+ have dne。句意:你本不应该因为他表现不好而责骂他。毕竟,他已经尽力了。根据前后句关系可知此处表示“本不该”是 shuldn't have dne指做了本不该做的事,must have dne表示对过去发生的事情的肯定性推测;shuld have dne表示应当做某事而实际上未做;mustn’t不和have dne连用。故选D。
【变式2】(2023·天津·校联考一模)Zhang Guimei, a famus mral mdel, ________ a better life, but caring fr neither, she devted herself t changing the fates f children in the muntains.
culd have enjyed B.may enjyC.must have enjyedD.can enjy
【答案】A
【解析】考查情态动词。句意:张桂梅,一位著名的道德模范,本可以享受更好的生活,但两者她都不关心,她致力于改变山区儿童的命运。根据情态动词的用法,表示“原本……”含义的情态动词结构为:culd have + 过去分词,A项“culd have enjyed(本能够享受)”与句子表达的含义一致,故选A项。
【易错点提醒四】 虚拟语气易混易错点
【例4】(2019·天津·高考真题)The wrkers were nt better rganized, therwise they ________ the task in half the time.
A.accmplishedB.had accmplished
C.wuld accmplishD.wuld have accmplished
易错分析:对含蓄虚拟句掌握不牢固,以及运用谓语动词时态进行推理逻辑意义失误。
【答案】D
【解析】考查虚拟语气。句意:工人们没有被更好的组织起来,否则他们用一半的时间就能完成任务。根据上句the wrkers were nt better rganized可知,这是对过去事情的虚拟。表示与过去事实相反的假设,其句子结构为:从句:If+主语+过去完成时+其他,主句:主语+shuld(wuld, culd, might)+现在完成时+其他,故选D。
【变式1】(2023·辽宁省辽西联合校高三试题)I am sure I wuld have lst him if I ________ (cntinue) dancing.
易错分析:本题对wuld have lst构成及意义分析不充分,句意翻译失误,不能推理出虚拟语气句。
【答案】had cntinued
【解析】考查虚拟语气。句意:我相信如果我继续跳舞的话,我会失去他的。根据主句wuld have lst him可知是虚拟语气,且表示对过去事情的看法,故从句谓语用had +过去分词。
【变式2】If the new safety system ________ (put) t use, the accident wuld never have happened.
易错分析:除了根据主句判断出是虚拟语气外,语态的判断也是容易失分点。
【答案】had been put
【解析】句意:如果新的安全系统投入使用,这个事故就不会发生了。根据主句确定是对过去情况的虚拟,故从句用had dne 形式,从句主语system与put t use 是被动关系,故用had been put。
1.(2021·天津·高考真题)---I hnestly dn't think I'm ging t be admitted.
---Well, yu never knw! Yu________ a better impressin than yu think.
A.may have made
B.shuld have made
C.culdn't have made
D.needn't have made
【答案】A
【解析】考查情态动词用法。句意:—老实说,我觉得我不会被录取。—唉,谁知道呢!你给人的印象可能比你想象的要好。A.may have made 可能;B.shuld have made本应该做;C.culdn't have made不可能做;D.needn't have made本不必做。根据句意可知,此处表示的是有可能,故选A。
2.(2020·江苏卷)If I hadn’t been faced with s many barriers, I _____where I am.
A. wn’t beB. wuldn’t have beenC. wuldn’t be D. shuldn’t have been
【答案】本题容易出错的主要原因是句子结构分析不清楚。
【解析】考查虚拟语气。句意:如果我没有面对那么多的障碍,我现在就不会在这里。分析句子成分可知,此处是错综时间虚拟语气,根据空后where I am可知,此处是与现在事实相反的假设,主句谓语动词应使用wuld/culd/might/shuld+d。故选C。
3.(2020·天津·高考真题)Yu ____________ have sclded him fr his pr perfrmance. After all, he had dne his best.
A.mustB.shuldC.mustn’tD.shuldn't
【答案】D
【解析】考查情态动词+ have dne。句意:你本不应该因为他表现不好而责骂他。毕竟,他已经尽力了。根据前后句关系可知此处表示“本不该”是 shuldn't have dne指做了本不该做的事,must have dne表示对过去发生的事情的肯定性推测;shuld have dne表示应当做某事而实际上未做;mustn’t不和have dne连用。故选D。
4.(2020·天津·高考真题)Jim says we ______ stay in his huse as lng as we leave it clean and tidy .
A.mustB.canC.needD.Shuld
【答案】B
【解析】考查情态动词。句意:吉姆说我们可以住在他的房子里,只要我们保持它干净整洁。A. must必须;B. can能,可以;C. need需要;D. shuld应该。根据后面的“as lng as we leave it clean and tidy”可知,Jim许可我们待在他的房子里,即:我们”能,可以”待在他的房子里。故选B。
5.(2017·全国·统考高考真题)Whale breathe thrugh lungs just as we humans d,s they_______cme up fr air.
A.mayB.canC.mightD.Must
【答案】D
【解析】考查情态动词词义辨析。句意:鲸通过肺呼吸,就跟我们人类一样,所以它们必须浮上水面呼吸空气。A. may可以,也许;B. can可以(有能力),可能;C. might也许,语气较弱;D. must必须,一定。根据语境,鲸由于用肺呼吸,它一定要浮出水面,没有其它可能,故选D。
6.(2018·天津·统考高考真题)Jane wishes that she ______ freign trade instead f literature when she was in cllege.
A.studiedB.had studied
C.wuld studyD.might have studied
【答案】B
【解析】考查虚拟语气。句意:Jane真希望她在大学时学的是外贸而不是文学。wish后接宾语从句,从句用虚拟语气,若表示与过去相反的愿望,从句谓语用过去完成时或wuld / culd+have +过去分词。由“when she was in cllege”可知,本句表与过去事实相反的假设,所以从句为过去完成时。故选B项。
7.(2019·江苏·高考真题)What a pity! Yu missed the sightseeing, r we ________ a gd time tgether.
A.hadB.will haveC.wuld have hadD.had had
【答案】C
【解析】考查虚拟语气。句意:真遗憾!你错过了这次观光,否则,我们本应该在一起度过一段愉快时光的。根据上文可知,是对过去事情的虚拟,是与过去事实相反的假设。其句子结构为:从句:If+主语+过去完成时+其他,主句:主语+shuld(wuld, culd, might)+现在完成时+其他,故选C。
8.(2023·天津·高三耀华中学校考开学考试)—Why yu be talking s ludly while thers are studying?
—I’m terribly srry.
shallB.mustC.willD.May
【答案】B
【解析】考查情态动词。句意:——别人学习的时候,你为什么非要大声说话?——真的很抱歉。此处考查must的特殊用法,在句中must的意思是“偏偏,非要”,带有一种责备、抱怨的口气。故选B。
9.(2023·天津滨海新·统考三模)Waking up suddenly________lead t rapid heart rate and high bld pressure.
A.mustB.wuldC.canD.Shall
【答案】C
【解析】考查情态动词辨析。句意:突然醒来会导致心率加快和高血压。A. must一定;B. wuld将会;C. can可能;D. shall将要。此处表示推测,意为“能够,可以”应用can,故选C。
10.(2023秋·高三课前预习)—Finish the hmewrk in half an hur! Mm, yu________be jking!
— Nthing is impssible if yu put yur heart int it.
needB.canC.mustD.May
【答案】C
【解析】考查情态动词辨析。句意:——半小时内完成作业!妈妈,你一定是在开玩笑吧!——只要你用心,没有什么是不可能的。A. need需要;B. can能够;C. must必须,一定;D. may可能。根据be jking可知,此处表示“一定在开玩笑”用must。故选A。
11.(2023·天津河东·统考二模)“Thse respnsible fr the accident be punished while thse cntributing t slving the prblems be rewarded.” prmised the fficial then and there.
A.needB.shallC.mustD.Shuld
【答案】B
【解析】考查情态动词辨析。句意:“对事故负有责任的人要受到处罚,对解决问题有贡献的人要受到奖励。”那个官员当场答应道。A. need需要;B. shall(表示说话者的意图、允诺、告诫、警告、命令、决心等)一定会,必须,应该,可以;C. must必须,一定;D. shuld应该。shall用于第二、三人称表示“允诺,警告,命令”等语气。这里是表示“命令”的语气。故选B。
12.(2023·全国·高三专题练习)My little sn _____ ut alne at night.
A.dares nt gB.dares nt t g
C.dare nt t gD.desn’t dare t g
【答案】D
【解析】考查动词dare的用法。句意:我的小儿子晚上不敢单独出门。dare作实义动词时表示“敢于做某事”应用dare t d sth,其否定式应为desn’t dare t d;dare为情态动词时,后接动词原形,否定形式为dare nt d sth。故选D项。
13.(2023·天津滨海新·高三大港一中校考期末)The wrld went int shck, mst peple having assumed that this space flight ________ be mre dangerus than travelling in an aerplane.
A.shuldB.shallC.wuldD.Culd
【答案】C
【解析】考查情态动词词义辨析。句意:世界陷入了震惊,大多数人都认为这次太空飞行比乘坐飞机更危险。A. shuld应该;B. shall将会;C. wuld很有可能;D. culd过去可能,能够。分析句意可知,此处表示有充分理由认为或猜测“更危险”这种情况,需要使用wuld表示可能性。故选C项。
14.(2023·天津河东·高三统考期末)If there is nthing mre t d, we ________ as well g t bed.
A.shuldB.canC.wuldD.May
【答案】D
【解析】考查情态动词。句意:如果没什么别的事要做,我们不如去睡觉。固定短语may/might as well意为“倒不如”、“不妨”符合句意,一般用于给出建议。故选D项。
15.(2023·天津·高三天津市咸水沽第一中学校考期末)I ______ James sme advice, but I didn’t think he wuld accept it under thse cnditins.
A.culd have givenB.mustn’t give
C.culdn’t giveD.must have given
【答案】A
【详解】考查情态动词的用法。句意:我本可以给詹姆斯一些建议,但我认为在这种情况下他不会接受。根据句意可知,此处指“本可以做某事;本能够做某事”,应用culd have dne sth.。故选A。
功能:情态动词不能单独作谓语,后跟动词原形共同构成谓语。
形式:情态动词没有人称和数的变化。否定形式是多数情态动词的否定式是在情态动词的后面加nt。
时态:个别情态动词有现在式和过去式两种形式,过去式用来表达更加客气、委婉的语气。位置:情态动词在谓语之前;谓语动词前若有助动词,则在助动词之前。疑问句中在主语之 前。
情态动词后要加动词原形/系动词be构成谓语。
2. 含情态动词的被动语态结构:情态动词+be+过去分词。
3. 原形和过去式错用情态动词:can→culd、may→might、shall→shuld、will→wuld、have t→had t、dare→dared。
can/culd 表能力、请求、可能性(表示可能性用于否定句及疑问句中);
特殊句型:can nt ... t (再怎么……也不过分)、can't help but d sth.(不得不做某事)、can't wait t d sth.(迫不及待地做某事)。
may/might 表较小的可能性;表示请求许可以及祝愿。
句型和搭配:may/might as well d表示“还是……好;最好……”;
may well d表示“很可能”;
may可以用来表示祝愿,用“may+主语+动词原形”结构。
May yu succeed.祝你成功。
must 表示非常肯定的推测;表“偏要;非要……不可”;
mustn't意为“禁止”,表示“不必”应用needn't。
shall的用法
用于第二、三人称的陈述句中,表命令、警告、许诺或威胁等,语气强于shuld;
用于第一、三人称的疑问句中,表示征询意见。
shuld/ught t
shuld表责任、义务、劝告、建议等,意为“应该”,还可表出乎意料的语气,意为“竟然”;ught t表义务或责任,意为“应该”。
will/wuld 表意志或意愿;表事物的某种性质和倾向,或“按规律”“注定会”;表示习惯, will 可以表示现在的习惯,意为“总是;习惯于”。表示过去的习惯性动作用wuld。
need和dare
need“需要”和dare“敢”,主要用于否定句、疑问句和条件状语从句中。
1.can用于肯定句中表示客观的可能性,意为"有时会";用于疑问句中表示推测,意为"可能",有时表示一种惊讶的语气;用于否定句中也可以表示推测,can’t意为"不可能",语气强烈。
2.may/might用于肯定句中表示不十分肯定的推测,意为"有可能";用于否定句中也可以表示推测,may nt意为"可能不",表示一种不太确定的语气。
3.must表示推测时只用于肯定句中,意为"一定,必定",表示十分肯定的语气(在疑问句中或否定句中要用can/culd)。
4.shuld用来表示推测时意为"应该",含有"按道理来说应当如此"的意思。
must have dne
表示对过去事情的肯定推测,译成"一定做过某事",只用于肯定句。
can’t have dne
表示对过去事情的否定推测,译成"不可能做过某事"。
can have dne
表示对过去行为的怀疑,用于疑问句,译成"可能做过……吗?"。
culd have dne
是虚拟语气,表示对过去事情的假设,意思是本来能够做某事而没有做。
may have dne
对发生过的事情的推测,"可能已经"或"也许已经",用于肯定句中。
might have dne
对过去事情的推测,might与may意思相同,但可能性更小。多用于虚拟语气结构中。
wuld have dne
虚拟语气,表示对过去事情的假设,意思是"本来会……"。
shuld have dne
表示本来应该做某事,而实际没有做。含有指责对方或自责的含义。
ught t have dne
表示过去应该做而实际并没有做,译成"理应做……",往往表示遗憾。与"shuld have dne"用法基本一样。
need have dne
表示本来需要做某事而实际没有做。"needn’t have dne"则表示"本来不需要做某事而实际做了"
if从句
从句谓语
主句谓语
现在
动词过去式(be的过去式用were)
shuld/wuld/culd/might+动词原形
过去
had+过去分词
shuld/wuld/culd/might+have+过去分词
将来
shuld+动词原形
were t +动词原形
过去式
shuld/wuld/culd/might+动词原形
if引导的从句中shuld、were或had,提到句首时,可以把if省略,其他语序不变。
当if条件句中主、从句表示的动作或行为所发生的时间不一致时,称为错综时间条件句,这时动词的形式应根据动词所指的时间进行调整。
有时假设的情况并不用条件句表现出来,而是暗含在上下文中,比如通过withut、 r、 therwise、 but fr等词或短语来表示,称为含蓄的虚拟句。
1.表示与现在事实相反的愿望
构成:主语 + wish (that) +从句主语+动词过去式(be一律用were。
2.表示与过去事实相反的愿望
构成:主语 + wish (that) + 从句主语 + wuld/culd + have + 过去分词或had + 过去分词。
3.表示将来不大可能实现的愿望
构成:主语 + wish (that) + 从句主语 + wuld/shuld/culd/might +动词原形。
高考英语易错点09 情态动词和虚拟语气(4大陷阱)-备战2024年高考英语考试易错题: 这是一份高考英语易错点09 情态动词和虚拟语气(4大陷阱)-备战2024年高考英语考试易错题,文件包含高考英语易错点09情态动词和虚拟语气4大陷阱-备战2024年高考英语考试易错题原卷版docx、高考英语易错点09情态动词和虚拟语气4大陷阱-备战2024年高考英语考试易错题解析版docx等2份试卷配套教学资源,其中试卷共25页, 欢迎下载使用。
易错点09 情态动词和虚拟语气(4大陷阱易错点)-备战2024年高考英语考试高频错题集(新高考专用): 这是一份易错点09 情态动词和虚拟语气(4大陷阱易错点)-备战2024年高考英语考试高频错题集(新高考专用),文件包含易错点09情态动词和虚拟语气4大陷阱-备战高考英语考试易错题原卷版docx、易错点09情态动词和虚拟语气4大陷阱-备战高考英语考试易错题解析版docx等2份试卷配套教学资源,其中试卷共23页, 欢迎下载使用。
易错点13 特殊句式(3大陷阱易错点)-备战2024年高考英语考试易错题(新高考专用): 这是一份易错点13 特殊句式(3大陷阱易错点)-备战2024年高考英语考试易错题(新高考专用),文件包含易错点13特殊句式3大陷阱-备战2024年高考英语考试易错题原卷版docx、易错点13特殊句式3大陷阱-备战2024年高考英语考试易错题解析版docx等2份试卷配套教学资源,其中试卷共13页, 欢迎下载使用。

