高考英语易错点03 代词(3大陷阱)-备战2024年高考英语考试易错题
展开首先,冲刺阶段的易错题能够帮助我们快速的查缺补漏,总结经验教训,知识梳理,提高知识的应用能力。
其次,通过对错题分析,其中涉及到的知识点以及考点的分析与总结,它能够减少我们复习过程当中同类型的题或者是同一知识点的犯错频率。
第三,对于错题集的复习,最简单的方法就是盖住答案,然后重新来做一遍,从分析的角度条件的分析以及技巧的使用三个方面进行逐一的排除。
第四,在这些错题当中,并非所有的错题都是每个同学易错的,那么在第一遍的错题复习当中,我们就要进行排除,筛选出符合自己特点错题及其针对性也才更强。
如果自己已经完全掌握的,那么就当是对于知识点的再一次复习。这样的错题对于提升自己的能力来说也才是起到了最大的作用。
易错点03 代词
目 录
01 易错陷阱(3大陷阱)
02 举一反三
【易错点提醒一】人称代词、物主代词、反身代词易混易错点
【易错点提醒二】it和指示代词、替代词易混易错点
【易错点提醒三】不定代词易混易错点
03 易错题通关
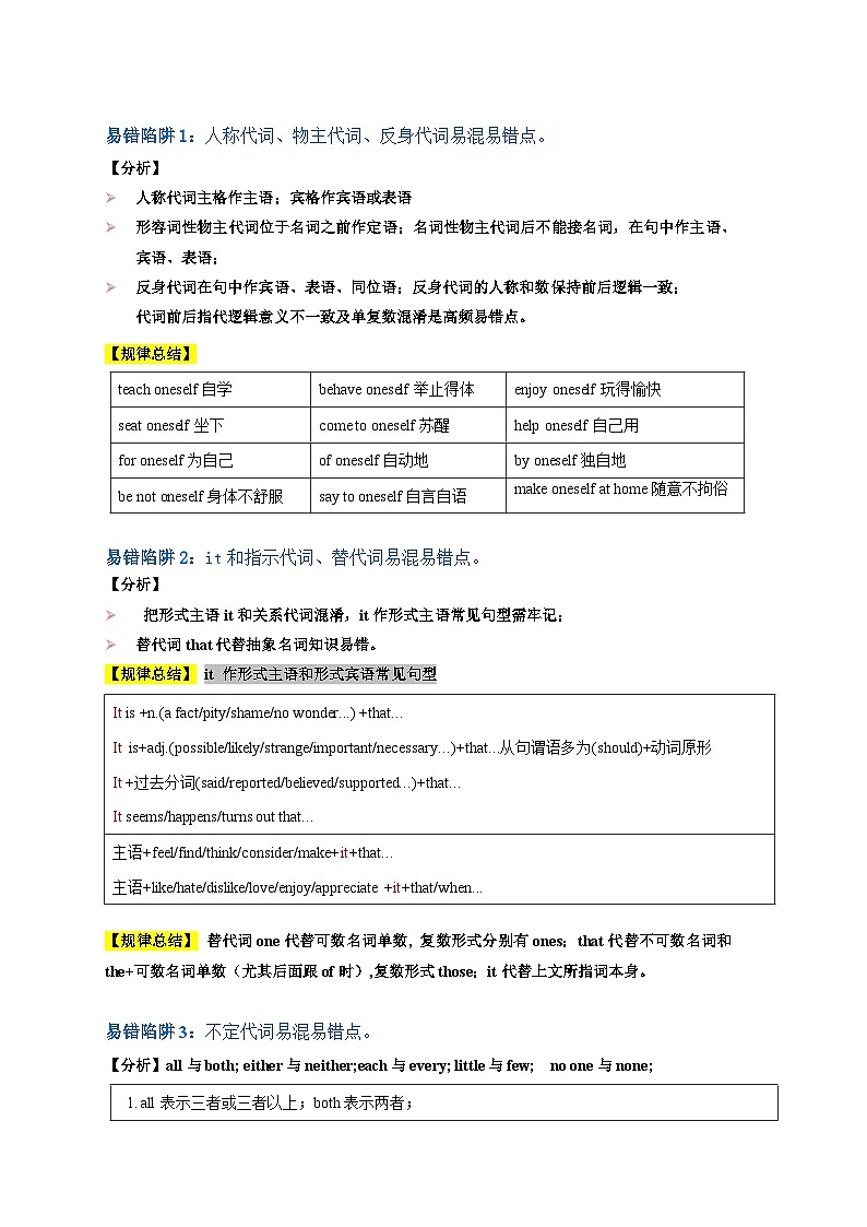
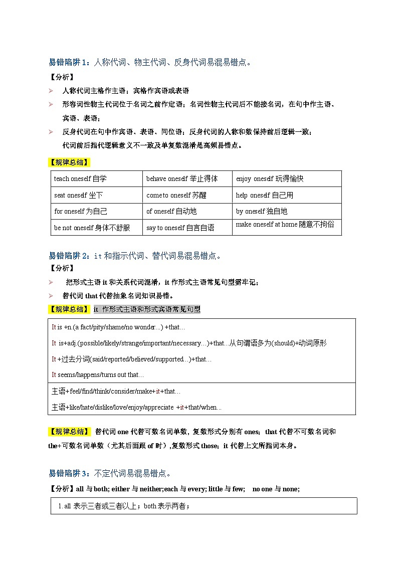
易错陷阱1:人称代词、物主代词、反身代词易混易错点。
【分析】
人称代词主格作主语;宾格作宾语或表语
形容词性物主代词位于名词之前作定语;名词性物主代词后不能接名词,在句中作主语、宾语、表语;
反身代词在句中作宾语、表语、同位语;反身代词的人称和数保持前后逻辑一致;
代词前后指代逻辑意义不一致及单复数混淆是高频易错点。
【规律总结】
易错陷阱2:it和指示代词、替代词易混易错点。
【分析】
把形式主语it和关系代词混淆,it作形式主语常见句型需牢记;
替代词that代替抽象名词知识易错。
【规律总结】 it 作形式主语和形式宾语常见句型
【规律总结】 替代词ne代替可数名词单数, 复数形式分别有nes;that代替不可数名词和the+可数名词单数(尤其后面跟f时),复数形式thse;it代替上文所指词本身。
易错陷阱3:不定代词易混易错点。
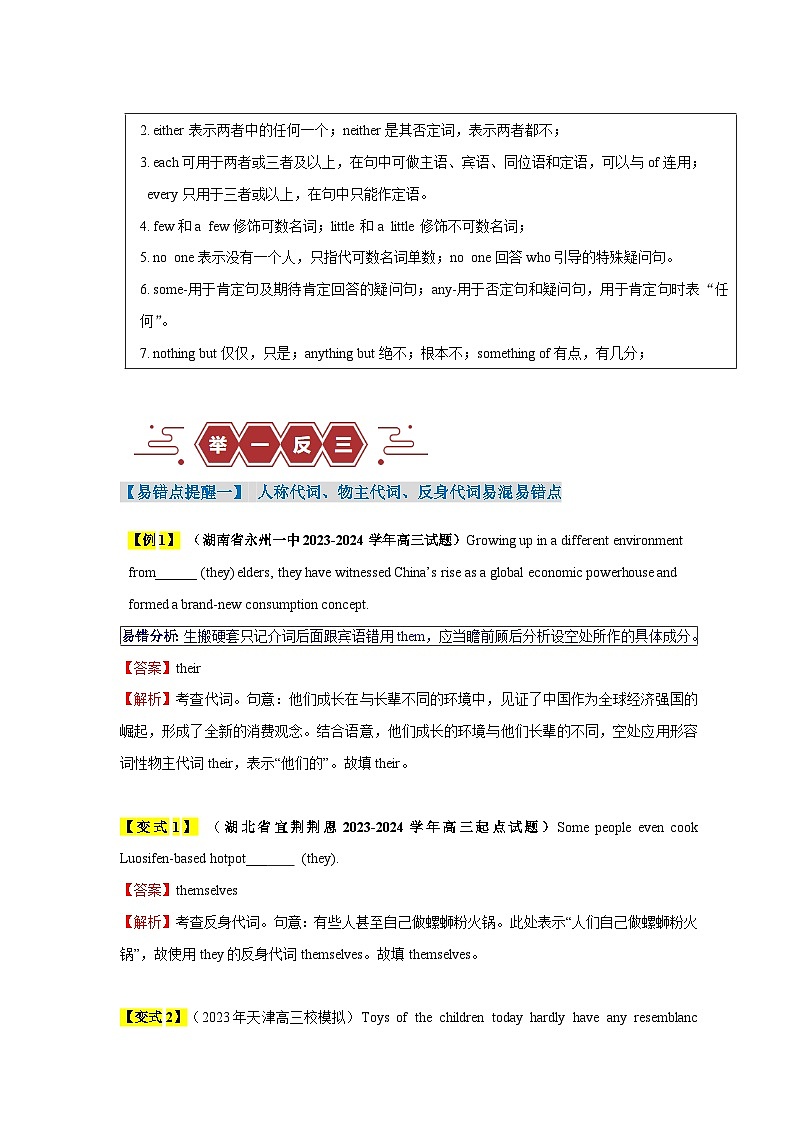
【分析】all与bth; either与neither;each与every; little与few; n ne与nne;
【易错点提醒一】 人称代词、物主代词、反身代词易混易错点
【例1】 (湖南省永州一中2023-2024学年高三试题)Grwing up in a different envirnment frm______ (they) elders, they have witnessed China’s rise as a glbal ecnmic pwerhuse and frmed a brand-new cnsumptin cncept.
易错分析:生搬硬套只记介词后面跟宾语错用them,应当瞻前顾后分析设空处所作的具体成分。
【变式1】 (湖北省宜荆荆恩2023-2024学年高三起点试题)Sme peple even ck Lusifen-based htpt_______ (they).
【变式2】(2023年天津高三校模拟)Tys f the children tday hardly have any resemblance t ______ f _______ when we were little kids.
that; urs B. thse; us C. that; us D. thse; urs
易错分析:分析句子逻辑指代,单复数保持一致,且关注名词性物主代词和宾格的用法区别。
【变式3】(辽宁省六校2023-2024学年高三联考试卷)On the basis f research that he has dne fr the past six years, Dr. Zimbard estimates that abut 40 percent f all Americans, arund 84 millin peple, cnsider (they) shy.
【易错点提醒二】it和指示代词、替代词易混易错点
【例2】 (广东省新高考高质量测评省级联考试题)When the BBC asked her what kind f persn_______ takes t walk arund the wrld, Maxwell said, “It’s prbably a cmbinatin f ambitin, a little stubbrnness and a pinch f passin—nt fr hiking as a sprt, but fr self-discvery and adventure.
【变式1】(广东省梅州市曾宪梓中学2023年高三质检试题)“We always carry the bamb basket when we wrk in the field. We all regard as a symblic farming tl f the Wa ethnic grup.
【变式2】(2023年河南省高三诊断测试) China’s winning the hst f the Olympic was an exciting mment, _______ all Chinese will never frget.
【易错点提醒三】不定代词易混易错点
【例3】(2023年河南省郑州市高三模拟)Lily had lived in Lndn and Manchester, but she liked________ and mved t Cambridge.
【变式1】(2023年全国专项练习)In sme cuntries, peple eat with chpsticks, while in ______, knives and frks.
【变式2】(2023年安徽高三专项练习)The prject requires clse teamwrk, _______ will be achieved unless we wrk well tgether.
1.(2023年新高考I卷)Nanxiang aside, the best Xia lng ba have a fine skin, allwing them t be lifted ut f the steamer basket withut tearing r spilling any f ________ (they) cntents.
2.(湖南省长沙麓山国际实验学校2023-2024学年高三试题)Finding the perfect fusin f traditin and innvatin can be like pulling a rabbit ut f a hat, but White Rabbit was able t pull ff.
3.(湘豫名校联考2023-2024学年高三试题)Unlike (it) seemingly simple appearance, making a guqin is extremely demanding.
4.(江苏省2023-2024学年高三学情调研试题)We must first f all have cnfidence in (we).
(2023年全国高三校考练习)T my disappintment, f the details she tld us was exact.
(2023年全国高三校考练习)Within industries, cmpanies are always trying t develp prducts that are ne step better than f ther cmpanies.
(2023年全国高三校考练习)Building a new schl is ne thing, while keeping it running smthly is quite .
(2023年全国高三校考练习)Smetimes,we take fr granted that everything has t be perfect fr us and we expect high quality prducts and service.
(2023年全国高三校考练习)The ld man has three sns, but nne f (they) is a dctr.
10.(2023年全国高三校考练习)—Hw abut the price f these refrigeratrs?
—They’re equal in price t, if nt cheaper than, the at the ther stres.
11.(2023年全国高三校考练习)This schl is ne f the tp schls in ur city, equipped with mdern teaching equipment.
(2023年全国高三校考练习)He gt a new haircut and gt (he) up in a suit, then headed fr the hall.
(2023年全国高三校考练习)Smith has tw strategies, f which seems t have wrked very well.
14.(2023年全国高三校考练习)Yu ught t behave in public, r yu may anny the peple arund yu.
15.(2023年全国高三校考练习)The man distinguished (he) by his wisdm.
teach neself自学
behave neself举止得体
enjy neself玩得愉快
seat neself坐下
cme t neself苏醒
help neself自己用
fr neself为自己
f neself自动地
by neself独自地
be nt neself身体不舒服
say t neself自言自语
make neself at hme随意不拘俗
It is +n.(a fact/pity/shame/n wnder...) +that...
It is+adj.(pssible/likely/strange/imprtant/necessary...)+that...从句谓语多为(shuld)+动词原形
It +过去分词(said/reprted/believed/supprted...)+that...
It seems/happens/turns ut that...
主语+feel/find/think/cnsider/make+it+that...
主语+like/hate/dislike/lve/enjy/appreciate+it+that/when...
all表示三者或三者以上;bth表示两者;
either表示两者中的任何一个;neither是其否定词,表示两者都不;
each可用于两者或三者及以上,在句中可做主语、宾语、同位语和定语,可以与f连用;
every只用于三者或以上,在句中只能作定语。
few和a few修饰可数名词;little和a little修饰不可数名词;
n ne表示没有一个人,只指代可数名词单数;n ne回答wh引导的特殊疑问句。
sme-用于肯定句及期待肯定回答的疑问句;any-用于否定句和疑问句,用于肯定句时表“任何”。
nthing but仅仅,只是;anything but绝不;根本不;smething f有点,有几分;
高考英语易错点02 名词(5大陷阱)-备战2024年高考英语考试易错题: 这是一份高考英语易错点02 名词(5大陷阱)-备战2024年高考英语考试易错题,文件包含高考英语易错点02名词5大陷阱-备战2024年高考英语考试易错题原卷版docx、高考英语易错点02名词5大陷阱-备战2024年高考英语考试易错题解析版docx等2份试卷配套教学资源,其中试卷共20页, 欢迎下载使用。
易错点03 代词(3大陷阱易错点)-备战2024年高考英语考试高频错题集(新高考专用): 这是一份易错点03 代词(3大陷阱易错点)-备战2024年高考英语考试高频错题集(新高考专用),文件包含易错点03代词3大陷阱-备战高考英语考试易错题原卷版docx、易错点03代词3大陷阱-备战高考英语考试易错题解析版docx等2份试卷配套教学资源,其中试卷共15页, 欢迎下载使用。
易错点19 完形填空(4大陷阱易错点)-备战2024年高考英语考试易错题: 这是一份易错点19 完形填空(4大陷阱易错点)-备战2024年高考英语考试易错题,文件包含易错点19完形填空4大陷阱-备战2024年高考英语考试易错题原卷版docx、易错点19完形填空4大陷阱-备战2024年高考英语考试易错题解析版docx等2份试卷配套教学资源,其中试卷共92页, 欢迎下载使用。

