易错点06 形容词和副词(4大陷阱易错点)-备战2024年高考英语考试易错题(新高考专用)
展开01 易错陷阱(4大陷阱)
02 举一反三
【易错点提醒一】比较级和最高级词形变化易混易错点
【易错点提醒二】形容词和副词用法功能易混易错点
【易错点提醒三】形容词变副词词形变化易混易错点
【易错点提醒四】-ed形容词和-ing形容词易混易错点
03 易错题通关
易错陷阱1:比较级和最高级词形变化易混易错点。
【规则变化】
【不规则变化】
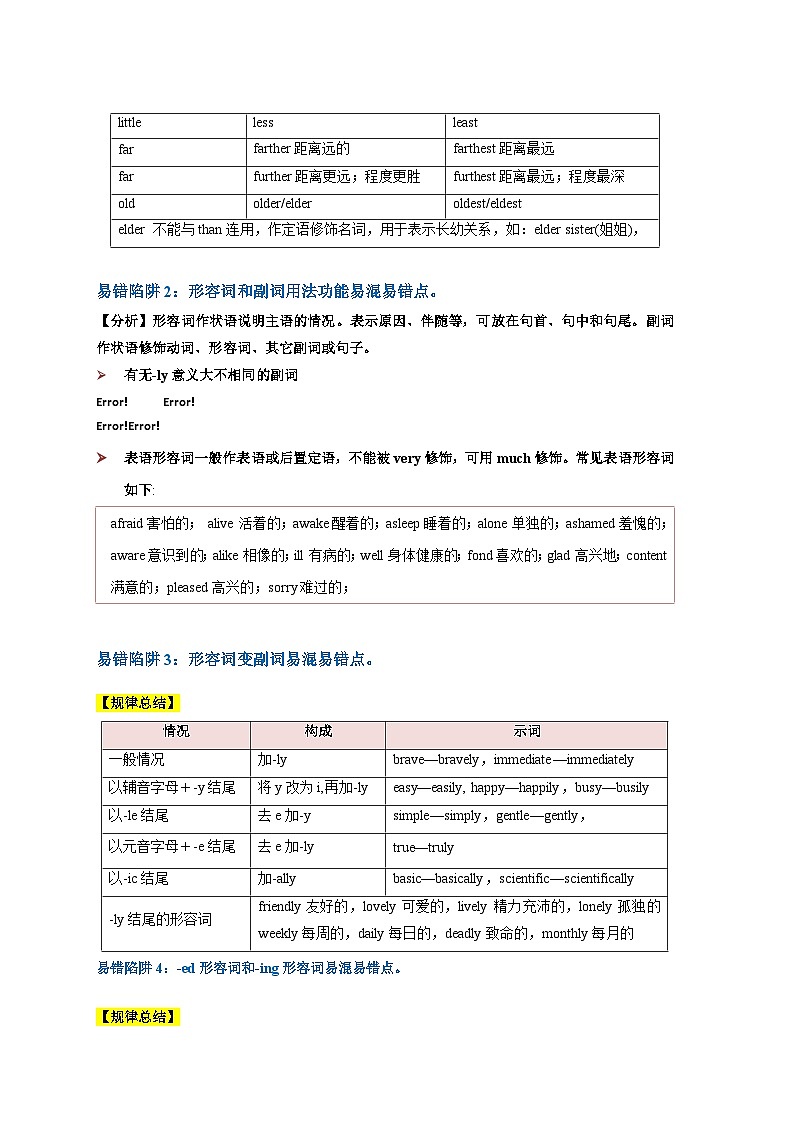
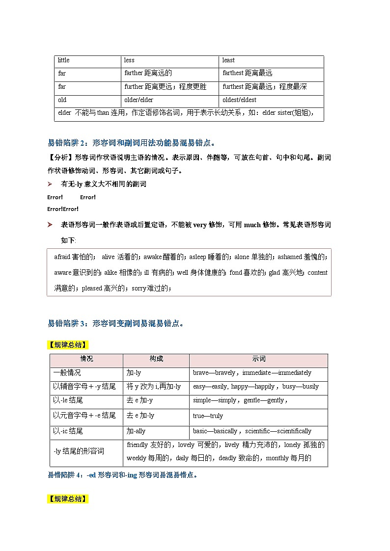
易错陷阱2:形容词和副词用法功能易混易错点。
【分析】形容词作状语说明主语的情况。表示原因、伴随等,可放在句首、句中和句尾。副词作状语修饰动词、形容词、其它副词或句子。
有无ly意义大不相同的副词
eq \b\lc\{\rc\ (\a\vs4\al\c1(dead完全地,全然地be dead asleep,deadly非常be deadly tired)) eq \b\lc\{\rc\ (\a\vs4\al\c1(pretty相当be pretty certain that ... ,prettily漂亮地be prettily dressed))
eq \b\lc\{\rc\ (\a\vs4\al\c1(late晚,迟arrive late, cme late,lately最近;近来I haven't seen him lately.))eq \b\lc\{\rc\ (\a\vs4\al\c1(hard 努力地wrk hard,hardly 几乎不He has hardly eat anything.))
表语形容词一般作表语或后置定语,不能被very修饰,可用much修饰。常见表语形容词如下:
易错陷阱3:形容词变副词易混易错点。
【规律总结】
易错陷阱4:-ed形容词和-ing形容词易混易错点。
【规律总结】
【易错点提醒一】 比较级和最高级词形变化易混易错点
【例1】 (2023年广东省佛山市顺德区均安中学高三拉练试题)As the weather turns warmer and air becmes _____ (dry), it is recmmended that peple eat fresh vegetables and juicy fruits t keep themselves hydrated (保持水分).
【变式1】(河北省石家庄市2023年高三第二学期全过程试题) A vide clip f Zhang Huiyu, a Chinese girl with visual impairment (受损), ______ (passinate) reciting “Ode t the Yellw River” has recently attracted a lt f attentin nline.
【变式2】 (湖南省部分学校2023-2024学年高三试题)The system sends messages t peple _______ (little) than tw secnd after the earthquake happens.
【变式3】(湖南省三湘创新发展联合体2023-2024学年高三试题)It is ne f the three _______(influential) military bks in histry.
【易错点提醒二】 形容词和副词用法功能易混易错点
【例2】 (广东省佛山市南海区2023-2024学年高三测试题)It has a ppulatin f mre than 100 millin and is the third ____ (large) ecnmy in China.
【变式1】(广东省东莞实验中学高三下学期开学“收心”试题)Besides, peple arund the glbe can have access t Cnfucius ideas in Cnfucius Institutes and Chinese Culture Centers abrad (free).
【变式2】(广东省江门市新会一中2023-2024学年高三试题)The simple truth is that singing makes yu happy. It releases endrphins(内啡肽), a chemical that reduces pain and makes yu feel (happy) and less stressed.
【易错点提醒三】 形容词与副词词形变化易混易错点
【例3】(湖南省湖南师范大学附属中学2023-2024学年高三试题)The sun, hwever, was nt still, and it _____ (steady) rse frm the hrizn, reached the highest pint and then set t the west.
【变式1】(湖南天壹名校联盟2023-2024学年高三大联考试题)The event’s highlight was the perfrmances by members frm the Malta Schl f Wushu-Lnggui, wh shwcased ________(amaze) dragn dances and martial arts, attracting many audiences.
【变式2】(湖南省常德市临澧一中2023-2024学年高三试题)At that time, mst peple in the village lived with pverty, which means they culd simply affrd fd and basic clthing, but seldm purchase things like bicycles r televisins. S many villagers left their hmetwn (hpe).
【易错点提醒四】 -ed形容词和-ing形容词易混易错点
【例4】(2024届辽宁省本溪市高中高三一模试题)As a result, the antelpe ppulatin has recvered and in June 2015, the Tibetan antelpe was remved frm the (danger) species list.
【变式1】(福建省宁德第一中学2023-2024学年高三检测试题)The mrtise and tenn technique, which is the primary cnstructin methd used in ancient Chinese architecture and represents the cre f traditinal Chinese wdwrking, is gaining (increase) recgnitin amng the public.
【变式2】 Frm Mace’s increasingly _________(fright) expressin, Lrd knew his last randm sht had hit hme.
1.(2023年新高考I卷)Xia lng ba(sup dumplings), thse amazing cnstructins f delicate dumpling wrappers, encasing ht, ________(taste) sup and sweet, fresh meat, are far and away my favrite Chinese street fd.
2.(2023年新高考II卷)S, what are they learning? ________ (basic), hw t describe a panda’s life.
3.(2021年新高考I卷) The ht spring at the ft f the muntain is smething yu must try after the climb. It will ________(undubted) help yu get refreshed!
4.(广东省2023-2024学年普通高三调研试题)The treatment is based n the TCM principle, which is ____ (effect) fr cughs, asthma (哮喘) and ther diseases.
5.(湖北省宜荆荆恩2023-2024学年高三起点试题)Whether yu are explring the streets f Liuzhu r enjying a bwl in a distant land, Lusifen is sure t leave a lasting impressin n yur taste buds, prviding a____ (true) unfrgettable gastrnmic (美食的) experience.
6.(江苏省2023-2024学年高三名校联考检测试题)It is beautiful t lk at t. An “epic adventure abut hrmne-fuelled teenagers facing up t (envirnment) destructin”, the film is smetimes a “little t wrthy fr its wn gd”.
7.(江苏省前黄高级中学2023-2024学年高三学情检测)During a visit (early) this year t the crwded and nisy market in the city’s Wuning subdistrict, Ma Fenghua, head f the lcal trade unin federatin, fund a child ding hmewrk near a street stall.
8.(江苏省镇江市2023-2024学年高三试题)As the unique charm and sul f the mvie, 48 Tang pems help audiences travel frm the (sand) desert frntier t the mist-filled regins suth f the Yangtze River.
9.(河北省石家庄市2023-2024学年石家庄市一中高三试题)Because f decreasing precipitatin (降水), it is even (ht) during this perid than during Majr Heat.
10.(2024届江苏省徐州市沛县高三模拟)The prject, (jint) prduced by the Center fr Language Educatin and Cperatin and Central Academy f Fine Arts, selects multiple art pieces created by fur artists: Wu Jian’an, Kang Lei, Lu Zhengyuan and Zhang Fan.
11.(江苏省南京市第九中学2023-2024学年高三质量调研)Of all the anxius candidates, he is ________(nerve) abut his chances f being admitted.
12.(江苏省南京市第九中学2023-2024学年高三质量调研)Thse suffering frm (infect) diseases were separated frm the ther patients.
13.(江苏省南京市五校2023年高三联考试题)China has dne (cperate) research n giant panda cnservatin with 22 zs in 18 cuntries,” said Hua Chunying, a spkespersn fr China’s Freign Ministry, at a press cnference in 2021.
14.(河北省保定市重点高中2023-2024学年高三试题)He prmted the mdern wdcut, which was ppular in the West but still an essential Chinese frm whse techniques reached maturity during the Tang Dynasty, as the mst (access) and efficient vehicle fr circulating new revlutinary thught amng the masses.
15.(河北省保定市重点高中2023-2024学年高三试题)Divided int five sectins, the lng-running shw is aimed t ffer art cllectrs and the general public alike an pprtunity t learn abut China’s mdern, cntemprary print art and (far) explre the market value f prints, accrding t Liu Zehui, the persn in charge f the shw.
闭音节单音节词如末尾只有一个辅音字母,双写这个辅音字母,再加er和est
big
ht
bigger
htter
biggest
httest
辅音字母加y结尾,变y为i,再加er和est
happy
happier
happiest
单音节词末一般直接加er和est
great
greater
greatest
单音节词以e结尾,只加r和st
brave
braver
bravest
多音节词和少数双音节词在前面加mre和mst
expensive
mre expensive
mst expensive
有些形容词没有程度可分,或形容词本身就表示某种程度,因此没有比较级和最高级。这类形容词有:right(正确的),wrng(错误的),excellent(优秀的),pssible(可能的),empty(空的),favrite(最爱的),perfect(完美的)等。
原级
比较级
最高级
gd, well
better
best
bad, ill
wrse
wrst
many, much
mre
mst
little
less
least
far
farther距离远的
farthest距离最远
far
further距离更远;程度更胜
furthest距离最远;程度最深
ld
lder/elder
ldest/eldest
elder 不能与than连用,作定语修饰名词,用于表示长幼关系,如:elder sister(姐姐),
afraid害怕的; alive活着的;awake醒着的;asleep睡着的;alne单独的;ashamed羞愧的; aware意识到的;alike相像的;ill有病的;well身体健康的;fnd喜欢的;glad高兴地;cntent满意的;pleased高兴的;srry难过的;
情况
构成
示词
一般情况
加ly
brave—bravely,immediate—immediately
以辅音字母+y结尾
将y改为i,再加ly
easy—easily, happy—happily,busy—busily
以le结尾
去e加y
simple—simply,gentle—gently,
以元音字母+e结尾
去e加ly
true—truly
以ic结尾
加ally
basic—basically,scientific—scientifically
ly结尾的形容词
friendly友好的,lvely可爱的,lively精力充沛的,lnely孤独的 weekly每周的,daily每日的,deadly致命的,mnthly每月的
修饰人的情绪、状态的名词用-ed形容词,如:puzzled lks,satisfied expressin,vice
表示“令人的”,用-ing形容词,如:exciting mvie, interesting stry, puzzling prblem
易错点06 形容词和副词(4大陷阱易错点)-备战2024年高考英语考试高频错题集(新高考专用): 这是一份易错点06 形容词和副词(4大陷阱易错点)-备战2024年高考英语考试高频错题集(新高考专用),文件包含易错点06形容词和副词4大陷阱-备战高考英语考试易错题原卷版docx、易错点06形容词和副词4大陷阱-备战高考英语考试易错题解析版docx等2份试卷配套教学资源,其中试卷共18页, 欢迎下载使用。
易错点13 特殊句式(3大陷阱易错点)-备战2024年高考英语考试易错题(新高考专用): 这是一份易错点13 特殊句式(3大陷阱易错点)-备战2024年高考英语考试易错题(新高考专用),文件包含易错点13特殊句式3大陷阱-备战2024年高考英语考试易错题原卷版docx、易错点13特殊句式3大陷阱-备战2024年高考英语考试易错题解析版docx等2份试卷配套教学资源,其中试卷共13页, 欢迎下载使用。
易错点11 定语从句(4大陷阱易错点)-备战2024年高考英语考试易错题(新高考专用): 这是一份易错点11 定语从句(4大陷阱易错点)-备战2024年高考英语考试易错题(新高考专用),文件包含易错点11定语从句4大陷阱-备战2024年高考英语考试易错题原卷版docx、易错点11定语从句4大陷阱-备战2024年高考英语考试易错题解析版docx等2份试卷配套教学资源,其中试卷共17页, 欢迎下载使用。

