广西防城港市上思县2023-2024学年九年级上学期第二次月考物理试题
展开(时间:90分钟 满分:100分)
第I卷(选择题 共35分)
一、选择题(共16题,共35分。在给出的四个选项中,第1~13题只有一个选项符合题目要求,选对得2分,选错得0分。第14~16题有多个选项符合题目要求,全部选对得3分,选对但不全得2分,有选错得0分。)
1. 下列做法符合安全用电要求的是( )
A. 用湿布擦拭正在工作的台灯
B. 在未断开电源的情况下更换灯泡
C. 一个插座上同时使用多个大功率用电器
D 家庭电路中安装保险丝或空气开关
【答案】D
【解析】
【详解】由于生活用的水是导体,所以,用湿布擦拭正在工作的台灯容易发生触电事故,故A不符合安全用电;
在未断开电源开关的情况下更换灯泡时,灯泡处仍带电,容易发生触电事故,故B不符合安全用电;
家庭电路中各用电器是并联的,若一个插座上同时使用多个大功率用电器,则会造成干路电流过大,容易引起火灾,故C不符合安全用电;
家庭电路中必须要有保险丝或空气开关,这样当电流过大时,可自动切断电源,对电路起到保护作用,故D符合安全用电.
2. 如图所示的四种情况中,符合安全用电原则的是( )
A. 电动机外壳没有接地B. 使用绝缘层破损的电线
C. 人靠近高压带电体D. 使用试电笔时,手要接触笔尾金属体
【答案】D
【解析】您看到的资料都源自我们平台,家威鑫 MXSJ663 低至0.3元/份 【分析】
【详解】A.所有有金属外壳的用电器在使用时都必须要接地,电动机外壳没有接地不符合安全用电的原则,故A不符合题意;
B.使用绝缘层破损的电线容易发生触电事故,不符合安全用电的原则,故B不符合题意;
C.人靠近高压带电体也可能发生触电事故,不符合安全用电的原则,故C不符合题意;
D.使用试电笔时,手接触笔尾金属体使试电笔形成闭合回路,符合安全用电的原则,故D符合题意。
故选D。
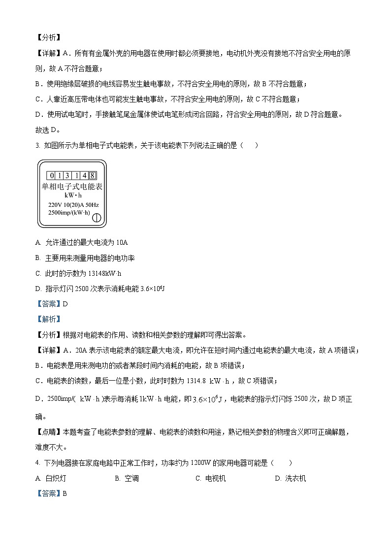
3. 如图所示为单相电子式电能表,关于该电能表下列说法正确的是( )
A. 允许通过的最大电流为10A
B. 主要用来测量用电器的电功率
C. 此时的示数为13148kW·h
D. 指示灯闪2500次表示消耗电能3.6×106J
【答案】D
【解析】
【分析】根据对电能表的作用、读数和相关参数的理解即可得出答案。
【详解】A.20A表示该电能表的额定最大电流,即允许在短时间内通过电能表的最大电流,故A项错误;
B.电能表是用来测电功的或者某段时间内消耗的电能,故B项错误;
C.电能表的读数,最后一位是小数,此时时数为1314.8 ,故C项错误;
D.2500imp/( )表示每消耗电能,即,电能表的指示灯闪烁2500次,故D项正确。
【点睛】本题考查了电能表参数的理解、电能表的读数和用途,熟记相关参数的物理含义即可正确解题,难度不大。
4. 下列电器接在家庭电路中正常工作时,功率约为1200W的家用电器可能是( )
A. 白炽灯B. 空调C. 电视机D. 洗衣机
【答案】B
【解析】
【详解】A.白炽灯的额定功率一般小于100W,故A不符合题意;
B.空调机的功率一般较大,在1000W左右,故B符合题意;
C.电视机的功率约在100W左右,故C不符合题意;
D.洗衣机的功率一般在300W左右,故D不符合题意。
故选B。
5. 一款塔式多孔插座如图所示,其技术参数为:最大电压250V,最大电流10A,关于该插座的接线和使用方法正确的是( )
A. 插座通电后可用湿布擦去表面灰尘
B. 插座内可以只接火线和零线
C. 手机充电器使用后应与插座断开
D. 标有“220V,3000W”的电热水器可使用该插座
【答案】C
【解析】
【分析】
【详解】A.湿布导电,插座通电后用湿布擦去表面灰尘可能触电,故A错误;
B.三孔插座需要接地线,防止触电,故B错误;
C.为了安全,手机充电器使用后要拔离插座,故C正确;
D.插座最大功率为
P=UI=250V×10A=2500W<3000W
电热水器不可以使用该插座故,D错误。
故选C。
6. 超导是指电阻为零的现象,目前发现某些物质在温度降到足够低时会出现超导现象.如果研制出常温下的超导材料,你认为它最适合用来制作( )
A. 输电导线B. 电炉丝C. 白炽灯丝D. 保险丝
【答案】A
【解析】
【详解】用超导体做输电导线,可以减小由电能到内能的损耗,提高传输效率,故A符合题意; 电炉丝需要将电能转化为内能,电阻为0无法将电能转化为内能,故B不符合题意;灯丝必须在白炽状态下才能正常发光,电阻为0无法将电能转化为内能,无法放热,故C不符合题意;保险丝利用的是电流的热效应,当电流过大时,自动熔断来保护电路的.电阻为0无法将电能转化为内能,无法熔断,故D不符合题意,故选A.
7. 如图所示,电源电压保持不变,开关S闭合后,把滑动变阻器滑片P向左移动时,电路中电流表示数的变化情况( )
A. 电流表A1示数变小,电流表A2示数变大
B. 电流表A1示数变大,电流表A2示数变小
C. 电流表A1示数变大,电流表A2示数变大
D. 电流表A1示数变小,电流表A2示数变小
【答案】C
【解析】
【详解】开关S闭合后,电阻R与滑动变阻器并联,电流表A1测干路电流,电流表A2测通过滑动变阻器的电流,把滑动变阻器滑片P向左移动时,滑动变阻器接入电路的阻值变小,由可知,通过滑动变阻器的电流变大,即电流表A2示数变大,由于并联电路中各用电器独立工作,互不影响,所以流过电阻R的电流不变,并联电路中干路电流等于各支路电流之和,所以电流表A1示数变大。故C符合题意,ABD不符合题意。
故选C。
8. 如图所示的电路中,电源电压保持不变,R为定值电阻闭合开关,向左移动滑片P,则( )
A. 电压表的示数变大,电路总功率变大
B. 电压表的示数变大,R的电功率变小
C. 电压表的示数不变,电路总功率变大
D. 电压表的示数变小,R的电功率变大
【答案】A
【解析】
【详解】AC.由电路图可知,滑动变阻器与定值电阻串联,电压表测量R两端的电压,电流表测量电路中的电流,滑片向左滑动时,接入的阻值变小,则电路中总电阻变小,由可知,电路中的电流变大,R为定值电阻,由U=IR可知其两端电压变大,故电压表示数变大,由P=UI可知,电路总功率变大,故A符合题意,C不符合题意;
BD.R两端的电压变大,通过它的电流变大,由P=UI可知,R的电功率变大,故BD不符合题意。
故选A。
9. 有两个电路元件A、B,把它们串联在电路中,如图(乙)所示,流过元件的电流与其两端的电压关系如图(甲)所示.闭合开关S,这时电流表的示数为0.4A,则A、B两元件的电功率之比为( )
A. 4:5B. 5:4C. 2:3D. 1:3
【答案】A
【解析】
【详解】由图示电路图可知,两元件串联,通过它们的电流相等,由图甲所示图象可知,电流为0.4A时,A、B两元件两端的电压分别为2.0V、2.5V,两元件的电功率之比:。
故选A.
10. 全校照明电路的总电阻在( )
A. 全校都开灯时最小B. 只开一个灯时最小
C. 全校都开灯时最大D. 全校都关灯时总电阻为零
【答案】A
【解析】
【详解】ABC.由于教室的灯是并联,全校都开灯时,总电阻小于任何一个电阻,故此时总电阻最小,故A符合题意;BC不符合题意;
D.电阻是导体本身的性质,电压为零时,电阻不为零,全校都关灯时,总电阻不为零,故D不符合题意。
故选A。
11. 有两个电阻R1和R2,如果将它们串联后测得总电阻为9Ω,如果将它们并联后测得总电阻为2Ω,则
A. R1和R2一定都小于9Ω,大于2Ω
B. R.1和R2可能都小于2Ω
C. 可能R1大于9Ω,R2小于2Ω
D. R1和R2可能都大于9Ω
【答案】A
【解析】
【分析】根据串联电阻和并联电阻的规律,串联的总电阻比任何一个分电阻的阻值都大,并联的总电阻比任何一个分电阻的阻值都小.
【详解】根据串联电阻规律:串联的总电阻比任何一个分电阻的阻值都大,由于两电阻串联的总电阻等于9Ω,因此和一定都小于9Ω;根据并联电阻规律:并联的总电阻比任何一个分电阻的阻值都小,由于两电阻并联的总电阻等于2Ω,因此和一定都大于2Ω,故选A.
12. 如图是李江同学为测量小灯泡电阻而连的电路,有关该实验的以下说法错误的是
A. 闭合开关前,应将滑动变阻器的滑片滑到最左端
B. 实验过程中两电表都有可能需要换接较小的量程
C. 所测小灯泡的电阻可能随电压表的示数的不同而不同
D. 在如图位置闭合开关后,向左移动滑动变阻器的滑片小灯泡变亮
【答案】D
【解析】
【详解】A.闭合开关前,滑片应移到最大阻值处,即最左端,选项A正确;
B.两电表量程选择过大,读数误差较大,应更换电表的小量程,选项B正确;
C.移动滑动变阻器的滑片,灯泡两端的电压会随之改变,灯泡温度发生变化,灯泡电阻受温度影响而变化,选项C说法正确;
D.在如图位置闭合开关后,向左移动滑动变阻器的滑片,滑动变阻器接入电路的阻值变大,电路电流变小,灯泡变暗,故选项D错误.
13. 关于家庭电路和安全用电,下列说法正确的是
A. 家庭电路中,开关可以直接接在零线和火线之间
B. 家庭电路中,用铜导线替代熔丝更安全
C. 一个普通插线板上长时间同时使用多个大功率用电器,没有安全隐患
D. 三脚插头的一个插脚是与用电器金属外壳相连的
【答案】D
【解析】
【详解】A.如果开关接在零线和火线之间,闭合开关,会造成短路,使电路中电流过大,有发生火灾的危险,A错;
B.保险丝是用电阻率大、熔点低的铅锑合金制成的,铜的电阻率小,熔点高,起不到保护电路的作用,B错;
C.在一个普通插线板上长时间同时使用多个大功率用电器,会使插线板的导线中电流过大,产生热量过多而引起火灾,C错;
D.三角插头的一个插脚与用电器的金属外壳相连,插入插座时,把金属外壳接地,防止用电器漏电而使外壳带电,D对.
14. 根据串、并联电路的特点,归纳下列几种说法,其中正确的是( )
A. 用电流表分别测出两灯泡的电流相等,则两灯一定串联
B. 用电压表分别测出两灯泡的电压相等,则两灯一定并联
C. 串联的电阻越多总电阻越大,总电阻比其中的最大电阻更大
D. 并联的电阻越多总电阻越小,总电阻比其中的最小电阻更小
【答案】CD
【解析】
【详解】A.用电流表分别测出两灯泡的电流相等,则两灯可能是串联,也有可能是并联,此时两个灯泡的规格相同,电流也相同,故A错误;
B.用电压表分别测出两灯泡的电压相等,则两灯可能是并联,也可能是串联,若两个灯泡的规格相同,灯泡两端的电压也相同,故B错误;
C.串联的电阻越多总电阻越大,串联后的总电阻大于任何一个电阻,故总电阻比其中的最大电阻更大,故C正确;
D.并联的电阻越多总电阻越小,并联后的总电阻最小,小于任何一个分电阻,故总电阻比其中的最小电阻更小,故D正确。
故选CD。
15. 把标有“12V 36W”灯泡和“8V 16W”的灯泡串联后接在电源的两端,其中一只灯泡正常发光,另一只灯泡没有达到额定功率,则下列选项正确的是( )
A. 该电源的电压为24V
B. 电路中的电流为2A
C. 两灯泡的总功率为32W
D. 灯的实际电压大于灯的实际电压
【答案】BC
【解析】
【详解】B.两灯泡的额定电流为
两灯泡的电阻为
的额定电流小于的额定电流,两灯泡串联时,正常发光,且电路中的最大电流为,故B正确;
A.电源的电压为
故A错误;
C.两灯泡的总功率为
故C正确;
D.因串联电路通过两灯泡的电流相等,且两灯泡的电阻相等,由知两电灯泡的实际电压相等,故D错误。
故选BC。
16. 如图所示,当开关S闭合后,下列说法正确的是( )
A. 灯L1与灯L2是串联,且灯L1被短路
B. 电压表可测出灯L1两端的电压
C. 电流表A1测的是灯L1的电流
D. 电流表A2测的是灯L2的电流
【答案】BD
【解析】
【详解】开关S闭合后,灯L1与灯L2并联,电流表A1测量干路电流,电流表A2测量通过电灯L2电流,电压表既测量灯L1两端的电压,又测量灯L2两端的电压,还测量电源电压.故AC错误,BD正确.
第II卷(非选择题 共65分)
二、填空题(每空1分 共12分)
17. 图是一种声光报警器的电路图,当开关__时,灯亮、铃不响;当开关_____时,灯亮同时铃响。
【答案】 ①. S1、S2均闭合 ②. S1闭合,S2断开
【解析】
【分析】电路的三种状态分别是:通路、断路、短路;当用电器的两端被导线相连时,用电器将发生短路现象;断路是电流不再通过该用电器,用电器不工作。
【详解】[1][2]当开关S1、S2均闭合时,电铃被短接,铃不响,只有灯亮;当开关S1闭合,S2断开时,灯和电铃串联,灯亮同时铃响。
18. 我们在考试时要用到2B铅笔填涂机读卡,电脑可以直接读取机读卡上的答案,是因为2B铅笔中的石墨是___(选填“导体”或“绝缘体”),若使用了不合格的2B铅笔,由于铅笔芯的导电性变___(选填“强”或“弱”),这样可能使电脑无法识别.
【答案】 ①. 导体 ②. 弱
【解析】
【详解】[1][2]当用2B铅笔中的石墨填涂机读卡时,由于石墨是导体,会使读卡机形成通路而识别,当用了不合格的2B铅笔,由于铅笔芯的导电性变弱而无法使读卡机形成通路而识别.
19. 如图所示,是某款储水式“暖手宝”,铭牌上标有“220V 440W”的字样。接入家庭电路正常工作时的电流为___________A,此时它将____________能转化为内能,通过热传递的方式使手变暖。
【答案】 ①. 2 ②. 电
【解析】
【详解】[1]家庭电路的电压为220V,该“暖手宝”接入家庭电路正常工作时,其两端的电压为220V,已知其额定电压为220V,额定功率为440W,根据电功率公式可知,接入家庭电路正常工作时的电流为
其电流为2A。
[2]它消耗电能,“暖手宝”会发热,把电能转化为内能,通过热传递的方式使手变暖。
20. 电视机屏幕容易沾上灰尘,是由于带电的物体具有______轻小物体的性质;保险丝在电流过大时会熔断,因为在相同时间内,通过保险丝的电流越大,电流产生的_______越多。
【答案】 ①. 吸引 ②. 热量
【解析】
【详解】[1]带电体有吸引轻小物体的性质,由于屏幕上带有静电,所以电视机屏幕上容易“沾”上灰尘。
[2]由 得,相同时间内,保险丝的电阻不变时,通过保险丝的电流越大,产生的热量越多,使保险丝吸收热量,温度达到熔点而熔断。
21. 家庭电路进户的两条输电线,火线和零线可以用试电笔判断。正确使用试电笔时,手指千万不能碰到______(选填“笔尖金属体”或“笔尾金属体”),当氖管发光时______(选填“有”或“没有”)电流通过人体。
【答案】 ①. 笔尖金属体 ②. 有
【解析】
【详解】[1] 正确使用试电笔时,如果用手接触笔尖金属体,笔尖电压高,较大的电流通过人体,人就触电了;如果用手接触笔尾金属体,由于试电笔中有一个阻值很大的电阻,所以通过试电笔的电流很小,也即通过人体的电流很小,所以没有危险。因此正确使用试电笔时,手指干万不能碰到笔尖金属体。
[2]当氖管发光时,火线、试电笔、人体、大地构成闭合的回路,因此有电流通过人体。
22. 雷电是大气中一种强烈的放电现象,高大建筑物的顶端都装有____来预防雷击.人体被淋湿后,人体的电阻将____(选填“变大”.“变小”或“不变”).
【答案】 ①. 避雷针 ②. 变小
【解析】
【详解】避雷针,是用来保护建筑物等避免雷击的装置.在高大建筑物顶端安装一个金属棒,用金属线与埋在地下的一块金属板连接起来,利用金属棒的尖端放电,把云层所带的电荷引入大地,保护建筑物;人体被淋湿后,电阻变小,导电能力变强,更容易触电.
三、作图题(共4分)
23. 请你将某劳动实践基地室内的部分电路连接完整。
【答案】
【解析】
【详解】开关控制灯泡,故开关与灯泡串联,开关需要接在火线和用电器之间,保证开关断开后,没有电流经过灯泡,以免出现触电事故,灯泡的螺旋外壳与零线相连,而灯泡与三孔插座是独立工作,互不影响,故三孔插座与灯泡是并联关系,三孔插座遵循左零右火中接地,故如图所示:
四、实验探究题(每空1分 共25分)
24. 在做“探究影响电流做功多少的因素”实验时,可以根据灯泡的亮暗程度比较相同时间内电流做功的多少.如图是进行该探究的电路之一.
(1)提供“2.5V”和“3 8V”两种规格的灯泡若干,则你所选用的灯泡是________
(2)利用如图所示电路,可控制变量________ 相等,探究电流做功多少与________ 的关系.
(3)对于“电流做功多少与通电时间的关系”,是否必需通过实验探究发现?
________ (不必,必须)简要说明你的观点________ .
【答案】 ①. “2.5V”和“38V”的灯各一个 ②. 电流、时间 ③. 电压 ④. 不必 ⑤. 根据我们的生活经验可知,通电时间越长,家用电器消耗的电能越多
【解析】
【详解】(1)[1]因为两只灯泡串联,为了便于比较灯泡的亮度,所以应该选取两只不同规格的灯泡,故选用 “2.5V”和“3.8V”的灯各一个;所选用的灯泡是“2.5V”和“3.8V”的灯各一个,这样便于观察灯泡的亮度。
(2)[2][3]由图知道两灯泡串联,所以通过两灯泡的电流相等,电路中一个开关控制,同时可以保证通电时间相等;而两灯泡两端电压不一定相等,所以可以探究电流做功的多少与电压的关系。
(3)[4][5]对于“电流做功多少与通电时间的关系”,不必通过实验探究发现,因为根据我们的生活经验就知道,通电时间越长,家用电器消耗的电能越多。
25. 物理兴趣小组在“探究影响电流做功多少的因素活动中”,同学们设计了如图甲、乙、丙三个电路.
(1)经过讨论,认为不应该选择图______电路,原因是______.
(2)为研究电流做功与电压的关系,应该选择图______所示的电路.
(3)利用图丙电路研究某问题,当闭合开关后,发现两灯都不亮,电压表V1有示数,电压表V2无示数,则电路发生的故障是______.
(4)学习电功率知识后,小明想测灯泡的额定功率,将标有“12V6W”灯泡L1和“6V4W”灯泡L2按图丙电路连接,再接入电流表.经分析,能测出灯泡______的额定功率.
【答案】 ① 甲 ②. 无法控制变量 ③. 丙 ④. L1开路 ⑤. L1
【解析】
【详解】(1)[1][2]甲图中,滑动变阻器和小灯泡串联,当滑片移动时,电路中小灯泡的电流和电压会同时发生变化,很显然不好控制实验的条件。
(2)[3]图乙中两个灯泡并联,不能改变它们两端的电压,图丙中两个灯泡串联,电流一定,用两个电压表分别测量L1和L2两端的电压,故选丙。
(3)[4]第三问中两盏灯泡都不亮,可能的故障是开路或者短路,如果L1短路,则L1两端的电压为零,不符合题目的条件,应该排除掉.如果L2短路,那么L1应该发光;如果L2开路,与L2并联的电压表应该有示数.利用排除法我们可以确定应该是L1开路。
(4)[5]当L1开路时,电压表V1和右边的L2和V2(L2和V2本身是并联的)串联,由于电压表V1本身的电阻很大,所以就相当于把V1直接接到电源的两极上,测的是电源的电压,电路中电流极小,所以灯泡L2不亮.第四问中两个灯泡的额定电压和额定功率都不一样,串联中在电路中,电流相同.为了保证灯泡不被烧坏,我们必须满足额定电流小的灯泡正常发光.经过计算L1的额定电流是0.5A,L2的额定电流是0.7A,所以图丙的电路只能测出灯泡L1的额定功率。
26. 为测量额定电压为2.5V的小灯泡的额定功率,某同学设计了如图甲所示的电路。
(1)正确连接电路后,闭合开关前,应将滑动变阻器的滑片置于最_________端(选填“左”或“右”);
(2)调节滑动变阻器,当电压表示数为2V时,电流表示数如图乙所示为________A;
(3)要测得小灯泡的额定电功率,他还应继续将滑动变阻器的滑片向________(选填“左”或“右”)端移动一段距离,使电压表示数为________,若此时电流表示数为0.5A,则小灯泡的额定电功率为___________W。
【答案】 ①. 右 ②. 0.42 ③. 左 ④. 2.5V ⑤. 1.25
【解析】
【详解】(1)[1]闭合开关前,为了保护电路,滑动变阻器的滑片P位于阻值最大处,应将滑动变阻器的滑片置于最右端。
(2)[2]当电压表示数为2V时,电流表示数如图乙所示,选择小量程,分度值为0.02A,电流表为0.42A。
(3)[3][4][5]小灯泡的额定电功率,小灯泡的两端的电压变大,滑动变阻器的接入阻值变小,他还应继续将滑动变阻器的滑片向左移动;为了让小灯泡正常发光,让小灯泡的额定电压2.5V;若此时电流表示数为0.5A,则小灯泡的额定电功率为
27. 为了探究电流通过导体时产生热的多少与哪些因素有关,设计如图甲的装置,将两段阻值不同的电阻丝(R1=5Ω,R2=10Ω)分别密封在两个完全相同的容器内,密闭容器内封闭等量的空气。
(1)从实验装置的原理可知,U形管两管中的液柱高度差是由于U形管中______(选填“气体”或“液体”)热胀冷缩导致的。U形管中液柱高度差的大小,反映出电流通过电阻丝时产生______的多少;
(2)图甲所示是用来探究电流产生的热量跟______的关系;
(3)图乙所示是用来探究电流产生的热量跟______的关系;
(4)让实验装置乙冷却到初始状态,把右瓶并联的电阻丝都放入瓶内,接通电源,此电路工作一段时间后,______(选填“左瓶”或“右瓶”)内电阻丝产生的热量多。
【答案】 ①. 气体 ②. 热量 ③. 电阻 ④. 电流 ⑤. 左瓶
【解析】
【详解】(1)[1][2]高度差的形成是由于U形管与密封的容器相连,电流通过电阻时产生热量,使得容器及U形管中气体受热体积膨胀,差生压强差,从而产生压力差,气体推动U形管两管中的液柱产生高度差,再通过观察U形管中高度差的变化来比较电流通过电阻丝产生热量的多少,采用了转换法。
(2)[3]由甲图可知,左、右两个容器中的电阻丝串联,通过的电流相同,通电时间相同,而电阻丝的阻值不同,因此是探究电流产生的热量跟电阻的关系。
(3)[4]由图乙可知,右边的容器中的电阻与容器外的电阻并联,再与左边容器中的电阻串联,因此通过左边容器电阻的电流与通过右边容器电阻的电流不同,而电阻和通电时间相同,因此是探究电流产生的热量跟电流的关系。
(4)[5]把图乙右边的两根电阻丝并联后,根据并联电路电阻特点,其总阻值为
则相当于把2.5Ω的阻值放进右侧瓶中,即左、右两瓶中的电阻串联,通过的电流相同,通电时间相同,而电阻不同,因此是探究电流产生的热量跟电阻的关系;左侧瓶中的电阻阻值更大,根据可知,一段时间后左瓶中电阻丝产生的热量多。
28. 在探究“影响导体电阻大小因素”的实验中,保持电源电压不变,如图所示,在M、N两点之间分别接入不同的电阻丝,其规格如下表所示:
(1)实验中应通过观察_______来比较电阻的大小,这种实验方法叫______;
(2)选用编号为A、B的两根电阻丝进行实验,可以探究导体电阻大小与______的关系;
(3)选用编号为A、C的两根电阻丝进行实验,可以探究导体电阻大小与______的关系;
(4)为了探究导体电阻大小与导体材料的关系,应选用编号为______的两根电阻丝进行实验。
【答案】 ①. 灯泡亮度 ②. 转换法 ③. 长度 ④. 横截面积 ⑤. AD
【解析】
【分析】
【详解】(1)[1][2]将不同的电阻丝接入电路,电流大小不同,灯泡亮度不同,因此实验中是通过观察灯泡亮度来比较电阻大小的,这种方法在物理学中称之为转换法。
(2)[3]选用编号为A、B的两根电阻丝进行实验,材料和横截面积相同,长度不同,可以探究导体电阻大小与长度的关系。
(3)[4]选用编号为A、C的两根电阻丝进行实验,材料和长度相同,横截面积不同,可以探究导体电阻大小与横截面积的关系。
(4)[5]为了探究导体电阻大小与导体材料的关系,保持长度和横截面积相同,材料不同,选择AD两根电阻丝。
五、计算题(5+9+10分 共24分)
29. 小致家的电暖炉上标有“220V 1100W”的字样,求:
(1)正常工作时通过电暖炉炉丝的电流。
(2)该电暖炉正常工作100s产生的热量。
【答案】(1)5A;(2)1.1×105J
【解析】
【详解】解:(1)电暖炉上标有“220V 1100W”的字样,表示电暖炉的额定电压为220V ,额定功率为1100W,根据P=UI,正常工作时通过电暖炉炉丝的电流
(2)该电暖炉正常工作100s产生的热量
Q=W=Pt=1100W×100s=1.1×105J
答:(1)正常工作时通过电暖炉炉丝的电流为5A;
(2)该电暖炉正常工作100s产生的热量为1.1×105J。
30. 甲醛对人体的危害非常大,因此装修房屋时检测甲醛污染指数很重要。如图甲是一款甲醛检测仪的工作原理图,电源电压恒为3V,R是阻值为10Ω的定值电阻,R为可以感知甲醛污染指数的可变电阻,其阻值随甲醛污染指数的变化图像如图乙所示。当污染指数在50以下为轻度污染,50~100之间为中度污染,100以上为重度污染。求:
(1)污染指数为150时,电路中的电流为多少?
(2)电压表示数0.5V时,污染指数为多少?
【答案】(1)0.1A;(2)50
【解析】
【详解】解:(1)由图象乙可知,污染指数为150时,观察乙图
电路中电流
(2)电压表示数0.5V时,则
U0=0.5V
则
UR=U-U0=3V-0.5V=2.5V
此时电路中的电流
根据
可得
由图乙可知,R为50Ω时污染指数为50。
答:(1)污染指数为150时,电路中的电流为0.1A;
(2)电压表示数0.5V时,污染指数为50。
31. 小明对家中的豆浆机非常感兴趣,于是,他收集了如下信息:如图甲是豆浆机的工作原理图,其中电动机是用来带动刀头将原料进行粉碎打浆的,额定功率P1=200W;R是加热电阻.额定功率P2=1100W.图乙是此豆浆机做一次豆浆时的工作信息,请你根据信息解答以下问题;
(1)豆浆机正常工作,打浆时的工作电流;
(2)豆浆机加热电阻的阻值;
(3)豆浆机正常工作做一次豆浆,总共消耗的电能;
(4)一天晚上做豆浆时,小明对豆浆机的实际加热电功率产生了怀疑,经测算此时豆浆机两端实际电压只有198V,请你帮助他计算豆浆机的实际加热电功率,并分析产生这种情况的可能原因.
【答案】(1)0.91A(2)44Ω(3)7.5×105J(4)891W
【解析】
【分析】(1)根据P=UI求出打浆时的工作电流;
(2)根据P=求出加热电阻的阻值;
(3)豆浆机正常工作做一次豆浆,求出打浆的时间和加热的时间,根据P=分别求出打浆和加热消耗的电能,二者之和即为总共消耗的电能;
(4)家庭电路都是并联的,用电高峰时接入电路的用电器较多,则由并联电路的特点可得出总电阻的变化,由欧姆定律可得出总电流的变化及干路导线上电压的变化,则可知用电器上电压的变化,由此可得结果.由P实=求出豆浆机的实际加热电功率.
【详解】(1)由P=UI得:
豆浆机正常工作,打浆时的工作电流I==≈0.91A;
(2)因为P=,所以加热电阻的阻值R===44Ω;
(3)豆浆机正常工作做一次豆浆,总打浆的时间t1=2min=120s,总加热的时间t2=11min=660s,
因为P=,所以总共消耗的电能W总=P1t1+P2t2=200W×120s+1100W×660s=7.5×105J;
(4)U实=198V,则豆浆机的实际加热电功率P实===891W.
由于照明电路的用电器均为并联,用电高峰时即接入电路的用电器增多,导致总电阻减小,而使干路上的总电流增大,而导线与用电器可看作是串联,因导线上分压增大,则用电器两端电压减小.编号
材料
长度/m
横截面积/
A
镍铬合金
0.5
0.5
B
镍铬合金
1.0
0.5
C
镍铬合金
0.5
1.0
D
锰铜合金
0.5
0.5
广西防城港市上思县2023-2024学年八年级上学期第二次月考物理试题: 这是一份广西防城港市上思县2023-2024学年八年级上学期第二次月考物理试题,共15页。试卷主要包含了选择题,填空题,作图题,实验,探究题,计算题等内容,欢迎下载使用。
2023-2024学年广西防城港市上思县九上物理期末学业质量监测模拟试题含答案: 这是一份2023-2024学年广西防城港市上思县九上物理期末学业质量监测模拟试题含答案,共9页。
2020-2021学年广西防城港市上思县八年级上学期第二次月考物理试题及答案: 这是一份2020-2021学年广西防城港市上思县八年级上学期第二次月考物理试题及答案,共8页。试卷主要包含了单选题,填空题,作图题,实验,计算题等内容,欢迎下载使用。

