- 备考2024届高考政治一轮复习讲义必修1第一课社会主义从空想到科学从理论到实践的发展考点2科学社会主义的理论与实践 学案 0 次下载
- 备考2024届高考政治一轮复习讲义必修1第三课只有中国特色社会主义才能发展中国考点2中国特色社会主义的创立发展和完善 学案 0 次下载
- 备考2024届高考政治一轮复习讲义必修2第二课我国的社会主义市抄济体制第一课时充分发挥市场在资源配置中的决定性作用考点1市场调节 学案 0 次下载
- 备考2024届高考政治一轮复习讲义必修2第二课我国的社会主义市抄济体制第一课时充分发挥市场在资源配置中的决定性作用考点2市场体系 学案 0 次下载
- 备考2024届高考政治一轮复习讲义必修2第三课我国的经济发展考点1贯彻新发展理念 学案 0 次下载
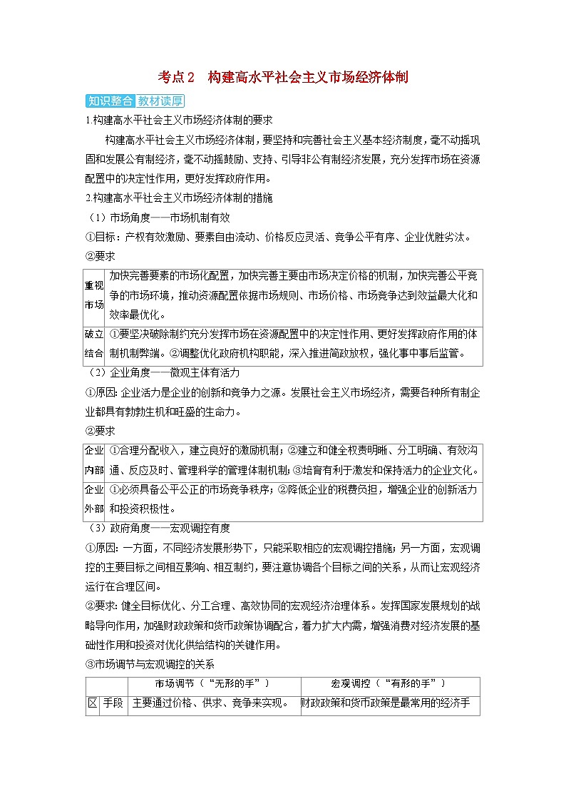
备考2024届高考政治一轮复习讲义必修2第二课我国的社会主义市抄济体制第二课时更好发挥政府作用考点2构建高水平社会主义市抄济体制
展开1.构建高水平社会主义市场经济体制的要求
构建高水平社会主义市场经济体制,要坚持和完善社会主义基本经济制度,毫不动摇巩固和发展公有制经济,毫不动摇鼓励、支持、引导非公有制经济发展,充分发挥市场在资源配置中的决定性作用,更好发挥政府作用。
2.构建高水平社会主义市场经济体制的措施
(1)市场角度——市场机制有效
①目标:产权有效激励、要素自由流动、价格反应灵活、竞争公平有序、企业优胜劣汰。
②要求
(2)企业角度——微观主体有活力
①原因:企业活力是企业的创新和竞争力之源。发展社会主义市场经济,需要各种所有制企业都具有勃勃生机和旺盛的生命力。
②要求
(3)政府角度——宏观调控有度
①原因:一方面,不同经济发展形势下,只能采取相应的宏观调控措施;另一方面,宏观调控的主要目标之间相互影响、相互制约,要注意协调各个目标之间的关系,从而让宏观经济运行在合理区间。
②要求:健全目标优化、分工合理、高效协同的宏观经济治理体系。发挥国家发展规划的战略导向作用,加强财政政策和货币政策协调配合,着力扩大内需,增强消费对经济发展的基础性作用和投资对优化供给结构的关键作用。
③市场调节与宏观调控的关系
易错辨析
1.完善社会主义市场经济体制,要更多发挥政府作用。( ✕ )
辨析 完善社会主义市场经济体制,要更好发挥政府作用,不是要更多发挥政府作用,而是要在保证市场发挥决定性作用的前提下,管好那些市场管不了和管不好的事情。
2. 当经济繁荣时,经济增长速度较快,就业率提高,但可能伴随较高的通货紧缩压力。( ✕ )
辨析 当经济繁荣时,经济增长速度较快,就业率提高,但可能伴随较高的通货膨胀压力。
3.企业文化是企业的创新和竞争力之源。( ✕ )
辨析 企业活力是企业的创新和竞争力之源。
情境应用
有效市场与有为政府相结合推动高质量发展
高质量发展是全面建设社会主义现代化国家的首要任务。为实现高质量发展,我国加快建设全国统一大市场,建设高标准市场体系;持续开展反垄断和反不正当竞争,激发市场主体活力;印发《数字中国建设整体布局规划》,加快数字中国建设,促进数字经济和实体经济深度融合;巩固拓展脱贫攻坚成果,推动中央财政衔接推进乡村振兴补助资金用于产业发展比重提高到60%以上。
运用经济与社会知识,从“有效市场”和“有为政府”的角度,说明上述举措的依据。
参考答案 ①加快建设全国统一大市场,建设高标准市场体系,这有利于发挥市场在资源配置中的决定性作用,增强经济发展内生动力,促进经济高质量发展。②开展反垄断和反不正当竞争,有利于建设统一开放、竞争有序的市场体系,增强企业发展活力,促进经济高质量发展。③印发《数字中国建设整体布局规划》,加快数字中国建设,有利于发挥政府的经济职能,从而促进数字经济和实体经济深度融合。④发挥中央财政的作用,巩固拓展脱贫攻坚成果,实现有效市场和有为政府的有机结合。
研透高考 明确方向
命题点 推动有效市场和有为政府更好结合
1.[2022山东]在从“0”到“1”的原始创新成果孵化期,企业迫切需要资本支持,但因投资风险高,融资困难,某省探索出以“国有资本战略投资”撬动社会资本共同服务创新企业发展的新路,通过产业政策和国有资本投资,解决了科技企业初创期社会资本不愿投、不敢投的问题,在前瞻性战略性产业“育种育苗”,由此培育出了一大批高科技企业。该省做法取得成功的原因在于,国有资本( D )
①投资前瞻性战略性产业增强了国有经济的控制力 ②服务创新企业发展弥补了市场追求短期利益的缺陷 ③通过撬动社会资本推动了国有企业混合所有制改革 ④通过战略投资推动了有效市场和有为政府更好结合
A.①③B.①④C.②③D.②④
解析 该省探索出以“国有资本战略投资”撬动社会资本共同服务创新企业发展的新路,通过产业政策和国有资本投资,解决了科技企业初创期社会资本不愿投、不敢投的问题,这表明国有资本服务创新企业发展弥补了市场追求短期利益的缺陷,其通过战略投资推动了有效市场和有为政府更好结合,②④是该省做法取得成功的原因,当选。材料中的国有资本投资前瞻性战略性产业是为了服务创新企业发展,不是为了增强国有经济的控制力,①不选。国有资本撬动社会资本是为了解决科技企业初创期社会资本不愿投、不敢投的问题,与国有企业混合所有制改革无关,③不选。
命题变式
2.[2024河南名校开学考]公建民营养老新模式是指政府将自身拥有所有权(或使用权)的养老设施委托具备专业养老服务能力的企业、社会服务机构等社会力量运营的模式。该模式是深化养老服务领域供给侧改革的重要举措,有利于满足人们多样化的养老需求。公建民营养老新模式的推行( D )
①减轻了政府作为养老服务体系建设的主体的责任
②解决了养老服务供需的结构性矛盾
③是创新养老服务体制机制的有益探索
④表明民营资本是改善民生的重要力量
A.①②B.①③C.②④D.③④
解析 公建民营养老新模式有利于增强公办养老机构的活力,但未减轻政府作为养老服务体系建设的主体的责任,①说法错误。公建民营养老新模式是深化养老服务领域供给侧改革的重要举措,能有效缓解养老服务供需的结构性矛盾,②中“解决了”说法错误。公建民营养老新模式引入民营资本参与运营,是创新养老服务体制机制的有益探索,推动了养老服务的多样化、专业化和社会化,发挥了民营资本在改善民生中的重要作用,③④符合题意。重视
市场
加快完善要素的市场化配置,加快完善主要由市场决定价格的机制,加快完善公平竞争的市场环境,推动资源配置依据市场规则、市场价格、市场竞争达到效益最大化和效率最优化。
破立
结合
①要坚决破除制约充分发挥市场在资源配置中的决定性作用、更好发挥政府作用的体制机制弊端。②调整优化政府机构职能,深入推进简政放权,强化事中事后监管。
企业
内部
①合理分配收入,建立良好的激励机制;②建立和健全权责明晰、分工明确、有效沟通、反应及时、管理科学的管理体制机制;③培育有利于激发和保持活力的企业文化。
企业
外部
①必须具备公平公正的市场竞争秩序;②降低企业的税费负担,增强企业的创新活力和投资积极性。
市场调节(“无形的手”)
宏观调控(“有形的手”)
区
别
手段
主要通过价格、供求、竞争来实现。
财政政策和货币政策是最常用的经济手段。
地位
在资源配置中起决定性作用。
重要的资源配置手段
优势
及时反映供求变化,市场信息灵敏,生产要素自由流动,生产效率高。
宏观调控具有自觉性、主动性和预见性,可以弥补市场调节的不足。
局限性
市场调节存在自发性、盲目性、滞后性等弊病。
决策失误或过度的政府调节会干扰、破坏市场机制的正常运作。
联系
二者都是现代市场经济条件下实现资源优化配置的手段,相互联系、相互补充,缺一不可。宏观调控必须建立在市场调节的基础上。
备考2024届高考政治一轮复习讲义必修2第二课我国的社会主义市抄济体制第一课时充分发挥市场在资源配置中的决定性作用考点2市场体系: 这是一份备考2024届高考政治一轮复习讲义必修2第二课我国的社会主义市抄济体制第一课时充分发挥市场在资源配置中的决定性作用考点2市场体系,共3页。
备考2024届高考政治一轮复习讲义必修2第二课我国的社会主义市抄济体制第一课时充分发挥市场在资源配置中的决定性作用考点1市场调节: 这是一份备考2024届高考政治一轮复习讲义必修2第二课我国的社会主义市抄济体制第一课时充分发挥市场在资源配置中的决定性作用考点1市场调节,共6页。
备考2024届高考政治一轮复习讲义必修2第二课我国的社会主义市抄济体制第二课时更好发挥政府作用考点1社会主义市抄济体制的基本特征和我国政府的经济职能: 这是一份备考2024届高考政治一轮复习讲义必修2第二课我国的社会主义市抄济体制第二课时更好发挥政府作用考点1社会主义市抄济体制的基本特征和我国政府的经济职能,共7页。

