还剩4页未读,
继续阅读
所属成套资源:备考2024届高考政治一轮复习讲义必修部分(77份)
成套系列资料,整套一键下载
- 备考2024届高考政治一轮复习讲义必修1第一课社会主义从空想到科学从理论到实践的发展考点3人类社会发展的进程 学案 0 次下载
- 备考2024届高考政治一轮复习讲义必修1第四课只有坚持和发展中国特色社会主义才能实现中华民族伟大复兴考点1中国特色社会主义进入新时代 学案 0 次下载
- 备考2024届高考政治一轮复习讲义必修1第四课只有坚持和发展中国特色社会主义才能实现中华民族伟大复兴考点2实现中华民族伟大复兴的中国梦 学案 0 次下载
- 备考2024届高考政治一轮复习讲义必修1第一课社会主义从空想到科学从理论到实践的发展考点2科学社会主义的理论与实践 学案 0 次下载
- 备考2024届高考政治一轮复习讲义必修1第三课只有中国特色社会主义才能发展中国考点2中国特色社会主义的创立发展和完善 学案 0 次下载
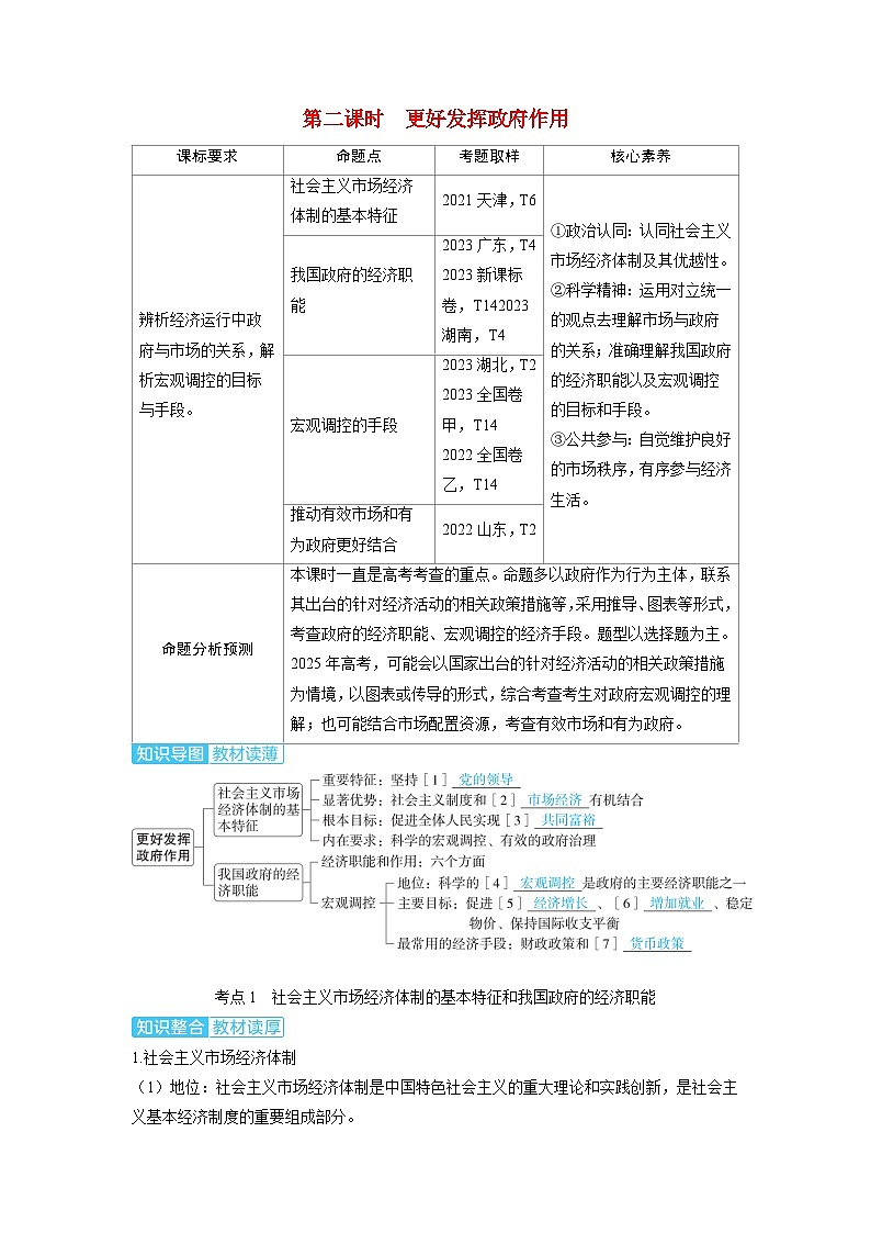
备考2024届高考政治一轮复习讲义必修2第二课我国的社会主义市抄济体制第二课时更好发挥政府作用考点1社会主义市抄济体制的基本特征和我国政府的经济职能
展开相关学案
备考2024届高考政治一轮复习讲义必修2第二课我国的社会主义市抄济体制第一课时充分发挥市场在资源配置中的决定性作用考点2市场体系:
这是一份备考2024届高考政治一轮复习讲义必修2第二课我国的社会主义市抄济体制第一课时充分发挥市场在资源配置中的决定性作用考点2市场体系,共3页。
备考2024届高考政治一轮复习讲义必修2第二课我国的社会主义市抄济体制第一课时充分发挥市场在资源配置中的决定性作用考点1市场调节:
这是一份备考2024届高考政治一轮复习讲义必修2第二课我国的社会主义市抄济体制第一课时充分发挥市场在资源配置中的决定性作用考点1市场调节,共6页。
备考2024届高考政治一轮复习讲义必修2第二课我国的社会主义市抄济体制第二课时更好发挥政府作用考点2构建高水平社会主义市抄济体制:
这是一份备考2024届高考政治一轮复习讲义必修2第二课我国的社会主义市抄济体制第二课时更好发挥政府作用考点2构建高水平社会主义市抄济体制,共3页。

