- 2025版高考政治一轮总复习考点精析教案必修2第1单元生产资料所有制与经济体制第1课我国的生产资料所有制考点2坚持“两个毫不动摇” 教案 1 次下载
- 2025版高考政治一轮总复习考点精析教案必修2第1单元生产资料所有制与经济体制第2课我国的社会主义市抄济体制考点1充分发挥市场在资源配置中的决定性作用 教案 1 次下载
- 2025版高考政治一轮总复习考点精析教案必修2第2单元经济发展与社会进步第3课我国的经济发展考点1贯彻新发展理念 教案 1 次下载
- 2025版高考政治一轮总复习考点精析教案必修2第2单元经济发展与社会进步第3课我国的经济发展考点2推动高质量发展 教案 1 次下载
- 2025版高考政治一轮总复习考点精析教案必修2第2单元经济发展与社会进步第4课我国的个人收入分配与社会保障考点1我国的个人收入分配 教案 1 次下载
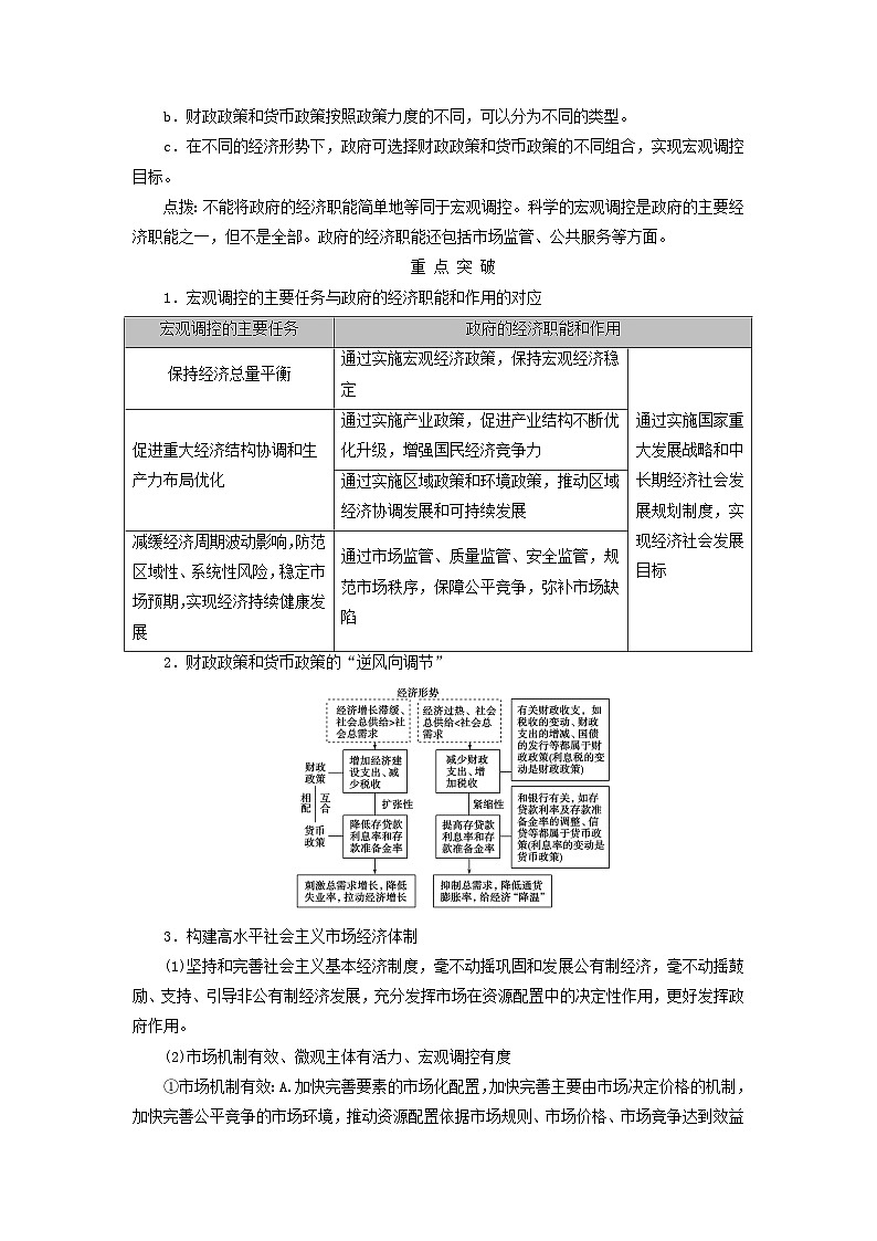
2025版高考政治一轮总复习考点精析教案必修2第1单元生产资料所有制与经济体制第2课我国的社会主义市抄济体制考点2更好发挥政府作用
展开2025版高考政治一轮总复习考点精析教案必修2第1单元生产资料所有制与经济体制第2课我国的社会主义市抄济体制考点1充分发挥市场在资源配置中的决定性作用: 这是一份2025版高考政治一轮总复习考点精析教案必修2第1单元生产资料所有制与经济体制第2课我国的社会主义市抄济体制考点1充分发挥市场在资源配置中的决定性作用,共5页。教案主要包含了优化资源配置,市场调节,市场体系等内容,欢迎下载使用。
2025版高考政治一轮总复习考点精析教案必修2第1单元生产资料所有制与经济体制第1课我国的生产资料所有制考点2坚持“两个毫不动摇”: 这是一份2025版高考政治一轮总复习考点精析教案必修2第1单元生产资料所有制与经济体制第1课我国的生产资料所有制考点2坚持“两个毫不动摇”,共5页。教案主要包含了毫不动摇巩固和发展公有制经济,毫不动摇鼓励等内容,欢迎下载使用。
2025版高考政治一轮总复习考点精析教案必修2第1单元生产资料所有制与经济体制第1课我国的生产资料所有制考点1公有制为主体多种所有制经济共同发展: 这是一份2025版高考政治一轮总复习考点精析教案必修2第1单元生产资料所有制与经济体制第1课我国的生产资料所有制考点1公有制为主体多种所有制经济共同发展,共5页。教案主要包含了生产资料所有制,我国的生产资料所有制,公有制为主体,非公有制经济,多种所有制经济共同发展等内容,欢迎下载使用。

