小学语文人教部编版五年级下册我爱你汉字优秀课件ppt
展开世/界/上/最/古/老/的/文/字/之/一
横竖撇捺有乾坤一笔一画成文章
感受汉字的趣味,了解汉字文化。学习搜集资料的基本方法。学写简单的研究报告。
我爱你,汉字认真观看影视剧片段谈谈你的感受
默读课文第47页“活动建议”并提取相关信息,梳理本次活动目标.
搜集更多的资料,围绕汉字历史、汉字书法或其他感兴趣的与汉字有关的内容,开展简单的研究。
调查同学的作业本、街头招牌、书籍报刊等,围绕生活中用字不规范的情况,开展简单的研究。
学习活动一 明确活动目标
认真阅读48-52页的五份材料。1.理一理 这些材料分别写了哪些与汉字有关的内容?2.想一想 围绕活动目标,可以从哪些方面展开研究?
学习活动二 厘清研究内容
制定国家通用语言文字法的必要性
关于“李”姓的历史和现状的研究报告
学习活动三 选择研究方向
学习材料一:汉字字体的演变
快速默读材料一1.圈出有几种字体。2.标出每种字体产生、使用的时间。3.找出每种字体的字形特点。
商甲骨,周金文秦代小篆汉代隶魏晋时期草楷行
甲骨文是刻在龟甲或兽骨上的文字,主要在商周时期使用。它是我们目前所能见到的最早的成熟汉字,单字有四千多个,其中已经认出的有一千多个,主要记录祭祀、战争、狩猎、农事、气象等内容。字形的象形性较强,写法也不固定,如,“田”字可以写作 。由于是刀刻,字的线条比较纤细。
学习材料一 汉字字体的演变
金文是铸刻在铜器上的文字,主要在商周时期使用。字的线条粗壮,早期部分字形的象形性还很明显,西周晚期之后,字形逐渐规整、美观。有些字形繁简差别很大,如,“车”字早期一般写作 , 看上去很烦琐,中晚期一般写作 ,与现在的繁体字“車”差别不大。
小篆是从战国时期的秦国文字发展而来的,秦统一全国后得到推行,成为我国最早的统一的文字。小篆字形结构稳定,线条圆转,粗细基本一致,象形意味不明显。今天的书法作品,特别是印章中仍然较多地使用这种字体。
隶书形成于战国晚期,通行于两汉。它将篆书圆转的线条改为直笔或方笔,象形意味已基本消失,笔画简化,书写方便,汉字的点、横、竖、撇、捺等基本笔画已经形成,成为汉字发展史上的分水岭。
魏晋时期有了楷书。“楷”是规矩、楷模的意思。楷书字形方正,笔画规整平直,比隶书更加便于书写和认读。进入南北朝之后,楷书成为占主导地位的字体,一直通行至今。
行书是楷书的快写体,介于草、楷之间,既不像草书潦草,也不像楷书工整,笔画连绵呼应,字字独立,写得快,认得清。
草书:汉字的一种书体,特点是结构简省、笔画连绵。形成于汉代,是为了书写简便,在隶书基础上演变出来的。有章草、今草、狂草之分。
汉字字形演变的总趋势是从繁到简: ▲象形性逐渐减弱,从图形化演变为线条化、平直化。▲笔画由多到少,结构由复杂到简单。更快捷,更规范。……
学习了材料一你一定对汉字字体的演变有了一定的认识。小组合作,谈谈汉字演变的规律有哪些。
学习材料二:甲骨文的发现
默读材料二,捕捉关键信息,完成下列判断题
清朝国子监的主管官员王懿荣认为龟甲、兽骨上的刻痕是一种比篆书更早的文字。
甲骨文是由清朝的王懿荣在偶然间发现的,由此他确立了一门新学科,叫“甲骨学”。
十九世纪七八十年代,河南安阳小屯村的村民在田间劳作时,发现一些带有刻痕的龟甲、兽骨,称它们为龙骨。他们不知道这是古代的遗物,将较大的龙骨卖给了药铺,将小的龙骨丢弃了。药铺将龙骨碾成粉末用作治疗创伤的药材。龙骨上的刻痕因无人知道是极有价值的殷商时期的刀刻文字,而常被村民打磨掉。
学习材料二 甲骨文的发现
1899年,一次偶然的机会,这些龟甲、兽骨上的刻痕,引起了清代国子监主管官员王懿荣的注意。王懿荣平时酷爱收藏古董,精通金石之学。经过仔细研究,他认为这些龙骨上的刻痕是一种比篆书更早的文字。 后来,人们把刻在龟甲或兽骨上的文字叫作甲骨文,我国学术领域由此又多了一门新学科,叫“甲骨学”。
甲骨文的发现对中华民族五千年文明的延续有着重要的意义。西方各个国家并不承认中国有五千年的文明,直到在20世纪初发现甲骨文,才把中国的历史延续到3000年以前。
自主学习,欣赏作品。思考:这三幅作品有什么相同的地方,又有哪些不同地方。
南朝智永楷书《千字文》(局部)
唐代怀素草书《千字文》(局部)
明代文征明行草《千字文》(局部)
智永和尚(生卒不详),南朝人,本名王法极,字智永,会稽山阴(今浙江绍兴)人,书圣王羲之七世孙,第五子王徽之后代,号“永禅师”。
智永对后世书法影响深远。他传“永字八法”,为后代楷书立下典范。所临《真草千字文》八百多份,广为分发,影响远及日本。即使现在,依然是书法学习的经典教材。
怀素(737~799),俗姓钱,字藏真,永州零陵(今湖南零陵)人。唐代书法家,以“狂草”名世,史称“草圣”。自幼出家为僧,经禅之暇,爱好书法,与张旭齐名,合称“颠张狂素”。 怀素草书,笔法瘦劲,飞动自然,如骤雨旋风,随手万变。书法率意颠逸,千变万化,法度具备。
文征明(1470~1559),原名壁(或作璧),字征明。因先世衡山人,故号“衡山居士”。汉族,长州(今江苏苏州)人,明代画家、书法家、文学家。其在书法史上以兼善诸体闻名,尤擅长行书和小楷,温润秀劲,法度谨严而意态生动。
楷书,也叫正楷、小楷。由隶书逐渐演变而来,更趋简化,横平竖直。《辞海》书中解释说它“形体方正,笔画平直,可作楷模”。这种汉字字体端正,就是现代通行的汉字手写正体字。
快速默读判断下列说法是否正确
学好普通话,规范书写汉字,有利于各民族之间的交往,有利于促进民族团结,维护国家统一。
我国是一个多民族、多语言、多文种的国家,……制定国家通用语言文字法,用法律的形式确定普通话和规范汉字作为国家通用语言文字的地位,规定国家通用语言文字的使用范围,有利于语言文字的社会应用,有利于各民族之间的交往,有利于促进民族团结,维护国家统一。 本文选自《关于<中华人民共和国国家通用语言文字法(草案)>的说明》
4 制定国家通用语言文字法的必要性
经过一番探索,相信你已经有了自己倾向的研究主题,选的是汉字历史、汉字书法、汉字规范还是其他感兴趣的汉字内容呢?课后请大家以小组为单位再次协商确定研究内容,并展开探究,做好资料的收集、整理工作。
回顾建议 明确活动步骤
小组名称:_____________________
明晰要求 提升活动质量
汉字是汉民族几千年文化的瑰宝,也是我们终生的良师益友,每个人的精神家园。汉字往往可以引起我们美妙而大胆的联想,给人美的享受。 汉字更是民族灵魂的纽带,在异国他乡谋生,汉字便是一种寄托,哪怕是一块牌匾、一纸小条,上面的方块字会像磁铁般地吸引着你,让你感受到来自祖国的亲切。
因为那中国人的情思已经浓缩为那最简单的横竖撇捺。每一笔,都是饱蘸着华夏碧血写就的。在海外,无论你功成名就还是漂泊沦丧,只要有方块字的伴随,你就会有几多慰藉几多寄托,因为无论是象形还是指事,无论是会意还是形声,每一个字都有深远的来历,每一个中国人就是那一撇一捺,已经成为方块字的魂魄。
上节课,我们一起学习了《我爱你,汉字》中有关汉字历史、汉字书法、汉字规范几个方面的材料,课后还选择了一项自己感兴趣的内容进行研究,下面请大家展示自己的研究成果吧。
汉字艺术在各个领域中的应用
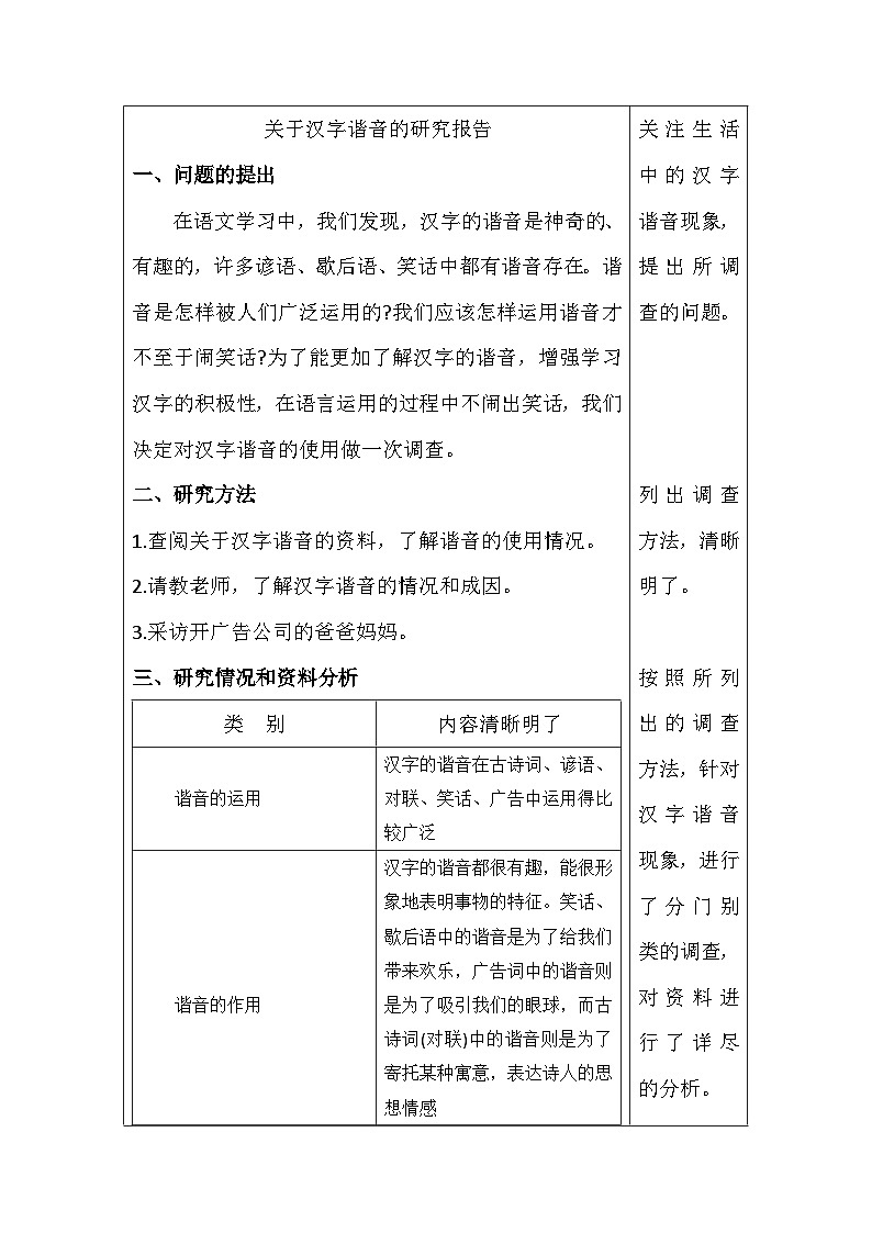
请大家默读材料五,思考以下问题:1.研究报告通常由几部分组成,分别是什么?2.拟定研究报告的标题时,需注意什么?3.“问题的提出”与“研究结论”之间有什么关系?4.常用的研究方法有哪些?5.“资料整理”部分除了用表格法,还可以用什么方法?
5 关于“李”姓的历史和现状的研究报告
研究报告的标题要体现研究的主要内容。
一、问题的提出 我们学校有不少同学姓李,我有好几个邻居也姓李。“李”姓是怎么来的?历史上姓李的名人有哪些?现在的“李”姓是不是我国人口最多的姓氏?带着这些问题,我对“李”姓的历史和现状作了一次研究。
二、研究方法 1.查阅书籍和报刊。 2.询问身边的人。 3.其他方法。
写清楚研究方法。
把搜集到的资料整理出来。
对资料进行简要的概括和分析。
研究结论需对应第一部分“问题的提出”,根据相应问题逐个得出清晰的结论
1. 传说,“李”姓来源于上古时代的官名。唐代时,大量姓氏改为“李”姓,这可能为后来“李”姓人口的增长奠定了基础。2.历史上,“李”姓名人辈出。有水利专家李冰父子、军事将领李广、桥梁专家李春、“诗仙”李白、词人李清照、药物学家李时珍、革命领袖李大钊……他们在各个领域都闪耀着光芒。3.2018年,我国户籍人口最多的姓氏是“王”姓,“李”姓排名第二。
小学语文人教部编版五年级下册我爱你汉字优质课件ppt: 这是一份小学语文人教部编版五年级下册<a href="/yw/tb_c160966_t3/?tag_id=26" target="_blank">我爱你汉字优质课件ppt</a>,共53页。PPT课件主要包含了汉字字体的演变,材料大意,了解汉字文化,拓展延伸,词语解释,甲骨文的发现,一起来看看材料2吧,甲骨文,书法欣赏,这种字体有什么特点等内容,欢迎下载使用。
小学语文汉字真有趣评课ppt课件: 这是一份小学语文汉字真有趣评课ppt课件,共42页。PPT课件主要包含了汉字真有趣,字谜七则,⑤谜底,⑥谜底,门内添“活”字,有趣的谐音,无二心,✿石头蛋腌咸菜,✿四两棉花,谈不上等内容,欢迎下载使用。
语文五年级下册我爱你汉字多媒体教学课件ppt: 这是一份语文五年级下册我爱你汉字多媒体教学课件ppt,共53页。PPT课件主要包含了汉字字体的演变,材料大意,了解汉字文化,拓展延伸,词语解释,甲骨文的发现,一起来看看材料2吧,甲骨文,书法欣赏,这种字体有什么特点等内容,欢迎下载使用。

