资料中包含下列文件,点击文件名可预览资料内容
还剩32页未读,
继续阅读
所属成套资源:人教版高中物理选择性必修二课件+教案+导学案+分层练习
成套系列资料,整套一键下载
【人教版地理】选择性必修二 第二章 资源、环境与区域发展(单元复习)(课件+知识梳理+练习)
展开
这是一份【人教版地理】选择性必修二 第二章 资源、环境与区域发展(单元复习)(课件+知识梳理+练习),文件包含第二章资源环境与区域发展复习课件pptx、原卷版第二章章末检测卷第二章资源环境与区域发展docx、解析版第二章章末检测卷第二章资源环境与区域发展docx、第二章资源环境与区域发展知识梳理docx等4份课件配套教学资源,其中PPT共40页, 欢迎下载使用。
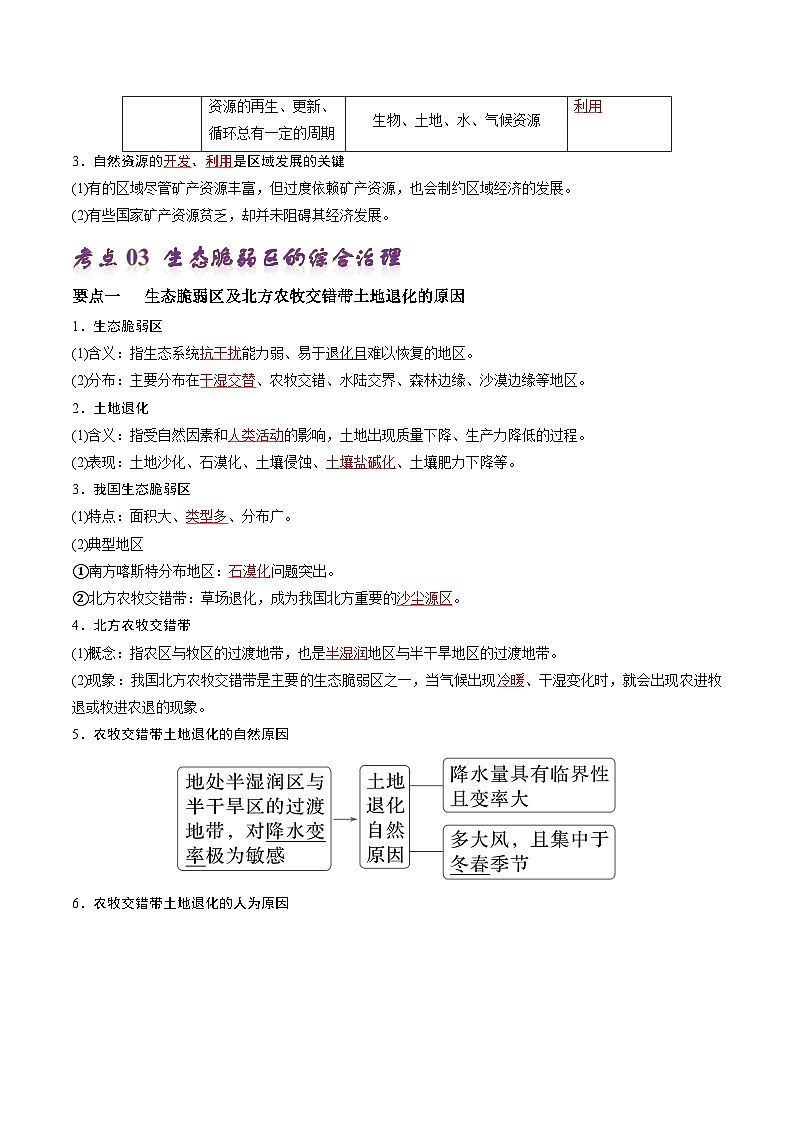
自然环境不仅能够为区域发展提供自然条件和自然资源基础,还能影响区域发展的路径和水平。如果经济开发过度损害自然环境,自然环境也会反过来制约区域的进一步发展。区域发展需秉承人与自然是生命共同体的理念,尊重自然,呵护自然,走创新发展、绿色发展之路,实现可持续发展。资源、环境与区域发展生态脆弱区存在的环境与发展问题是什么?针对生态脆弱区存在的环境与发展问题,综合治理措施有哪些?资源型城市发展的生命周期是什么?资源枯竭型城市如何因地制宜实现可持续发展?人教版 高中地理选择性必修二第二章 章末整合复习人教版选择性必修二 区域发展知识·体系构建本章知识结构1234考点 KEY POINT自然条件与区域发展考点01【考点解读】该部分内容主要包括自然条件和自然资源对区域发展的影响。本部分内容可以理解为区位因素对人类活动影响,选择题主要考查主导因素,综合题主要考查综合因素,考查学生的区域认知、综合思维能力和人地协调观。一.区域发展的内涵位置土地气候资源自然条件区域发展相互影响相互作用任何一个区域的发展都离不开自然条件,地理位置、自然要素等都对区域发展有重要影响。区域的自然环境包括哪些?二.自然条件与区域发展的关系1.自然条件是区域发展的基础日本孟加拉国2.自然条件的利用自然条件较好,发展水平不高。一般情况下,自然条件较好的区域,发展也好。自然条件是区域发展的重要条件,但不是唯一条件。自然条件较差,发展水平却高人类改造自然的历史已有上万年的历史,正所谓“顺天者昌,逆天者亡”。即改造自然,必然遵循自然规律,谋求人地和谐的可持续性发展。 改造自然要素,进而改造整个自然环境,进而再改造整个区域内整个的地理环境3.自然条件的改造反面例子正面例子世界部分区域地形图四大文明发祥地分布图问题:四大文明古国与区域自然条件有什么关系?--对点思考2.自然条件与区域发展的关系考点01 自然条件与区域发展1.自然环境分异更为显著的流域及其主要影响因素是( )A.长江流域热量 B.长江流域水分C.黄河流域热量 D.黄河流域水分【解析】1.读图可知,黄河流域跨越的自然区域类型多,且干湿度差异大,可得出主要是水分差异所致,因此自然环境分异更为显著的流域是黄河流域,D正确D作为我国两大流域,长江流域和黄河流域发展的区位条件和发展水平差异显著。改革开放后,长江逐渐成为长江流域的发展轴,使得长江经济带成为一个整体;但黄河流域发展较缓慢,促进黄河流域高质量发展对我国国家安全具有重要意义。下图示意我国自然区划和黄河流域、长江流域范围。完成下面小题。考点01 自然条件与区域发展2.与长江相比,黄河难以形成流域发展轴,主要是因为黄河( )①航运价值较低②下游及三角洲辐射带动弱③水能蕴藏量小④河流流程短,流域面积小A.①② B.①③ C.②④ D.③④【解析】2.河流成为区域经济发展轴的必要条件是河流本身对经济要素有较强的吸引力,吸引力包括水源、水运、下游及三角洲地区的辐射带动作用等,这些方面黄河不如长江,①②正确;黄河水能蕴藏量也较大,河流流程也较长,流域面积夜较大,而且水能蕴藏量和流程不是黄河难以形成流域发展轴的主要原因,③④错误。综上所述,A正确,BCD错误。故选A。A作为我国两大流域,长江流域和黄河流域发展的区位条件和发展水平差异显著。改革开放后,长江逐渐成为长江流域的发展轴,使得长江经济带成为一个整体;但黄河流域发展较缓慢,促进黄河流域高质量发展对我国国家安全具有重要意义。下图示意我国自然区划和黄河流域、长江流域范围。完成下面小题。考点01 自然条件与区域发展3.黄河流域高质量综合发展对国家安全的首要意义是保障我国( )A.粮食安全 B.生态安全 C.能源安全 D.领土安全【解析】3.黄河流域西北边缘地处干旱、半干旱交界处,是农牧交错地带,是我国重点治理的生态脆弱区,也是我国的西北生态屏障,其高质量综合发展有利于保障我国的生态安全,B正确,排除ACD,故选B。B作为我国两大流域,长江流域和黄河流域发展的区位条件和发展水平差异显著。改革开放后,长江逐渐成为长江流域的发展轴,使得长江经济带成为一个整体;但黄河流域发展较缓慢,促进黄河流域高质量发展对我国国家安全具有重要意义。下图示意我国自然区划和黄河流域、长江流域范围。完成下面小题。自然资源与区域发展考点02【考点解读】该部分内容主要包括自然条件和自然资源对区域发展的影响。本部分内容可以理解为区位因素对人类活动影响,选择题主要考查主导因素,综合题主要考查综合因素,考查学生的区域认知、综合思维能力和人地协调观。在不同发展阶段,影响区域发展的自然资源种类不同农业社会,土地资源对区域发展有重要作用工业社会,矿产资源对区域发展影响较大自然资源是区域发展的物质基础一种重要能源或关键性矿产资源的发现与开发,会使区域经济发生根本性改变。1.在一定生产力水平下,自然资源丰富程度是区域发展的重要基础。2.自然资源的种类和储量区域分布与组合极不平衡 有的区域不仅自然资源种类多,而且数量大,对其区域发展中的经济发展起到很好的支撑作用。3.自然资源对区域发展有重要作用,而如何开发、利用自然资源,更是区域发展的关键【思考题】:1.是不是矿产资源贫乏的区域,发展一定落后? 2.是不是矿产资源丰富的区域,经济一定发达?考点02 自然资源与区域发展4.推测该黄土洞景观早期的潜蚀地貌类型是( )A. B. C. D. 【解析】4.黄土洞有竖直性洞,也有水平性洞,该图黄土洞是竖直性黄土洞,应位于从地面向地下的洞穴,呈井状,由此说明该黄土洞景观是地表黄土层在流水潜蚀和重力作用下坍塌而成,所以该黄土洞景观应首先是地表黄土经流水浸湿后潜蚀下陷呈碟状坑洼地,再继续流水潜蚀后而成,C正确;黄土桥、黄土柱、黄土墙不是黄土洞景观早期的潜蚀地貌,是后期逐渐形成的,ABD错误,所以选C。C黄土高原上流水沿着黄土中的裂隙和孔隙下渗,进行潜蚀,使土粒流失,产生洞穴,最后引起地面崩塌,可形成黄土特有的潜蚀地貌。常见地貌类型有黄土桥、黄土柱、黄土碟、黄土墙、黄土洞、黄土陷穴等。下图为黄土高原上某地黄土洞景观。据此完成下面小题。。5.该地区黄土洞景观发育的季节多为( )A.春季 B.夏季 C.秋季 D.冬季【解析】黄土高原多位于温带季风气候区,夏季高温多雨,且多暴雨,径流量较大,流水侵蚀作用最为强烈,因此,该黄土洞这一潜蚀地貌多形成于夏季,B正确,ACD错误,所以选B。B黄土高原上流水沿着黄土中的裂隙和孔隙下渗,进行潜蚀,使土粒流失,产生洞穴,最后引起地面崩塌,可形成黄土特有的潜蚀地貌。常见地貌类型有黄土桥、黄土柱、黄土碟、黄土墙、黄土洞、黄土陷穴等。下图为黄土高原上某地黄土洞景观。据此完成下面小题。。考点02 自然资源与区域发展生态脆弱区的综合治理考点03【考点解读】生态脆弱区的土地退化包括土地荒漠化、盐碱化、水土流失等。土地退化的原因要从人为原因和自然原因两方面入手,重点在人为原因。对于治理措施,要从人为原因入手,对不合理的人类活动禁止、恢复。同时要总结规律,提升能力,学以致用,总结方法,解决具体案例。高考中常关注生态问题,引起对环境问题的重视,提高环境素养,考查学生的区域认知能力、综合思维能力、人地协调观。● 1.概念:指生态系统抗干扰能力弱、易于退化且难以恢复的地区。● 2.分布:分布在干湿交替、农牧交错、水陆交界、森林边缘、沙漠边缘等地区。一、生态脆弱区土地沙化石漠化土壤侵蚀土壤盐碱化土壤肥力下降自然因素、人类活动● 3.土地退化:土地质量下降、生产力降低一、生态脆弱区土地沙化石漠化盐碱化土壤侵蚀● 4.我国生态脆弱区的特点:面积大类型多分布广 是贫困地区集中分布的区域。一、生态脆弱区1:南方喀斯特地貌石漠化的原因是什么? 有什么样的危害?如何治理?云贵高原石漠化自然原因:气候:降水集中在夏季,多暴雨;地形:多陡坡,土层薄;土壤:石灰岩抗风化能力强,土层薄;植被:植被覆盖率低,缺乏植被保护。--对点思考一、生态脆弱区云贵高原石漠化危害:a.涵养水源能力下降;b.水土流失加剧,土地生产力下降;c.生物多样性减少;d.生态环境恶化。人为原因:大面积陡坡开荒;破坏地表植被。治理措施:a.退耕还林还草;b保护自然植被;c植树造林;d.建立自然保护区;e.转变生产、生活方式;f.实施生态移民等。自然原因多大风降水量具有临界性且变率大土地极易受风蚀和沙化土地退化北方农牧交错带土地退化的自然原因:二、北方农牧交错带的土地退化及原因水资源利用不当过度开垦过度放牧过度樵采工程建设人类活动不当的具体表现北方农牧交错带土地退化的人为原因:考点03 生态脆弱区的综合治理6.历史上榆树疏林区生态长期未退化而得以较好保留,其主要条件可能是( )A.降水量较多 B.风沙天较少C.经济水平高 D.保护措施好【解析】6.干旱与半干旱区的生态环境与降水量密切相关,降水量大的时候,植被茂盛,生态环境较好,A正确;风沙天较少是生态环境较好的结果,B错误;历史上并无具体的保护措施,经济水平也不高,CD错误。故选A。A半个世纪以来,位于浑善达克沙地的榆树疏林区植被破坏严重,固定或半固定沙丘活化。随着国家草畜平衡政策的推广,该区域生态系统逐渐恢复,榆树疏林区较周边草原区植被更加茂盛。完成下面小题。7.下列对浑善达克沙地榆树疏林区的生态修复措施,合理的是( )①植树造林②适度放牧③划区轮牧④抽水灌溉A.①② B.②③ C.③④ D.①④【解析】浑善达克沙地属于干旱与半干旱环境,年降水量基本小于400mm,因此不适合植树造林,适合生长的植被是灌丛和草原,①错误;适度放牧和划区轮牧,能够使得草地恢复,良性发展,②③正确;抽取地下水灌溉会降低此处的地下水位,使得根系较浅的植被得不到地下水,容易枯萎死亡,④错误。综合上述分析,①④错误,②③正确,B正确,ACD错误,故选B。B半个世纪以来,位于浑善达克沙地的榆树疏林区植被破坏严重,固定或半固定沙丘活化。随着国家草畜平衡政策的推广,该区域生态系统逐渐恢复,榆树疏林区较周边草原区植被更加茂盛。完成下面小题。考点03 生态脆弱区的综合治理资源枯竭型城市的转型考点04【考点解读】该部分内容主要包括资源枯竭型城市的发展、产业结构和转型措施,重点关注以资源为依托发展的老工业基地的社会经济及生态的全面转型提升。题型选择题和综合题均考查主,主要考查老工业基地的问题及转型措施,考查学生的综合思维能力、保护地理环境促进人地协调的人地协调观。①-资源型城市一、资源型城市与资源枯竭型城市②-资源枯竭型城市城市所依托的资源在现有技术水平下开采殆尽,或市场对这种资源的需求大幅度减少。城市经济发展趋于缓慢,资源型城市就成为资源枯竭型城市。根据下图:说明资源型城市的各个阶段的生命周期特征。 资源型城市生命周期资源枯竭型城市二、资源型城市的生命周期产业结构单一,难以及时开发可替代产业。经济发展动力不足,政府财力薄弱。失业人员增加,社会矛盾突出。资源破坏严重,生态环境恶化。三、资源型枯竭型城市面临的问题随着矿产等自然资源枯竭,资源枯竭型城市的面临的转型挑战有哪些?①-延长产业链,提升原有资源的利用价值有的资源枯竭型城市,实施资源深度开发,延长资源产业链,提高资源综合利用程度和附加值。四、资源型枯竭型城市转型对策有的资源枯竭型城市, 拓展开发可利用的自然资源类型,甚至延伸至人文资源范畴,培育新的主导产业。②-开发新的资源,培育新的主导产业五、转型成功的资源枯竭型城市的生命周期成功转型的资源枯竭型城市的生命周期:资源型城市生命周期8.资源型城市经济转型前,下列属于其发展阻力的是( )A.科学技术 B.环境变化 C.人才引进 D.新能源开发【解析】8.读图可知,在资源型城市发展的中年期,环境变化、资源枯竭、人口规模箭头向下,阻碍城市发展,属于发展的阻力,B正确;资源开发、资金、人才、技术箭头向上,促进城市的发展属于发展的动力,ACD错误。故选B。B我国曾分三批公布了69个资源枯竭型城市。解决资源枯竭型城市转型问题已成为我国可持续发展的迫切要求。下图为资源型城市发展机制和发展轨迹示意图。据此完成下面小题。考点04 资源枯竭型城市的转型9.资源型城市新生期面临着经济转型,下列举措属于新生动力的有( )①培育新兴产业②扩大煤炭市场③增加矿产资源开发④发展现代服务业A.①② B.②③ C.③④ D.①④【解析】资源型城市新生期的新生动力应是培育新兴产业、发展现代服务业等产业,促进产业结构的升级和调整,促进经济发展,推动经济转型,①④正确;扩大煤炭市场和增加矿产资源开发仍局限在资源领域,不属于新生动力。综上可知,D正确,ABC错误。故选D。D我国曾分三批公布了69个资源枯竭型城市。解决资源枯竭型城市转型问题已成为我国可持续发展的迫切要求。下图为资源型城市发展机制和发展轨迹示意图。据此完成下面小题。考点04 资源枯竭型城市的转型感谢您观看
自然环境不仅能够为区域发展提供自然条件和自然资源基础,还能影响区域发展的路径和水平。如果经济开发过度损害自然环境,自然环境也会反过来制约区域的进一步发展。区域发展需秉承人与自然是生命共同体的理念,尊重自然,呵护自然,走创新发展、绿色发展之路,实现可持续发展。资源、环境与区域发展生态脆弱区存在的环境与发展问题是什么?针对生态脆弱区存在的环境与发展问题,综合治理措施有哪些?资源型城市发展的生命周期是什么?资源枯竭型城市如何因地制宜实现可持续发展?人教版 高中地理选择性必修二第二章 章末整合复习人教版选择性必修二 区域发展知识·体系构建本章知识结构1234考点 KEY POINT自然条件与区域发展考点01【考点解读】该部分内容主要包括自然条件和自然资源对区域发展的影响。本部分内容可以理解为区位因素对人类活动影响,选择题主要考查主导因素,综合题主要考查综合因素,考查学生的区域认知、综合思维能力和人地协调观。一.区域发展的内涵位置土地气候资源自然条件区域发展相互影响相互作用任何一个区域的发展都离不开自然条件,地理位置、自然要素等都对区域发展有重要影响。区域的自然环境包括哪些?二.自然条件与区域发展的关系1.自然条件是区域发展的基础日本孟加拉国2.自然条件的利用自然条件较好,发展水平不高。一般情况下,自然条件较好的区域,发展也好。自然条件是区域发展的重要条件,但不是唯一条件。自然条件较差,发展水平却高人类改造自然的历史已有上万年的历史,正所谓“顺天者昌,逆天者亡”。即改造自然,必然遵循自然规律,谋求人地和谐的可持续性发展。 改造自然要素,进而改造整个自然环境,进而再改造整个区域内整个的地理环境3.自然条件的改造反面例子正面例子世界部分区域地形图四大文明发祥地分布图问题:四大文明古国与区域自然条件有什么关系?--对点思考2.自然条件与区域发展的关系考点01 自然条件与区域发展1.自然环境分异更为显著的流域及其主要影响因素是( )A.长江流域热量 B.长江流域水分C.黄河流域热量 D.黄河流域水分【解析】1.读图可知,黄河流域跨越的自然区域类型多,且干湿度差异大,可得出主要是水分差异所致,因此自然环境分异更为显著的流域是黄河流域,D正确D作为我国两大流域,长江流域和黄河流域发展的区位条件和发展水平差异显著。改革开放后,长江逐渐成为长江流域的发展轴,使得长江经济带成为一个整体;但黄河流域发展较缓慢,促进黄河流域高质量发展对我国国家安全具有重要意义。下图示意我国自然区划和黄河流域、长江流域范围。完成下面小题。考点01 自然条件与区域发展2.与长江相比,黄河难以形成流域发展轴,主要是因为黄河( )①航运价值较低②下游及三角洲辐射带动弱③水能蕴藏量小④河流流程短,流域面积小A.①② B.①③ C.②④ D.③④【解析】2.河流成为区域经济发展轴的必要条件是河流本身对经济要素有较强的吸引力,吸引力包括水源、水运、下游及三角洲地区的辐射带动作用等,这些方面黄河不如长江,①②正确;黄河水能蕴藏量也较大,河流流程也较长,流域面积夜较大,而且水能蕴藏量和流程不是黄河难以形成流域发展轴的主要原因,③④错误。综上所述,A正确,BCD错误。故选A。A作为我国两大流域,长江流域和黄河流域发展的区位条件和发展水平差异显著。改革开放后,长江逐渐成为长江流域的发展轴,使得长江经济带成为一个整体;但黄河流域发展较缓慢,促进黄河流域高质量发展对我国国家安全具有重要意义。下图示意我国自然区划和黄河流域、长江流域范围。完成下面小题。考点01 自然条件与区域发展3.黄河流域高质量综合发展对国家安全的首要意义是保障我国( )A.粮食安全 B.生态安全 C.能源安全 D.领土安全【解析】3.黄河流域西北边缘地处干旱、半干旱交界处,是农牧交错地带,是我国重点治理的生态脆弱区,也是我国的西北生态屏障,其高质量综合发展有利于保障我国的生态安全,B正确,排除ACD,故选B。B作为我国两大流域,长江流域和黄河流域发展的区位条件和发展水平差异显著。改革开放后,长江逐渐成为长江流域的发展轴,使得长江经济带成为一个整体;但黄河流域发展较缓慢,促进黄河流域高质量发展对我国国家安全具有重要意义。下图示意我国自然区划和黄河流域、长江流域范围。完成下面小题。自然资源与区域发展考点02【考点解读】该部分内容主要包括自然条件和自然资源对区域发展的影响。本部分内容可以理解为区位因素对人类活动影响,选择题主要考查主导因素,综合题主要考查综合因素,考查学生的区域认知、综合思维能力和人地协调观。在不同发展阶段,影响区域发展的自然资源种类不同农业社会,土地资源对区域发展有重要作用工业社会,矿产资源对区域发展影响较大自然资源是区域发展的物质基础一种重要能源或关键性矿产资源的发现与开发,会使区域经济发生根本性改变。1.在一定生产力水平下,自然资源丰富程度是区域发展的重要基础。2.自然资源的种类和储量区域分布与组合极不平衡 有的区域不仅自然资源种类多,而且数量大,对其区域发展中的经济发展起到很好的支撑作用。3.自然资源对区域发展有重要作用,而如何开发、利用自然资源,更是区域发展的关键【思考题】:1.是不是矿产资源贫乏的区域,发展一定落后? 2.是不是矿产资源丰富的区域,经济一定发达?考点02 自然资源与区域发展4.推测该黄土洞景观早期的潜蚀地貌类型是( )A. B. C. D. 【解析】4.黄土洞有竖直性洞,也有水平性洞,该图黄土洞是竖直性黄土洞,应位于从地面向地下的洞穴,呈井状,由此说明该黄土洞景观是地表黄土层在流水潜蚀和重力作用下坍塌而成,所以该黄土洞景观应首先是地表黄土经流水浸湿后潜蚀下陷呈碟状坑洼地,再继续流水潜蚀后而成,C正确;黄土桥、黄土柱、黄土墙不是黄土洞景观早期的潜蚀地貌,是后期逐渐形成的,ABD错误,所以选C。C黄土高原上流水沿着黄土中的裂隙和孔隙下渗,进行潜蚀,使土粒流失,产生洞穴,最后引起地面崩塌,可形成黄土特有的潜蚀地貌。常见地貌类型有黄土桥、黄土柱、黄土碟、黄土墙、黄土洞、黄土陷穴等。下图为黄土高原上某地黄土洞景观。据此完成下面小题。。5.该地区黄土洞景观发育的季节多为( )A.春季 B.夏季 C.秋季 D.冬季【解析】黄土高原多位于温带季风气候区,夏季高温多雨,且多暴雨,径流量较大,流水侵蚀作用最为强烈,因此,该黄土洞这一潜蚀地貌多形成于夏季,B正确,ACD错误,所以选B。B黄土高原上流水沿着黄土中的裂隙和孔隙下渗,进行潜蚀,使土粒流失,产生洞穴,最后引起地面崩塌,可形成黄土特有的潜蚀地貌。常见地貌类型有黄土桥、黄土柱、黄土碟、黄土墙、黄土洞、黄土陷穴等。下图为黄土高原上某地黄土洞景观。据此完成下面小题。。考点02 自然资源与区域发展生态脆弱区的综合治理考点03【考点解读】生态脆弱区的土地退化包括土地荒漠化、盐碱化、水土流失等。土地退化的原因要从人为原因和自然原因两方面入手,重点在人为原因。对于治理措施,要从人为原因入手,对不合理的人类活动禁止、恢复。同时要总结规律,提升能力,学以致用,总结方法,解决具体案例。高考中常关注生态问题,引起对环境问题的重视,提高环境素养,考查学生的区域认知能力、综合思维能力、人地协调观。● 1.概念:指生态系统抗干扰能力弱、易于退化且难以恢复的地区。● 2.分布:分布在干湿交替、农牧交错、水陆交界、森林边缘、沙漠边缘等地区。一、生态脆弱区土地沙化石漠化土壤侵蚀土壤盐碱化土壤肥力下降自然因素、人类活动● 3.土地退化:土地质量下降、生产力降低一、生态脆弱区土地沙化石漠化盐碱化土壤侵蚀● 4.我国生态脆弱区的特点:面积大类型多分布广 是贫困地区集中分布的区域。一、生态脆弱区1:南方喀斯特地貌石漠化的原因是什么? 有什么样的危害?如何治理?云贵高原石漠化自然原因:气候:降水集中在夏季,多暴雨;地形:多陡坡,土层薄;土壤:石灰岩抗风化能力强,土层薄;植被:植被覆盖率低,缺乏植被保护。--对点思考一、生态脆弱区云贵高原石漠化危害:a.涵养水源能力下降;b.水土流失加剧,土地生产力下降;c.生物多样性减少;d.生态环境恶化。人为原因:大面积陡坡开荒;破坏地表植被。治理措施:a.退耕还林还草;b保护自然植被;c植树造林;d.建立自然保护区;e.转变生产、生活方式;f.实施生态移民等。自然原因多大风降水量具有临界性且变率大土地极易受风蚀和沙化土地退化北方农牧交错带土地退化的自然原因:二、北方农牧交错带的土地退化及原因水资源利用不当过度开垦过度放牧过度樵采工程建设人类活动不当的具体表现北方农牧交错带土地退化的人为原因:考点03 生态脆弱区的综合治理6.历史上榆树疏林区生态长期未退化而得以较好保留,其主要条件可能是( )A.降水量较多 B.风沙天较少C.经济水平高 D.保护措施好【解析】6.干旱与半干旱区的生态环境与降水量密切相关,降水量大的时候,植被茂盛,生态环境较好,A正确;风沙天较少是生态环境较好的结果,B错误;历史上并无具体的保护措施,经济水平也不高,CD错误。故选A。A半个世纪以来,位于浑善达克沙地的榆树疏林区植被破坏严重,固定或半固定沙丘活化。随着国家草畜平衡政策的推广,该区域生态系统逐渐恢复,榆树疏林区较周边草原区植被更加茂盛。完成下面小题。7.下列对浑善达克沙地榆树疏林区的生态修复措施,合理的是( )①植树造林②适度放牧③划区轮牧④抽水灌溉A.①② B.②③ C.③④ D.①④【解析】浑善达克沙地属于干旱与半干旱环境,年降水量基本小于400mm,因此不适合植树造林,适合生长的植被是灌丛和草原,①错误;适度放牧和划区轮牧,能够使得草地恢复,良性发展,②③正确;抽取地下水灌溉会降低此处的地下水位,使得根系较浅的植被得不到地下水,容易枯萎死亡,④错误。综合上述分析,①④错误,②③正确,B正确,ACD错误,故选B。B半个世纪以来,位于浑善达克沙地的榆树疏林区植被破坏严重,固定或半固定沙丘活化。随着国家草畜平衡政策的推广,该区域生态系统逐渐恢复,榆树疏林区较周边草原区植被更加茂盛。完成下面小题。考点03 生态脆弱区的综合治理资源枯竭型城市的转型考点04【考点解读】该部分内容主要包括资源枯竭型城市的发展、产业结构和转型措施,重点关注以资源为依托发展的老工业基地的社会经济及生态的全面转型提升。题型选择题和综合题均考查主,主要考查老工业基地的问题及转型措施,考查学生的综合思维能力、保护地理环境促进人地协调的人地协调观。①-资源型城市一、资源型城市与资源枯竭型城市②-资源枯竭型城市城市所依托的资源在现有技术水平下开采殆尽,或市场对这种资源的需求大幅度减少。城市经济发展趋于缓慢,资源型城市就成为资源枯竭型城市。根据下图:说明资源型城市的各个阶段的生命周期特征。 资源型城市生命周期资源枯竭型城市二、资源型城市的生命周期产业结构单一,难以及时开发可替代产业。经济发展动力不足,政府财力薄弱。失业人员增加,社会矛盾突出。资源破坏严重,生态环境恶化。三、资源型枯竭型城市面临的问题随着矿产等自然资源枯竭,资源枯竭型城市的面临的转型挑战有哪些?①-延长产业链,提升原有资源的利用价值有的资源枯竭型城市,实施资源深度开发,延长资源产业链,提高资源综合利用程度和附加值。四、资源型枯竭型城市转型对策有的资源枯竭型城市, 拓展开发可利用的自然资源类型,甚至延伸至人文资源范畴,培育新的主导产业。②-开发新的资源,培育新的主导产业五、转型成功的资源枯竭型城市的生命周期成功转型的资源枯竭型城市的生命周期:资源型城市生命周期8.资源型城市经济转型前,下列属于其发展阻力的是( )A.科学技术 B.环境变化 C.人才引进 D.新能源开发【解析】8.读图可知,在资源型城市发展的中年期,环境变化、资源枯竭、人口规模箭头向下,阻碍城市发展,属于发展的阻力,B正确;资源开发、资金、人才、技术箭头向上,促进城市的发展属于发展的动力,ACD错误。故选B。B我国曾分三批公布了69个资源枯竭型城市。解决资源枯竭型城市转型问题已成为我国可持续发展的迫切要求。下图为资源型城市发展机制和发展轨迹示意图。据此完成下面小题。考点04 资源枯竭型城市的转型9.资源型城市新生期面临着经济转型,下列举措属于新生动力的有( )①培育新兴产业②扩大煤炭市场③增加矿产资源开发④发展现代服务业A.①② B.②③ C.③④ D.①④【解析】资源型城市新生期的新生动力应是培育新兴产业、发展现代服务业等产业,促进产业结构的升级和调整,促进经济发展,推动经济转型,①④正确;扩大煤炭市场和增加矿产资源开发仍局限在资源领域,不属于新生动力。综上可知,D正确,ABC错误。故选D。D我国曾分三批公布了69个资源枯竭型城市。解决资源枯竭型城市转型问题已成为我国可持续发展的迫切要求。下图为资源型城市发展机制和发展轨迹示意图。据此完成下面小题。考点04 资源枯竭型城市的转型感谢您观看
相关资料
更多

