地理第二节 地区产业结构变化评优课课件ppt
展开【材料1】改革开放以来,深圳从一个小渔村快速发展成为国际化大都市,在高新技术产业、金融服务、外贸出口、海洋运输、创意文化等方面占有重要地位,成为我国极具城市经济竞争力的城市之一。
【思考】1.深圳的产业结构发生了怎样的变化? 2.是哪些原因影响了深圳的产业结构升级转换?
以某大都市为例,从区域空间组织的视角出发,说明大都市辐射功能。
1.结合实例,理解城市功能、城市辐射功能、腹地、城市体系等基本概念。2.通过纽约成为区域核心的案例,从区域空间组织的视角,说明纽约在市域、城市带、国家、全球范围内的辐射作用。3.分析城市成为区域中心的原因和优势及其与区域发展之间的关系,建立区域部分与整体的关联思维。
目录 CONTENTS
一、含义地区产业结构指一个国家或地区不同类型产业之间的比例关系,是资源有效结构与空间结构的结合,按照不同标准可以划分为三次产业结构、农轻重结构、原材料与加工工业结构、要素密集型产业结构等。
采矿、制造,电力、建筑业
二、影响因素产业结构受资源禀赋、技术条件以及分工深化等因素的影响。
三、不同区域产业结构的差异非洲的加纳经济发展水平较低,产业结构以农业为主。
三、不同区域产业结构的差异亚洲的新加坡经济较发达,产业结构以服务业为主。
四、产业结构与经济水平的关系
【合作与探究】:分析我国四大地区产业结构的差异
根据自然条件、经济基础、发展水平和对外开放程度,把全国划分为东部、中部、西部和东北四大地区。
据图说一说,东中西部地区分别包括哪些省份?
由于区域发展的不平衡,我国东部、中部、西部和东北四大地区的产业结构存在空间差异。
中国人口分布和经济发展水平分布图
思考:1.结合所学知识,从地理位置、地形、气候、人口、经济发展水平等方面,比较四大地区的差异。2.根据表3.2,将现阶段中国四大地区的产业结构比例用饼状图表示出来。3. 比较现阶段中国四大地区产业结构的异同,并说明原因。
1.结合所学知识,从地理位置、地形、气候、人口、经济发展水平等方面,比较四大地区的差异。
2.根据下表,将现阶段中国四大地区的产业结构比例用饼状图表示出来。
表3.2 2018年中国四大地区的生产总值和产业结构比例
3.比较现阶段中国四大地区产业结构的异同,并说明原因。
同:第一产业比重较小,第二、第三产业比重较大。
异:东部地区第三产业比重相对最高;中部地区第二产业比重相对最高,工业结构具有过渡性;西部与东北地区第一产业比重仍然较高,第二产业以重工业为主。
原因:总体中国处于产业结构转型升级阶段,东部地区自然条件优越,经济基础好,科技水平高,产业结构转型更加成功;中西部与东北地区还在转型过程中。
读下图可知,该区域不同时期的产业结构对应正确的选项是( )A.A—①,B—②,C—③B.A—③,B—①,C—②C.A—②,B—③,C—①D.A—③,B—②,C—①
【解析】读图并结合所学的知识可知,可以得出B时期最早,以第一产业为主;C时期最晚,以第三产业为主,所以B正确。
下图中A、B、C示意某区域空间结构的变化,①②③示意该区域不同时期的产业结构。
一个国家或地区经济的发展过程实际上是产业结构不断变化升级的过程。其表现如下:
“十四五”时期我国产业结构变动趋势预测
(来源:《中国物价》2021年第9期,作者:尹伟华 国家信息中心经济预测部)
产业结构升级体现了经济增长方式的转变。例如,在工业内部,产业结构升级可以表现为:
以轻纺工业为主 以重化工业为主
以低附加值的劳动密集型产业为主 以高附加值的技术密集型产业为主
以原材料为主 以加工组装为主
探究思考:分析促使一个国家或地区产业升级的主要因素有哪些?
国家或地区根据自身比较优势
原有比较优势丧失,新的比较优势凸显
主导产业转型,产业结构升级
【合作与探究】:20世纪90年代珠江三角洲地区主导产业的变化
说一说:根据右图,分析珠江三角洲地区改革开放以后,珠江三角洲地区主导产业的变化的具体表现。
珠江三角洲地区劳动力价格大幅度提高,劳动力价格低这一比较优势丧失。经济实力和科技水平的提升,珠江三角洲地区的资金优势、技术优势逐渐形成。
珠江三角洲地区利用政策优势和劳动力价格较低的优势,大力发展以出口加工为主的劳动密集型产业。
积极推进高新技术产业的发展,使技术密集型产业逐渐取代劳动密集型产业,成为主导产业。
③从全球来看,技术创新是推动产业升级的根本原因
深圳的产业结构发生了怎样的变化?
1.该省级行政区最可能是( )A.湖南B.重庆 C.上海D.辽宁
【解析】读图可知,该省级行政区第一产业比重非常小,湖南、重庆、辽宁农业产值比重较高,排除A、B、D;上海经济发达,工业化、城镇化水平高,以第二、第三产业为主,故选C。
读我国某省级行政区2010年和2013年产业结构图,完成1~2题。
2.关于该省级行政区的叙述,错误的是( )A.产业结构得到优化升级B.工业总产值下降C.人口老龄化日益严重D.城镇化水平高
【解析】从2010年到2013年,上海市第二产业比重降低,第三产业比重上升,且超过第二产业,产业结构得到了优化,A正确,不符合题意;第二产业比重下降,但由于上海市经济总体快速发展,工业总产值也在上升,B错误,符合题意;上海市经济发达,工业化、城镇化起步早,城镇化水平高,当前人口老龄化较严重,C、D正确,不符合题意。
读我国某省级行政区2010年和2013年产业结构图,完成4~5题。。
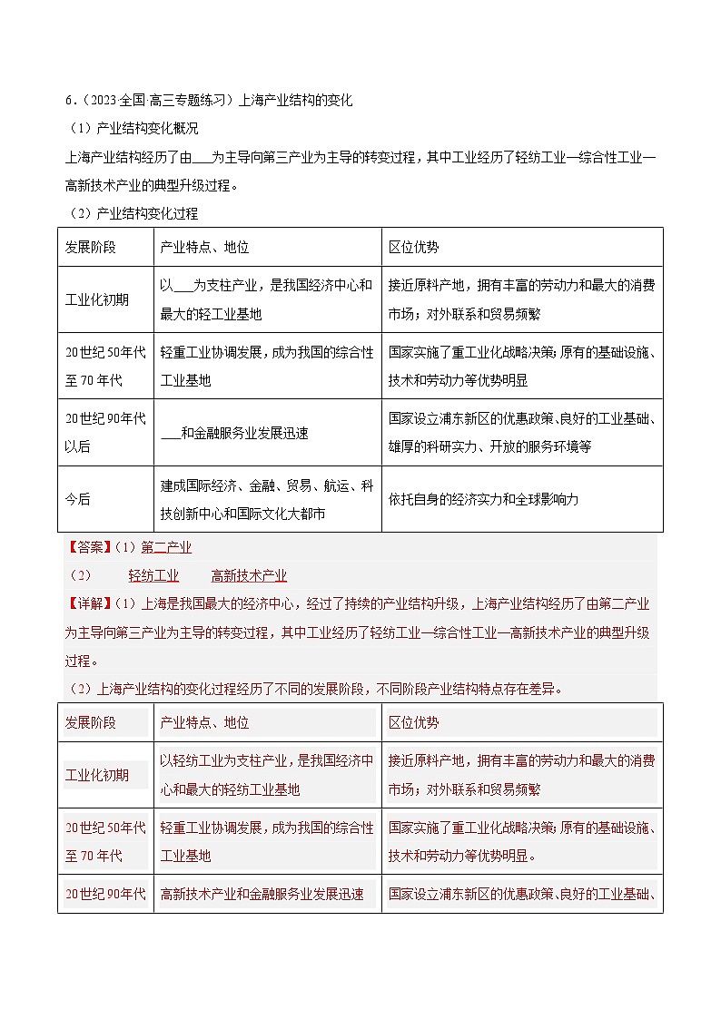
上海位于长江与东部沿海的交汇处,是我国最大的城市和最大的港口,近现代以来其产业结构经历了由第二产业为主导向第三产业为主导的转变过程,其中工业经历了从轻纺工业一综合性工业一高新技术产业的典型升级过程。
(1)分析说明上海成为我国最大港口的区位优势?
上海港地处长江三角洲,地形平坦,便于港口建设;通江达海,海陆联运,交通便捷;腹地广阔,经济发达,商品丰富;有我国最大的工业城市上海市作为依托。
近现代以来其产业结构经历了由第二产业为主导向第三产业为主导的转变过程。
上海市三次产业产值所占比例变化
工业经历了从轻纺工业—综合性工业—高新技术产业的典型升级过程。
(2)根据时间阶段,分析上海每个阶段产业结构是如何变化的?
发展历史:明代中叶:全国棉纺织手工业中心鸦片战争后:全国经济中心和最大的轻工业基地。比较优势:接近原料产地,拥有丰富的劳动力和最大的消费市场;对外联系和贸易频繁。
工业化初期以轻纺工业为支柱产业
发展历史:20世纪50年代:发展重工业部门20世纪70年代:形成以四大行业为主体的工业体系,成为我国的综合性工业基地。比较优势:国家实施重工化工业战略决策;原有基础设施、技术和劳动力等优势明显。
20世纪50年代开始轻重工业协调发展
发展历史:20世纪90年代以后:形成了以电子信息工业领衔、现代生物医药和新材料为主导的工业新体系;上海金融服务业快速发展。比较优势:设立浦东新区的优惠政策、良好的工业基础和雄厚的科研实力等优势。
20世纪90年代开始高新技术产业和金融服务业发展
今后,作为全国最大的经济中心,上海依托自身的经济实力和全球影响力,将逐步建设成为国际经济、金融、贸易、航运、科技创新中心和国际文化大都市。在这个发展方向指引下,上海将不断调整产业结构,推进产业体系现代化建设,并发挥其龙头作用,带动其他区域协调发展。
未来:国际经济、金融、贸易、航运、科技创新和国际文化大都市
逐步建设成为国际经济、金融、贸易、航运、科技创新中心和国际文化大都市
上海产业结构的变化小结
【活动】分析贵阳市产业结构的变化
数据中心是用特定设备在互联网上传输、存储数据信息的场所。数据中心的规模以设备运行耗能的多少来衡量,规模越大,运营成本越高。如果把数据中心的数据比作原料的话,用这些原料可以发展数据加工、数据分析、数据交易、数据服务、智能制造等产业。
贵阳市的森林覆盖率达46.5%,空气质量优,气温年较差和日较差较小。 2015年,经国家批准,贵阳市、 贵安新区共同创建国家级大数据产业发展集聚区。至2018年, 吸引了数十个大规模数据中心在此集聚,成为我国南方最大的数据中心基地。
材料1:2022年2月启动的“东数西算”工程以来,贵州成为八大国家算力枢纽节点之一,贵安数据中心集群成为十大国家数据中心集群之一,为贵阳贵安数字经济发展带来重大机遇。
材料2:贵安新区作为全国首个大数据综合试验区的核心区,截止目前,贵安新区19个数据中心中建成7个(华为两个、苹果、腾讯、三大运营商),已建成8.5万标准机架,服务器30万架,2023还将有3个数据中心投用(网易、美的、国电投)陆续建成。已经开工项目:南方能源大数据中心项目、人民银行清算中心、建行等银行、枢纽节点项目等项目。据估算,19个数据中心项目计划总投资967.22亿元,规划服务器415.93万台。
分析贵阳市建设数据中心基地的有利自然条件。
森林覆盖率高,空气质量优;海拔高、气温低,且气温年较差和日较差较小;能源资源丰富,电价低。
讨论随着数据中心基地的发展,贵阳市产业结构可能产生的变化。
随着贵阳市数据中心基地的发展,会吸引更多的数据加工、数据分析、数据交易、数据服务、智能制造等产业在此集聚,促进贵阳市经济发展水平的提高,极大地带动第三产业的发展,从而贵阳市的第三产业比重会上升,而第一、二产业的比重会相应下降。
【解析】1990年之前第一产业结构变化速度较快,1990年后第二产业结构变化速度慢,A错;第一产业比重下降很快,农业类型发生了很大变化,B对;第二产业比重有所上升,工业结构变化较大,产业升级,C错;第三产业比重上升不到10%,D错。
1.下列有关珠江三角洲地区产业结构从1980年到2005年的变化,正确的是( )A.1990年之前各产业结构变化速度较慢,1990年后各产业结构变化速度快B.第一产业比重下降很快,农业类型发生了很大变化C.第二产业比重有所上升,且工业结构没有多大变化D.第三产业比重上升约40%,且以金融业为主
根据珠江三角洲地区产业结构变化和工业总产值增长图,回答1~2题。
【解析】珠江三角洲地区2000年以后产业结构升级,需要劳动力减少,就业机会减少,民工涌入量减少,A错;工业产业结构升级,环境污染减轻,B错;城市化速度非常快,并出现了大量城乡交错分布的景观,C对;劳动力密集型工业向内陆地区转移,不占主导地位,D错。
2.下列符合珠江三角洲地区2000年以后发生的现象的是( )A.该地区就业机会大增,吸引大量民工涌入B.工业发展迅速,环境污染进一步加重C.城市化速度非常快,并出现了大量城乡交错分布的景观D.劳动力密集型工业仍然处于主导地位
高中地理第二节 地区产业结构变化精品教学ppt课件: 这是一份高中地理第二节 地区产业结构变化精品教学ppt课件,共1页。
地理选择性必修2 区域发展第二节 地区产业结构变化一等奖课件ppt: 这是一份地理选择性必修2 区域发展第二节 地区产业结构变化一等奖课件ppt,文件包含32地区产业结构变化分层练习原卷版-2023-2024学年高二地理同步备课系列人教版2019选择性必修2docx、32地区产业结构变化分层练习解析版-2023-2024学年高二地理同步备课系列人教版2019选择性必修2docx等2份课件配套教学资源,其中PPT共0页, 欢迎下载使用。
高中地理人教版 (2019)选择性必修2 区域发展第三章 城市、产业与区域发展第二节 地区产业结构变化优质ppt课件: 这是一份高中地理人教版 (2019)选择性必修2 区域发展第三章 城市、产业与区域发展第二节 地区产业结构变化优质ppt课件,文件包含32地区产业结构变化课件-新人教版地理选择性必修2区域发展pptx、32地区产业结构变化教案-新人教版地理选择性必修2区域发展docx等2份课件配套教学资源,其中PPT共43页, 欢迎下载使用。

