- 人教版 初中化学 寒假作业09燃料及其利用 试卷 0 次下载
- 人教版 初中化学 寒假作业11金属的化学性质 试卷 0 次下载
- 人教版 初中化学 寒假作业01 走进化学世界 试卷 0 次下载
- 人教版 初中化学 寒假作业02 空气 氧气 试卷 0 次下载
- 人教版 初中化学 寒假作业03 制取氧气 试卷 0 次下载
人教版 初中化学 寒假作业12溶液
展开考点一 溶液的形成题型01 溶液
1.(2023·湖南湘潭)把少量下列物质分别放入水中,充分搅拌,可以得到溶液的是
A.蔗糖B.面粉C.植物油D.大理石
2.(2023·宁夏)推理是重要的科学思维方法。下列推理正确的是
A.单质是由同种元素组成的,所以由同种元素组成的物质一定是单质
B.一定条件下,溶液是均一的、稳定的,所以均一的、稳定的液体一定是溶液
C.某物质在氧气中燃烧生成二氧化碳和水,则该物质一定含有碳、氢、氧三种元素
D.元素是质子数相同的一类原子的总称,因此质子数相同的原子一定属于同种元素
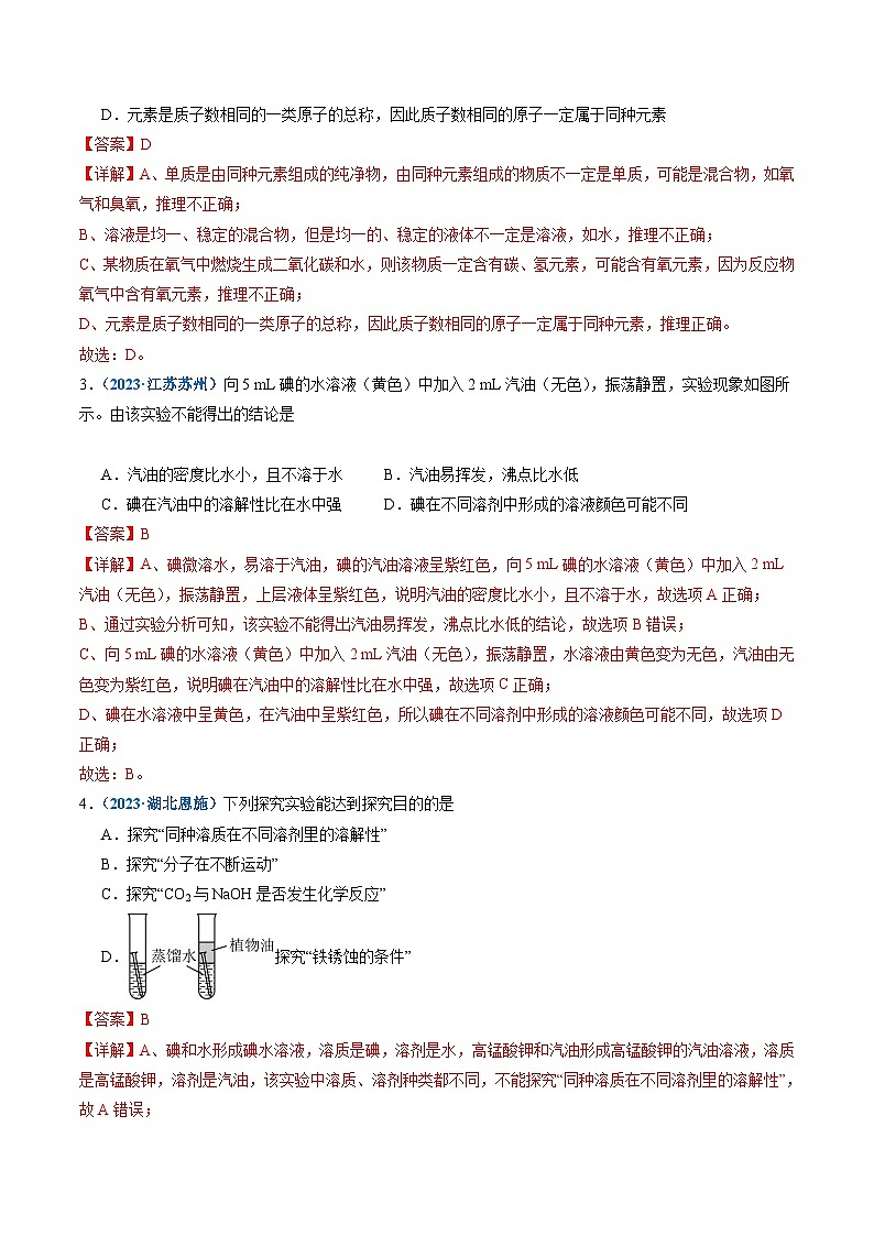
3.(2023·江苏苏州)向5 mL碘的水溶液(黄色)中加入2 mL汽油(无色),振荡静置,实验现象如图所示。由该实验不能得出的结论是
A.汽油的密度比水小,且不溶于水B.汽油易挥发,沸点比水低
C.碘在汽油中的溶解性比在水中强D.碘在不同溶剂中形成的溶液颜色可能不同
4.(2023·湖北恩施)下列探究实验能达到探究目的的是
A.探究“同种溶质在不同溶剂里的溶解性”
B.探究“分子在不断运动”
C.探究“CO2与NaOH是否发生化学反应”
D.探究“铁锈蚀的条件”
题型02 溶解时热量的变化
5.(2023·辽宁)装置气密性良好是实验成功的基本保障。根据下图所示实验回答问题。
A.检查装置气密性 B.测空气中氧气含量
C.溶解时的吸、放热现象 D.验证质量守恒定律
(1)实验A:观察到水中导管口有气泡冒出,请从分子的角度解释出现此现象的原因 。
(2)实验B:若装置漏气,会使测得的实验结果 (填“偏大”或“偏小”)。
(3)实验C:加入硝酸铵后,液面a处变化情况为 (填“上升”或“下降”)。
(4)实验D:为确保实验成功,必须在 容器中进行实验。
6.(2023·湖南岳阳)对物质的鉴别和分离提纯是化学学习的重要部分,下列实验设计不能达到实验目的的是
A.AB.BC.CD.D
题型03 乳化
7.下列洗涤方式应用乳化作用的是
A.用汽油除去衣服上的油污
B.用炉具清洁剂除去油污
C.用洗洁精清洗餐具上的油污
D.用盐酸清洗水壶的水垢
8.(2023·黑龙江牡丹江)下列生活中的做法正确的是
A.用钢刷擦洗铝制锅具B.焚烧处理废弃塑料
C.用洗洁精清洗带油污的餐具D.填埋处理废旧电池
考点二 溶解度
题型01 饱和溶液和不饱和溶液
9.(2023·山东淄博)从海水中提取食盐的主要流程如图所示,下列说法错误的是
A.海水晒盐是利用光照和风力使水分蒸发得到粗盐
B.在蒸发池中,海水中氯化钠的质量逐渐增加
C.海水晒盐析出粗盐后的母液一定是氯化钠的饱和溶液
D.海水晒盐析出粗盐后的母液可用于提取多种化工原料
10.(2023·海南)氯化铵在不同温度时的溶解度如下表。20℃时,小明开展了如下图所示的实验探究(假设加热过程中溶剂的量不减少)。下列说法错误的是
A.溶液①和溶液③都是氯化铵的不饱和溶液
B.向溶液②中加入少量硫酸铜,溶液不变色
C.溶液③的溶质质量分数一定大于溶液①
D.溶液③降低温度至40℃时已变成饱和溶液
题型02 溶解度曲线
11.(2023·山东淄博)如图为硝酸钾的溶解度曲线,下列说法错误的是
A.20℃ 时,硝酸钾的溶解度为 31.6 g
B.硝酸钾的溶解度随温度的升高而增大
C.将 80 ℃ 的硝酸钾饱和溶液 269 g 冷却到 20℃ 时,析出 137.4 g 硝酸钾
D.80 ℃ 时,向 50g 水中加入 90 g 硝酸钾,充分溶解,得到 140 g 饱和溶液
12.(2023·广东深圳)下图是亮亮看到的NH4H2PO4和MgSO4溶解度曲线,下列说法正确的是:
A.搅拌,可以使溶解度变大
B.20℃时,在100g水中加33.7 gNH4H2PO4形成不饱和溶液
C.40℃时,NH4H2PO4的溶解度大于MgSO4的溶解度
D.NH4H2PO4溶液降温一定有晶体析出
13.(2023·西藏)已知A、B、C三种物质的溶解度曲线如图所示,请回答下列问题:
(1)M点表示℃时, (填字母)的溶解度相等。
(2)在℃时,A、B、C三种物质中溶解度最小的是 (填字母)。
(3)物质A中混有少量的物质B,若提纯物质A,可采取的方法是 结晶。
(4)若保持溶液的质量不变,将接近饱和的C的溶液变为饱和溶液,可采用的方法是 (填“升高”或“降低”)温度。
题型03 气体溶解度
14.(2023·云南)夏季下雨之前,天气闷热,水中的含氧量降低,养鱼池中的鱼往往会浮出水面。下列有关说法错误的是
A.氧气的溶解度会随压强的减小而减小
B.氧气的溶解度会随温度的升高而增大
C.为了增加养鱼池中的含氧量,可以向养鱼池中通入空气
D.为了增加养鱼池中的含氧量,可以把养鱼池的水喷向空中
15.(2023·四川成都)溶解氧一般指溶解于水中的氧气。用实验装置测定河水、喷泉水及自来水的溶解氧数据如图。下列相关分析正确的是
A.a为自来水,b为喷泉水B.空气中氧气含量不影响溶解氧的含量
C.自然界里河水中溶解氧的含量不发生改变D.管材选择可能会影响自来水输送中溶解氧的含量
考点三 溶液的浓度
题型01 溶质质量分数
16.(2023·河北)和时的溶解度分别为和,下图所示为对进行的溶解实验。下列分析错误的是
A.①中溶液为的饱和溶液
B.②中溶液的质量为
C.溶液中溶质的质量:①<②=③
D.溶液中溶质的质量分数:①<②=③
17.(2023·青海西宁)甲、乙两种固体物质(均不含结晶水)的溶解度曲线如下图所示,请回答下列问题:
(1)温度为 ℃时,甲和乙的溶解度相等。
(2)t2℃时,将 50g水加入盛有 30g甲的烧杯中,充分溶解,形成溶液的质量为 g;保持温度不变,继续向该烧杯中加入 25g水,充分搅拌后,溶液中溶质的质量分数将 (填“变大”或“变小”或“不变”)。
题型02 有关溶质质量分数的计算
18.(2023·湖南株洲)化学实验室现有98%的浓硫酸,但在实验室中常需要用较稀的硫酸。要把100g上述浓硫酸稀释成质量分数为5%~14%的硫酸。请计算:
(1)稀释后的溶液中溶质的质量是多少(写出计算过程)
(2)需要水的质量是多少?(写出计算过程)
19.(2023·天津)现有溶质质量分数为20%的稀硫酸245g。向其中加入32g废铁屑(杂质不溶于水也不参加反应),恰好完全反应。计算:
(1)废铁屑中铁的质量分数;
(2)生成硫酸亚铁的质量;
(3)配制245g质量分数为20%的稀硫酸,需要40%的硫酸(密度为)多少毫升(结果精确到0.1)。
20.(2023·甘肃武威)取和的混合物于烧杯中,向其中加入一定溶质质量分数的稀盐酸,恰好完全反应,反应后称得烧杯中溶液的质量为。请计算:
(1)混合物中的质量分数。
(2)恰好完全反应时,所得溶液中溶质的质量分数(计算结果精确到)。
1.(新考法——跨物理学科 木块在硝酸钾溶液的浮沉)(2023·山东菏泽)木块在硝酸钾溶液中排开液体的情况如图所示,下列说法正确的是
A.实验过程中KNO3溶液的密度保持不变
B.实验过程中溶液均为饱和溶液
C.KNO3的溶解度随温度的升高而增大
D.25℃时所得溶液溶质质量分数最大
2.(新考法——图像创新 双纵坐标的图像题)(2023·黑龙江大庆)已知硝酸钾的溶解度(S),饱和溶液中溶质的质量分数(w%)与温度的关系如图所示。下列说法正确的
A.M点表示硝酸钾和氧化钠的溶解度相同
B.20℃时,饱和溶液中溶质的质量分数为31.6%
C.20℃时,15.8%的溶液蒸发掉水变为饱和溶液
D.将N点的溶液降温至40℃,N点转化为Р点
3.(新题材——生活情境 自制冰棍)(2023·吉林长春)小宁和小雨在家里配制蔗糖溶液,用于自制冰棍。结合蔗糖的溶解度表,回答下列问题:
(1)20℃时,蔗糖的溶解度为 g。
(2)20℃时,为了得到最甜的蔗糖溶液,二人决定配制80g蔗糖饱和溶液,则需要取用蔗糖的质量为 g(计算结果取整数)。
(3)配制过程中,能够加快蔗糖溶解的方法有 (答出一点即可)。
(4)取少量配好的饱和溶液品尝后,小宁认为溶液过甜,小雨仍坚持做最甜的冰棍。于是,二人倒出70g溶液,按如图方案(部分流程省略)分别制作冰棍。
下列说法正确的是_____。
A.b和d杯内,溶液的甜度:b=d
B.b和e杯内,溶液的甜度:b>e
C.冷却至10℃时,模具c内没有晶体析出
D.冷却至10℃时,模具f、g内均有晶体析出
4.(新题材——趣味实验 维C对溶液变色时间的影响)(2023·北京)下图是一个趣味变色实验,同学们对混合后溶液变色时间的影响因素进行探究。
资料:碘酒为碘()的乙醇溶液;淀粉遇变蓝,在本实验中作为指示剂,指示是否存在。
【进行实验】向烧杯A中加入一定体积的溶液、水和淀粉溶液。
向烧杯B中加入一定体积的碘酒、水和2粒维生素C片,将两只烧杯中的溶液混合,记录混合后溶液由无色变为蓝色的时间。
说明:本实验中,溶液总体积可看作是各液体的体积之和
【解释与结论】
(1)溶液中,溶质是 ;
(2)①②③的目的是 。
(3)由②④⑤可以得到的结论是 。
(4)①中,若将碘酒体积改为,则混合后溶液变色时间 (填“”或“”或“”)。
【继续实验】
(5)补做实验证明了维生素C用量对混合后溶液变色时间也有影响。实验方案:向烧杯A中加入溶液、水、淀粉溶液, 。
(6)同学们进一步证明了与维生素C能发生反应,实验是向烧杯中依次加入碘酒、水、淀粉溶液,再加入维生素C片,实验过程中观察到 。
考点一 溶液的形成
1.溶液
(1)定义:一种或几种物质分散到另一种物质里形成的______的、______的______。
(2)组成:由溶质和溶剂组成。溶液质量=____________+____________;______是最常用的溶剂,______、______也是常用的溶剂。
2.溶解时的吸放热:______、______溶于水时放出热量,温度______;______溶于水时吸收热量,温度______。______溶于水无明显变化,温度不变。
3.乳浊液和乳化
(1)乳浊液:小液滴分散到液体中形成______、______的混合物。如:植物油分散到水中。
(2)乳化:洗涤剂中的乳化剂能够把大的油滴分为较小的油滴从而分散到水中,使两种互不相溶的液体形成较稳定乳浊液的过程。
(3)洗涤剂清洗油污是______,形成的是______。汽油清洗油污是______,形成的是______;二者发生的都是______变化。
考点二 溶解度
1.饱和溶液、不饱和溶液
(1)概念:在_________下,在_________里不能再溶解某种溶质的溶液叫做该溶质的_________;在一定温度下,在一定量溶剂里还能再溶解某种溶质的溶液叫做该溶质的_________;
(2)转化
增加溶质 、降低温度或恒温蒸发溶剂
增加溶剂或升高温度
一般情况下:
不饱和溶液 饱和溶液
特殊情况下:对极少数在水中溶解能力随温度升高而减小的物质[如熟石灰Ca(OH)2]:
增加溶质、升高温度或恒温蒸发溶剂
增加溶剂或降低温度
不饱和溶液 饱和溶液
2.固体的溶解度:一定温度下,某固态物质在100g溶剂里达到饱和状态时所溶解的质量。
3.溶解度曲线:A.大多数固体物质的溶解度随温度升高而增大,曲线表现为“陡升型”,如________;
B.少数固体物质的溶解度受温度的影响很小,曲线表现为“缓升型”,如________;
C.极少数固体物质的溶解度随温度的升高而减小,曲线表现为“下降型”。如________;
4.气体的溶解度
(1)定义:在压强为101kPa和一定温度时,气体溶解在________里达到________时的气体体积。
(2)影响因素:①温度(温度越高,气体溶解度______)②压强(压强越大,气体溶解度______)
5.结晶:(1)蒸发结晶:适用于溶解度受温度影响______的物质,如______(海水晒盐)
(2)降温结晶(____________):适用于溶解度受温度影响______的物质,如______
考点三 溶液的浓度
1. 溶质的质量分数计算公式:
溶质质量 = 溶液质量×____________
溶液的质量 = 溶质的质量 + 溶剂的质量 = 溶质质量÷____________= 溶液的体积×溶液的密度
2. 饱和溶液的溶质质量分数
3.配制一定溶质质量分数的溶液
(1)步骤:计算、______、量取、溶解、装瓶贴标签(标签上注明____________和______)
(2)仪器:天平、药匙、______、滴管、烧杯、______
(3)溶液稀释计算依据:
= 1 \* GB3 ①溶液稀释前后,______的质量不变
浓溶液质量×浓溶液质量分数=稀溶液质量×稀溶液质量分数;
= 2 \* GB3 ②稀溶液的质量=____________+____________(注意区别“加的水”与“稀溶液中的水”)
选项
实验目的
实验设计
A
鉴别NH4NO3固体和NaOH固体
加水
B
鉴别真黄金和假黄金(铜锌合金)
加稀硫酸
C
除去铜粉中含有的少量CuO
通入氧气加热
D
除去CO2中混有的少量O2
将气体通过灼热的铜网
温度/℃
20
40
60
80
溶解度/g
37.2
45.8
55.2
65.6
温度/℃
10
20
40
60
溶解度/g
191
204
238
287
序号
烧杯A
烧杯B
变色时间
溶液体积
溶液总体积
碘酒体积
溶液总体积
①
10
32
2
25
595
②
10
32
5
25
193
③
10
32
10
25
39
④
5
32
5
25
399
⑤
20
32
5
25
78
人教版初中化学二轮复习专题练习-溶液: 这是一份人教版初中化学二轮复习专题练习-溶液,共15页。试卷主要包含了 溶液的概念, 溶液的基本特征, 溶液的形成, 溶解度和饱和溶液, 溶液的浓度,7%,6 g等内容,欢迎下载使用。
人教版 初中化学 寒假作业03 制取氧气: 这是一份人教版 初中化学 寒假作业03 制取氧气,文件包含人教版初中化学寒假作业03制取氧气原卷版docx、人教版初中化学寒假作业03制取氧气解析版docx等2份试卷配套教学资源,其中试卷共33页, 欢迎下载使用。
人教版 初中化学 寒假作业02 空气 氧气: 这是一份人教版 初中化学 寒假作业02 空气 氧气,文件包含人教版初中化学寒假作业02空气氧气原卷版docx、人教版初中化学寒假作业02空气氧气解析版docx等2份试卷配套教学资源,其中试卷共22页, 欢迎下载使用。

