新高考版高考地理二轮复习(新高考版) 第1部分 专题突破 专题13 考点1 能源安全
展开一、高考地理一轮复习和高考地理二轮复习的关系 二、地理与文科综合的关系
三、初中与高中地理知识的关系 四、地理学科和热点问题的关系
五、突出学科基础知识,注重查漏补缺 六、梳理知识、形成体系
七、加强地理学科思维和地理学科能力的训练 八、掌握基本原理,训练解题思路
在高考地理二轮复习中还要加强方法总结,进一步突出空间综合思维、因地制宜、人地和谐等地理思维,培养学生用"地理眼光"看问题的意识,用地理思维分析现实问题的习惯。
考点1 能源安全
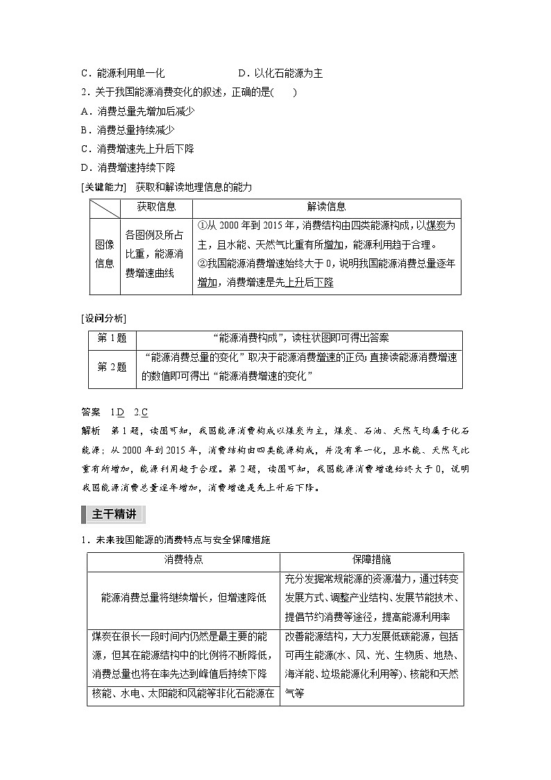
(浙江选考)下图为“我国2000年至2015年能源消费构成及消费增速变化示意图”。完成1~2题。
1.我国能源消费构成的特点是( )
A.以水能为主 B.已进入石油时代
C.能源利用单一化 D.以化石能源为主
2.关于我国能源消费变化的叙述,正确的是( )
A.消费总量先增加后减少
B.消费总量持续减少
C.消费增速先上升后下降
D.消费增速持续下降
[关键能力] 获取和解读地理信息的能力
[设问分析]
答案 1.D 2.C
解析 第1题,读图可知,我国能源消费构成以煤炭为主,煤炭、石油、天然气均属于化石能源;从2000年到2015年,消费结构由四类能源构成,并没有单一化,且水能、天然气比重有所增加,能源利用趋于合理。第2题,读图可知,我国能源消费增速始终大于0,说明我国能源消费总量逐年增加,消费增速是先上升后下降。
1.未来我国能源的消费特点与安全保障措施
2.新能源开发利用条件分析
新能源的开发利用条件与传统能源类似,从以下几个角度分析:
(1)资源的数量和质量(集群状况)。
(2)与市场(发达地区)的距离。
(3)太阳能、风能的开发占地面积大,需要广阔的土地条件;生物能的开发,需要考虑靠近原料地;水能的开发,需要考虑建坝条件(地质、地形、聚落分布等)。
(4)资金的充裕水平、科学技术水平。
(5)基础设施:如输电线路、储能设施的配备。
3.某区域能源问题的分析思路
考向1 通过“石油储备基地建设”考查“区域认知”
舟山国家石油储备基地位于浙江省舟山市岙山岛,其储备的石油主要来源于中东地区、拉丁美洲和俄罗斯,且以中东地区为主。岙山岛有良好的深水岸线资源,可利用岸线约2.2 km。该基地是我国首批4个国家石油储备基地之一,另外3个分别位于浙江宁波镇海、山东青岛和辽宁大连。下图为“岙山岛位置示意图”。据此完成1~3题。
1.首批4个国家石油储备基地有2个建在长江三角洲地区,其主要考虑的是( )
A.人工成本低 B.交通便利
C.市场需求量大 D.距产地近
2.岙山岛建设国家石油储备基地的主要有利条件是( )
A.劳动力丰富 B.土地成本低
C.装卸方便 D.技术水平高
3.岙山油库可与相距不远的镇海油库实现管网互联,这样做是为了( )
A.调配库存 B.扩大市场
C.控制油价 D.促进就业
答案 1.C 2.C 3.A
解析 第1题,长三角地区经济发达,石油市场需求量大,人工成本并不低,其他地区也具备交通便利这一条件,南方沿海地区距产地中东地区、拉丁美洲更近。故选C。第2题,劳动力丰富、土地成本低、技术水平高对石油储备基地建设影响不大。由材料可知,岙山岛可利用岸线约2.2 km,岸线资源良好,便于石油装卸。故选C。第3题,管网同时具有储存和输送的功能,实现管网互联有利于库存之间相互调配。故选A。
考向2 通过“我国新能源的开发”考查“区域认知”
(2022·黑龙江哈尔滨市模拟)1986年,我国从欧洲进口发电风机建成第一个风电场,2021年8月,德国某风电公司宣布退出我国陆上风电市场,标志着我国风电市场已经由国外垄断彻底转为国内企业主导的格局。考虑到各地大规模开发新能源的热度,我国还将建设广东、福建、浙江、江苏、山东等海上风电基地。据此回答4~6题。
4.我国风电市场结束国外垄断主要是因为我国( )
A.科技水平提高 B.市场需求减少
C.资金更加充足 D.国家政策支持
5.我国还将建设广东、福建、浙江、江苏、山东等海上风电基地,主要是因为这些地区( )
A.风电资源丰富 B.资金更加充足
C.科技水平较高 D.市场需求加大
6.在我国风电的开发利用上,相比陆上风电,海上风电具有的优势有( )
①建设成本低 ②风力更大更稳定 ③运输距离较短 ④利于风机大型化发展 ⑤对生态环境影响小
A.①②③ B.②③④
C.②④⑤ D.③④⑤
答案 4.A 5.D 6.B
解析 第4题,风力发电对技术要求较高,结合材料“我国风电市场已经由国外垄断彻底转为国内企业主导的格局”可知,因为我国的科技水平提高,所以才能结束国外垄断,A正确;结合材料“考虑到各地大规模开发新能源的热度”可知我国风电市场需求很大,B错误;资金更加充足和国家政策支持对于我国风电的发展有一定推动作用,但不是主要原因,C、D错误。第5题,结合所学可知,广东、福建、浙江、江苏、山东均位于沿海地区,经济较发达,对能源需求量大,市场需求大,D正确;风电资源状况、资金状况以及科技发展水平均对建设海上风电基地有一定影响,但如果市场没有相应的需求,这些地区也不会建设风电基地,A、B、C错误。第6题,海上风电与陆上风电相比,海洋的下垫面相对均一,对风的阻力较陆上小,风力更大更稳定,②正确;海上风电布局在沿海地区,距离消费市场近,电力运输距离较陆地短,③正确;我国海域面积广阔,有充足的空间条件铺设大型化风机,④正确;但是海上及潮间带风电机组所处的环境与陆地条件截然不同,海上风电技术远比陆上风电复杂,海上风电建设成本更高,①错误。海上风电建设过程中要在海底打桩建平台,侵占海洋空间资源与海洋生物的栖息地;在铺设海底电缆时需要深挖海沟,这些会使得海域水质受到污染,海上风电对生态环境影响并不小,⑤错误。故选B。
考点练
(2022·山东省日照市模拟)我国石油对外依存度高且以海运为主。一般将流量大于均值的货流线称为显著流。下图示意我国海上丝绸之路进口原油货流在八大区域的分布脆弱度(单位时间内港口最大流量/总流量)和集中度(某港口货流量/区域内所有港口货流总量)。据此完成1~2题。
1.我国原油进口中( )
A.从南非进口的原油时间分配均匀
B.从东北亚进口原油货运线最集中
C.从欧洲进口的原油集中在少数港口
D.各货运线路上的石油运量差别较小
2.有利于保障我国海上丝绸之路原油进口的措施是( )
①投资建设沿线的中小港口,降低集中度 ②投资核心港口,增加港口的原油货运量 ③开辟新的石油运输线路,降低显著流 ④加强海运船队管理,集中时间进口
A.①② B.①③
C.②③ D.③④
答案 1.C 2.B
解析 第1题,由图可知,我国从南非进口原油的分布脆弱度较高,意味着一定时间内大量进口的原油货流量大,时间较为集中,A错误;东北亚的显著流占总流量的比例较低,可见从东北亚进口原油货运线比较分散,B错误;欧洲进口原油的集中度最高,即主要从少数港口进口原油,C正确;图示显著流占总流量的比例在各大区域的数值不同,同时各大区域的石油进口量没有具体的数值,无法判断各货运线路上的石油运量的差别大小,D错误。第2题,加强投资建设沿线的中小港口,通过潜力港口分担核心港口货流量,给我国进口原油提供更多航线选择,避免因货流过度集中而导致脆弱度高,可缩减运输时间和成本,提高运输效率,①正确;我国进口原油海运网络货流分布格局不均衡,少数港口具有明显优势,投资核心港口会导致该港口泊位紧张、装卸货物不及时等,②错误;开辟新的石油运输线路,可减少因路线过度集中而导致脆弱度高的问题,同时也可降低显著流,从而缩减运输时间和成本,提高运输效率,③正确;集中时间进口会导致港口因等待办理手续等造成港口、航线等拥堵,不利于保障原油的进口,④错误。故选B。
地下储气库是将天然气重新注入地下密闭空间而形成的天然气气藏。文23地下储气库位于河南濮阳,是中国中东部地区最大的储气库,其有效工作气量达40亿立方米,可保障华北地区15天的用气量,对于保障国家能源安全、促进华北地区天然气管网互通互用等具有重大战略作用。根据国际经验,地下储气库工作气量一般不能低于天然气总消费量10%的红线,而目前我国只有4%左右。据此完成3~4题。
3.以文23地下储气库为代表,目前我国储气库集中分布在环渤海等中东部地区,主要原因是( )
A.天然气供给充足
B.基础设施完善
C.便于就近调控
D.天然气需求稳定
4.我国储气库规模较小,主要原因是( )
A.储气库需求量小 B.地质条件复杂
C.天然气利用比重低 D.储气库潜在风险大
答案 3.C 4.B
解析 第3题,我国环渤海地区并非天然气丰富区,天然气供给不足,A错误;储气库集中分布与基础设施关系不大,B错误;我国储气库集中分布在环渤海等中东部地区,接近首都和华北用气区,便于就近调控,C正确;随着经济发展,天然气需求量越来越大,D错误。第4题,根据材料可知,地下储气库是将天然气重新注入地下密闭空间而形成的天然气气藏,而我国很多地区地质条件复杂,不利于储存天然气,导致储气库规模较小,B正确;我国储气库需求量大,A错误;天然气利用比重日益提高,C错误;通过技术手段可以克服储气风险问题,D错误。
5.阅读材料,回答下列问题。(12分)
材料一 中国是石油消费和进口大国。从全球范围看,中国石油消费量仅次于美国。1993年开始,我国再次成为石油净进口国。2012年中国原油进口量超过2.7亿吨,原油进口依存度超过55%。石油成了对外依赖度最高的能源种类,中国的能源安全堪忧。
材料二 2003~2012年中国原油消费量、进口量和对外依存度图。
(1)根据材料描述我国石油利用方面的特征。(4分)
(2)分析我国石油消费量仅次于美国的原因。(8分)
答案 (1)我国石油消费量大、进口量大,对外依存度较高;石油进口增长速度快。
(2)我国经济规模大,消费量大;经济增长快,能源消费量增长快;产业结构不合理,单位产值能耗高;技术落后,能源利用率低,浪费严重;人口多,生活消费量大。高考考查内容
考点
读真题设问知高考考向
核心价值:
增进学生对国家重大资源战略和总体安全观的理解,培养学生的爱国主义情怀。
学科素养:
1.综合思维:分析影响资源安全的因素,阐述资源安全对国家安全的影响及解决措施。
2.区域认知:了解我国能源资源、耕地资源及海洋空间资源的分布。
3.地理实践力:能够从生活中的点滴做起,文明消费,节约资源,为保障资源安全做贡献。
关键能力:
结合图文材料,培养学生获取与解读地理信息、描述和阐释地理事物的能力。
必备知识:
1.资源安全问题的产生及其影响因素。
2.保障国家资源安全的主要途径。
3.地理统计图表的判读方法。
能源安全
(2018·海南地理)1.我国煤制油企业布局的区位指向是
2.在地表水匮乏地区,煤制油企业长期用水宜采用的方式是
3.发展煤制油产业,可以
(2017·11月浙江选考)9.我国能源消费构成的特点是
10.关于我国能源消费变化的叙述,正确的是
耕地与粮食安全
(2022·6月浙江选考,26)(1)中南半岛所在国家中耕地面积占国土面积比重最高的是 ,简述其主要自然原因。
(2)2001~2020年,图2中国家稻米产量的变化趋势是 ,简析其原因。
(3)从耕地资源的角度,说明图2中国家稻米生产对确保我国粮食安全的启示。
(2020·江苏地理)17.下列区域中,对我国粮食安全贡献不断增大的是
18.制约蒙新区粮食生产地位进一步提升的主要因素是
海洋资源与国家安全
(2020·全国文综Ⅰ)7.参照上图,在造岛物质满足水渗透的前提下,人工岛形成并保持相对稳定的地下淡水区的条件是
8.人工岛的地下淡水一般不作为日常生产生活水源,主要因为其
获取信息
解读信息
图像信息
各图例及所占比重,能源消费增速曲线
①从2000年到2015年,消费结构由四类能源构成,以煤炭为主,且水能、天然气比重有所增加,能源利用趋于合理。
②我国能源消费增速始终大于0,说明我国能源消费总量逐年增加,消费增速是先上升后下降
第1题
“能源消费构成”,读柱状图即可得出答案
第2题
“能源消费总量的变化”取决于能源消费增速的正负;直接读能源消费增速的数值即可得出“能源消费增速的变化”
消费特点
保障措施
能源消费总量将继续增长,但增速降低
充分发掘常规能源的资源潜力,通过转变发展方式、调整产业结构、发展节能技术、提倡节约消费等途径,提高能源利用率
煤炭在很长一段时间内仍然是最主要的能源,但其在能源结构中的比例将不断降低,消费总量也将在率先达到峰值后持续下降
改善能源结构,大力发展低碳能源,包括可再生能源(水、风、光、生物质、地热、海洋能、垃圾能源化利用等)、核能和天然气等
核能、水电、太阳能和风能等非化石能源在能源结构中的占比将显著提高
石油、天然气消费量将进一步增长,但受我国油气资源储量和生产能力限制,未来相当长的时期内对国外石油和天然气资源高度依赖的状况可能难以得到根本改善
开辟多源、稳定的国际能源供应市场,确保能源运输通道畅通;加强国家战略能源储备,提高应对国际能源市场冲击的能力
区域能源问题
表现
能源数量:短缺
能源利用:利用率低,浪费严重
能源结构:对某一能源尤其是对煤炭的消费量过大会带来环境问题,如引起大气污染、酸雨等,而以生物能消费为主则会造成水土流失、土地沙化
原因
能源分布:能源贫乏,如日本能源短缺
能源结构:某种能源分布广,如中国煤炭丰富而石油紧缺
能源利用:如我国由于技术水平限制,能源利用率低
后果
能源短缺会抑制经济发展,使经济缺乏活力;能源利用不合理会带来大气污染、酸雨等环境问题和水土流失、土地沙化等生态问题
应对措施
开源:开发新能源;加强能源的跨区域调配;加强与能源输出国的合作;建立能源(石油)储备体系
节流:节约能源;提高能源利用率;调整产业结构和能源消费结构
新高考版高考地理二轮复习(新高考版) 第1部分 专题突破 专题13 综合提升练13: 这是一份新高考版高考地理二轮复习(新高考版) 第1部分 专题突破 专题13 综合提升练13,文件包含新高考地理二轮复习新高考版第1部分专题突破专题13综合提升练13教师版docx、新高考版高考地理二轮复习新高考版第1部分专题13综合提升练13docx等2份试卷配套教学资源,其中试卷共10页, 欢迎下载使用。
新高考版高考地理二轮复习(新高考版) 第1部分 专题突破 专题13 考点2 耕地与粮食安全: 这是一份新高考版高考地理二轮复习(新高考版) 第1部分 专题突破 专题13 考点2 耕地与粮食安全,文件包含新高考地理二轮复习新高考版第1部分专题突破专题13考点2耕地与粮食安全教师版docx、新高考地理二轮复习新高考版第1部分专题13考点2耕地与粮食安全学生版docx、新高考版高考地理二轮复习新高考版第1部分专题13考点练2耕地与粮食安全docx等3份试卷配套教学资源,其中试卷共17页, 欢迎下载使用。
新高考版高考地理二轮复习(新高考版) 第1部分 专题突破 专题7 考点1 人口: 这是一份新高考版高考地理二轮复习(新高考版) 第1部分 专题突破 专题7 考点1 人口,文件包含新高考地理二轮复习新高考版第1部分专题突破专题7考点1人口教师版docx、新高考地理二轮复习新高考版第1部分专题7考点1人口学生版docx、新高考版高考地理二轮复习新高考版第1部分专题7考点练1人口docx等3份试卷配套教学资源,其中试卷共21页, 欢迎下载使用。

