新高考版高考地理二轮复习(新高考版) 第1部分 专题突破 专题3 考点1 水循环
展开一、高考地理一轮复习和高考地理二轮复习的关系 二、地理与文科综合的关系
三、初中与高中地理知识的关系 四、地理学科和热点问题的关系
五、突出学科基础知识,注重查漏补缺 六、梳理知识、形成体系
七、加强地理学科思维和地理学科能力的训练 八、掌握基本原理,训练解题思路
在高考地理二轮复习中还要加强方法总结,进一步突出空间综合思维、因地制宜、人地和谐等地理思维,培养学生用"地理眼光"看问题的意识,用地理思维分析现实问题的习惯。
考点1 水循环
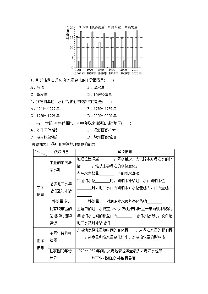
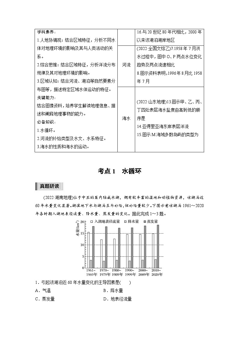
(2022·湖南地理)位于中亚的某内陆咸水湖,拥有较丰富的湿地和动植物资源,该湖泊近60年水量变化显著。湖滨地下水与湖泊互为补给,但补给量较少。下图示意该湖泊1961~2020年各时期入湖地表径流量、降水量、蒸发量的变化。据此完成1~3题。
1.引起该湖泊近60年水量变化的主导因素是( )
A.气温 B.降水量
C.蒸发量 D.地表径流量
2.推测湖滨地下水补给该湖泊较多的时期是( )
A.1961~1979年 B.1970~1989年
C.1980~1999年 D.2000~2020年
3.与20世纪80年代相比,2000年以来该湖泊湖岸地区( )
A.沙尘天气增多 B.灌溉面积扩大
C.湖岸线较稳定 D.绿洲面积增加
[关键能力] 获取和解读地理信息的能力
[设问分析]
答案 1.________ 2.________ 3.________
1.影响水循环各环节的自然因素
(1)影响蒸发的因素
(2)影响水汽输送的因素
海洋上空eq \b\lc\{\rc\ (\a\vs4\al\c1(\(―――――――――――――――――→,\s\up12(风\b\lc\{\rc\ (\a\vs4\al\c1(风带:信风带、西风带、极地东风带,海陆的热力差异形成的季风))))陆地,距海远近,地形是否阻挡))
(3)影响降水的因素
(4)影响地表径流的因素
(5)影响下渗的因素
2.水平衡原理及应用
(1)水平衡原理
①某个地区在某一段时期内,水量收入和支出的差额等于该地区的蓄水变化量,即收入水量-支出水量=蓄水变量。
②一个区域长期来看是收支平衡的,即收入=支出。但某个区域、某一段时期内,收支可能不平衡;如果收入>支出,则该区域、该时期水量增加;如果收入<支出,则水量减少。
③公式
(2)水平衡原理应用
用于解释湖泊面积大小的变化、湖水盐度的变化、沼泽湿地的演化过程等,详见《微专题5
湖泊》。
考向1 通过“水循环”考查“人地协调观”
(2022·河南名校联盟模拟)我国西北地区有诸多大型闭合沉积盆地,如塔里木盆地、准噶尔盆地、吐鲁番-哈密盆地等,它们构成了各自独立的水循环系统,盆地内地表水与地下水的多次转化是区内水资源循环的基本方式,并使得水资源可以多次利用,增加了可用水资源量,但随着转化次数的增多,水质越来越差,盐碱度也不断增高。下图是“我国西北地区某内陆盆地剖面图”。据此完成1~3题。
1.该内陆盆地的水资源最终来自( )
A.高大山体截留水汽
B.山间盆地集聚水分
C.冲(洪)积扇储存水分
D.冲积平原河流补给
2.内陆盆地地表水和地下水会发生多次转化,图中地下水转化成地表水的地点是( )
A.①② B.②③
C.①③ D.③④
3.在某些内陆盆地,人类的开发利用使最终进入尾闾湖的水体盐碱度下降,这是由于人类改变了地下水的( )
A.水量 B.水位
C.流向 D.补给来源
考向2 通过“水平衡”考查“区域认知”
(2022·重庆模拟)伊敏盆地位于黑龙江省大兴安岭西坡,盆地内南高北低,多年平均降水量为355 mm,年平均蒸发量为1 318 mm,盆地南部有大片露天煤矿。盆地内多封闭性咸水湖,1983年煤矿开采前湖泊数量多且面积稳定,煤矿开采后湖泊数量减少、面积明显缩小。下图为“伊敏盆地某封闭性咸水湖岩层剖面图”。据此完成4~5题。
4.煤矿开采前该湖泊的水平衡关系是( )
A.降水补给+地下水补给=蒸发量
B.降水补给=下渗量+蒸发量
C.降水补给+积雪融水补给=下渗量
D.降水补给+地下水补给=蒸发量+径流排水量
5.当地下水位低于某一岩层或土层时,湖泊水位开始急剧下降,该土层或岩层是( )
A.粉砂层 B.细砂层
C.淤泥层 D.泥岩层高考考查内容
考点
读真题设问知高考考向
核心价值:
加强对大气运动过程和规律的认识,树立科学的世界观、方法论以及人与自然是生命共同体的观念。
学科素养:
1.综合思维:结合图文资料,分析天气系统与气候的分布、特点、成因、变化及其对地理环境和人们生产、生活的影响等。
2.区域认知:结合图文资料,比较不同区域气候特征的差异。
3.地理实践力:以等压线分布图或生活实例为背景,探究相关天气现象的成因及影响。
关键能力:
结合图像资料,培养学生解读地理信息、调动运用地理知识、描述和阐释地理事物的能力。
必备知识:
1.大气受热过程原理及应用。
2.热力环流。
3.大气环流(三圈环流和季风环流)。
4.气候的影响因素及不同气候类型的成因、分布、特征及判读。
5.天气系统。
大气的受热过程
(2021·广东地理)12.冬季易加强辐射逆温的地形是
13.黄河源地区辐射逆温出现的时间和天气状况是
14.黄河源地区冬季辐射逆温多发是由于
热力环流
(2022·全国文综乙)9.当日在观测场释放一只氦气球,观测它在1千米高度以下先向北漂,然后逐渐转向西南。释放气球的时间可能为
10.据图推测,陆地大致位于海洋的
11.当日该市所处的气压场的特点是
大气环流
(2022·广东地理)9.影响图中北大西洋地区超强气旋生成的气压带、风带主要是
10.冬季甲区域的超强气旋比乙区域多发,从洋流的影响考虑,是因为甲区域
气候
(2022·广东地理,17)(1)分析10~11月期间纳木错东侧区域降水相对较多的原因。
(2)结合河流侵蚀的知识,分析图b中虚线框所示区域水系演化过程与趋势。
(3)从全球变暖的角度考虑,说明未来纳木错能够与仁错贯通的理由。
天气系统
(2022·湖南地理)9.与北风辐合型相比,南风辐合型关键区域降水更多。下列解释合理的是
10.受南北风辐合型冬季强华南准静止锋的影响,广东省北部地区
获取信息
解读信息
文字信息
中亚的某内陆咸水湖
地理位置深居________,降水量少,大气降水对湖泊水的补给______,难以主导湖泊的水位变化;
湖泊水含盐量________,不能引水灌溉
湖滨地下水与湖泊互为补给
当湖泊水位________时,湖泊水补给地下水;湖泊水位________时,地下水补给湖泊水;水位差越大,补给量越________
补给量较少
补给量少,对湖泊水水位的变化影响________
拥有较丰富的湿地和动植物资源
土壤中的地下水稳定,不会出现地表因严重干旱而缺水现象,与湖泊水之间的相互补给________:湖泊水位低时,能保证地下水及时补给湖泊
图像信息
不同年份的柱状图
入湖地表径流量随时间的变化最____,对湖泊水量的影响最____;蒸发量和降水量变化较小,对湖泊水量的影响较______
柱状图的年份差异
1970~1989年间,入湖地表径流量最少,湖泊水位最______,地下水对湖泊的补给最显著
第1题
“近60年”限定的就是图示时期;主导因素一定是影响最大的因素
第2题
地下水与湖泊水是互补关系,补给量大小及方向取决于两种水体的水位高低
第3题
首先据图分析出与20世纪80年代相比,2000年以来湖泊水量的变化,然后分析这种变化的影响
影响因素
对地表径流的影响
年降水量
决定地表径流量大小的最主要因素
流域面积(支流数量)
同地表径流大小呈正相关
植被
涵养水源,起到“削峰补枯”的作用
地质条件(土壤质地)
河流流经喀斯特地貌区、沙质土壤区,河水易下渗,会减少地表径流量
蒸发
主要在干旱、半干旱地区对地表径流影响大
新高考版高考地理二轮复习(新高考版) 第1部分 专题突破 专题7 考点1 人口: 这是一份新高考版高考地理二轮复习(新高考版) 第1部分 专题突破 专题7 考点1 人口,文件包含新高考地理二轮复习新高考版第1部分专题突破专题7考点1人口教师版docx、新高考地理二轮复习新高考版第1部分专题7考点1人口学生版docx、新高考版高考地理二轮复习新高考版第1部分专题7考点练1人口docx等3份试卷配套教学资源,其中试卷共21页, 欢迎下载使用。
新高考版高考地理二轮复习(新高考版) 第1部分 专题突破 专题3 考点3 海水: 这是一份新高考版高考地理二轮复习(新高考版) 第1部分 专题突破 专题3 考点3 海水,文件包含新高考地理二轮复习新高考版第1部分专题突破专题3考点3海水教师版docx、新高考地理二轮复习新高考版第1部分专题3考点3海水学生版docx、新高考版高考地理二轮复习新高考版第1部分专题3考点练3海水docx等3份试卷配套教学资源,其中试卷共19页, 欢迎下载使用。
新高考版高考地理二轮复习(新高考版) 第1部分 专题突破 专题3 考点2 河流: 这是一份新高考版高考地理二轮复习(新高考版) 第1部分 专题突破 专题3 考点2 河流,文件包含新高考地理二轮复习新高考版第1部分专题突破专题3考点2河流教师版docx、新高考地理二轮复习新高考版第1部分专题3考点2河流学生版docx、新高考版高考地理二轮复习新高考版第1部分专题3考点练2河流docx等3份试卷配套教学资源,其中试卷共18页, 欢迎下载使用。

