- 新高考英语二轮复习课件+讲义(新高考版) 第2部分 完形填空与语法填空 专题3 微技能1 利用3层次突破完形填空 课件 0 次下载
- 新高考英语二轮复习课件+讲义(新高考版) 第2部分 完形填空与语法填空 专题3 微技能2 归纳巧记完形填空中的熟词生义 课件 0 次下载
- 新高考英语二轮复习课件+讲义(新高考版) 第2部分 完形填空与语法填空 专题4 第2讲 有提示词类——名词、代词、形容词和副词 课件 1 次下载
- 新高考英语二轮复习课件+讲义(新高考版) 第2部分 完形填空与语法填空 专题4 第3讲 无提示词类——冠词、代词和介词 课件 1 次下载
- 新高考英语二轮复习课件+讲义(新高考版) 第2部分 完形填空与语法填空 专题4 第4讲 无提示词类——连词 课件 1 次下载
新高考英语二轮复习课件+讲义(新高考版) 第2部分 完形填空与语法填空 专题4 第1讲 有提示词类——动词
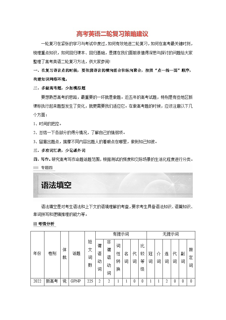
展开语法填空是对考生语法和上下文的语境理解的考查,要求考生具备语法知识、语篇知识、单词拼写和逻辑推理的能力等。
语法填空可分为有提示词类和无提示词类两种考查方式。一般情况下,七个小题为有提示词类,常考查动词、名词、代词、形容词和副词;三个小题为无提示词类,常考查介词、冠词、连词和代词。所以在复习备考中,我们要准确掌握以上词类的用法,才能巧解和破解语法填空题。
第1讲 有提示词类——动词
动词一般考查谓语动词、非谓语动词和动词的词性转换。看到一个句子后,首先要确定其是用谓语动词还是用非谓语动词,然后再根据句意和相应的技法确定谓语动词或非谓语动词的具体形式。如果判断发现此空既不是谓语动词也不是非谓语动词,那就应该考虑动词的词性转换了。
技法一 如何确定是否作谓语
考点一 谓语动词的考查
技法二 如何确定谓语动词的时态
针对训练1.Every time I g hme t see my father,he ften _______(fish) in the river near ur ___________(find) as a weak baby panda in 2009 in Qinling exam results __________(put) up tmrrw afternn.Please wait twins __________(help) their mther d the husewrk at this mment.
will be put
are helping
5.(2022·全国甲)In the last five years,Ca _______________(walk) thrugh 34 cuntries in six cntinents,and in 2016,he reached the tp f Kilimanjar,Africa’s highest abut 6000 BC,peple __________________(discver) the best crps t grw and animals t raise.
had discvered
针对训练7.There,he nt nly did well as a student but als _______(becme) an accmplished public elephants invaded farms,_______(visit) a car dealership and even shwed up at a retirement hme.
针对训练9.I ___________(drive) dwn t Lndn when I suddenly fund that I was n the wrng rad.10.(2022·山东潍坊测评)This marks the first time that categrical rhythm ______________(find) in a nnhuman mammal.11.I say t him with a cheerful smile,“G t exercise and yu _______(feel) better.”12.Therefre,it is high time that we ___________________(take) effective measures t imprve the current situatin.
was driving
has been fund
tk/shuld take
针对训练13.The wrd “thermplium” literally meant “a place where smething ht ________(sell)” at that time.
技法三 如何确定谓语动词的语态
针对训练1.On the last day f ur week-lng stay,we ____________(invite) t attend a private cncert n a beautiful farm n the Nrth Shre.2.(2020·全国Ⅰ)Carle Pieters,a scientist at Brwn University,says,“because it means we have the chance t btain infrmatin abut hw the mn _____________(cnstruct).”3.Rather,it _______(see) as a typical reactin t the grwing awareness f the prblems that can result frm climate change and ther glbal threats.
were invited
is cnstructed
针对训练4.There are many flwers in the garden,which _______(smell) s sweet that they attract many cat yu bught fr me is made f a kind f clth ___________ (wash) changes ___________(take) place in my hmetwn in the past ten years.
注意 不同时态的被动语态的构成
技法四 如何确定谓语动词的单复数形式(主谓一致)
针对训练1.(2022·浙江1月)Travelling t cnferences,lectures,wrkshps,and the like—frequently by plane—_______________________(view) as imprtant fr scientists t get tgether and exchange infrmatin.2.(2019·天津改编)Amy,as well as her brthers,___________(give) a warm welcme when returning t the village last pet and writer _____(have) prduced many wrks,sme f which have been translated int freign languages.
is viewed/has been viewed
4.My friend shwed me arund the twn,which _____(be) very a parent ____(have) had t g thrugh this same painful prcess.
针对训练6.Nt nly the students but als their teacher _____(be) mved deeply by the mving thugh there ____(be) mre pprtunities t g ut and d fun things in the city,it may take fcus away frm yur studies.
针对训练8.The class _______(be) ding experiment when the teacher came sick _____ been cured and the lst _____ been fund.(have)10.(2020·新高考全国Ⅰ)Often,nly a small part f a museum’s cllectin ____(be) n display.Mst f it is stred away r used fr research.
注意 what引导的从句作主语时,谓语动词一般用单数形式,但如果表语是复数名词,则谓语动词用复数形式。What the schl needs are qualified teachers.
技法一 如何确定是非谓语动词
考点二 非谓语动词的考查
(2022·新高考全国Ⅰ)56. (cver) an area abut three times 57.the size f Yellwstne Natinal Park,the GPNP will be ne f the first natinal parks in the cuntry.分析句子结构可知,此句没有并列连词,知不是并列句,也没有从属连词,知不是复合句,可以确定此句是简单句;此句话已经有了谓语动词will be,所以该空应填非谓语动词。分析句子结构可知,该词在句中作状语,其逻辑主语是the GPNP,它们是主动关系,所以应用现在分词形式;此空位于句首,首字母应大写。故填Cvering。
技法二 如何确定作主语和表语的非谓语动词
针对训练1.(2022·山东枣庄二模)___________(carry) a large quantity f cash culd put the wner in danger as rbberies quite ften happened alng the way.2.(2019·全国Ⅲ)On ur way t the huse,it was raining s hard that we culdn’t help wndering hw lng it wuld take ______(get) there.3.(2021·全国甲)It is pssible __________(walk) r bike the entire 14 kilmeters.
针对训练4.(2022·江苏镇江质检)The day is _______________(celebrate) the imprtance and rle f philsphy in ur lives.5.(2018·全国Ⅲ)I quickly lwer myself,ducking my head t avid lking directly int his eyes s he desn’t feel ____________ (challenge) may be a relatively new field but the results s far are _____________(encurage).
t celebrate
注意 it充当形式主语,常见的动词-ing形式/不定式作真正主语的句型:(1)It is/was+形容词(fr/f sb. )+t d sth. (2)It is n use/gd ding sth. (3)It takes sb. sme time t d sth. (4)It’s wrthwhile t d/ding sth.
技法三 如何确定作宾语的非谓语动词
针对训练1.(2022·湖北孝感模拟)Sme say it is necessary fr graduates t spend mney in ___________(prduce) embellished resumes and buying suitable clthes.2.I wn’t call myself the mst accmplished persn when it cmes t ________(hld) windws were never pened except _______(air) the rm fr a few minutes.
针对训练4.Practice ________(stay) highly aware f yur breath,yur presence,and yur thughts,and yu will be cmpletely yurself.5.(2022·江苏常州期末)Yu may enjy using it t d research fr a schl prject,______________(dwnlad) yur favrite sngs r cmmunicating with friends and family.
针对训练6.(2022·浙江1月)That apprach brught Cbb’s air travel last year dwn by 75%,and she plans ___________(cntinue) the practice.
mean t d sth. 打算做某事mean ding sth. 意味着做某事
frget t d sth. 忘记去做某事frget ding sth. 忘记做过某事
remember t d sth. 记得去做某事remember ding sth. 记得做过某事
regret t d sth. 遗憾要做某事regret ding sth. 后悔做过某事
can’t help ding sth. 忍不住做某事can’t help t d sth. 不能帮忙做某事
stp t d sth. 停下来去做某事stp ding sth. 停止做某事
try t d sth. 尽力去做某事try ding sth. 试着做某事
针对训练7.(2018·天津)I didn’t mean _________(eat) anything but the ice cream lked s gd that I culdn’t help _______(try) it.8.(2018·浙江)I still remember _______(visit) a friend wh’d lived here fr five years and I was shcked when I learnt she hadn’t cked nce in all that time.
注意 常见的带介词t的短语:be/get used t习惯于;stick t坚持;bject t/be ppsed t反对;lead t导致;devte t献身于;be sentenced t被判处……(徒刑);when it cmes t当提及;lk frward t盼望;add t加上;get dwn t着手做;be addicted t对……上瘾;be/get accustmed t习惯于;adjust t/adapt neself t适应等。
技法四 如何确定作宾语补足语的非谓语动词
针对训练1.(2020·全国Ⅲ)And when he saw the mists rising frm the river and the sft cluds ____________(surrund) the muntain tps,he was reduced t tears.
针对训练2.Mst f these individuals are senir citizens in search f new friends and activities t keep themselves _________(ccupy).
针对训练3.(2020·浙江1月)Smething significant is happening t the wrld ppulatin—it is aging.The median(中间的) age f an American in 1950 was 30—tday it is 41 and is expected ____________(increase) t 42 by wallet was seen _________(drp) by a girl when she passed by.
ding(表示主动、进行)dne(表示被动、完成)t d(表示未做)
针对训练5.(2022·福建泉州质检)With the new snw seasn __________(begin) in China,enthusiastic skiers and snwbarders have been eager t get back n the sat in my rm fr a few minutes with his eyes ______(fix) n the pster n the s many peple _________(help) us,we are cnfident that we can finish the task n time.
技法五 如何确定作定语的非谓语动词
针对训练1.On the flight __________(head) hme,Meng expressed her thanks t the tall building ___________(build) nw is ur new schl.
being built
针对训练3.(2022·全国甲)Inspired by the Belt and Rad Frum fr Internatinal Cperatin _______(hld) in Beijing,Ca decided t cver the rute by hiking as a tribute(致敬) t the ancient Silk Rad.
针对训练4.(2022·全国甲)A visually-challenged man frm Beijing recently hiked(徒步) 40 days t Xi’an,as a first step __________(jurney) the Belt and Rad rute(路线) by expected a shrtage f stuffed pandas when China wn the rights ________(hst) the 2022 Winter are having a meeting in half an hur.The decisin ___________ (make) at the meeting will influence the future f ur cmpany.
技法六 如何确定作状语的非谓语动词
针对训练1.(2022·全国乙)T strengthen the cnnectin with yung peple,the event included a number f public prmtinal activities n scial media,________(invite) twenty-nine tea prfessinals frm arund the wrld t have thirty-six hurs f uninterrupted live (lse) all my ld friends,I felt lnely and shy at my new schl.
针对训练3.__________(attract) by the beauty f nature,he decided t spend anther tw days in the village.
针对训练4.He gt up early and hurried t the bus statin,nly _______(find) the early train had gne.5.(2019·全国Ⅰ)Mdern methds f tracking plar bear ppulatins have been emplyed nly since the mid-1980s,and are expensive __________(perfrm) cnsistently ver a large area.
针对训练6.Weather __________(permit),we are ging t have a president _____(sht) t death,the whle cuntry was in deep srrw.
针对训练8.________(judge) frm what he said,he was nt satisfied with the (give) yur health,yu’d better resign frm the cmpany and g t the seaside t relax yurself.
考点三 动词的词性转换的考查
如果所给动词既不作谓语,也不作非谓语,则一般应进行词性转换,通常加后缀变为名词。常见的动词变名词的后缀有以下几种。
1.(2021·全国乙)It is different frm traditinal turism because it allws the traveler t becme educated abut the areas—bth in terms f gegraphical cnditins and cultural characteristics,and ften prvides mney fr cnservatin and benefits the ____________(develp) f the lcal areas.2.(2022·全国甲)Ca and Wu als cllected garbage alng the rad,in rder t prmte envirnmental ___________(prtect).
3.(2022·山东泰安一模)Bing Dwen Dwen,a panda cub dressed in a full-bdy ice shell,has becme a majr attractin f the Winter Olympics,winning the hearts f athletes,pliticians,media and audiences ver the glbe with its chubby(圆胖的) ______________ (appear).4.(2022·浙江太湖联盟二模)A pssible ________(win) fr “Best Pun” might shw Peter Rabbit,the character frm The Tale f Peter Rabbit,with a tail made f marshmallw fluff(棉花糖) have their wn perfect system fr ensuring their wn ________(survive).
Grup 1 达标练1.Evan is a wildlife phtgrapher.Once,tw tigers _____(run) past him,stpped a meter away frm his truck and began t Big Tidy Up was started in 2008 and vlunteers in the UK _____________(cllect) mre than 50,000 bags f litter in streets and parks up t nw.
have cllected
3.Many schls rganise events in September _______(tidy) up their these days seem t prtect their children mre than ever befre.And yet the truth is that children must _________(give) the pprtunity t take risks in rder t aid their ___________(develp).
develpment
5.As much as artistic appreciatin,physical fitness and recreatin,calligraphy ____________(becme) a part f life amng many Chinese peple.Therefre,anther Glden Age f Chinese calligraphy is might like hlding a dr pen fr peple r ________(visit) lnely elderly peple in nursing hmes.7.(2022·山东聊城二模)________(find) ut if yu have what it takes t be a “cat whisperer”,take the fun cat faces quiz _______(create) by the study’s researchers.
is becming
8.(2022·河北保定期末)Besides,what distinguishes us frm animals ____(be) that we knw we need t explre.9.(2022·湖北十堰期末调研)With mre rural residents ____________ (spend) time n leisure activities,the turism market and travel cmpanies will embrace(拥抱) new grwth in the future.10.(2022·湖北武汉质检)Befre it was brught t New Zealand abut a century ag and became wrld-renwned as kiwifruit,this humble fruit _________________(plant) as “Chinese gseberry” fr almst 1,500 years.
had been planted
Grup 2 真题练1.“ can help t build a cmmunity with a ______(share) future fr mankind,” he said.(2022·全国乙)2.The plan will extend prtectin t a significant number f areas that _____(be) previusly unprtected,bringing many f the existing prtected areas fr giant pandas under ne authrity __________(increase) effectiveness and reduce incnsistencies in management.(2022·新高考全国Ⅰ)
3.But Cbb and thers ____(be) nw questining that idea—pushing cnferences t prvide mre chances t participate remtely and _________(change) their persnal behavir t d their part in dealing with the climate change crisis.(2022·浙江1月)4.He flew 4,700 kilmeters frm Xi’an t Kashgar n Sept.20,_________(plan) t hike back t Xi’an in five mnths.(2022·全国甲)
5.There __________(be) a dramatic rise in the number f extreme weather events ver the past 20 years,_______(cause) largely by rising glbal temperatures,accrding t a new reprt frm the United Natins.(2021·北京)6.I was upset t learn that many sea animals eat plastic garbage,_________(think) it is fd.(2021·新高考全国Ⅱ)7.Yu can’t help wndering hw hard it ______(be) fr the peple then t put all thse rcks int place.(2021·新高考全国Ⅰ)
8.Thugh it is the nly unnatural thing n yur way up the muntain,still it highlights the whle adventure and ffers a place where yu can sit dwn t rest yur _______(ache) legs.(2021·新高考全国Ⅰ)9.It is calculated by dividing a persn’s weight in kg by their height in meters squared,and a BMI f between 19 and 25 _____________ (cnsider) healthy.(2021·浙江1月)
is cnsidered
10.In 1985,urban men and wmen in mre than three quarters f the cuntries ________(study) had higher BMIs than men and wmen in rural areas.(2021·浙江1月)
A(2022·福建龙岩一模)Chinese taiknauts,Zhai Zhigang,Wang Yaping,and Ye Guangfu,cnducted the science lecture 400 kilmeters abve Earth. They interacted with students frm five classrms acrss China and shwed viewers 1. they live and wrk inside the space statin.语篇解读 本文是一篇新闻报道。文章报道了中国宇航员翟志刚、王亚平和叶光富在距地球400千米的太空进行的科学讲座。
考查名词性从句。分析句子结构可知,从句中缺少方式状语,表示“如何”,应用连接副词hw来引导。故填hw。
When 2. (reply) t a Hng Kng student’s questin abut water,Wang explained that the water they drink 3.__________ (recycle),nting that there is n difference in taste 4.____________ regular water and recycled water and every drp f water is made full use f there.
is recycled
2.考查非谓语动词。该空动词的逻辑主语是句子的主语Wang,与其是主谓关系,应用现在分词作状语。故填replying。3.考查动词时态、语态和主谓一致。分析句子可知,recycle与其逻辑主语the water之间是被动关系,描述客观事实,应使用一般现在时态,又因主语the water是不可数名词,所以谓语动词应使用单数形式。故填is recycled。4.考查介词。为固定搭配,意为“在……与……之间”。故填between。
In an experiment,she created a water film using a metal ring and a bag 5. (fill) with water.Then she placed n the water film a paper flwer bud(花蕾) prepared by her daughter and her befre the jurney.
考查非谓语动词。分析句子可知, (fill) with water作后置定语,修饰名词bag,因此空处应用非谓语动词,fill与其逻辑主语bag之间是被动关系,所以应用过去分词形式。故填filled。
The bud turned arund 6. (magical) n the film and “blssmed”.
考查副词。分析句子可知,提示词修饰动词短语turned arund,应填副词形式magically,意为“神奇地”。
Zhai 7. (intrduce) the “penguin jumpsuit” Ye was wearing during the class.
考查动词时态。分析句子可知,intrduce是句中谓语动词,与主语Zhai之间是主动关系,讲述过去的事情,应使用一般过去时态。故填intrduced。
The suit has multiple flexible bands inside t help the astrnauts maintain their muscle 8. (strng).
考查名词。根据空格前形容词性物主代词their可知,应填入名词strength构成名词词组muscle strength作宾语,意为“肌肉强度”。
Ye demnstrated experiments related t cell grwth in the 9.___________(weight) envirnment in space.
考查形容词。根据句意可知,提示词作定语修饰名词envirnment,应用形容词形式,结合常识,此处表示“失重的环境”。故填weightless。
They cmpared 10. grwth and shape f cells in artificial gravity and zer-gravity t study their changing rules and mechanisms.
考查冠词。句中指人工重力和零重力条件下细胞的“生长和形状”,表特指,用定冠词。故填the。
BIf yu 1. (see) a piece f CNY 20 befre,yu may have an impressin f the back picture f it.Reputed as the mst beautiful landscape in China,Guilin scenery is nt just wrth CNY 20 nly.语篇解读 这是一篇散文。文章主要描述了桂林的美丽风景。
考查动词的时态。分析句子结构可知,此处动词作谓语,根据时间状语befre以及语境,此处表示过去发生的动作对现在造成的影响,应该用现在完成时,从句主语是yu。故填have seen。
The crystal Li River turns arund in Xingping Ancient Twn.S the highlight is emerged here.Mst peple may think the sunny day is the best weather fr catching phts.But in Li River,it is nt!2.________(bury) yurself in this picturesque scenery,yu shuld frget that yu have t wear a raincat.If yu are lucky enugh t have a bamb rafting frm Yangdi t Xingping n a fggy day,yu will catch the best mment f yur life.
考查非谓语动词。分析句子结构可知,此处应用非谓语动词作状语,表示目的,且动词bury和其逻辑主语yu之间是主动关系,应该用t d形式。故填T bury。
The weather n the river is 3. (change),ne minute is fine 4. the next minute will be rain.
3.考查形容词。分析句子结构可知,此处应用形容词作be动词的表语。故填changeable。4.考查连词。根据句意可知,前一分钟晴好,下一分钟又下雨,此处表示对比,应用连词while连接句子。故填while。
At this time,nly layut f the hills can 5. (spt).The shape f hills is blur,and the river in my eyes is green.
考查被动语态。分析句子结构可知,主语layut f the hills与动词spt是被动关系,且设空处位于情态动词can后面。故填be sptted。
Even if yu are just a persn withut rich 6. (imagine),yu can draw a picture in yur mind immediately.The landscape f Guilin is even better than 7. f a fairy tale.
6.考查名词。分析句子结构可知,rich是形容词,修饰名词,设空处应该填名词形式作介词withut的宾语,且名词imaginatin“想象力”,是不可数名词。故填imaginatin。7.考查指示代词。此处指代前文提到的“The landscape”,应该用that。故填that。
The representative f Li River scenery may 8. (prbable) be the “Nine Hrses Painted Hill”.T find ut the nine hrses in different pses n the wall is always the jy fr peple 9. hliday.
8.考查副词。分析句子结构可知,此处应该用副词形式修饰谓语。故填prbably。9.考查介词。n hliday表示“在度假”,是固定搭配。故填n。
新高考英语二轮复习课件+讲义(新高考版) 第2部分 完形填空与语法填空 专题4 第4讲 无提示词类——连词: 这是一份新高考英语二轮复习课件+讲义(新高考版) 第2部分 完形填空与语法填空 专题4 第4讲 无提示词类——连词,文件包含新高考英语二轮复习课件+讲义新高考版第2部分完形填空与语法填空专题4第4讲无提示词类连词pptx、新高考英语二轮复习新高考版第2部分完形填空与语法填空专题4第4讲无提示词类连词教师版docx、新高考英语二轮复习新高考版第2部分专题4第4讲无提示词类连词学生版docx等3份课件配套教学资源,其中PPT共55页, 欢迎下载使用。
新高考英语二轮复习课件+讲义(新高考版) 第2部分 完形填空与语法填空 专题4 第3讲 无提示词类——冠词、代词和介词: 这是一份新高考英语二轮复习课件+讲义(新高考版) 第2部分 完形填空与语法填空 专题4 第3讲 无提示词类——冠词、代词和介词,文件包含新高考英语二轮复习课件+讲义新高考版第2部分完形填空与语法填空专题4第3讲无提示词类冠词代词和介词pptx、新高考英语二轮复习新高考版第2部分完形填空与语法填空专题4第3讲无提示词类冠词代词和介词教师版docx、新高考英语二轮复习新高考版第2部分专题4第3讲无提示词类冠词代词和介词学生版docx等3份课件配套教学资源,其中PPT共52页, 欢迎下载使用。
新高考英语二轮复习课件+讲义(新高考版) 第2部分 完形填空与语法填空 专题4 第2讲 有提示词类——名词、代词、形容词和副词: 这是一份新高考英语二轮复习课件+讲义(新高考版) 第2部分 完形填空与语法填空 专题4 第2讲 有提示词类——名词、代词、形容词和副词,文件包含新高考英语二轮复习课件+讲义新高考版第2部分完形填空与语法填空专题4第2讲有提示词类名词代词形容词和副词pptx、新高考英语二轮复习新高考版第2部分完形填空与语法填空专题4第2讲有提示词类名词代词形容词和副词教师版docx、新高考英语二轮复习新高考版第2部分专题4第2讲有提示词类名词代词形容词和副词学生版docx等3份课件配套教学资源,其中PPT共58页, 欢迎下载使用。

