山西省长治市2023-2024学年七年级上册期末生物模拟试题(附答案)
展开1.满分50分,答题时间为60分钟。
2.请将各题答案填写在答题卡上。
一、选择题(本大题共15小题,每小题1分,共15分。在每小题列出的四个选项中,只有一项是符合题目要求的)
1.下列属于生命现象的是()
A.暴风骤雨 B.大雪纷飞 C.春暖花开 D.潮起潮落
2.红树枝繁叶茂、根系发达,能扎根于海滩淤泥中,有效地防止波浪对海岸的侵蚀,以上内容主要反映的是()
A.生物影响环境 B.生物适应环境 C.环境适应生物 D.环境依赖生物
3.下列有关使用实验探究器具的说法,错误的是()
A.加热液体时,人要远离加热装置B.酒精灯用完后要用嘴吹灭
C.可用镊子夹取实验用品 D.实验结束后要及时清理
4.“春生夏长,秋收冬藏”说明影响植物生长的主要因素是()
A.二氧化碳 B.氧气 C.无机盐 D.温度
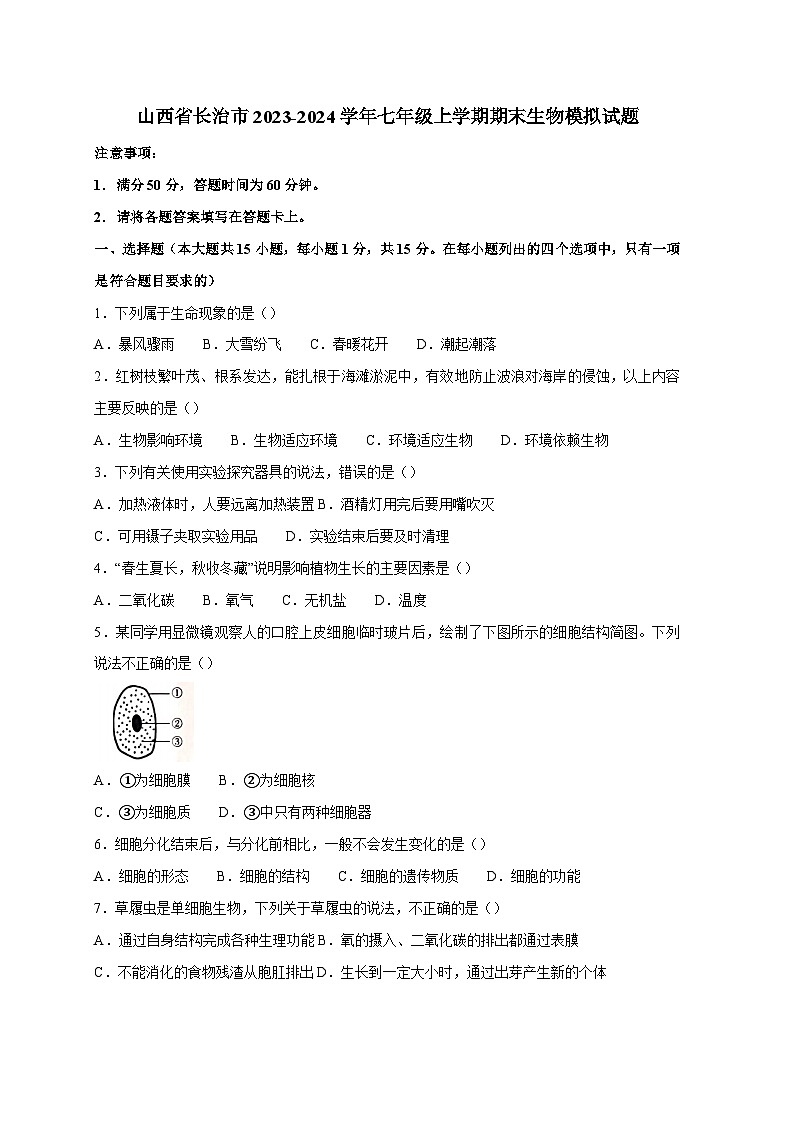
5.某同学用显微镜观察人的口腔上皮细胞临时玻片后,绘制了下图所示的细胞结构简图。下列说法不正确的是()
A.①为细胞膜 B.②为细胞核
C.③为细胞质 D.③中只有两种细胞器
6.细胞分化结束后,与分化前相比,一般不会发生变化的是()
A.细胞的形态 B.细胞的结构 C.细胞的遗传物质 D.细胞的功能
7.草履虫是单细胞生物,下列关于草履虫的说法,不正确的是()
A.通过自身结构完成各种生理功能B.氧的摄入、二氧化碳的排出都通过表膜
C.不能消化的食物残渣从胞肛排出D.生长到一定大小时,通过出芽产生新的个体
8.根吸收水分和无机盐的主要部位是()
A.根冠 B.成熟区 C.伸长区 D.分生区
9.俗话说:“红花配绿叶,美景配佳人。”其中“红花”和“绿叶”分别属于()
A.营养器官、营养器官 B.营养器官、生殖器官
C.生殖器官、营养器官 D.生殖器官、生殖器官
10.下列关于生物体结构层次的叙述,不正确的是()
A.动植物体体表的组织都有保护作用,都属于保护组织
B.血液有运输、防御等功能,属于组织层次
C.玉米粒和皮肤都是由不同的组织构成的,它们属于器官层次
D.小麦植株由多种器官组成,属于个体层次
11.下图为玉米种子和大豆种子的结构模式图,下列有关叙述不正确的是()
A.图1的胚包括①②③④⑤B.图2表示双子叶植物的种子
C.③和⑦将发育为茎和叶D.豆浆的营养主要来自图2中的⑨
12.有人喜欢养金鱼,常会在鱼缸里常会放些金鱼藻,其主要目的是()
A.为鱼提供食物 B.为鱼提供一种颜色
C.为鱼提供氧气 D.为鱼提供二氧化碳
13.下有关植物蒸腾作用的叙述,错误的是()
A.蒸腾作用主要通过植物的茎进行
B.蒸腾作用能提高大气湿度,增加降水
C.蒸腾作用可拉动水分和无机盐在植物体内的运输
D.植物吸收的水分,部分被用于生命活动,其余的绝大部分通过蒸腾作用散失到环境中
14.森林是陆地生态系统的主体和重要资源,是人类生存发展的重要生态保障。下列关于生物圈中绿色植物的叙述,错误的是()
A.通过蒸腾作用参与了生物圈的水循环
B.通过光合作用维持了生物圈中碳氧的相对平衡
C.绿色植物可以适应生物圈中的各种环境
D.森林在涵养水源、保持水土、防风固沙等方面发挥着巨大的作用
15.为探究光照强度对番茄幼苗光合作用速率的影响,将图甲所示的实验装置分别置于不同的光照强度下,记录单位时间内红墨水滴左、右移动的距离(单位:毫米),并将实验结果绘制成图乙曲线(此实验不考虑温度等环境因素对小室内气体体积等的影响)。下列有关分析错误的是()
A.在a点光照强度下,红墨水滴向右移动
B.在b点光照强度下,红墨水滴不移动
C.在c点光照强度下,红墨水滴向右移动
D.将装置置于黑暗环境中时,红墨水滴向左移动
二、非选择题(本大题共3小题,共35分)
16.(除特殊标记外,每空2分,共10分)
细胞结构及功能
请分析以上资料,结合相关知识回答:
(1)疟原虫是单细胞生物,在结构上,与病毒的不同之处是__________________。疟原虫主要破坏人体的红细胞和_________。
(2)疟疾患者体内的红细胞破裂后,红骨髓中的造血干细胞通过_________(填生理过程)生成红细胞补充到血液中,但这依然跟不上疟原虫的破坏速度。
(3)提取青蒿素一般要将黄花蒿茎叶晒干,去除水分。水分主要存在于黄花蒿细胞的_________中。(1分)
(4)青蒿素可破坏疟原虫细胞膜的结构,于扰其_________的功能,同时对细胞的控制中心——_________(1分)内的染色体也有一定的影响,从而达到治疗效果。
17.(除特殊标记外,每空1分,共13分)
绿色植物在生物圈中的作用及生态系统的碳循环
热带雨林里的动植物种类繁多,例如不结种子的“活化石”——杪椤,树干可高达8米,其长达1~3米的羽状叶片背面有一排排的孢子囊;例如辣椒、菠萝、番茄、可可、木薯、橡胶树等被子植物,都是重要的农作物。森林还能提高大气湿度,增加降水,在平衡人类在活动中排出的大量温室气体方面起到了重要作用。请分析回答:
(1)被子植物(绿色开花植物)是陆地上分布最为广泛的植物家族,原因之一是果实的果皮具有_________的作用;植物可以为人类生活提供_________来源。
(2)热带雨林里的植物主要通过_________作用参与了生物圈的水循环。这体现的生物与环境的关系是_________(2分)。
(3)图中A表示的生理活动是_________,在细胞内进行这一生理活动的主要场所是_________。
(4)图中B表示的生理活动是_________,在细胞内进行这一生理活动的场所是_________,该生理活动能够维持生物圈中的_________(2分)。
(5)图中C表示生态系统中的两种生物之间的_________(2分)关系。
18.(每空2分,共12分)
探究雾霾对植物光合作用的影响的实验
冬季到来,某地雾霾严重,导致阳光被遮挡,空气中微小颗粒物、二氧化硫等污染物增多。某生物小组进行了“探究雾霾遮挡阳光对植物光合作用的影响”的实验。请分析回答:
图一图二
①如图一,取生长旺盛的绿叶用工具打出一些直径为0.5cm的圆形片,设法抽出叶圆片细胞间隙的空气,使其能沉入水底。
②如图二,向甲、乙两个装有等量2%碳酸氢钠溶液(能释放出二氧化碳)的烧杯中各放入10片叶圆片,密封,再将两个烧杯放入装有电灯的甲、乙玻璃罩中。甲不做其他处理,在乙中点燃卫生香,形成烟雾模拟雾霾,最后密封甲和乙。
③打开电灯30分钟后,统计甲、乙玻璃罩内叶圆片浮起的数量。
(1)该实验的原理:植物叶圆片光合作用产生的_________能使叶圆片上浮。该实验作出的假设是__________________。
(2)步骤②中,装置中的2%碳酸氢钠溶液的作用是__________________。
(3)设置装置甲的目的是_________,实验的变量是_________。
(4)雾霾对植物的影响是多方面的,如微小颗粒物会堵塞叶片表面的_________,阻塞气体进出叶片的通道。
生物答案
一、选择题(本大题共15小题,每小题1分,共15分)
1.C 2.A 3.B 4.D 5.D 6.C 7.D 8.B 9.C 10.A 11.A 12.C 13.A 14.C 15.A
二、非选择题(本大题共3小题,共35分)
16.(除特殊标记外,每空2分,共10分)
(1)疟原虫具有细胞结构,病毒没有细胞结构肝细胞
(2)分化(或分裂和分化)
(3)液泡(1分)
(4)控制物质进出(或运输)细胞核(1分)
17.(除特殊标记外,每空1分,共13分)
(1)保护食物
(2)蒸腾生物影响环境(2分)
(3)呼吸作用线粒体
(4)光合作用叶绿体碳氧平衡(2分)
(5)捕食(2分)
18.(每空2分,共12分)
(1)氧气雾霾遮挡阳光对植物光合作用有影响(合理即可)
(2)碳酸氢钠溶液可释放二氧化碳,为植物光合作用提供原料(合理即可)
(3)进行对照雾霾
(4)气孔资料1中国著名药学家屠呦呦荣获2015年诺贝尔生理学或医学奖。这是中国科学家在中国本土进行科学研究首次获得的诺贝尔科学奖。屠呦呦及其团队发现了青蒿素,这种药品可以有效降低疟疾患者的死亡率。疟疾是由疟原虫(一种单细胞生物)引起的寄生虫病。简单而言,疟原虫先侵入肝细胞发育,再侵入红细胞内繁殖,引起红细胞成批破裂而发病。
资料2自20世纪60年代起,氯喹等原有抗疟药因疟原虫产生抗药性而失效停用。屠呦呦将研究视线转向传统草药,锁定从黄花蒿的茎叶中提取纯化青蒿素。她又从晋朝的葛洪所著《肘后备急方》中的“青蒿一握,以水两升渍,绞取汁,尽服之”中获得启发,提出用乙醚代替水或酒精来提取青蒿素这一关键方法,终于在1971年获得黄花蒿粗提取物的有效单体——青蒿素。经临床试验,证实它具有胜于氯喹的疗效。
山西省长治市2023-2024学年七年级上学期期末生物试题: 这是一份山西省长治市2023-2024学年七年级上学期期末生物试题,共18页。试卷主要包含了选择题,非选择题等内容,欢迎下载使用。
山西省长治市2023-2024学年七年级上学期期末生物试卷: 这是一份山西省长治市2023-2024学年七年级上学期期末生物试卷,共17页。试卷主要包含了选择题,非选择题等内容,欢迎下载使用。
37,山西省长治市屯留区2023-2024学年八年级上学期期末生物试题: 这是一份37,山西省长治市屯留区2023-2024学年八年级上学期期末生物试题,共14页。试卷主要包含了非选择题等内容,欢迎下载使用。

