2023-2024学年四川省眉山外国语学校物理九上期末教学质量检测试题含答案
展开学校_______ 年级_______ 姓名_______
注意事项:
1.答卷前,考生务必将自己的姓名、准考证号、考场号和座位号填写在试题卷和答题卡上。用2B铅笔将试卷类型(B)填涂在答题卡相应位置上。将条形码粘贴在答题卡右上角"条形码粘贴处"。
2.作答选择题时,选出每小题答案后,用2B铅笔把答题卡上对应题目选项的答案信息点涂黑;如需改动,用橡皮擦干净后,再选涂其他答案。答案不能答在试题卷上。
3.非选择题必须用黑色字迹的钢笔或签字笔作答,答案必须写在答题卡各题目指定区域内相应位置上;如需改动,先划掉原来的答案,然后再写上新答案;不准使用铅笔和涂改液。不按以上要求作答无效。
4.考生必须保证答题卡的整洁。考试结束后,请将本试卷和答题卡一并交回。
一、选择题(每题1分,共30题,30分)
1.下列生活中的物理数据最接近实际的是( )
A.对人体的安全电压为36VB.把2个鸡蛋匀速举高1m做功大约10J
C.日光灯正常工作电流约200mAD.家用空调的电功率约为300W
2.关于热量、温度、内能之间的关系,下列说法正确的是( )
A.温度为0℃的物体没有内能
B.物体温度升高,一定是吸收了热量
C.物体吸收了热量,温度可能不变
D.物体内能减少时,一定对外做功
3.如下图所示,是四个装了等温、等量水的相同容器,每个容器内放入同种材质、粗细相同的电阻丝绕成的线圈,各线圈的圈数如图所示,合上开关,经过一段时间水温最高的是( )
A.AB.BC.CD.D
4.超导现象是指某些物质在温度很低时电阻变为零的现象。如果某种超导材料能应用于实际,最适合用来制作
A.远距离大功率输电的导线B.电饭煲的发热电阻丝
C.白炽灯泡的灯丝D.家用保险丝
5.如图科学家中,经过多年研究,最先得出电流跟电压和电阻之间的定量关系的是
A.欧姆
B.焦耳
C.瓦特
D.安培
6.如图所示电路,电源电压不变,小灯泡标有“1V 3W“字样,闭合开关后,当滑片P移至某一位置时,小灯泡恰好正常发光,此时滑动变阻器消耗的功率为P1;当滑片P移至某一端点时,电流表示数为0.3A,电压表示数变化了3V,此时滑动变阻器消耗的功率为P2,且P1:P2=5:1.下列判断正确的是( )
A.滑动变阻器的最大阻值为10Ω
B.电路允许消耗的最大功率为4.5W
C.小灯泡正常发光时,滑片P位于滑动变阻器中点位置
D.滑动变阻器消耗的功率由P1变为P2的过程中,小灯泡消耗的功率变化了0.1W
7.阅读下列材料:①扩散现象实质是一切物质分子都在不停地作无规则运动;②内燃机压缩冲程是将内能转化为机械能;③压缩气体使气体温度升高是通过做功改变物体内能;④热机效率是热机性能的重要指标之一.以下答案正确的是( )
A.①③④正确B.只有①③正确
C.①②正确D.①②③④正确
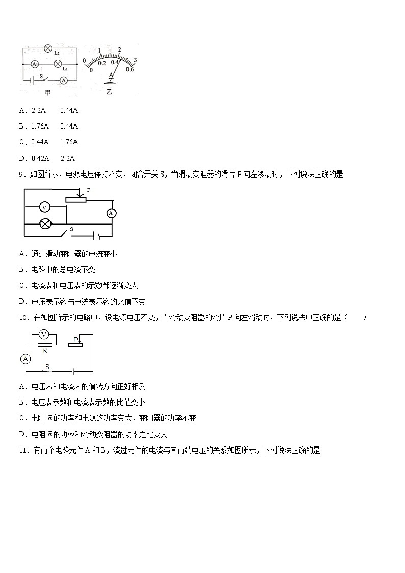
8.如图甲所示电路,闭合开关后,两个电流表指针偏转均为图乙所示,则通过L1与L2的电流分别是
A.2.2A 0.44A
B.1.76A 0.44A
C.0.44A 1.76A
D.0.42A 2.2A
9.如图所示,电源电压保持不变,闭合开关S,当滑动变阻器的滑片P向左移动时,下列说法正确的是
A.通过滑动变阻器的电流变小
B.电路中的总电流不变
C.电流表和电压表的示数都逐渐变大
D.电压表示数与电流表示数的比值不变
10.在如图所示的电路中,设电源电压不变,当滑动变阻器的滑片P向左滑动时,下列说法中正确的是( )
A.电压表和电流表的偏转方向正好相反
B.电压表示数和电流表示数的比值变小
C.电阻R的功率和电源的功率变大,变阻器的功率不变
D.电阻R的功率和滑动变阻器的功率之比变大
11.有两个电路元件A和B,流过元件的电流与其两端电压的关系如图所示,下列说法正确的是
A.A的电阻值为6.25Ω
B.A和B串联,电路中电流为0.4A时,A、B的电功率之比为5:4
C.A和B并联在电压为2.5V的电源两端,A、B的电功率之比为5:4
D.当A和B串联,两者电阻相同时,电源电压为3V
12.如图所示的电路中两灯规格不同,能测出灯L1两端电压的电路是( )
A.B.
C.D.
二、填空题(每题5分,共4题,20分)
13.2019年1月3日,我国“嫦娥四号”探测器在月球成功着陆,探测器到达月球后,使用高热值燃料发动机开始点火工作,该发动机____(选填“属于”或“不属于”)热机;使用的太阳能电池板给电池充电时,充电电池相当于___(选填“用电器”或“电源”)。
14.一节新干电池的电压为______伏;如图所示,若要将一节干电池正确装入电池盒,应将如图(甲)中电池的A端接到如图(乙)电池盒的_______(选填“B”或“C”)接线柱;若用如图(丙)中电压表测一节干电池的电压,电压表应选择________伏的量程.
(甲) (乙) (丙)
15.小明一家外出旅游,出门时电能表示数为,回来时为,这期间消耗了______度电。这些电能可使标有“220 V 60 W”的灯泡正常工作______h。有一块电子式电能表,表盘上标有“3000imp/(kW•h)”字样,将某用电器单独接在该表上工作20min,电能表指示灯闪烁了300次。该用电器在上述时间内消耗的电能为______kW•h,用电器的电功率是______W。
16.如图甲所示,一根粗细材料都均匀的金属棒AB置于水平地面上,现通过弹簧测力计竖直向上将棒的B端缓慢拉起,A端先相对地面静止直至被缓慢拉离地面一定高度。在此过程中,弹簧测力计对AB棒所做的功W与B端离开地面的高度x的关系如图乙所示,请根据图像解答下列问题。
(1)该金属棒的长度l=_______m;
(2)在A端被拉离地面之前,弹簧测力计的示数F1 =_______N ;
(3)当B端离地高度x=1. 2m时,弹簧测力计做功W0 =_______J。
三、实验题(共12分)
17.(4分)在“测滑轮组机械效率”的实验中,某小组的同学用甲所示的滑轮组进行了多次实验,实验数据如下表所示。
(1)实验中必须_______________向上拉动弹簧测力计;
(2)请你根据实验装置图及表中数据,算出第2次实验的滑轮组的机械效率约为________;
(3)另一小组的同学用完全相同的实验器材组装了图乙所示的滑轮组进行实验。当这两组同时使用各自的滑轮组提升相同的重物时,若忽略绳重及摩擦,两个滑轮组的机械效率__________(选填“相同”或“不相同”)。
18.(4分)小红做“测定小灯泡的额定功率”实验,其设计的实验电路如图甲,其中电源电压恒为6V,所用小灯泡的额定电压为2.5V电阻约为10Ω,所用滑动变阻器的规格为“20Ω 1A”。
(1)请用笔画线代替导线,将图甲中的实物电路补充完整_______;
(2)小红按规范要求连接好电路,闭合开关后发现电流表和电压表的示数很小,灯泡不发光原因是_______;
(3)解决上述问题后小红闭合开关,移动滑动变阻器的滑片到某一位置时,电压表的示数如图乙为_______V;小红想测量小灯泡的额定功率,应将图甲中的滑片向_______(选填“左”或“右”)端移动;
(4)小红移动滑片,记下多组对应的电压表和电流表的读数,绘制成如图丙的I﹣U图象,根据图象信息计算出小灯泡正常发光时的电阻为_______Ω,小灯泡的额定功率为_______W;
(5)在多次测量中小红还发现:当电压表的示数增大时,电压表与电流表的示数之比在增大,造成这一现象的原因是灯泡的电阻随_______的变化而变化。
19.(4分)小明同学做“比较两种材料保温性能”的实验,他取甲(卫生纸)和乙(泡沫塑料)两种材料作保温材料,两根相同的温度计,两个相同的大玻璃烧杯、钟表和热开水,以及细线、硬纸片、剪刀。他做两个相同的硬纸外壳,装置如图所示。把盛有热水的烧杯放入不同保温材料的硬纸盒中自然冷却。根据实验测得的数据绘得图所示“水温与时间关系”的图象。实验过程室温基本不变,请回答:
(1)为保证实验的科学性,除了取大小、厚度相同的泡沫塑料和卫生纸外,还应考虑影响水温变化的其他因素,即保持烧瓶、环境因素、水的初温以及水的_______相同;
(2)小明与小芳是采用了“在相同的时间内,比较水温降低多少”的方法来比较两种材料的保温性能的,你还可以采用“_______”的方法来比较两种材料的保温性能。你能看出,在这两种材料中,保温效果比较好的是_______;
(3)分析实验图象数据,你认为热水放在房间里降温时,温度自然降低的规律是_______;
A.先快后慢
B.先慢后快
C.均匀降低
D.基本不变
(4)根据描绘的热水冷却图象,如果你要喝一杯奶咖啡,可以有两种方式供你选择:
方式A:先将烧开的热咖啡倒入杯中,冷却5min,然后加一匙冷牛奶;
方式B:先将烧开的热咖啡倒入杯中,立即将一匙冷牛奶加进杯中,然后冷却5min;
那么,你认为方式_______(选填“A”或“B”)的冷却效果较好。
四、作图题(共16分)
20.(8分)如图,在螺线管上方用弹簧悬挂一根条形磁铁。闭合开关S后,弹簧的伸长量减小,请在图中括号内分别标出螺线管A上端的磁极与电源左边的电极。
(____)
21.(8分) (1)1820年安培在科学院的例会上做了一次小实验,引起到会科学家的兴趣:如图所示,把螺线管悬挂起来,然后闭合开关S给导线通电,通电螺线管自由转动一段时间后,静止在如图所示的位置。请你在图中的括号内标明通电螺线管的N、S极,并在图中的括号内标明电源的正负极。
(___________________)
(2)如图所示是某油量表的部分电路,油量表是由跟电阻R1或R2连接的电压表改装而成,且当油量增加时,电压表读数增大,请在图中补画出电压表及其接线方式。
(_______________)
(3)根据所示的电路图,请用笔画线连接实物图(L1、L2均为“2.5V,0.8W”的小灯泡)。
(__________________)
五、计算题(共22分)
22.(10分)如图所示的电路中,电源电压为 18V,小灯泡 L1 标有“6V 3W”字样,L1 、L 2 灯丝电阻不受温度温度影响,电压表的量程为 0~15V。只闭合 S 2 ,当滑动变阻器位于中点时,L 2 恰好正常发光,电压表示数为 U 1 ,将滑动变阻器移至最右端时,电压表示数为 U 2 ,灯泡 L 2 的功率变化了 1.5W,已知 U1 : U2 =3:4,求:
(1)灯泡L1 的电阻;
(2)当只闭合开关 S 1 时,使小灯泡 L1 正常发光,此时滑动变阻器的阻值;
(3)灯泡L 2的额定功率;
(4)在电路安全的情况下,至少有一个灯泡工作时电路的最小总功率。
23.(12分)如图甲是某款“即热式”电热水龙头,图乙是它的原理电路,R1、R2为电热丝,(不考虑温度对电阻丝的影响),A、B、C、D是四个触点。旋转手柄带动开关S接通对应电路,实现冷水、温水、热水之间切换,有关参数如下表。试求:
(1)当水龙头放热水时,正常工作60s,消耗的电能是多少?
(2)当开关置于B、C之间时,电路中的电流是多少?
(3)电热丝R2的电阻是多少?
参考答案
一、选择题(每题1分,共30题,30分)
1、C
2、C
3、D
4、A
5、A
6、B
7、A
8、C
9、A
10、D
11、C
12、A
二、填空题(每题5分,共4题,20分)
13、属于 用电器
14、1.5 B 0-3
15、3 50 0.1 300
16、1 3 4.2
三、实验题(共12分)
17、竖直匀速 53.8 相同
18、 变阻器连入的电阻最大,导致电路的电流很小,灯的实际功率过小 2 右 12.5 0.5 温度
19、质量 降低相同的温度比较降温时间 乙 A A
四、作图题(共16分)
20、
21、
五、计算题(共22分)
22、 (1)12 (2)24 (3)2.7W (4)5.4W
23、 (1) 1.8×105 J;(2) 10A;(3) 60.5Ω
实验次数
钩码重G/N
钩码上升的高度h/cm
测力计的 示数F/N
测力计的上升高度s/cm
滑轮组的机 械效率%
1
0.5
5
0.35
15
47.6
2
1
5
0.62
15
3
2
5
0.98
15
68.0
额定电压
220V
额定功率
温水
2200W
热水
3000W
四川省眉山市2023-2024学年九上物理期末调研模拟试题含答案: 这是一份四川省眉山市2023-2024学年九上物理期末调研模拟试题含答案,共13页。试卷主要包含了下列关于内能的说法中正确的是,下列数据符合实际的是等内容,欢迎下载使用。
四川省眉山市名校2023-2024学年九上物理期末达标检测试题含答案: 这是一份四川省眉山市名校2023-2024学年九上物理期末达标检测试题含答案,共8页。试卷主要包含了答题时请按要求用笔等内容,欢迎下载使用。
2023-2024学年四川省眉山市九上物理期末监测模拟试题含答案: 这是一份2023-2024学年四川省眉山市九上物理期末监测模拟试题含答案,共13页。试卷主要包含了如图所示电阻箱的读数是,在如图所示的电路图中,正确的是等内容,欢迎下载使用。

