06钠、镁、铝及其化合物--江苏省2023-2024学年高三化学上学期期末专题练习(苏教版)
展开这是一份06钠、镁、铝及其化合物--江苏省2023-2024学年高三化学上学期期末专题练习(苏教版),共20页。试卷主要包含了单选题,填空题,计算题,解答题等内容,欢迎下载使用。
一、单选题
1.(2024上·江苏扬州·高三统考期末)下列实验目的对应的方案设计、现象和结论都正确的是
A.AB.BC.CD.D
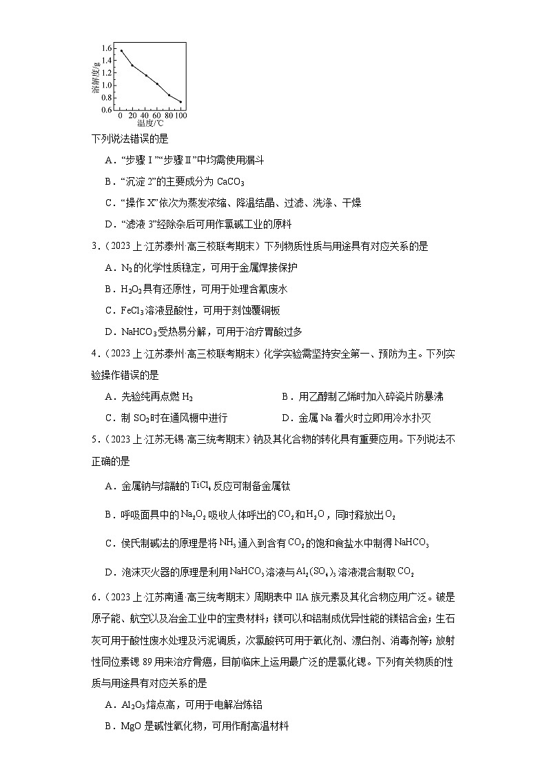
2.(2023上·江苏泰州·高三校联考期末)实验室以浓缩盐湖水(含Na+、Li+、Cl-和少量Mg2+、Ca2+)为原料制备高纯Li2CO3的实验流程如下:
Li2CO3溶解度曲线如图所示
下列说法错误的是
A.“步骤Ⅰ”“步骤Ⅱ”中均需使用漏斗
B.“沉淀2”的主要成分为CaCO3
C.“操作X”依次为蒸发浓缩、降温结晶、过滤、洗涤、干燥
D.“滤液3”经除杂后可用作氯碱工业的原料
3.(2023上·江苏泰州·高三校联考期末)下列物质性质与用途具有对应关系的是
A.N2的化学性质稳定,可用于金属焊接保护
B.H2O2具有还原性,可用于处理含氰废水
C.FeCl3溶液显酸性,可用于刻蚀覆铜板
D.NaHCO3受热易分解,可用于治疗胃酸过多
4.(2023上·江苏泰州·高三校联考期末)化学实验需坚持安全第一、预防为主。下列实验操作错误的是
A.先验纯再点燃H2B.用乙醇制乙烯时加入碎瓷片防暴沸
C.制SO2时在通风橱中进行D.金属Na着火时立即用冷水扑灭
5.(2023上·江苏无锡·高三统考期末)钠及其化合物的转化具有重要应用。下列说法不正确的是
A.金属钠与熔融的反应可制备金属钛
B.呼吸面具中的吸收人体呼出的和,同时释放出
C.侯氏制碱法的原理是将通入到含有的饱和食盐水中制得
D.泡沫灭火器的原理是利用溶液与溶液混合制取
6.(2023上·江苏南通·高三统考期末)周期表中IIA族元素及其化合物应用广泛。铍是原子能、航空以及冶金工业中的宝贵材料;镁可以和铝制成优异性能的镁铝合金;生石灰可用于酸性废水处理及污泥调质,次氯酸钙可用于氧化剂、漂白剂、消毒剂等;放射性同位素锶89用来治疗骨癌,目前临床上运用最广泛的是氯化锶。下列有关物质的性质与用途具有对应关系的是
A.Al2O3熔点高,可用于电解冶炼铝
B.MgO是碱性氧化物,可用作耐高温材料
C.CaO具有吸水性,可用作燃煤中的脱硫剂
D.BaSO4不溶于盐酸,可用作胃肠道造影检查
7.(2020·江苏徐州·高三江苏省运河中学校考期末)在给定条件下,下列选项所示的物质间转化均能实现的是
A.MgCO3(s)MgCl2(aq)Mg(s)
B.SiO2(s) SiCl4(l)Si(s)
C.FeS2(s)SO3(g)H2SO4(aq)
D.N2(g)NH3(g)[Ag(NH3)2]NO3(aq)
8.(2018·江苏·高三统考期末)在给定条件下,下列选项所示的物质间转化均能实现的是
A.
B.
C.
D.
9.(2023上·江苏常州·高三统考期末)常温下,下列实验探究方案能够达到探究目的的是
A.AB.BC.CD.D
10.(2023上·江苏常州·高三统考期末)金属及其化合物在生产生活中应用广泛。2011年云南的“乌铜走银”制作技艺列入国家级非物质文化遗产名录。制作中的走银工序是将氧化变黑的银丝嵌入铜器表面已錾刻好的花纹内,再经揉黑工序,用手边焐边搓揉铜器,直到铜器表面变成乌黑、银丝变得光亮。近期中国科学院在含银化合物运用于超离子导体方面取得突破性进展,制得的αAgI晶体在室温下的电导率比普通多晶的AgI提高了近5个数量级。下列物质的性质与用途具有对应关系的是
A.CuSO4溶液呈蓝色,可用于游泳池水的杀菌消毒
B.含铜的铝合金熔点高,可用于制造高导电率导线
C.AgBr 见光易分解,可用于制造照相底片的感光层
D.银氨溶液具有碱性,可用于检验淀粉是否发生水解
11.(2023上·江苏·高三统考期末)下列物质性质与用途不具有对应关系的是
A.氧化铝熔点高,可用作耐火材料
B.次氯酸钠具有强氧化性,可用作漂白剂
C.受热易分解,可用作泡沫灭火器
D.能使蛋白质变性,可用作游泳池消毒剂
12.(2022上·江苏南通·高三统考期末)陶瓷是中华民族的重要文化遗产,以黏土(主要成分为Al2O3·SiO2·2H2O)为原料制备陶瓷,一般步骤为制泥、成型、干燥、烧制。下列说法正确的是
A.向黏土中加水,部分氧化铝转化为氢氧化铝
B.陶瓷是纯净物
C.烧制过程中发生了复杂的化学变化
D.陶瓷属于有机高分子材料
13.(2022上·江苏南通·高三统考期末)CO2 的应用领域广泛,是一种廉价易得的基本化工原料,我国提出力争在 2060 年前实现碳中和。碳中和:通过节能减排,植树造林,化工合成等治理 CO2 的手段,使 CO2 排放量减少甚至是回收利用,以此达到 CO2“零排放”的目的。指定条件下,下列选项所示的转化关系不能实现是
A.NaCl(aq)NaHCO3(s)B.Na2CO3(aq)NaHCO3(aq)
C.Ca(ClO)2(aq)CaCO3(s)D.NaAlO2(aq)NaHCO3(aq)
14.(2022上·江苏无锡·高三统考期末)工业上曾经通过反应3Fe+4NaOH=Fe3O4+2H2↑+4Na↑生产金属钠。下列说法正确的是
A.反应中NaOH是氧化剂B.用磁铁可以将Fe和Fe3O4分离
C.该反应属于置换反应D.将生成的气体在空气中冷却可获得钠
15.(2022上·江苏泰州·高三统考期末)在指定条件下,下列选项所示的物质间转化能实现的是
A.
B.
C.
D.
二、填空题
16.(2015上·江苏扬州·高三统考期末)镁铝碱式酸盐[MgaAlb(OH)c(CO3)d·xH2O]阻燃剂具有阻燃、消烟、填充等功能,是一种不溶于水的新型无机阻燃剂。
(1)将MgaAlb(OH)c(CO3)d·xH2O表示成氧化物形式 。
(2)为确定镁铝碱式碳酸盐的组成,进行如下实验:准确称取15.050g样品进行灼烧至恒重,生成CO20.560L(已换算成标准状况下)。分析测得残留物中MgO为6.000g,Al2O3为2.550g,通过计算确定该镁铝碱式碳酸盐的化学式 。(写出计算过程)
(3)该镁铝碱式碳酸盐可以由MgCl2、NaAlO2、NaOH和Na2CO3反应制备,制备的化学方程式为 。
三、计算题
17.(2012上·江苏南通·高三统考期末)某氮肥NH4HCO3中混有少量的(NH4)2CO3,现采用下列方案测定该氮肥中(NH4)2CO3的质量分数:称取5.7 g上述样品与2.0 ml/L NaOH溶液混合,完全溶解后,低温加热使其充分反应(该温度下铵盐不分解),并使生成的氨气全部被硫酸吸收,测得氨气的质量与所用NaOH溶液体积的关系如图所示:
请回答下列问题:
(1)A点前样品与NaOH反应的离子方程式为 。
(2)为使生成的氨气被硫酸吸收时不发生倒吸,可以选用下列装置中的 (填编号)。
(3)样品中(NH4)2CO3的质量分数是 %(保留一位小数)。
(4)当V[NaOH(aq)]=50 mL时,生成NH3的质量为 。
四、解答题
18.(2023上·江苏无锡·高三统考期末)某油脂厂废弃的油脂加氢镍催化剂主要含金属Ni、Al、Fe及其氧化物,还有少量其他不溶性物质。采用如下工艺流程回收其中的镍制备硫酸镍晶体(NiSO4·6H2O):
常温下,溶液中金属离子开始沉淀和完全沉淀的pH如表所示:
回答下列问题:
(1)“碱浸”中NaOH的两个作用分别是 。
(2)为回收金属,向“滤液①”通入足量CO2,写出反应生成沉淀的离子方程式 。“滤液②”中含有的金属离子是 。
(3)若工艺流程改为先“调pH”后“转化”,即,“滤液③”中可能含有的杂质离子为 。
(4)如果“转化”后的溶液中Ni2+浓度为1.0 ml·L−1,则“调pH”应控制的pH范围是 。
(5)硫酸镍在强碱溶液中用NaClO氧化,可沉淀出能用作镍镉电池正极材料的NiOOH。写出该反应的离子方程式 。
(6)NiSO4质量分数随温度变化情况如图所示,已知当pH控制在3.0时,结晶得到NiSO4·6H2O晶体外观最符合要求。
请补充由滤液③得到NiSO4·6H2O晶体的实验方案: ,得到NiSO4·6H2O晶体。(实验中须使用的试剂:1 ml·L−1 H2SO4,乙醇)
19.(2022上·江苏南通·高三统考期末)Li2CO3可用于制备锂电池的正极材料LiCO2,以某锂云母矿石(主要成分为Li2O,还有Al2O3、Fe2O3、MnO、MgF2等杂质)制备Li2CO3。
已知:①Ksp[Fe(OH)3]=4.0×10-38、Ksp[Mn(OH)2]=2×10-13、Ksp[Mg(OH)2]=1.2×10-11、Ksp[Al(OH)3]=1.0×10-33。
②C3O4、CO均难溶于水。C3O4难溶于酸,CO能溶于酸中。
③当溶液中的离子浓度小于10-5ml/L时,已完全沉淀。
④部分物质的溶解度曲线见图。
利用锂云母矿石制备Li2CO3步骤如下:
(1)酸浸。向锂云母矿石中加入30%硫酸,加热至90℃,装置如图所示。烧杯中试剂的作用是 。
(2)调pH。向酸浸后的溶液中加入NaOH溶液,调节pH约为6,过滤。再向滤液中继续滴加氢氧化钠溶液调pH>13,过滤,此时的滤渣主要成分为 。分两次调节pH的主要原因是 。
(3)沉锂。将已经除杂的溶液蒸发浓缩,向浓缩后的滤液中加入稍过量饱和Na2CO3溶液,加热煮沸,趁热过滤,将滤渣洗涤烘干,得Li2CO3固体。浓缩液中离子浓度过大将在产品中引入 杂质(填化学式)。
(4)Li2CO3和C3O4混合后,在空气中高温加热可以制备锂电池的正极材料LiCO2,写出反应方程式: 。
(5)C3O4可由CCO3热分解制备。CCO3在有氧和无氧环境下的所得C3O4和CO的百分含量与温度关系如图所示。请补充完整由CCO3制备较纯净的C3O4实验方案,取一定质量的CCO3于热解装置中, ,干燥。(须使用的试剂和仪器有:lml/LH2SO4,蒸馏水,BaCl2溶液)
20.(2022上·江苏扬州·高三统考期末)以铬铁矿(含及少量)为原料,可制备、、,该工艺流程如下:
(1)“浸取”在、高压下进行,所得浸取液的溶质主要为,生成的化学方程式为 。“过滤1”所得滤渣的主要成分是、 。
(2)“浸取”后,“酸化”时生成的可吸附形成沉淀,而“脱附”时两者分离,吸附与脱附的可能机理的示意图如图所示。
①在A的作用下,吸附剂表面出现“活性吸附位”,A的化学式为 。
②“脱附”时加入溶液可有效脱除表面吸附的,该过程可描述为 。
(3)“酸化”时铝元素的浓度随的变化如图所示,太小或太大都会导致溶液中铝元素浓度偏高的原因是 。
(4)测定某溶液的浓度,准确量取溶液,加入过量溶液,充分反应。用的标准溶液滴定至终点,消耗溶液。实验测定原理为:。该溶液的物质的量浓度为 (写出计算过程)。
实验目的
方案设计
现象和结论
A
探究金属钠在氧气中燃烧所得固体粉末的成分
取少量固体粉末,加入2~3mL蒸馏水
若无气体生成,则固体粉末为Na2O;若有气体生成,则固体粉末为Na2O2
B
Fe2+是否具有还原性
向2mL1.0ml·L−1FeSO4溶液中滴加几滴0.5ml·L−1酸性KMnO4溶液
若溶液不变紫红色,则Fe2+具有还原性;若溶液变紫红色,则Fe2+不具有还原性
C
比较Cl2、Br2、I2的氧化性
向KBr、KI混合溶液中依次加入少量氯水和CCl4,振荡,静置
溶液分层,下层呈紫红色,证明氧化性:Cl2>Br2>I2
D
比较H2CO3与CH3COOH的酸性
用pH计测定pH:①NaHCO3溶液②CH3COONa溶液
pH①>②,证明H2CO3酸性弱于CH3COOH
选项
探究方案
探究目的
A
将一块铝片放入浓硫酸中,片刻后取出,用蒸馏水冲洗后浸入CuSO4溶液,观察铝片表面的现象
常温下, 铝遇浓硫酸发生钝化
B
将铁锈溶于浓盐酸,再向溶液中滴入几滴KMnO4溶液,观察溶液颜色变化
铁锈中含有二价铁
C
向试管中加入1溴丙烷和20%的KOH溶液,加热。再向反应后的溶液中加入AgNO3溶液,观察现象
1溴丙烷中含有溴原子
D
用0.100 0 ml·L-1 NaOH溶液滴定25.00 mL未知浓度的盐酸,用温度传感器采集锥形瓶内溶液的温度数据
测定中和反应的反应热
金属离子
Ni2+
Al3+
Fe3+
Fe2+
开始沉淀时(c=0.01 ml·L−1)的pH
7.2
3.7
2.2
7.5
沉淀完全时(c=1.0×10−5 ml·L−1)的pH
8.7
4.7
3.2
9.0
参考答案:
1.B
【详解】A.若Na没有完全反应,向固体粉末中加水会产生,若有气体生成,不能说明固体粉末为,A项错误;
B.该实验中过量,因此若溶液不变紫红色,则说明酸性被还原,具有还原性;若溶液变紫红色,则说明酸性没有被还原,不具有还原性,B项正确;
C.向KBr、KI混合溶液中依次加入少量氯水和,振荡,由于的还原性比强,故少量氯水和KI反应,静置分层后,下层溶液呈紫红色,该反应只能证明氧化性:,不能证明氧化性:,C项错误;
D.若溶液浓度相同时,测得pH:①(溶液)>②(溶液),说明的水解程度大于的水解程度,则可证明酸性弱于,题中没有指出两溶液的浓度,不能得出结论,D项错误;
故选B。
2.C
【分析】浓缩盐湖水(含Na+、Li+、Cl-和少量Mg2+、Ca2+)中加入Ca(OH)2,可将Mg2+转化为沉淀,经过滤得沉淀1主要为Mg(OH)2;往滤液1中加入Li2CO3,可将Ca2+转化为沉淀,经过滤得沉淀2主要为CaCO3,过滤后滤液2中继续加入浓度较大的Na2CO3溶液,同时升高温度,可将Li+转化为Li2CO3沉淀,所得滤液3主要为氯化钠溶液。
【详解】A. “步骤Ⅰ”“步骤Ⅱ”用于分离溶液和沉淀,为过滤操作,均需使用漏斗,A正确;
B. 据分析,“沉淀2”的主要成分为CaCO3,B正确;
C.题干信息显示,Li2CO3在冷水中溶解度较热水中大,所以 “操作X”依次为蒸发结晶、趁热过滤、洗涤、干燥,C不正确;
D.滤液3主要为氯化钠溶液,“滤液3”经除杂后可用作氯碱工业的原料,D正确;
答案选C。
3.A
【详解】A. N2的化学性质稳定,可用于金属焊接保护,A符合题意;
B. H2O2具有强氧化性,可用于处理含氰废水,B不符合题意;
C. FeCl3溶液具有氧化性,和铜反应生成氯化铜和氯化亚铁,可用于刻蚀覆铜板,C不符合题意;
D. NaHCO3溶液呈弱碱性能中和胃酸,可用于治疗胃酸过多,D不符合题意;
故答案选A。
4.D
【详解】A.若氢气中混有空气,点燃时易发生爆炸,所以点燃H2前需验纯,A正确;
B.用乙醇制乙烯时,应加热到170℃,为防止液体暴沸,需要加入碎瓷片,B正确;
C.SO2有毒,是大气污染物,制SO2时应在通风橱中进行,C正确;
D.金属Na能与冷水反应,且反应产生的氢气易发生燃烧,所以钠着火时不能用冷水扑灭,D错误;
故选D。
5.C
【详解】A. 金属钠还原性强于钛,与熔融的反应可制备金属钛,故A正确;
B. 2Na2O2+2CO2=2Na2CO3+O2,2Na2O2+2H2O=4NaOH+O2,呼吸面具中的吸收人体呼出的和,同时释放出,故B正确;
C. 氨在水中溶解度大,侯氏制碱法的原理是将通入到含有的饱和食盐水中制得,故C错误;
D. 泡沫灭火器的原理是利用溶液与溶液混合发生反应生成氢氧化铝并制取,故D正确;
故选C。
6.D
【详解】A.Al2O3熔点高,常用作耐火材料,电解冶炼铝主要是Al2O3熔融状态下能导电,电解得到金属铝,故A不符合题意;
B.MgO可用作耐高温材料是因为MgO熔点高,故B不符合题意;
C.CaO可用作燃煤中的脱硫剂是因为CaO与二氧化硫反应生成亚硫酸钙,故C不符合题意;
D.人体中有胃酸,BaSO4不溶于盐酸,因此BaSO4可用作胃肠道造影检查,故D符合题意。
综上所述,答案为D。
7.D
【详解】A.MgCO3(s)和盐酸反应生成氯化镁和水,氯化镁溶液电解得到氢氧化镁,氢气和氯气,不能直接得到金属镁,应是电解熔融状态的氯化镁得到金属镁,A错误;
B.SiO2(s)与盐酸不反应,B错误;
C.FeS2(s)在高温下和氧气反应生成二氧化硫,不能生成三氧化硫,C错误;
D.氮气与氢气在高温高压和催化剂作用下可以生成氨气,向硝酸银溶液中通入氨气可以生成硝酸二氨合银,D正确。
故选D。
8.A
【详解】A、二氧化硅与氢氧化钠溶液反应生成硅酸钠和水,硅酸钠溶液中通入二氧化碳反应生成碳酸钠和硅酸,物质间转化均能实现,选项A正确;B、氯化镁晶体受热时由于水解产生氢氧化镁和盐酸,盐酸易挥发,水解程度增大,最后加热灼烧得到氧化镁而得不到无水氯化镁,选项B错误;C、二氧化硫与氯化钙不能反应,无法得到亚硫酸钙,选项C错误;D、铁在氧气中燃烧生成四氧化三铁而不是得到氧化铁,选项D错误。答案选A。
9.A
【详解】A.将一块铝片放入浓硫酸中,片刻后取出,用蒸馏水冲洗后浸入CuSO4溶液,观察铝片表面的现象,检验 铝遇浓硫酸是否发生钝化,A正确;
B.将铁锈溶于浓盐酸,再向溶液中滴入几滴KMnO4溶液,观察溶液颜色变化,高锰酸钾与Fe2+和浓盐酸都能反应,无法证明有Fe2+,B错误;
C.向试管中加入1溴丙烷和20%的KOH溶液,加热,再向反应后的溶液中加入过量硝酸中和氢氧化钾,加入AgNO3溶液,观察现象,探究1溴丙烷中含有溴原子,C错误;
D.中和反应热应在量热计内进行,50mL0.550 0 ml·L-1 NaOH和,50mL 0.500 0 ml·L-1盐酸,迅速混合,盖上杯盖,玻璃搅拌器搅拌,采集温度数据, D错误;
故答案为:A。
10.C
【详解】A.CuSO4溶液是重金属盐,能使蛋白质变性,故可用于游泳池水的杀菌消毒,与蓝色无关,故用途与性质没有对应关系,故A不符合题意;
B.由题干知,导电率的高低与晶体内部结构、晶体类型等因素有关,与熔点高低无关,故该用途与性质没有对应关系,故B不符合题意;
C.AgBr 具有感光性、见光易分解,可用于制造照相底片的感光层,故用途与性质有对应关系,故C符合题意;
D.银氨溶液是一种弱氧化剂、能与含醛基的物质如葡萄糖等发生银镜反应,故可用于检验淀粉是否发生水解,与碱性无关,故用途与性质没有对应关系,故D不符合题意;
故选C。
11.C
【详解】A.氧化铝熔点高,可用作耐火材料,A正确;
B.次氯酸钠具有强氧化性,可破坏和抑制颜料,可用作漂白剂,B正确;
C.NaHCO3与酸溶性物质反应生成二氧化碳,二氧化碳与发泡剂结合生成大量泡沫,形成泡沫层,隔绝氧气,可用作泡沫灭火器,C错误;
D.CuSO4能使蛋白质变性,杀死细菌,少量对人体无害,可用作游泳池消毒剂,D正确;
故答案为:C。
12.C
【详解】A.氧化铝不与水反应生成氢氧化铝,A错误;
B.陶瓷是混合物,B错误;
C.烧制过程中发生了复杂的化学变化,C正确;
D.陶瓷属于无机材料,D错误;
答案选C。
13.A
【详解】A.NaCl(aq)和二氧化碳不反应,故选A;
B.Na2CO3、二氧化碳、水反应生成 NaHCO3,故不选B;
C.Ca(ClO)2溶液和少量二氧化碳反应生成CaCO3沉淀和次氯酸,故不选C;
D.NaAlO2溶液和过量二氧化碳反应生成氢氧化铝沉淀和NaHCO3,故不选D;
选A。
14.A
【详解】A.NaOH中钠和氢元素化合价降低,所以NaOH是氧化剂 ,故A正确;
B.用可以将Fe和Fe3O4均可被磁铁吸出,故B错误;
C.置换反应是一种单质和一种化合物反应生成另一种单质和化合物,该反应不属于置换反应 ,故C错误;
D.将生成的气体在空气中冷却,钠会和空气中氧气反应,不能获得钠,故D错误。
答案选A。
15.B
【详解】A.钠和氧气在常温下反应生成氧化钠,不能生成过氧化钠,则物质间的转化不能实现,故A错误;
B.氮气和氧气在放电条件下反应生成一氧化氮,一氧化氮与氧气和水反应生成硝酸,则物质间转化能实现,故B正确;
C.硫在氧气中燃烧只能生成二氧化硫,不能生成三氧化硫,则物质间的转化不能实现,故C错误;
D.铁在高温下与水蒸气反应生成四氧化三铁和氢气,不能生成氧化铁,则物质间的转化不能实现,故D错误;
故选B。
16. 2aMgO·bAl2O3·2dCO2·(c+2x)H2O 6MgO·Al2O3·CO2·12H2O 6MgCl2+2NaAlO2+8NaOH+Na2CO3+8H2O=6MgO·Al2O3·CO2·12H2O↓+12NaCl
【详解】试题分析:(1)镁铝碱式酸盐[MgaAlb(OH)c(CO3)d·xH2O] 表示成氧化物形式为2a MgO·bAl2O3·2d CO2·(c+2x)H2O,故答案为2a MgO·bAl2O3·2d CO2·(c+2x)H2O;
(2)n(CO2)=0.560L/22.4L·ml1=0.025ml
n(MgO)=6.000g/40g·ml1=0.150ml
n(Al2O3)=2.550g/102g·ml1=0.025ml
m(H2O)="5.4g" n(H2O)="5.4g" /18g/ml=0.3ml
n(MgO)︰n(Al2O3)︰n(CO2)︰n(H2O)=0.0150ml
0.150ml:0.025ml:0.025ml:0.300ml=6:1:1:12
则该物质的化学式为6MgO·Al2O3·CO2 ·12H2O,故答案为6MgO·Al2O3·CO2 ·12H2O;
(3)由MgCl2、NaAlO2、NaOH和Na2CO3反应制备镁铝碱式碳酸盐的化学方程式为6 MgCl2+ 2 NaAlO2 + 8 NaOH + Na2CO3 +8H2O=6MgO·Al2O3·CO2 ·12H2O↓+ 12NaCl,故答案为6 MgCl2+ 2 NaAlO2 + 8 NaOH + Na2CO3 +8H2O=6MgO·Al2O3·CO2 ·12H2O↓+ 12NaCl。
考点:考查了物质组成的确定、镁铝化合物的性质的相关知识。
17. HCO3-+OH-=CO32-+H2O ABD 16.8 0.68 g
【详解】(1)样品中的HCO3-和NH4+都能与OH-反应,只有HCO3-反应完之后,NH4+才会与OH-反应生成NH3;
(2)A、B中的漏斗和球形干燥管能蓄积较多液体,可防止倒吸;NH3不溶于CCl4,D装置也能防止倒吸;
(3)设样品中NH4HCO3、(NH4)2CO3的物质的量分别为x ml、y ml,则:79x+96y=5.7,2x+2y=0.14。解得:x=0.06,y=0.01。m[(NH4)2CO3]=0.96 g,w [(NH4)2CO3]=×100%=16.8%;
(4)当V(NaOH)=50 mL时,n(NaOH)=0.1 ml。与HCO3-反应的NaOH为0.06 ml,与NH4+反应的NaOH为0.04 ml,所以生成的NH3为0.04 ml,质量为0.68 g。
18.(1)除去油脂、溶解铝及其氧化物
(2) +CO2+2H2O=Al(OH)3↓+ Ni2+、Fe2+、Fe3+
(3)Fe3+
(4)3.2≤pH<6.2
(5)2Ni2++ClO-+4OH-= 2NiOOH↓+Cl-+H2O
(6)向滤液中加入1 ml·L−1 H2SO4,控制pH为3.0,蒸发浓缩,降温至28℃结晶,趁热过滤,用乙醇洗涤,低温干燥
【分析】由工艺流程图可知,向废镍催化剂中加入NaOH溶液进行碱浸,可以除去油脂,并与铝及其氧化物发生反应,得到的滤液①含有Na[Al(OH)4],滤饼①为Ni、Fe及其氧化物和少量其他不溶性杂质,加稀硫酸酸浸后,得到含有Ni2+、Fe2+、Fe3+的滤液②,Fe2+经H2O2氧化为Fe3+后,加入NaOH溶液调节pH使Fe3+转化为Fe(OH)3沉淀除去,再控制pH浓缩结晶得到硫酸镍的晶体。
【详解】(1)Al及其氧化物能与NaOH溶液反应生成易溶于水的Na[Al(OH)4],油脂在NaOH水溶液、加热条件下水解生成易溶于水的高级脂肪酸钠和甘油,所以“碱浸”中NaOH的两个作用分别是除去油脂以及溶解铝及其氧化物;
(2)滤液①中含有,所以通入足量CO2,反应生成的沉淀是Al(OH)3,反应的离子方程式为+CO2+2H2O=Al(OH)3↓+;Ni、Fe及其氧化物不与NaOH溶液反应,所以它们存在于滤饼①中,其能与稀硫酸反应,所以滤液②中含有的金属离子有Ni2+、Fe2+、Fe3+;
(3)“转化”过程中加入H2O2的目的是将Fe2+氧化为Fe3+,空气或O2也可以达到该目的,若先加入NaOH,因Fe2+完全沉淀的pH大于Ni2+,故当Ni2+沉淀完全时,Fe2+还不能沉淀完全,“转化”时会生成Fe3+,则滤液③中可能含有的杂质离子为Fe3+;
(4)由表格可知c(Ni2+)=0.01 ml·L−1,pH=7.2时开始沉淀,则Ksp[Ni(OH)2]=0.01×(107.2-14)2,若“转化”后的溶液中Ni2+浓度为1.0ml/L,则c(OH-)==10-7.8ml/L,c(H+)==10-6.2ml/L,此时pH=6.2,再由表格数据可知,当pH=3.2时Fe3+已经沉淀完全,所以应控制的pH范围是3.2≤pH<6.2;
(5)由题中信息可知,Ni元素由+2价升高至+3价,Cl元素由+1价降低至-1价,化合价升降最小公倍数为2,故Ni2+的系数为2,ClO-的系数是1,元素守恒可知NiOOH系数是2,Cl-系数是1,因溶液环境为碱性,结合电子守恒可知反应物还有OH-,系数为4,由原子守恒知产物有H2O,则该反应的离子方程式2Ni2++ClO-+4OH-= 2NiOOH↓+Cl-+H2O;
(6)由图可知,应控制温度在28℃以上,可得到NiSO4·6H2O,且NiSO4易溶于水,不溶于乙醇,可以向滤液中加入1 ml·L−1 H2SO4,控制pH为3.0,蒸发浓缩,降温至28℃结晶,趁热过滤,用乙醇洗涤,低温干燥。
【点睛】工业流程中常将Fe2+氧化为Fe3+,再调节pH,使Fe3+转化为Fe(OH)3沉淀而除去,一般由滤液得到晶体的制备流程包括,蒸发浓缩、冷却结晶、过滤洗涤、干燥,如果产物对温度和pH有限定要求,再结合题中信息具体分析。
19.(1)吸收HF,防止污染空气
(2) Mg(OH)2、Mn(OH)2 防止铝元素转化为AlO,无法去除
(3)Na2SO4
(4)6Li2CO3+4C3O4+O212LiCO2+6CO2
(5)在空气中加热固体(加热时鼓入氧气),温度在900~1000℃保持一段时间,取出固体,冷却。向固体中边搅拌、边加入1ml/LH2SO4至固体不再减少,过滤,用蒸馏水洗涤滤渣至最后一次洗涤液加BaCl2溶液无明显现象
【分析】本工艺流程题为利用锂云母矿石制备Li2CO3的操作,“酸浸”时向锂云母矿石中加入30%硫酸,加热至90℃,发生的反应有:Li2O+H2SO4=Li2SO4+H2O、 Al2O3+3H2SO4=Al2(SO4)3+3H2O、Fe2O3+3H2SO4=Fe2(SO4)3+3H2O、MnO+H2SO4=MnSO4+H2O、MgF2+H2SO4=MgSO4+2HF,先调节pH为6让Fe3+、Al3+完全沉淀,过滤出Fe(OH)3、Al(OH)3,将滤液的pH继续调节pH值为12,析出Mg(OH)2和Mn(OH)2沉淀,过滤得到较纯净的Li2SO4溶液,加入饱和Na2CO3溶液,则发生反应Li2SO4+Na2CO3=Li2CO3↓+Na2SO4,过滤洗涤干燥得到纯净的Li2CO3,据此分析解题。
【详解】(1)由分析可知,“酸浸”是向锂云母矿石中加入30%硫酸,加热至90℃,发生的反应:MgF2+H2SO4=MgSO4+2HF,HF是一种能挥发,且有毒的酸性物质, 烧杯中试剂的作用是吸收HF,防止污染空气,故答案为:吸收HF,防止污染空气;
(2)由题干信息可知:Ksp[Fe(OH)3]=4.0×10-38、Ksp[Mn(OH)2]=2×10-13、Ksp[Mg(OH)2]=1.2×10-11、Ksp[Al(OH)3]=1.0×10-33,则当pH为6时,c(Fe3+)==4.0×10-14ml/L,c(Al3+)==1.0×10-9ml/L,c(Mn2+)==2.0×103ml/L,c(Mg2+)==1.2×105ml/L,说明此时Al3+、Fe3+已经完全沉淀,而Mg2+、Mn2+还未开始沉淀,继续调节pH>13,则此时c(Mn2+)<=2.0×10-11ml/L,c(Mg2+)<=1.2×10-9ml/L,即Mg2+、Mn2+沉淀完全,此时沉淀为Mn(OH)2、Mg(OH)2,由于Al(OH)3能溶于强碱溶液中,转化为引入新的杂质,很难除去,故答案为:Mg(OH)2、Mn(OH)2;防止铝元素转化为AlO,无法去除;
(3)由分析可知,“沉锂”步骤中发生的反应为:Li2SO4+Na2CO3=Li2CO3↓+Na2SO4,由题干溶解度随温度变化的关系图可知,温度高于40℃时,Na2SO4的溶解度随温度升高而减小,且温度高于50℃时,Na2SO4的溶解度小于Na2CO3的溶解度,故浓缩液中离子浓度过大将在产品中引入Na2SO4杂质,故答案为:Na2SO4;
(4)Li2CO3和C3O4混合后,在空气中高温加热可以制备锂电池的正极材料LiCO2,根据氧化还原反应配平原则可得该反应的反应方程式为:6Li2CO3+4C3O4+O212LiCO2+6CO2,故答案为:6Li2CO3+4C3O4+O212LiCO2+6CO2;
(5)从题干信息中CCO3在有氧和无氧环境下的所得C3O4和CO的百分含量与温度关系图示信息可知,有氧比无氧环境下C3O4的百分含量要高得多,故选择在有氧环境中进行,结合题干信息②C3O4、CO均难溶于水。C3O4难溶于酸,CO能溶于酸中,则尽量使CO百分含量越低越好,故选择温度为900℃~1000℃下进行,最后用H2SO4除去CO,过滤洗涤,并检验洗涤干净后干燥得到较纯净的C3O4,故由CCO3制备较纯净的C3O4实验方案:取一定质量的CCO3于热解装置中,在空气中加热固体(加热时鼓入氧气),温度在900~1000℃保持一段时间,取出固体,冷却。向固体中边搅拌、边加入1ml/LH2SO4至固体不再减少,过滤,用蒸馏水洗涤滤渣至最后一次洗涤液加BaCl2溶液无明显现象,干燥,故答案为:在空气中加热固体(加热时鼓入氧气),温度在900~1000℃保持一段时间,取出固体,冷却。向固体中边搅拌、边加入1ml/LH2SO4至固体不再减少,过滤,用蒸馏水洗涤滤渣至最后一次洗涤液加BaCl2溶液无明显现象。
20.(1) V2O5 + 2NaOH2NaVO3 + H2O MgO
(2) H+ 随着OH-浓度增大,OH-进攻活性吸附位,使从AlOOH表面脱除
(3)pH太小生成Al3+溶解,pH太大不能完全沉淀
(4)0.10 ml·L−1
【分析】铬铁矿在NaOH溶液中浸取后所得浸取液中主要溶质有:Na2CrO4、NaAlO2、NaVO3,说明在浸取时,MgO不反应,故过滤1所得滤渣中含有Fe2O3、MgO,浸取后过滤所得滤液加入硫酸酸化,NaAlO2转化为AlOOH,并吸附形成沉淀,经过脱附后获得AlOOH,钒元素最终转化为V2O5。
【详解】(1)根据元素守恒知,原料中V2O5转化生成NaVO3,V元素化合价未改变,故此时是NaOH将V2O5转化生成NaVO3,对应的化学方程式为:V2O5 + 2NaOH2NaVO3 + H2O;由分析知,过滤1所得滤渣的主要成分是Fe2O3、MgO;
(2)①由图示知,A物质与AlOOH中OH-发生反应,推测A可能为H+,故此处填:H+;
②由图示知,吸附后,占据活性吸附位,OH-进攻,从而使从吸附剂表面脱附,故此处填:随着OH-浓度增大,OH-进攻活性吸附位,使从AlOOH表面脱除;
(3)若pH太小,即c(H+)浓度较大,则AlOOH溶解生成Al3+,若pH太大,即c(OH-)较大,AlOOH会溶解转化为,故此处填:pH太小生成Al3+溶解,pH太大不能完全沉淀;
(4)由所给方程式得关系式:2Na2CrO4~3I2~6Na2S2O3,故n(Na2CrO4)=,则Na2CrO4浓度c=。
相关试卷
这是一份09钠、镁、铝及其化合物(经典常考题)-广东省高三化学上学期期末专题复习(人教版2019新版),共18页。
这是一份十年(13-22)高考化学真题分类汇编专题15 钠、镁、铝及其化合物(含解析),共17页。试卷主要包含了下列说法不正确的是,下列“类比”合理的是等内容,欢迎下载使用。
这是一份通用版高考化学考点复习训练五钠镁铝及其化合物含答案,共18页。

