人教版 (2019)选择性必修1第一节 反应热优秀第2课时巩固练习
展开【学习目标】
1.认识热化学方程式,了解热化学方程式表示的意义。
2.理解热化学方程式书写规则,能用热化学方程式表示反应中的能量变化。
3.认识燃烧热,结合不同物质的燃烧热数值,讨论选择燃料的依据。
【素养目标】
1.通过从宏微角度认识热化学方程式表示的意义,书写热化学方程式的规则。培养学生“宏观辨识与微观探析”的学科的学科素养。
2.通过运用化学计量单位定量分析化学变化及其伴随发生的能量转化,培养学生“变化观念与平衡思想”学科素养。
必备知识与关键能力
知识点一:热化学方程式
1.概念:表明反应所释放或吸收的热量的化学方程式。
2.特点
(1)指明了反应时的温度和压强,若在25 ℃、101 kPa时进行的反应,可不注明。
(2)在化学方程式右边注明ΔH的数值、符号和单位。
(3)所有反应物和生成物都用括号注明了它们在反应时的聚集状态。常用s、l、g分别表示固体、液体和气体,溶液中用aq表示。
(4)化学计量数只表示物质的量,因此可以为分数。
3.意义:表明了化学反应中的物质变化和能量变化。
例如:2H2(g)+O2(g)===2H2O(l) ΔH=-571.6 kJ·ml-1,表示在25 ℃和101 kPa下,2 ml气态H2与1 ml气态O2反应生成2 ml液态H2O时,放出571.6 kJ的热量。
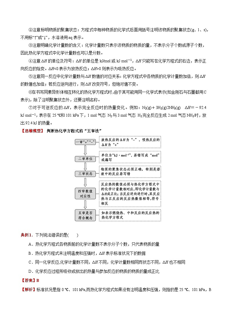
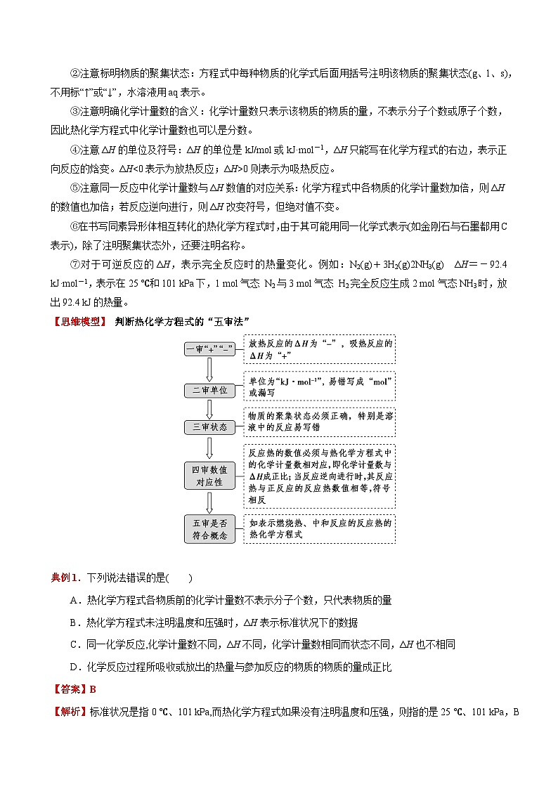
4.书写
【点拨】①注意注明必要的测定条件:焓变与温度和压强等测定条件有关,所以书写时必须在ΔH后指明反应的温度和压强(25 ℃、101 kPa时,可不注明)。
②注意标明物质的聚集状态:方程式中每种物质的化学式后面用括号注明该物质的聚集状态(g、l、s),不用标“↑”或“↓”,水溶液用aq表示。
③注意明确化学计量数的含义:化学计量数只表示该物质的物质的量,不表示分子个数或原子个数,因此热化学方程式中化学计量数也可以是分数。
④注意ΔH的单位及符号:ΔH的单位是kJ/ml或kJ·ml-1,ΔH只能写在化学方程式的右边,表示正向反应的焓变。ΔH<0表示为放热反应;ΔH>0则表示为吸热反应。
⑤注意同一反应中化学计量数与ΔH数值的对应关系:化学方程式中各物质的化学计量数加倍,则ΔH的数值也加倍;若反应逆向进行,则ΔH改变符号,但绝对值不变。
⑥在书写同素异形体相互转化的热化学方程式时,由于其可能用同一化学式表示(如金刚石与石墨都用C表示),除了注明聚集状态外,还要注明名称。
⑦对于可逆反应的ΔH,表示完全反应时的热量变化。例如:N2(g)+3H2(g)2NH3(g) ΔH=-92.4 kJ·ml-1,表示在25 ℃和101 kPa下,1 ml气态 N2与3 ml气态 H2完全反应生成2 ml气态NH3时,放出92.4 kJ的热量。
【思维模型】 判断热化学方程式的“五审法”
典例1.下列说法错误的是( )
A.热化学方程式各物质前的化学计量数不表示分子个数,只代表物质的量
B.热化学方程式未注明温度和压强时,ΔH表示标准状况下的数据
C.同一化学反应,化学计量数不同,ΔH不同,化学计量数相同而状态不同,ΔH也不相同
D.化学反应过程所吸收或放出的热量与参加反应的物质的物质的量成正比
【答案】B
【解析】标准状况是指0 ℃、101 kPa,而热化学方程式如果没有注明温度和压强,则指的是25 ℃、101 kPa,B错误。
典例2.在常温常压下,1 g 氢气在足量氯气中完全燃烧生成氯化氢气体,放出92.3 kJ 的热量。下列热化学方程式中正确的是( )
A.H2(g)+Cl2(g)=2HCl(g) ΔH=-92.3 kJ·ml-1
B.H2(g)+Cl2(g)=2HCl(g) ΔH=+92.3 kJ·ml-1
C.H2(g)+Cl2(g)=2HCl(g) ΔH=+184.6 kJ·ml-1
D.2HCl(g)=H2(g)+Cl2(g) ΔH=+184.6 kJ·ml-1
【答案】D
【解析】H2在Cl2中燃烧生成HCl气体,1 g H2燃烧放出92.3 kJ的热量,则1 ml (2 g)H2燃烧放出184.6 kJ的热量,化学反应放出热量,ΔH为“-”。则H2在Cl2中燃烧生成HCl气体的热化学方程式为H2(g)+Cl2(g)===2HCl(g) ΔH=-184.6 kJ·ml-1。一个放热反应的逆反应是吸热反应,并且在其他条件相同时,ΔH是原ΔH的相反数。则该题的四个选项中只有D是正确的。
典例3.含11.2 g KOH的稀溶液与1 L 0.1 ml·L-1的H2SO4溶液反应放出11.46 kJ热量,下列有关该反应的热化学方程式书写正确的是( )
A.KOH(aq)+eq \f(1,2)H2SO4(aq)===eq \f(1,2)K2SO4(aq)+H2O(l) ΔH=-11.46 kJ·ml-1
B.2KOH(aq)+H2SO4(aq)===K2SO4(aq)+2H2O(l) ΔH=-114.6 kJ
C.2KOH+H2SO4===K2SO4+2H2O ΔH=-114.6 kJ·ml-1
D.KOH(aq)+eq \f(1,2)H2SO4(aq)===eq \f(1,2)K2SO4(aq)+H2O(l) ΔH=-57.3 kJ·ml-1
【答案】D
【解析】A项,化学计量数与ΔH绝对值不对应;B项,ΔH的单位应为kJ·ml-1;C项,书写热化学方程式时应注明各物质的聚集状态。
知识点二:燃烧热
1.定义
在101 kPa时,1 ml纯物质完全燃烧生成指定产物时所放出的热量。单位:kJ·ml-1,ΔH<0。
【点拨】燃烧热理解的“两关键”
(1)一是“完全燃烧”:指可燃物在O2中充分燃烧。
(2)二是“指定产物”:碳的指定产物是CO2而不是CO;氢的指定产物是液态水而不是气态水;硫的指定产物是SO2而不是SO3。
C、H、S、N的指定产物分别为CO2(g)、H2O(l)、SO2(g)、N2(g)。
2.意义
25 ℃、101 kPa时甲烷的燃烧热ΔH=-890.31 kJ·ml-1,热化学方程式为CH4(g)+2O2(g) ===CO2(g)+2H2O(l) ΔH=-890.31 kJ·ml-1。
说明:1 ml甲烷完全燃烧生成CO2(g)和H2O(l)时放出890.31 kJ的热量。
【点拨】表示燃烧热的热化学方程式的“四点”要求
(1)可燃物的化学计量数是否为1。
(2)碳元素完全燃烧生成的氧化物是否为CO2(g)。
(3)氢元素完全燃烧生成的氧化物是否为H2O(l)。
(4)ΔH是否为“-”及单位是否正确。
3.燃烧热和中和反应反应热(中和热)的比较
【点拨】燃烧热与中和热的判断误区
(1)燃烧热的热化学方程式以可燃物1 ml为标准。
(2)中和热的热化学方程式以生成1 ml水为标准。
(3)用文字描述燃烧热、中和热时,反应热不带“+、-”符号,而用焓变表示时需带“+、-”符号。如甲烷的燃烧热为890.3 kJ·ml-1或ΔH=-890.3 kJ·ml-1。
典例4.下列关于热化学反应的描述中正确的是( )
A. 已知H+(aq)+OH-(aq)===H2O(l) ΔH=-57.3 kJ·ml-1,则H2SO4和Ba(OH)2反应:H2SO4(aq)+Ba(OH)2(aq)===BaSO4(s)+2H2O(l)的反应热ΔH=2×(-57.3)kJ·ml-1
B.燃料电池中将甲醇蒸气转化为氢气的热化学方程式是CH3OH(g)+eq \f(1,2)O2(g)===CO2(g)+2H2(g) ΔH=-192.9 kJ·ml-1,则CH3OH(g)的燃烧热为192.9 kJ·ml-1
C.H2(g)的燃烧热是285.8 kJ·ml-1,则2H2O(g)===2H2(g)+O2(g) ΔH=+571.6 kJ·ml-1
D.葡萄糖的燃烧热是2 800 kJ·ml-1,则 eq \f(1,2)C6H12O6(s)+3O2(g)===3CO2(g)+3H2O(l) ΔH=-1 400 kJ·ml-1
【答案】D
【解析】反应过程中除了H+和OH-反应放热,BaSO4沉淀的生成也伴随有反应热的变化,即H2SO4和Ba(OH)2反应的反应热ΔH≠2×(-57.3)kJ·ml-1,故A错误;CH3OH(g)的燃烧热为1 ml甲醇蒸气燃烧转化为二氧化碳和液态水放出的热量,不能生成氢气,故B错误;H2(g)的燃烧热是285.8 kJ·ml-1,则2H2(g)+O2(g)===2H2O(l) ΔH=-571.6 kJ·ml-1,2H2O(l)===2H2(g)+O2(g) ΔH=+571.6 kJ·ml-1,故C错误;由葡萄糖的燃烧热是2 800 kJ·ml-1可知,0.5 ml葡萄糖完全燃烧生成稳定的氧化物放出的热量为1 400 kJ,即eq \f(1,2)C6H12O6(s)+3O2(g)===3CO2(g)+3H2O(l) ΔH=-1 400 kJ·ml-1,故D正确。
典例5.以下几个热化学方程式中能表示燃烧热的热化学方程式的是( )
A.C(s)+eq \f(1,2)O2(g)===CO(g) ΔH=-110.5 kJ·ml-1
B.C8H18(l)+eq \f(25,2)O2(g)===8CO2(g)+9H2O(l) ΔH=-5 518 kJ·ml-1
C.2H2(g)+O2(g)===2H2O(l) ΔH=-571.6 kJ·ml-1
D.H2(g)+eq \f(1,2)O2(g)===H2O(g) ΔH=-241.8 kJ·ml-1
【答案】B
【解析】A项,C(s)燃烧未生成指定产物CO2(g),故不能表示燃烧热的热化学方程式;B项,符合燃烧热的定义;C项,H2虽然转变成了指定产物H2O(l),但由于其反应热表示的是2 ml H2完全燃烧时的热量变化,故不能表示燃烧热的热化学方程式;D项,参加燃烧的H2虽然是1 ml,但其生成H2O(g),而不是H2O(l),故不能表示燃烧热的热化学方程式。
典例6.已知:1 ml C(s)燃烧生成CO(g)放出110.4 kJ热量,Cu2O与O2反应的能量变化如图所示。下列叙述正确的是( )
A.C(s)的燃烧热为110.4 kJ·ml-1
B.1 ml CuO分解生成Cu2O吸收73 kJ热量
C.反应2Cu2O(s)+O2(g)===4CuO(s)的活化能为640 kJ·ml-1
D.足量炭粉与CuO反应生成Cu2O的热化学方程式为
C(s)+2CuO(s)===Cu2O(s)+CO(g) ΔH=-35.6 kJ·ml-1
【答案】B
【解析】C(s)的燃烧热是指1 ml C(s)完全燃烧生成稳定氧化物CO2(g)放出的热量,故C(s)的燃烧热不是110.4 kJ·ml-1,A错误。2 ml Cu2O(s)和1 ml O2(g)反应生成4 ml CuO(s)放出的热量为(640-348)kJ=292 kJ,则1 ml CuO分解生成Cu2O吸收73 kJ热量,B正确。由图可知,反应2Cu2O(s)+O2(g)===4CuO(s)的活化能为348 kJ·ml-1,C错误。1 ml C(s)燃烧生成CO(g)放出110.4 kJ热量,则有①C(s)+eq \f(1,2)O2(g)===CO(g) ΔH=-110.4 kJ·ml-1;由图可得②Cu2O(s)+eq \f(1,2)O2(g)===2CuO(s) ΔH=-146 kJ·ml-1;根据盖斯定律,由①-②可得:C(s)+2CuO(s)===Cu2O(s)+CO(g),则有ΔH=(-110.4 kJ·ml-1)-(-146 kJ·ml-1)=+35.6 kJ·ml-1,D错误。
知识点三:燃料的燃烧与能源的利用
1.燃料利用过程中的主要节能环节
(1)燃料燃烧阶段——可通过改进锅炉的炉型和燃料空气比、清理积灰等方法提高燃料的燃烧效率。
(2)能量利用阶段——可通过使用节能灯,改进电动机的材料和结构,以及发电厂、钢铁厂余热与城市供热联产等措施促进能源循环利用,有效提高能源利用率。
2.能源
(1)定义
能提供能量的资源,它包括化石燃料、阳光、风力、流水、潮汐以及柴草等。
(2)分类
(3)科学开发利用能源的措施
①提高能源的利用率
科学控制燃烧反应,使燃料充分燃烧:一是保证燃烧时有适当过量的空气,如鼓入空气、增大O2浓度等;二是保证燃料与空气的接触面,如将固体粉碎成粉末,使液体喷射成雾状等。
②开发新的能源
开发资源丰富、可以再生、对环境无污染的新能源等。
典例7.下列分别是利用不同能源发电的实例图,其中不属于新能源开发利用的是( )
【答案】C
【解析】火力发电是化石能源的利用,不属于新能源的开发利用。
典例8.“抓好资源节约,建设环境友好型社会”,这是我国社会及经济长期发展的重要保证。你认为下列行为有悖于这一理念的是( )
A.开发太阳能、水能、风能、可燃冰等新能源,减少使用煤、石油等化石燃料
B.将煤进行气化处理,提高煤的综合利用效率
C.研究采煤、采油新技术,尽量提高产量以满足工业生产的快速发展
D.实现资源的“3R”利用观,即:减少资源消耗(Reduce)、增加资源的重复使用(Reuse)、资源的循环再生(Recycle)
【答案】C
【解析】煤、石油等化石燃料是不可再生的资源,应该减少使用,故C项错误。
核心价值与学科素养
我们知道在每届奥林匹克运动会上,都有一个庄严仪式——传递圣火,在这里火成为精神、文明的象征,并以此传递奥林匹克的伟大精神。事实上火在古代就是一种神圣的象征,火代表着创世、再生和光明,人们对火是又畏惧又崇拜。畏惧是因为她的威力,她能给人类带来巨大的灾难;崇拜她是因为她能给人类带来温暖和光明,是她把人类从“茹毛饮血”带向文明。这里的“火”实际上就是化学反应中产生的能量。尽管随着科学发展,社会已逐步进入多能源时代,但是化学反应中的能量仍是目前主要的能量来源。
典例9.氢气作为能源,越来越受到人们的关注。氢气本身无毒,完全燃烧放出的热量约为同质量甲烷的两倍多(液氢完全燃烧约为同质量汽油的3倍),且燃烧后的产物是水,不污染空气。所以,它被认为是理想的清洁、高能燃料。目前,作为高能燃料,液氢已应用于航天等领域;作为化学电源,氢氧燃料电池已经被应用,如用作汽车的驱动电源等。
(1)氢气燃烧放出的热量从何而来?与化学反应的本质有什么关系? 。
(2)已知在101 kPa下,1 g氢气在氧气中完全燃烧生成液态水时,放出热量142.9 kJ,写出表示氢气燃烧热的热化学方程式 。
【答案】(1)氢气燃烧放出的热量来自物质的内能,与化学反应中化学键的断裂和形成有关。
(2)H2(g)+eq \f(1,2)O2(g)===H2O(l) ΔH=-285.8 kJ·ml-1。
典例10.偏二甲基肼()是长征系列火箭的燃料。已知:1.5 g偏二甲基肼完全燃烧放出50 kJ热量,则偏二甲基肼的燃烧热为( )
A.1 000 kJ·ml-1 B.1 500 kJ·ml-1
C.2 000 kJ·ml-1 D.3 000 kJ·ml-1
【答案】C
【解析】由偏二甲基肼的摩尔质量为60 g·ml-1得:n=eq \f(1.5 g,60 g·ml-1)=eq \f(1,40) ml,所以1 ml偏二甲基肼燃烧时放出的热量为eq \f(50 kJ,\f(1,40) ml)=2 000 kJ·ml-1,即燃烧热为2 000 kJ·ml-1。
【跟踪练习】 基础过关
1. 已知热化学方程式2H2(g)+O2(g)===2H2O(g) ΔH,下列有关ΔH的说法正确的是( )
A.与化学方程式的书写形式无关
B.与H—H键、O=O键、H—O键的键能有关
C.与是否使用催化剂有关
D.与物质的状态无关
2. 已知反应①稀溶液中,H+(aq)+OH-(aq)===H2O(l) ΔH=-57.3 kJ·ml-1,②2C(s)+O2(g)===2CO(g) ΔH=-221 kJ·ml-1,下列结论正确的是( )
A.碳的燃烧热为110.5 kJ·ml-1
B.2 ml C(s)+1 ml O2(g)的总能量比2 ml CO(g)的总能量高221 kJ
C.0.5 ml H2SO4(浓)与1 ml NaOH溶液混合,放出57.3 kJ 热量
D.稀醋酸与稀NaOH溶液反应生成1 ml水,放出57.3 kJ 热量
3. 下列说法正确的是( )
A.CO是不稳定的氧化物,它能继续和氧气反应生成稳定的CO2,故CO燃烧一定是吸热反应
B.在101 kPa时,1 ml碳燃烧所放出的热量为碳的燃烧热
C.物质燃烧都需要氧气
D.物质燃烧放出热量的多少与产物有关
4. 已知下列热化学方程式:
eq \f(1,2)CH4(g)+O2(g)===eq \f(1,2)CO2(g)+H2O(l) ΔH=-445.15 kJ/ml
CH4(g)+eq \f(3,2)O2(g)===CO(g)+2H2O(l) ΔH=-607.3 kJ/ml
CH4(g)+2O2(g)===CO2(g)+2H2O(l) ΔH=-890.3 kJ/ml
CH4(g)+2O2(g)===CO2(g)+2H2O(g) ΔH=-802.3 kJ/ml
则CH4的燃烧热为( )
A.445.15 kJ/ml B.607.3 kJ/ml
C.890.3 kJ/ml D.802.3 kJ/ml
5. 1 ml白磷(P4,s)和4 ml红磷(P,s)与氧气反应过程中的能量变化如图(E表示能量)。下列说法正确的是( )
A.P4(白磷,s)===4P(红磷,s) ΔH>0
B.以上变化中,白磷和红磷所需活化能相等
C.白磷比红磷稳定
D.红磷燃烧的热化学方程式是4P(红磷,s)+5O2(g)===P4O10(s) ΔH=-(E2-E3)kJ·ml-1
能力达成
6. 已知:1 ml C(s)燃烧生成CO(g)放出110.4 kJ热量,Cu2O与O2反应的能量变化如图所示。下列叙述正确的是( )
A.C(s)的燃烧热为110.4 kJ·ml-1
B.1 ml CuO分解生成Cu2O吸收73 kJ热量
C.反应2Cu2O(s)+O2(g)===4CuO(s)的活化能为640 kJ·ml-1
D.足量炭粉与CuO反应生成Cu2O的热化学方程式为
C(s)+2CuO(s)===Cu2O(s)+CO(g) ΔH=-35.6 kJ·ml-1
7. 化学反应N2(g)+3H2(g) ===2NH3(g)的能量变化如图所示,该反应的热化学方程式是( )
A.N2(g)+3H2(g) ===2NH3(l) ΔH=2(a-b-c) kJ·ml-1
B.N2(g)+3H2(g) ===2NH3(g) ΔH=2(b-a) kJ·ml-1
C.12N2(g)+32H2(g) ===NH3(l) ΔH=(b+c-a) kJ·ml-1
D.12N2(g)+32H2(g) ===NH3(g) ΔH=(a+b) kJ·ml-1
8. 依据事实,写出下列反应的热化学方程式。
(1)合成氨反应常使用铁触媒提高反应速率。如图为有、无铁触媒时,反应的能量变化示意图。写出该反应的热化学方程式: 。
从能量角度分析,铁触媒的作用是__________________________。
(2)已知25 ℃,100 kPa时:1 ml 葡萄糖[C6H12O6(s)]完全燃烧生成CO2(g)和H2O(l),放出2 804 kJ热量。则25 ℃时,CO2(g)与H2O(l)经光合作用生成葡萄糖[C6H12O6(s)]和O2(g)的热化学方程式为 。
(3)SiH4是一种无色气体,遇到空气能发生爆炸性自燃,生成SiO2和液态H2O。已知室温下2 g SiH4自燃放出热量89.2 kJ。SiH4自燃的热化学方程式为 。
(4)在25 ℃、101 kPa下,一定质量的无水乙醇完全燃烧时放出热量Q kJ,其燃烧生成的CO2用过量饱和石灰水吸收可得到100 g CaCO3沉淀,则乙醇完全燃烧的热化学方程式为________________________。
(5)NaBH4(s)与H2O(l)反应生成NaBO2(s)和氢气(g),在25 ℃、101 kPa下,已知每消耗3.8 g NaBH4(s)放热21.6 kJ,该反应的热化学方程式是 。
燃烧热
中和反应的反应热(中和热)
相同点
能量变化
放热
不同点
ΔH的正负
ΔH<0
反应物的量
1 ml可燃物
不一定为1 ml
生成物的量
不确定
生成水的物质的量为 1 ml
含义
在101 kPa时,1 ml 纯物质完全燃烧生成指定产物时所放出的热量
在25 ℃和101 kPa下,强酸的稀溶液与强碱的稀溶液发生中和反应生成 1 ml H2O时所放出的热量
表示方法
ΔH=-a kJ·ml-1(a>0)
ΔH=-57.3 kJ·ml-1
高中化学人教版 (2019)选择性必修1第二节 反应热的计算优秀练习题: 这是一份高中化学人教版 (2019)选择性必修1第二节 反应热的计算优秀练习题,文件包含12反应热的计算原卷版-高二化学同步素养目标精品讲义人教版选择性必修1docx、12反应热的计算解析版-高二化学同步素养目标精品讲义人教版选择性必修1docx等2份试卷配套教学资源,其中试卷共24页, 欢迎下载使用。
人教版 (2019)选择性必修1第一节 反应热精品第1课时练习题: 这是一份人教版 (2019)选择性必修1第一节 反应热精品第1课时练习题,文件包含11反应热第1课时反应热焓变原卷版-高二化学同步素养目标精品讲义人教版选择性必修1docx、11反应热第1课时反应热焓变解析版-高二化学同步素养目标精品讲义人教版选择性必修1docx等2份试卷配套教学资源,其中试卷共25页, 欢迎下载使用。
高中化学人教版 (2019)选择性必修1第一节 反应热第2课时达标测试: 这是一份高中化学人教版 (2019)选择性必修1第一节 反应热第2课时达标测试,共4页。试卷主要包含了3 kJ·ml-1,含NaOH 20,7 kJ·ml-1,4 kJ·ml-1,写出下列反应的热化学方程式等内容,欢迎下载使用。

